新浪财经 港股

2021年度策略之新能源发电篇:平价时代,方兴未艾

智通财经网

关注

本文源自 微信公众号“电新邓永康团队”。

摘要

行业需求:内外共振,景气上行。国内,根据我们测算,当前光伏电站系统投资成本已降至3.5-3.8元/W,行业具备平价条件,未来随着初始投资成本降低带动LCOE下降,光伏发电的经济性将愈发凸显。中期,“十四五”期间非化能源占比有望至少提升至18%以上,从而为中期新能源装机需求提供“锚点”, 2020-2025年光伏和风电年均新增装机量有望分别达到71-94GW和13-26GW 。

行业持续降本增效,光伏发电经济性愈发凸显。近年来光伏行业降本增效仍在持续推进,从未间断。一方面,产业链自上而下在泛摩尔定律的作用下,不断实现技术迭代和工艺优化,实现了生产成本的大幅下降,与此同时补贴退坡也倒逼全产业链压缩利润空间。2020年6月组件价格触及1.45元/W的历史低点,7月份以来由于硅料和辅材价格上涨,组件价格有所回升,但随着2021年硅片环节释放超额利润,中期硅料、辅材供需平衡后价格回落,未来组件价格仍有进一步下降的空间;另一方面,由于电池转换效率提升以及大尺寸组件等技术应用,电站BOS成本也呈现逐步下降态势。

根据我们测算,当光伏电站系统投资成本降至3.71元/W以下,三类资源区在平价后项目运营内部收益率(IRR)仍可以达到8%,而目前光伏电站系统投资成本已经降至3.5-3.8元/W,光伏行业已经具备平价条件,8%的类公用事业项目收益率在当前资产荒的时代背景下显得更加珍贵,未来随着初始投资成本降低带动LCOE下降,光伏发电的经济性也将愈发凸显。

1.1.2. “十四五”规划有望尽快落地,为行业装机提供“锚点”

坚定可再生能源发展决心,“十四五”规划有望尽快落地。2020年9月22日总书记在第七十五届联合国大会一般性辩论上提出中国二氧化碳排放力争于2030年前达到峰值,努力争取2060年前实现碳中和,体现了国家发展可再生能源的决心。国家可再生能源规划在2020年4月9日已被国家能源局明确了编制节奏,预计将于2021年3月底前形成国家《可再生能源发展“十四五”规划(送审稿)》。

我们假设非化石能源占比在未来十年持续提升,于2025年和2030年分别提升至18%和20%,在平均发电煤耗逐年下降,光伏+风电发电量占比逐年提升的基础上,我们分别以2019年和2025年为基年,预计2025年和2030年所需光伏+风电发电量增量分别达0.85万亿KWh和1.13万亿KWh。

非化能源占比提升为“十四五”光伏装机需求提供“锚点”。根据预计发电量增量,在现有的风电和光伏装机的基础上,预计2020-2025年光伏和风电年均新增装机量在71-94GW和13-26GW的范围内,2025-2030年光伏和风电年均新增装机量在113-151GW和21-41GW的范围内。在经济性已经满足平价需求的前提下,“十四五”非化能源占比提升将为中期光伏装机需求提供“锚点”。

从当前政策及产业发展情况来看,非化石能源消费占比的目标或将进一步上调。实际上,行业主管部门及国家领导人,曾多次表示我国将持续推动能源生产和消费革命,持续提升非化石能源占一次能源消费比重。结合国家领导人在巴黎气候大会的承诺,以及相关产业政策和规划来看,随着光伏发电进入平价上网时代,我们判断2025年18%和2030年20%的非化石能源占比目标或将提前实现。十四五期间,我国光伏、风电等可再生能源的装机量,或将从上述我们测算的阶段1直接进入阶段2。

1.1.3. 中期关注消纳问题,光储平价势在必行

平价时代消纳问题成为硬约束。我国太阳能和风能资源丰富程度在空间上呈现为由西北向东南递减,而主要负荷则集中在东南沿海地区。电力负荷无法满足太阳能和风能出力会出现弃光和弃风问题,此外新能源渗透率过高会造成电网运行的不稳定,也是制约光伏和风电装机增长的一大因素。由于2018年“531”暂停新增装机以及特高压线路接连投运,2019年国内弃光率下降至为2%,相比2018年的3%下降1pct,已经有了大幅改善,目前弃光严重的地区主要是西北的西藏、新疆和青海。

2020年国网、南网和内蒙古电力公司公布了光伏新增消纳空间分别为39.05GW、7.4GW和2GW,三者共计48.45GW,后续随着特高压线路不断建设以及电网坚强性进一步增强,未来国内每年消纳上限预计至少应高于2020年,消纳问题短期对国内装机需求的制约预计不明显。但从中长期的维度来看,倘若“十四五”光伏装机需求持续上升,消纳问题毫无疑问将成为硬约束。

政策频出,缺乏盈利模式是新能源电站配套储能的痛点。2020年5月19日,国家能源局发布《关于建立健全清洁能源消纳长效机制的指导意见(征求意见稿)》,提出鼓励推动电储能建设和参与,以此促进清洁能源高质量发展。截止目前11个省份陆续出台了鼓励新能源电站配套储能的文件,其中湖南、山西等省份建议风电、光伏等新能源发电配置20%储能。由于电力市场制度的不完善,用户侧配置储能的自发性不强,因此当前储能的配置主要集中在发电侧。然而,由于目前发电侧储能不参与电网调度,盈利模式不清晰,因此配套储能的成本基本由电站业主方承担,盈利模式的缺乏和高昂的储能成本成为解决消纳问题的痛点。

电化学储能在电力系统中的应用场景广泛,可分为发电侧、输配电侧和用电侧三大场景。其中,发电侧包括电力调峰、辅助动态运行、系统调频、可再生能源并网等;输配电侧主要用于缓解电网阻塞、延缓输配电设备扩容升级等;用电侧主要用于电力自发自用、峰谷价差套利、容量电费管理和提升供电可靠性等。

从全球已投运电化学储能项目在电力系统中的应用分布看,根据CNESA的统计,截至 2018 年,用户侧领域的累计装机规模最大,为2.2GW,占比32.6%;辅助服务、集中式可再生能源并网、电网侧和电源侧分列二至五位。从2018年全球新增投运项目的应用分布看,同样是用户侧领域的新增装机规模最大,为1.6GW,占比43.8%;集中式可再生能源并网、辅助服务、电网侧和电源侧分列二至五位,所占比重分别为25.2%、15.8%、13.8%和1.3%。

光储平价势在必行,降本之路仍需努力。根据SOLARZOOM的测算,目前光伏电站配套储能度电成本约为0.6元/kWh(其中光伏发电度电成本0.3kWh、储能度电成本0.3kWh)。由于缺乏盈利模式,因此目前为了有效解决消纳问题,光储平价势在必行。根据我们测算,在电站年利用小时数为1200、配套20%储能以及电站项目收益率为6%的前提下,组件价格、电站BOS成本、储能单位成本分别降至1.4元/W、1.6元/W以及0.3元/kWh以下时,电站的LCOE可以下降至0.37元/kWh,从而实现光储平价。这需要光伏产业链持续降本增效、储能成本大幅下降以及电站端降低项目收益率预期三者的共同努力。

到2025年,全球发/用电侧的储能需求将达到507GWh。从发电侧和用电侧,我们对全球未来几年储能市场的空间进行了详细测算。用电侧我们仅考虑分布式光伏自发自用(含户用光充储)和峰谷电价差套利,发电侧我们仅考虑风电和光伏的并网接入,基于我们前期外发深度报告《电化学储能专题报告:千亿赛道冉冉升起,中国企业大有可为》中的相关分析和假设,测算到2025年全球电力系统发/用电端的储能需求就将达到507GWh,而风电/光伏的并网储能需求则将达到280GWh。

到2025年,电力系统用储能行业市场规模将达到5,000亿以上。其中,2021-2025年市场空间分别为2,016、2,946、3,824、4,617和5,748亿元,2021-2025年均增速有望达到46.28%。其中,磷酸铁锂型储能2021-2025年市场空间分别为767、1,195、1,648、2,105和2,765亿元,年均增速约65.13%;三元型储能2021-2025年市场空间分别为1,015、1,401、1,713、1,941和2,257亿元,年均增速约30.59%;储能逆变器和EMS市场空间分别为234、349、463、571和726亿元,年均增速约52.56%。

储能市场空间广阔,中国企业大有可为。随着国内企业在海外品牌和渠道拓展的持续推进,国内磷酸铁锂储能产品未来有望凭借较高的性价比持续提升市占率,中国企业大有可为。重点推荐电池储能系统领先企业派能科技、宁德时代,储能逆变器领先企业固德威以及国内储能系统集成和储能逆变器龙头阳光电源;建议关注比亚迪、科士达、国轩高科、亿纬锂能、南都电源、星云股份等。

1.2. 海外:可再生能源发展成全球共识,装机增长确定性强

1.2.1. 欧洲、美国夯实能源转型政策,发展清洁能源成全球共识

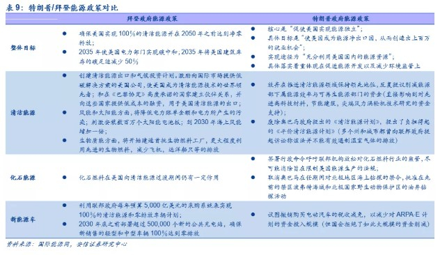
欧洲夯实能源转型政策,提升可再生能源占比目标。2020年9月17日,欧盟发布将2030年可再生能源占比目标从32%以上提升至38%-40%;由于在减排目标的倒逼下,未来欧洲碳减排减排目标或提升至60%,因此未来欧洲可再生能源发电占比将持续提升至约42%-44%的水平。根据预计发电量增量,在现有的风电和光伏装机的基础上,若在减排目标55%的基础上,预计2020-2030年光伏和风电合计年均新增装机量在103-114GW的范围内,若在减排目标60%的基础上,预计合计年均新增装机量 117-130GW的范围内。

拜登大概率当选,美国能源政策180度转向。拜登的《清洁能源革命和环境正义计划》贯穿了其解决就业问题、刺激经济等其他执政政策。在该计划中,拜登拟在未来十年内投入4,000亿美元用于能源、气候的研究与创新,以及清洁能源的基础设施建设,力争在2035 年前实现无碳发电,并确保美国在2050年之前达到碳净零排放,实现100%的清洁能源经济。基于拜登的新能源政策,美国各级州、市政府也纷纷进行表态,超过35个城市设定了到2050年减排80%的目标,超过400个市长表示将遵守《巴黎协定》。在强有力的新能源政策推动下,美国可再生能源及电动汽车领域将重获快速发展。

1.2.2. 海外光伏装机去中心化,增长确定性强

度电成本大幅下降,越来越多的国家和地区成为GW级市场。受到技术进步、规模化经济、供应链竞争日益激烈和开发商经验日益增长的推动,根据IRENA (International Renewable Energy Agency)的统计,在过去十年间(2010-2019)太阳能光伏发电成本下降了82%,成本的下降主要是由于电池板价格和系统配套费用的降低,其中前者降幅达90%,根据Inter Soalr的统计2019年光伏度电成本已经下降至4美分/kWh。成本大幅下滑叠加能源转型诉求,2017、2018年全球GW级市场(国家或地区)分别为9个和11个,2019年上升至13个,越来越多国家和地区的光伏需求大幅提升。

海外光伏装机去中心化,需求增长确定性强。随着全球GW级市场的增多,海外光伏装机需求正在逐渐去中心化。2019年欧洲、美国、日本等传统光伏市场新增装机占比逐步下滑,前五大市场新增装机占比仅为56%。伴随去中心化到来的,是单一市场对海外装机需求的扰动被逐渐平滑,海外光伏新增装机需求增长变得愈发确定。

1.3. 内外共振,行业景气持续向上

光伏:从当前时点看,2021年光伏装机需求确定性很高。其中,国内方面主要来自2020年平价(需要2021年底前并网)、户用以及大基地等项目;海外方面,卫生事件导致部分项目递延以及成本端的进一步下降预计将推动2021年需求快速增长。我们维持对于2021年全球光伏新增装机160-170GW(国内50-60GW,海外100-110GW)的判断。

风电:此前市场预期由于行业进入平价,“十四五”期间国内风电年均新增装机可能回落至20-30GW,市场预期悲观压制风电板块估值。近期风能大会业内对“十四五”呼声较高,预计年新增装机有望上调至40-50GW。从短期来看,考虑卫生事件影响,预计部分风电并网时间将顺延至2021年,叠加海上、分散式、平价、通道项目,我们认为2021年中国风电行业将维持较高景气,预计2020年风电新增装机容量30-35GW,2021年维持在30GW左右。

此前,GWEC对全球及中国市场2020-2024年的风电装机量进行了预测,预计全球风电装机量在未来5年保持在年均70GW左右;而中国市场的陆上风电装机量在补贴机制退出后可能会出现下滑,海上风电装机量则有有望大幅上升。

风电方面,我们重点推荐金风科技、明阳智能、天顺风能、中材科技、日月股份、金雷股份等,建议重点关注大金重工、东方电缆等。

行业供给:短期、中长期均具备优质投资机会

2.1. 产能投放周期错配,短期产业链利润向硅料、玻璃环节集中

制造业利润在产业链各环节的分配结果,取决于每个细分子行业彼时的供需情况。基于此判断,我们认为2021年产业链利润大部分会集中在由于产能投放周期错配导致供需阶段性紧张的玻璃和硅料环节;与此同时随着硅片、电池和组件环节的大规模扩产导致供需宽松,硅片环节超额利润大概率释放,一部分可能留存在电池片、组件环节,一部分预计将让渡给下游电站,助力行业实现全面平价。

2.1.1. 玻璃:虽存在替代方案,2021年仍将处于供需紧平衡状态

双玻封装是双面组件的最优选择。相比传统单玻组件,双面双玻组件在正面直接照射的太阳光和背面接收的太阳反射光下,都能进行发电,同时双玻组件质保期长达30年,普通组件25年,因此全生命周期内双玻组件的发电量比普通组件要高出25%左右,从LCOE角度性价比更高。过去双玻组件渗透率提升较慢的原因主要有两个:1)成本更高;2)质量更重,随着2.0mm玻璃的推出上述两个问题得到解决。根据SolarWit的测算,72版型(400W)双玻组件质量为23.2kg,仅比常规单玻重10%;且一套双玻单瓦成本仅比常规单玻+背板高4分钱左右。

双玻渗透率提升激发玻璃需求。与单玻相比,虽然双玻组件玻璃厚度由3.2mm 减为2.0mm,但生产组件对玻璃的单位需求量是增加的。因此,双玻渗透率的提升将显著增加光伏玻璃原片需求量。随着双玻性价比优势逐渐凸显,双玻组件渗透率有望从2019年的15%加速提升到2020年的25%,未来3年有望进一步提升至50%以上。经测算,2020-2023年光伏玻璃行业市场空间有望达到310.1/385.9/472.3/549.6亿元,对应2021-2023年增速为24.4%/22.4%/16.4%;其中2.0mm薄玻璃市场空间有望达到107.3/179.4/272.9/369.4亿元,对应2021-2023年增速为67.1%/52.2%/35.4%。

虽有替代方案,但今明两年光伏玻璃预计仍将处于供需偏紧状态。由于双玻渗透率提升导致光伏玻璃需求高增且供给端释放周期较长(建设期18-24个月、烧窑1-2个月、产能爬坡3-4个月),2021年压延玻璃供需预计将持续偏紧。2020年四季度由于供需失配、压延玻璃价格大幅上涨等原因,下游组件企业逐渐开始采用浮法玻璃(超白浮法OR普通浮法)和透明背板作为背板压延玻璃的替代方案。虽然会损失2-3W的背面发电增益以及存在一定自爆率高的问题,但是在压延玻璃价格高企的背景下,下游对于替代方案的接受度尚可。根据我们的测算, 2021年光伏玻璃的理论供给平稳量分别在2.73和3.37万吨/天,若考虑浮法玻璃和透明背板在背面的渗透率,当渗透率达到18-19%时,光伏玻璃基本实现供需平衡;当渗透率率分别为10%和15%时,压延玻璃将分别存在1818.6吨/天和735.4吨/天的供需缺口。

从具体的产能释放节奏看,2020年除亚玛顿650t/d和信义光能广西北海两条线(2000t/d)投产外,新增产能主要集中在年底,因此下半年尤其是四季度供给较为紧张;2021年新增产能主要包括福莱特越南两条1000t/d(预计2020Q4和2021Q1分别投产)和安徽三条1200t/d(预计于2021Q2-Q4分别投产一条)、信义安徽四条1000t/d(预计于2021Q1-Q4分别投产一条)、亚玛顿两条650t/d(预计2021年6月投产)、彩虹800t/d(预计2021Q3投产)以及旗滨1200t/d(预计2021Q4投产)。

供需偏紧,光伏玻璃盈利中枢上移,龙头有望实现量利齐升。综上所述,虽然存在替代方案,但只要压延背板玻璃价格与其他替代品的价差维持在合理水平,2021年光伏玻璃仍将处于高景气状态,供需缺口的存在将成为2021年光伏玻璃价格的有力支撑,从而抬升光伏玻璃企业的盈利中枢。与此同时,2021年行业新增产能基本集中在头部企业,因此我们认为2021年光伏玻璃行业龙头有望实现量利齐升,重点推荐光伏玻璃双寡头之一的福莱特(A+H股),建议关注信义光能(港股)、亚玛顿。

2.1.2. 硅料:2021年几无新增量,供需偏紧支撑硅料价格

新增产能2021年Q4投产,行业几无新增产量。由于多晶硅制备工艺复杂、步骤繁琐,因此产能建设周期长,一般至少需要两年以上的时间。近年来,由于多晶硅价格不断下跌,国内以及海外高成本产能逐渐减产或停产,多晶硅供给增速相对缓慢。根据硅业分会的统计,2020年行业新增产能主要为保利协鑫新疆2万吨以及东方希望3万吨产能。2021年行业新增产能虽然相对较多(主要为通威包头和云南产能合计7.5万吨产能,亚洲硅业6万吨产能属于电子级硅料),但基本要到四季度才能投产,而大全新能源目前规划的3.5万吨多晶硅产能预计要到2022年才能投产。考虑到通威新产能需要数月的爬坡期,2021年多晶硅行业供给几无新增量。

供需偏紧,成本曲线支撑硅料价格,龙头业绩确定性强。由于行业新增产能基本无法于2021年贡献新增产量且2021年全球光伏需求增幅较大,因此多晶硅供需预计将较为紧张。

根据硅业分会的测算,2021年多晶硅总供应量预计为55万吨,其中单晶硅料供应量为50万吨;多晶硅总需求量预计为56.7万吨,其中单晶硅料需求量预计为51万吨;因此全年多晶硅和单晶硅料分别存在1.7和1万吨左右的供需缺口,整体供需处于紧平衡状态,成本曲线支撑硅料价格,多晶硅行业龙头业绩确定性强,重点推荐通威股份、大全新能源(美股)。

2.2. 硅片中长期盈利水平向胶膜演化,龙头地位依旧稳固

制造业想要获得超额收益很难。当技术迭代接近尾声(单晶市占率85%以上)、行业成本曲线趋于平滑时,若行业仍存在超额利润则势必将招致新进入者,从而侵蚀行业超额利润。因此,2021年硅片行业供过于求在预料之中,超额利润也将大概率释放。从中长期的维度看,行业盈利水平可能向胶膜行业演化。我们认为,这对于硅片行业中长期的发展是良性的,因为从某种意义上来说,没有超额利润才是光伏行业最大的护城河。

2.2.1. 单晶市占率逼近90%,行业技术迭代接近尾声

单晶替代接近尾声。2019年国内单晶硅片渗透率已经达到65%、首次超过多晶硅片且根据CPIA预测2020年渗透率将进一步提升至85%。考虑到多晶硅片虽然在转换效率方面不如单晶,但由于价格较为低廉预计仍会有部分需求(比如印度等市场),不太可能被单晶完全替代,因此2020年单晶革命基本接近尾声。

当前的大尺寸硅片更多表现为工艺改良。由于单晶技术在前端的拉棒和后端的切片环节均有较为颠覆性的技术,因此过去数年行业在单晶替代的过程中,掌握know-how的硅片企业相对较少,这也导致单晶硅片的供需一直处于偏紧状态,龙头凭借较强的成本优势获得了较高的稳态毛利率水平。2019年行业开始不断涌现出更大尺寸技术,如M6、M10和G12等。大尺寸硅片涉及的主要是前端热场、单晶炉口的改造等,从技术上来说更多表现为工艺的改良,对供给端的压制作用比较有限。

2.2.2. 2021年行业供给过剩,超额利润大概率释放

2020年硅片行业依然存在超额利润。2020年上半年,尤其是二季度受卫生事件影响光伏产业链价格快速下跌,其中硅料价格的幅大于硅片,在2020年6月硅料价格触及60元/kg时硅片毛利率接近30%;下半年随着新疆硅料厂事故等因素影响,全产业链价格随最上游硅料价格一起快速上涨,虽然从毛利率上看,单晶硅片毛利率小幅下滑,但从单片净利数据看,不降反升。总体来说,2020年硅片行业依然存在较高的超额利润。

行业扩产规模大,供给过剩,超额利润大概率释放。由于技术迭代接近尾声、成本降幅速度趋缓而又存在较高的超额利润,2020年单晶硅片新建产能规划较大,主要分为三类:(1)单晶双寡头隆基、中环想要凭借优势产能扩张稳固自身在行业中的龙头地位;(2)坚定推进垂直一体化,力争将更多利润留存在自身的电池组件龙头晶科、晶澳;(3)逐渐掌握单晶硅片生产know-how的行业新进入者上机数控、京运通。从目前各主流单晶硅片企业的扩产情况看,隆基、中环、晶澳、晶科、上机、京运通等六家企业2020年末单晶硅片总产能在190GW以上,2021年末单晶硅片总产能将达到270GW,行业供需将较为过剩,单晶硅片环节超额利润大概率释放。

2.2.3. 中长期硅片竞争格局和盈利水平有望向胶膜行业演化

中长期硅片竞争格局和盈利水平有望向胶膜行业演化,龙头地位依旧稳固。随着技术迭代接近尾声、产品以工艺改良为主,龙头的成本优势仍在但行业内企业的成本差距在逐渐缩小,行业成本曲线逐渐趋于平滑,硅片行业的特征正逐步向胶膜行业演化,中长期行业龙头稳态毛利率水平预计将回落至20-25%。

我们认为,这对于硅片行业中长期的发展是良性的。因为从某种意义上来说,没有超额利润才是光伏行业最大的护城河,我们认为硅片和胶膜行业依然将是光伏行业里竞争格局最为优质的赛道,重点推荐单晶硅片行业龙头隆基股份,建议关注中环股份;重点推荐胶膜行业龙头福斯特,建议关注赛伍技术。

2.3. 组件集中度有望大幅提升,垂直一体化龙头有望脱颖而出

2.3.1. 2021年将是组件行业集中度提升的关键年份

组件环节集中度较差。由于技术壁垒低、资产轻等原因,组件环节一直是光伏主产业链集中度最差的环节,近年来虽然行业集中度也在逐步提升,但速度较为缓慢。2019年行业CR5仅为33%,行业前五大企业晶科能源、晶澳科技、隆基乐叶、天合光能和东方日升市占率分别为8.7%、7.7%、6.4%、5.2%和5.2%,行业竞争格局较为分散。

2020年受卫生事件影响行业集中度被动提升,2021年预计将是组件行业集中度提升的关键年份。2020年受到卫生事件影响,行业需求相比2019年略有下降,但新增产能较多。在这种背景下,行业集中度被动提升,CR5提升至58%,验证了在行业供需过剩的状况下龙头强劲的出货能力和显著的竞争优势。展望2021年,行业龙头扩产规划和出货计划相比2020年均有大幅提升,晶科、晶澳、隆基、天合和东方日升合计计划出货量超过130GW,行业CR5有望提升至80%以上,行业龙头有望携多年积累的品牌、渠道和成本优势完成市占率提升,2021年将是组件行业集中度提升的关键年份。

2.3.2. 垂直一体化龙头有望脱颖而出,中期议价能力有望显著增强

垂直一体化可以拉开成本差距,将成为龙头攫取市场份额的必然选择。由于单一环节成本曲线趋于平滑,而电池片、组件环节在2021年有望面临新一轮集中度提升,因此选择垂直一体化竞争战略,拉开成本差距、扩大成本端竞争优势将成为龙头攫取市场份额的首选。根据我们的模型测算,在当前产业链价格下,硅片+电池片+组件垂直一体化的企业组件单W净利为0.16元/W左右,电池+组件垂直一体化的企业组件单W净利为0.05元/W左右,仅有组件环节的企业基本不盈利,处于略微亏损状态,垂直一体化组件龙头的成本和盈利能力优势非常明显。

同样的,在当前产业链价格下,硅料+硅片+电池片垂直一体化的企业组件单W净利为0.31元/W左右,硅片+电池垂直一体化的企业组件单W净利为0.19元/W左右,纯电池企业单W净利为0.07元/W左右,垂直一体化电池片龙头的成本和盈利能力优势亦非常显著。

中期行业集中度大幅提升,龙头议价能力有望显著增强。随着中期行业集中度有望大幅提升,未来垂直一体化组件龙头对于硅料、硅片以及辅材环节的议价能力均有望显著增强,从而进一步稳固自身盈利能力,从中长期的维度看组件龙头的盈利能力以及业绩将更加确定,组件企业价值有望进一步被重估。因此,坚定推进垂直一体化的组件龙头有望从2021年组件环节惨烈的竞争中脱颖而出,重点推荐隆基股份、晶澳科技和晶科能源(美股)。

2.4. 国产替代进行时,逆变器、跟踪支架龙头业绩有望持续高增

自2010年全球光伏装机步入10GW后的十年时间里,无论是硅料、硅片、电池片、组件的主产业链,还是辅材端的胶膜、玻璃等,都在一轮轮行业洗牌中完成了国产替代,目前国内企业的市占率均在90%以上。然而,从当前时点看,仍有一些细分子行业正处在国产替代进行时,产业的边际变化也在持续验证国内企业渗透率的提升,有望成为中短期光伏行业难得的α机会。

2.4.1. 逆变器:加速出海,国产替代正当时

近年来国内逆变器企业加速海外布局。近年来受到中国市场政策波动影响,尤其是2018年531新政后,国内逆变器企业加快拓展海外渠道,加速海外布局。2019年我国光伏逆变器出口规模约为52.3GW,同比增长176.7%,总出口额达到24.38亿美元,出口市场主要集中在印度、欧洲、美国、越南、巴西、日本、澳大利亚、墨西哥等国家。其中,亚太地区出口占比为37.9%、欧洲市场占比约为34.1%,其次是北美洲和拉美,占比分别达到13.4%和10%。

国内逆变器企业竞争优势较为明显。近年来随着国内逆变器企业快速发展,国产逆变器产品的质量逐渐接近海外老牌逆变器企业,与此同时国内的人工、制造成本相比海外企业更低,因此国内逆变器企业在海外的竞争优势较为明显。以国内逆变器龙头阳光电源和德国的SMA为例,两者分列2019年全球逆变器出货第2和第3位,可以看到近年来阳光电源逆变器毛利率一直维持在30%以上,而SMA则在20%左右。发展到当前阶段,中国逆变器企业已经从早期的单纯依赖价格优势参与竞争,逐步转向依赖提升技术水平、产品质量、售后服务等综合品牌价值来获取市场。

东南亚、欧洲等地区渗透率较高,美国、日本仍有大幅提升空间。分市场来看,2019年全球主要光伏市场国内逆变器出货占比均有显著提升。其中,欧洲作为传统的出口市场,国内逆变器出货占比从56%进一步大幅提升至77%;印度、越南等国主要以地面电站为主,是目前最火热的光伏市场之一,且本土缺乏有竞争力的光伏企业,因此近年来众多国内逆变器企业大力开拓印度市场,2019年国内逆变器出货占比从2018年的34%大幅攀升至61%;国内企业在拉美地区表现同样出色,2019年出货占比提升至58%。目前国内逆变器在美国和日本渗透率尚低,一方面是由于两个国家市场进入门槛比较高且拥有竞争力较强的逆变器企业(美国是SolarEdge和Enphase、日本是TEMIC、Omron和Panasonic),另一方面是因为国内逆变器企业进入市场较晚,与国际品牌及当地的本土品牌在销售渠道竞争方面还存在劣势。不过近年来国内逆变器企业仍然呈现出加速渗透的态势,2019年美国和日本中国逆变器出货占比分别从19%和9%提升至34%和23%。

多重因素作用下逆变器价格逐年下跌。从产品价格上来看,随着传统光伏市场趋于稳定,逆变器企业在传统市场中的竞争加剧;与此同时,国内企业加快出海,越来越多具备成本优势的中国企业参与到新兴市场的竞争中,光伏逆变器全球化竞争也愈发积累。此外,由于行业降本增效的压力,逆变器成本优化带动售价逐年下降。在上述多重因素的作用下,集中式逆变器价格从2014年的0.28元/W降至2019年的0.12元/W左右,组串式逆变器由于竞争更为激烈,价格降幅较大,从2014年的0.54元/W降至0.22元/W。

中短期盈利能力有望随海外渗透率提升和降本维持在较好水平。虽然近年来逆变器价格下降幅度较大,但是从国内企业的毛利率数据看,除个别企业受到2018年531新政影响当年盈利能力略有下滑外,近年来国内逆变器企业毛利率有持稳甚至上升态势,主因一是中国企业加速向海外高毛利地区渗透,二是逆变器产品的降本幅度冲抵了价格下跌的不利因素。从当前时点看,微观企业的盈利仍然在持续验证中观行业边际向好这一事实,中短期国内逆变器厂商盈利能力有望继续随海外渗透率提升和降本维持在较好水平。我们认为未来逆变器企业业绩有望持续高增,重点推荐全球逆变器龙头阳光电源、组串式逆变器优质企业锦浪科技和固德威,建议关注上能电气。

2.4.2. 跟踪支架:长坡厚雪,业绩有望持续高增

跟踪支架的运用可以降低电站LCOE。光伏支架按照能否跟踪太阳转动可以区分为固定支架和跟踪支架。固定支架在设计之初会结合当地的地理环境、气候等条件将组件固定在特定角度以保证能接收最大的太阳光辐射,组件位置一般固定后不会再频繁调整,固定支架价格较低、稳定性好,前期投资成本低,但对太阳能的利用率较低。跟踪支架组件朝向根据光照情况进行调整,可减少组件与太阳直射光之间的夹角,获取更多的太阳辐照,可有效提高发电效率。采用跟踪支架的电站需要增加一定的前期投资成本,并需要承担一定的装置运行风险及后期维护成本,但从长期来看更有助于电站业主取得最大的经济效益,降低度电成本。

渗透率持续提升,2025年光伏跟踪系统市场空间有望达648亿。我们预计未来全球光伏新增装机将持续提升,在此基础上,大型地面电站装机份额尽管略有下降,但仍占据超50%份额。而跟踪支架由于相较于固定支架效益方面的优势,渗透率预计将持续提升,有望于2025年达到80%。

价格端,受组件功率大型化以及电池转换效率提升等因素影响,跟踪系统单W价格预计将进一步下降。最终根据我们测算,2025年跟踪支架装机将超130GW,6年复合增长率达30%;市场空间达648亿,6年复合增长率达22%。

成本竞争优势显著,国产跟踪支架企业有望扩大市占率。2019年全球跟踪支架出货前十大企业中国内企业仅上榜一家(中信博),出货量为2GW,对应出货占比6%,国产化率尚低。

通过对比ATI和中信博可以发现,由于制造成本和人工成本的优势,2019年中信博产品的单位售价相比ATI要低16%,而成本中信博仅为0.5元/W,相比ATI要低24%。与此同时,通过多年积累,目前以中信博为代表的国产跟踪支架企业已经掌握了跟踪支架多项核心技术,在抗风设计、大风保护、跟踪精度和兼容组件类型方面都处于全球领先水平,能够有效解决传统跟踪器痛点,因此我们认为未来跟踪支架行业有望加速国产替代,重点推荐中信博。

投资策略:平价时代,方兴未艾

3.1. 投资建议

行业需求:内外共振,景气上行。国内,根据我们测算,当前光伏电站系统投资成本已降至3.5-3.8元/W,行业具备平价条件,未来随着初始投资成本降低带动LCOE下降,光伏发电的经济性将愈发凸显。中期,“十四五”期间非化能源占比有望至少提升至18%以上,从而为中期新能源装机需求提供“锚点”, 2020-2025年光伏和风电年均新增装机量有望分别达到71-94GW和13-26GW 。

海外,欧洲将可再生能源占比目标从32%以上提升至38%-40%、美国能源政策也可能随拜登上台发生180度转向,发展清洁能源成为全球共识。与此同时,随着全球GW级市场的增多,海外装机需求逐渐去中心化,海外光伏新增装机需求增长变得愈发确定。

综合来看,我们维持对于2021年全球光伏新增装机160-170GW(国内50-60GW,海外100-110GW),2021年国内风电装机30GW左右的判断。

光伏行业:短期、中长期均具备优质投资机会。

短期:2021年产业链利润预计大部分将集中在由于产能投放周期错配导致供需阶段性紧张的玻璃和硅料环节。其中,光伏玻璃,双玻渗透率提升导致光伏玻璃需求高增且供给端释放周期较长,虽然存在替代方案,但 2021年光伏玻璃供需预计仍将较为紧张,从而对光伏玻璃价格形成支撑进而抬升玻璃企业的盈利中枢,行业龙头有望实现量利齐升,重点推荐光伏玻璃双寡头之一的福莱特(A+H股),建议关注信义光能(港股)、亚玛顿;多晶硅,2021年行业新增产能预计四季度投产,考虑产能爬坡,行业供给几无新增量,供需较为紧张,全年存在1.7万吨左右的供需缺口,成本曲线支撑硅料价格,行业龙头业绩确定性强,重点推荐通威股份,建议关注大全新能源(美股)。

中期:

(1)竞争格局依然优质的硅片和胶膜环节。其中,硅片环节,随着技术迭代接近尾声、行业成本曲线逐渐趋于平滑,中长期行业盈利水平可能向胶膜行业演化,释放超额利润后硅片依然将是光伏行业里竞争格局最为优质的赛道之一,重点推荐隆基股份,建议关注中环股份;胶膜环节,重点推荐胶膜行业龙头福斯特,建议关注赛伍技术;

(2)有望携成本优势大幅提升市占率的垂直一体化龙头。2020年组件行业集中度被动提升,验证了在供需过剩的背景下龙头强劲的出货能力和显著的竞争优势。2021年预计将是组件行业集中度提升的关键年份,龙头有望携多年积累的品牌、渠道和成本优势完成市占率提升,坚定推进垂直一体化的组件龙头有望脱颖而出,重点推荐隆基股份、晶澳科技并建议关注晶科能源(美股);

(3)有望随国产替代实现业绩持续高增的逆变器和跟踪支架环节。其中,逆变器环节重点推荐全球逆变器龙头阳光电源、组串式逆变器优质企业锦浪科技和固德威,建议关注上能电气;跟踪支架环节,重点推荐国内跟踪支架龙头中信博。

风电:预期悲观,估值有望得到修复。此前市场预期由于行业进入平价,“十四五”期间国内风电年均新增装机可能回落至20-25GW,市场预期悲观压制风电板块估值。从短期来看,考虑卫生事件影响,预计部分风电并网时间将顺延至2021年,叠加海上、分散式、平价、通道项目,我们认为2021年中国风电行业将维持较高景气,预计2021年国内新增装机在30GW左右,重点推荐金风科技、明阳智能、天顺风能、中材科技、日月股份、金雷股份等,建议重点关注大金重工、东方电缆等。

储能:光储平价大势所趋,市场空间广阔。长期看,消纳问题预计将成为新能源行业成长的硬约束。由于国内电站配套储能缺乏盈利能力,因此光储平价将是大势所趋。根据我们测算2025年全球电力系统用电化学储能市场规模预计超5,748亿元,年均增速有望达到46.28%。与此同时,随着国内企业在海外品牌和渠道拓展的持续推进,国内磷酸铁锂储能产品未来有望凭借较高的性价比持续提升市占率,中国企业大有可为。重点推荐电池储能系统领先企业派能科技、宁德时代,储能逆变器领先企业固德威以及国内储能系统集成和储能逆变器龙头阳光电源;建议关注比亚迪、科士达、国轩高科、亿纬锂能、南都电源、星云股份等。

3.2. 重点推荐公司

隆基股份:垂直一体化不断推进,龙头稳步成长

组件业务:有望携垂直一体化和品牌、渠道优势持续扩大市占率。自2015年收购乐叶光伏后,隆基不断培育组件品牌和渠道,近年来组件出货量稳步提升,海外营收占比也大幅上升,组件业务进入收获期。此外,隆基一直坚定推进垂直一体化,是市场上硅片、电池片产能配套最完整的组件龙头,成本端的竞争优势亦十分显著。展望2021年,行业龙头扩产规划和出货计划相比2020年均有大幅提升,晶科、晶澳、隆基、天合等前5家企业计划出货量超过130GW,隆基有望携多年积累的品牌、渠道和成本优势完成市占率提升,中长期公司组件业务的盈利能力以及业绩将更加确定,成长性突出。

硅片业务:中长期盈利水平有望向胶膜行业演化,龙头地位依旧稳固。由于技术迭代接近尾声、成本降幅速度趋缓而又存在较高的超额利润,2020年单晶硅片新建产能规划较大,2021年面临阶段性供需过剩,超额利润大概率释放。从中长期维度看,硅片行业的特征正逐步向胶膜行业演化,中长期隆基硅片稳态毛利率水平有望将稳定在20-25%,成本优势料将被放大,行业龙头地位依旧稳固,护城河依旧深厚。

产能扩张:项目迎来密集投产期,产能加速扩张。为保障单晶产能市场供给,公司加快推进了原有规划产能的建设进度。根据公司半年报披露的信息,宁夏乐叶年产5GW高效单晶电池项目、滁州二期年产5GW单晶组件项目已全部投产,银川年产15GW单晶硅棒和硅片项目、泰州年产5GW单晶组件项目、咸阳年产5GW单晶组件项目已部分投产,西安泾渭新城年产5GW单晶电池项目、嘉兴年产5GW单晶组件项目、西安航天基地一期年产7.5GW单晶电池项目及云南三期拉晶切片项目进度加速推进。截至2020年6月末,公司单晶硅片年产能约55GW,单晶组件年产能约25GW,2020年底单晶硅片和组件产能有望达到80GW和40GW。

投资建议:维持买入-A的投资评级。我们预计公司2020-2022年的收入分别为539.1、784.7和931.8亿元,增速分别为63.9%、45.6%和18.7%;归母净利润分别为88.7、109.9和134.9亿元,增速分别为68.0%、24.0%和22.7%;维持买入-A的投资评级。

风险提示:光伏装机低于预期,产品价格大幅下跌,扩产进度不及预期等。

通威股份:短期看硅料业绩弹性,中长期垂直一体化构建成本壁垒

硅料短期供应偏紧带来业绩向上弹性。到2020年三季度末,公司多晶硅产能为9万吨,产品中单晶料占比已达到95%以上,并能实现N型料的批量供给,同时公司硅料成本优势明显,新产能全成本4.2万元/吨左右,生产成本3.4-3.5万元/吨。另外,在建的乐山二期和保山一期项目合计超过8万吨产能预计将于2021年建成投产,届时公司硅料产能将达到17万吨。2021年多晶硅新增产能虽然相对较多(主要为通威包头和云南产能合计7.5万吨产能),但基本要到四季度才能投产,因此2021年多晶硅行业供给几无新增量。根据硅业分会的测算,2021年全年多晶硅和单晶硅料分别存在1.7和1万吨左右的供需缺口,整体供需处于紧平衡状态,成本曲线支撑硅料价格。公司作为多晶硅行业龙头,业绩确定性强且具备向上弹性。

中长期垂直一体化构建成本壁垒。电池片方面,到2020年三季度末公司产能为27.5GW,在建项目包括眉山二期7.5GW及金堂一期7.5GW高效太阳能电池项目,预计2021年内投产,届时公司太阳能电池产能规模预计将超过40GW。2020年11月18日公司发布公告称将与天合光能合作投资年产4万吨高纯晶硅、年产15GW拉棒+年产15GW切片以及年产15GW高效晶硅电池项目,标志着公司正式进入硅片领域并开始尝试垂直一体化(多晶硅-硅片-电池片)的发展战略。在当前电池片行业成本曲线较为平滑的背景下,垂直一体化战略将赋予公司电池较强的成本竞争优势,从而巩固公司电池片龙头地位并支撑公司进一步扩大市占率,中长期公司成长性优秀。

投资建议:维持买入-A的投资评级。我们预计公司2020年-2022年营收分别为435.36、566.32和683.98亿元,收入增速分别为15.9%、30.1%和20.8%;归母净利分别为46.8、59.6和77.1亿元,增速分别为77.6%、27.4%和29.3%。考虑到公司的未来的高成长性和龙头地位,维持买入-A的投资评级。

风险提示:光伏装机不及预期、项目投产进度不及预期、产业链价格超预期下跌等。

福斯特:胶膜行业龙头,先发优势显著

先发优势明显,胶膜龙头地位稳固。胶膜行业的集中度较高,主要是前期国产替代以及光伏行业降本压力导致行业几轮降价后高成本产能不断出清,行业竞争格局得到大幅优化,企业毛利率进入稳态。近年来由于行业技术发展以改良为主以及客户粘性导致的先发优势,行业一直保持着以福斯特为第一梯队,斯威克和海优新材为第二梯队的稳定竞争格局。从行业内部看,福斯特的产品具备差异化(白色EVA和POE胶膜具备更高附加值和溢价)且成本最优(主要体现在良品率高、设备自建以及原材料采购和制造端的规模效应),二者叠加使得福斯特产品毛利率高出行业二线企业5个点以上,竞争优势显著,胶膜行业龙头地位稳固。

高端胶膜有望持续放量,中长期公司成长性优秀。目前公司在建项目包括杭州基地年产2.5亿平方米白色EVA胶膜技改项目+年产2亿平方米POE封装胶膜项目、安徽滁州年产2.5亿平方米POE胶膜+年产2.5亿平方米EVA胶膜项目,正在规划的包括浙江嘉兴年产2.5亿平方米胶膜项目。随着建设项目有序投产,白色EVA和POE胶膜等高附加值产品占比持续提升,中长期公司成长性优秀。

新材料领域多点布局,打造盈利新增长点。凭借在光伏胶膜领域的优势,公司积极布局新材料业务。2019年公司感光干膜产能5000万平米,完成销售1423.55万平米,同比增长83.79%,迅速扩大了国内电子电路行业客户群体,重点突破了深南电路、景旺电子等国内大型PCB客户。未来随着产能利用率的提升,公司感光干膜出货量有望进一步增加,中期公司将在杭州建设的8条感光干膜产线(2.16亿平方米产能)有望在21、22年逐步释放产量。随着产销量的增长,新材料业务的规模效应有望逐步显现,业务毛利率预计会从当前较低位置逐步回升至合理水平,感光干膜业绩将成为中长期公司新的利润增长点。

投资建议:维持买入-A的投资评级。我们预计公司2020年-2022年营收分别为85.19、107.4和132.68亿元,增速分别为33.6%、26.1%和23.5%;归母净利分别为14.00、17.51和21.94亿元,增速分别为46.3%、25.1%和25.3%。考虑到公司的未来的高成长性和龙头地位,维持买入-A的投资评级。

风险提示:光伏装机不及预期、项目投产进度不及预期;原材料成本大幅上涨等。

福莱特:光伏玻璃龙头地位稳固,双玻渗透提升盈利中枢

行业先发优势显著、成本曲线陡峭,龙头竞争优势显著、稳态毛利率高。近年来由于行业技术发展以改良为主以及客户粘性导致的先发优势,行业一直保持着以信义光能和福莱特为龙头的双寡头竞争格局,当前二者市占率合计超过50%且未来有望进一步提升至70%以上。由于技术上的先发优势和大窑炉良品率、切割损耗以及燃料消耗等方面的优化及其带来的规模效应优势,光伏玻璃行业的成本曲线非常陡峭,龙头成本端竞争优势非常显著,导致稳态毛利率水平较高。近年来第一梯队的信义和福莱特产品毛利率在30%-35%,相比二线和三线的玻璃企业要高出10%和20%左右。

双玻渗透率提升,供需偏紧,光伏玻璃盈利中枢上移。由于背面发电增益、低PID以及利于硅片薄片化等原因,双面电池尤其是以N型硅片为衬底的双面电池(组件)是行业降本增效的主要方向之一。相比双面单玻组件25年的质保期,双面双玻组件质保期长达30年,因此全生命周期内发电量比普通组件要高出20%左右,从LCOE角度性价比更高。随着2.0mm薄玻璃的推出,双玻组件成本高以及重量大等问题得到解决,后续渗透率有望持续提升,从而显著增加光伏玻璃原片需求量。由于光伏玻璃需求高增且供给端释放周期相对较长,根据我们测算光伏玻璃整体供需偏紧,2020/2021年分别存在1175.6t/d和692.4t/d的供需缺口,光伏玻璃自2020年三季度开启涨价节奏,盈利中枢持续上移,3.2mm光伏玻璃毛利率目前已经超过55%,2021年由于供需缺口的支撑公司光伏玻璃业务有望实现量利齐升。

光伏玻璃持续扩产,成长性突出。截至到2020年三季度末公司光伏玻璃产能为5400吨/日,其中嘉兴一条600吨/日的产线于2020年5月冷修,预计2021年Q1复产。2020-22年公司光伏玻璃产能持续扩产,其中受卫生事件影响的越南2条1000吨/日产线投产日期有所延后,预计2020年底和2021年Q1点火;安徽凤阳四、五、六线(各1200吨/日)预计2021年投产;安徽凤阳七线(1200吨/日)预计2022年投产,中短期公司成长性优异。上述项目投产后公司光伏玻璃产能将上升至12200吨/日,龙头地位将愈发稳固。

投资建议:维持买入-A投资评级。我们预计公司2020年-2022年营收分别为68.3、100.54和124.98亿元;归母净利分别为14.32、20.98和25.08亿元,增速分别为99.7%、46.5%和19.5%。考虑到公司的未来的高成长性和龙头地位,维持买入-A的投资评级。

风险提示:光伏装机不及预期、项目投产进度不及预期;原材料成本大幅上涨等。

阳光电源:逆变器龙头,平价时代多业务协同发力

逆变器龙头,市占率和盈利能力得到持续提升。公司是逆变器行业龙头,尤其是在集中式逆变器领域。近年来受益于逆变器加速出海实现国产替代,公司市占率稳步提升的同时盈利能力也呈现上升态势。2020年由于国产替代持续进行以及竞争对手收缩海外业务等原因,公司逆变器市占率大幅提升,业绩实现高增。2020年前三季度,公司实现营收119.09亿元,同比增长65.77%;实现归母净利润11.95亿元,同比增长115.61%。

户用和海外市场加速,中期成长性依旧优秀。2019年开始,公司逐渐开始补齐分布式市场逆变器短板,户用市场正在逐步发力,势头良好。海外市场拓展方面,公司的产品力和品牌认可度近年来稳步提升,同时公司加大渠道拓展,在澳洲、美洲等区域品牌和渠道拓展良好,在欧洲、东南亚等区域的龙头地位也得到进一步巩固,后续受益于逆变器加速出海,公司的市占率有望从从当前的20%进一步提升。随着公司加速向海外高毛利地区渗透,逆变器产品盈利有望维持在良好水平。

平价时代多业务有望协同发力。除逆变器业务外,公司还拥有电站系统集成、风电变流器、储能系统集成等业务。一方面,2021年光伏行业正式步入平价,中长期行业需求清晰可预测,电站系统集成需求也将随行业需求一同稳步增长;另一方面,随着新能源发电占比的提升、智能电网建设的推进,储能市场将进入到高速发展期,根据我们测算,2025年全球电力系统用储能市场空间达5,748亿,公司作为储能系统集成龙头,有望充分受益于储能市场发展。

投资建议:维持买入-A的投资评级。我们预计公司2020-2022年的收入分别为185.2亿、249.5亿、330.0亿,增速分别为42.5%、34.7%和32.3%;净利润分别为19.3亿、25.6亿、32.7亿,增速分别为116.6%、32.6和27.6%;维持买入-A的投资评级。

风险提示:光伏装机不及预期,行业竞争加剧等。

锦浪科技:组串式逆变器龙头,业绩有望持续高增

全球化布局,业绩高速增长。公司始终坚持“国内与国际市场并行发展”的全球化战略布局,积极开拓美国、英国、荷兰、澳大利亚、墨西哥、印度、巴西以及东南亚等全球主要市场,海外业务收入占比逐年提升。凭借在全球各国获得了更多的产品认证以及前期公司在海外市场营销渠道的大力铺设与沉淀,公司在海外传统市场和新兴市场销售快速增长,作为最早进入海外成熟逆变器市场的企业之一,在自主品牌产品已布局欧洲、美国、拉美、印度和澳洲五大主要区域,2020年新增东南亚市场,未来在逆变器行业国产替代的大背景下公司市占率有望进一步提升,产品的盈利能力也有望随着海外市场营收占比的持续提升而进一步改善。

深度绑定优质客户,客户响应速度出众。公司产品销售以直销为主,多年来已在国内国外市场获得了品牌和产品的良好口碑,与国内浙江正泰、天合光能以及美国最大的住宅系统安装商 Sunrun Inc、英国最大光伏销售商 Segen Ltd等均建立了良好的业务关系。此外,公司投资6372.06万元以建设包含全国八个营销服务中心和全球五个营销服务办事处的营销网络,后续将继续提升客户响应速度和产能消纳能力。

扩产缓解产能不足。近年来公司年产能利用率均超120%处于高负荷状态,2019年产能利用率高达148.98%。公司首次公开发行上市时规划的年产12万台分布式组串并网逆变器新建项目将于2021年6月底前投产;近期公司通过非公开发行拟建设年产40万台组串式并网及储能逆变器项目,预计2022年运行后将进一步提升公司产能、市场份额和盈利能力。

投资建议:维持买入-A的投资评级。我们预计公司2020年-2022年的收入分别为23.71亿元、35.28亿元、48.68亿元,同比增速分别为108%、49%、38%,净利润分别为3.06亿元、4.88亿元、6.87亿元,同比增速分别为141%、60%、41%;维持买入-A的投资评级。

风险提示:扩产进度不及预期、光伏装机低于预期等。

固德威:优质组串式逆变器企业,业绩有望持续高增

受益于国产替代,公司市占率持续提升。近年来公司大力开拓海外市场,根据招股说明书的信息,2017-2019年公司境外营收从2.51亿元上升至6.26亿元,占总营收的比重从23.9%提升至66.4%。分区域来看,公司海外逆变器出货约有40%集中在澳大利亚、荷兰等高毛利国家,这些国家对于逆变器的价格容忍度较高,产品毛利率在50%左右,相比国内毛利率高出20pcts左右。目前公司IPO募投项目计划在印度、日本、美国三个国家建设区域营销中心,未来随着营销渠道的逐步搭建公司有望进一步开拓海外市场,公司市占率后续存在进一步提升可能,产品的盈利能力也有望随着海外市场营收占比的持续提升而进一步改善。

储能市场前景广阔,储能逆变器业绩有望持续高增。随着光伏新能源利用的日益普及,光伏发电的波动性特征以及企业调峰调频成本考虑,未来光伏发电将越来越多的配备储能设备,光伏储能逆变器将成为行业的重要发展方向之一。根据招股说明书信息,公司于2015年推出ES系列单相光伏储能混合逆变器后不断丰富产品品类,近年来储能逆变器出货量和营收持续高增,其中2019年公司实现储能逆变器销量1.47万台,同比增长132.2%,户用储能逆变器出货量全球市场排名第一位,市场占有率为15%,实现营收1.08亿元,同比增长147.8%。未来随着储能市场的快速发展,公司储能逆变器业绩有望保持高增状态。

投资建议:维持公司买入-A投资评级。我们预计公司2020年-2022年营收分别为13.56、19.34和25.86亿元,增速分别为43.4%、42.7%和33.7%;归母净利润分别为2.75、4.35和6.33亿元,增速分别为167.8%、57.9%和45.5%。维持公司买入-A的投资评级。

风险提示:光伏装机不及预期、项目投产进度不及预期、逆变器价格超预期下跌等。

中信博:全球光伏支架领先者,受益于跟踪支架渗透率提升和国产替代

公司是全球光伏支架领先企业。近年来,公司顺应光伏行业发展趋势,积极布局跟踪支架产品,通过研发团队的持续攻关,目前已在各个光伏支架领域形成完整布局,公司新能源累计安装量近24GW,并在全球24个国家市场成功安装了近900个项目;公司自2016至今,经营稳定,2016-2019营收和净利三年CAGR分别为44%和67%,且毛利率较高的跟踪支架近年来份额持续提升。根据GTM数据,公司2019年光伏跟踪支架出货量近2GW,全球市场份额近6%,位列亚洲第一、全球第五。

受益于跟踪支架渗透率提升和国产替代,业绩有望持续高增。一方面,虽然需要增加一定的前期投资成本并需要承担一定的装置运行风险及后期维护成本,但从长期来看跟踪支架更有助于地面电站业主取得最大的经济效益,降低度电成本,因此后续跟踪支架渗透率有望持续提升;另一方面,通过多年积累,目前以中信博为代表的国产跟踪支架企业已经掌握了跟踪支架多项核心技术,在抗风设计、大风保护、跟踪精度和兼容组件类型方面都处于全球领先水平,能够有效解决传统跟踪器痛点,而在制造成本和人工成本方面则具备显著的竞争优势,因此未来跟踪支架行业有望加速实现国产替代,公司受益于跟踪支架渗透率提升和国产替代双重逻辑,业绩有望持续高增。

技术与成本兼具优势,产能持续扩张匹配需求。公司通过多年积累,掌握跟踪支架多项核心技术,其第二代天智跟踪系统,在抗风设计、大风保护、跟踪精度和兼容组件类型方面都处于全球领先水平,能够有效解决传统跟踪器痛点。在成本上,由于制造和人工成本的优势,公司也处于全球领先地位,在通过募投项目提高年产2.8GW高品质光伏支架的生产能力后,公司拟再以10亿元投建太阳能跟踪支架及成套装备智能制造项目,持续扩张产能匹配需求。与此同时,公司积极开拓发展新空间,在BIPV,光伏+等领域不断深耕新技术、新产品。

投资建议:维持买入-A投资评级。我们预计公司2020/21/22年收入为31.98、45.97、65.48亿元,、增速分别为40.1%、43.8%和42.4%;归母净利为2.75、4.49、6.87亿元,增速分别为69.3%、63.3%和53.2%,对应EPS分别为2.02、3.31和5.06元。光伏装机提升+跟踪支架渗透率提升+公司市占率提升三重逻辑加持,公司未来有望进入发展快车道。维持买入-A的投资评级。

风险提示:政策与市场变化风险,汇率波动风险,管理控制风险,人力成本上升风险,募投项目实施风险等。

派能科技:全球户用储能领先企业,业绩有望持续高增

全球户用储能领先企业,2020年业绩实现大幅增长。公司深耕磷酸铁锂储能电池系统领域,是国内较早成功研发磷酸铁锂储能电池系统解决方案,并率先规模化生产和批量应用的企业。2013年起公司进入海外户用储能市场,凭借优越的产品品质及成本竞争力迅速成长为全球家用储能市场的领先企业。2019年公司自主品牌家用储能产品出货量市占率 8.5%,位居全球第三,仅次于特斯拉和LG化学。公司自有品牌定位中高端,海外家储与Sonnen、Segen等大型优质客户进行了深度合作,通信备电绑定中兴通讯,积累了丰富的产品应用经验和优质客户资源。公司在招股说明书中披露2020年预计实现营业收入11亿-13亿元,同增34.17%-58.57%;预计实现归母净利润2.7亿-3.2亿元,同增87.35%-122.05%。

全产业链布局优势尽显,持续研发投入夯实技术壁垒。公司拥有产业链垂直整合的综合服务优势,是国内少数具备电芯、模组、电池管理系统及能量管理系统等储能核心部件的自主研发和生产能力,同时具备储能系统集成解决方案设计能力的企业。公司的储能电池系统基于软包磷酸铁锂电池,并采用模块化设计,十分贴合储能场景的应用需求,具备技术路线优势。近三年公司研发投入维持高位,研发费用占营业收入比重始终在6%以上,为持续提升创新能力提供了有力保障。截至2020年6月底,公司已取得授权发明专利15项、实用新型专利47项、软件著作权3项、集成电路布图设计11项。

加速产能扩张,规模优势释放助力降本增利。锂电池储能行业规模壁垒较高,2017年以来,公司一方面不断扩大经营规模,增加生产的规模效应,另一方面通过对瓶颈工艺的技术改进以及增加核心设备,不断提高生产效率和产能利用率,毛利率持续提高。截至2020年6月,公司已具备年产1GWh电芯产能和年产1.15GWh电池系统产能。随着市场快速增长,公司原有产能已经无法满足下游客户对高性能磷酸铁锂电池的需求。本次募投项目完成后,公司将新增4GWh锂离子电芯产能和5GWh储能锂电池系统产能,有利于提升公司的产品生产能力与市场快速响应能力,化解产能瓶颈并释放规模效益,进一步巩固和提升公司的行业竞争地位。未来随着新建产能释放、新客户开拓,公司业绩有望实现进一步跃升。

投资建议:维持公司买入-A 的投资评级。预计公司2020年-2022年收入分别为12.79、21.67和36.04亿元;归母净利分别为3.02、5.21和8.7亿元。维持公司买入-A 的投资评级。

风险提示:产能投放不及预期;产业政策变化;国际贸易摩擦风险;汇率风险等。