新浪财经 港股

跨境电商:海外电商渗透率提升,消费习惯改变带来长期成长空间

智通财经网

关注

本文转自微信公号“华创悦享现代生活”,作者:华创商社王薇娜

核心观点

跨境电商增速高于整体进出口增速,在进出口中占比33%,跨境电商中B2C模式低基数高增长。根据网经社数据,2019年跨境电商整体交易规模达10.5万亿元人民币,同比+16.66%,较去年提升+5.0pct;高于货物进出口整体增速13.22pct。2019年跨境电商在进出口中渗透率达33.3%(跨境电商规模/进出口规模),进出口贸易线上化程度高于国内网络零售渗透率(网上实物商品销售/商品零售规模)9.9pct。其中出口渗透率高于进口,2019年跨境电商出口在总出口中占比47%(其中,出口跨境电商B2C模式规模约为1.7亿,在总出口中占比10%,增速24%)。

公共卫生事件期间海外实体店闭店影响持续,19H1线上零售高增长,亚马逊(AMZN.US)股票涨幅大。根据美媒预计,美国今年或近2.5万家线下商店倒闭。需求转线上,2020Q1美国电商零售同比+14.8%, 1-4月线上销售同比+68%。公共卫生事件期间速卖通西班牙等站点访问量同比+14%至20%;主营东南亚市场的Shopee在2020Q1总订单量同比增长+111.2%。海外线下购物场景受限制,消费力转至线上。亚马逊2020Q1北美销售额增长+29%至461亿美元,国际销售额+18%至191亿美元。2020Q2销售额同比+40%,今年二季度以来亚马逊期间涨幅达66%。由于2月、3月国内工厂受公共卫生事件影响停工,而下半年全球公共卫生事件影响仍在持续,预期下半年行业增速不弱于上半年,国内卖家料将持续受益。

精品公司精磨爆款单品,高研发投入,品牌树立护城河;泛品公司SKU覆盖广,毛利水平稳定,模式轻盈。1)精品模式SKU稳定在200左右,研发费用率偏高(5-6%), FBA仓+海外自建仓控制仓储,供应链自控力强,强管理,易打造爆款单品,毛利水平相对较高;部分品类存在不同地区消费者偏好差异。2)泛品模式SKU上万,研发费用投入低+营销费用率高;产品覆盖面广,均衡各地消费者偏好差异,收入较稳定。经营重心在于选品,品类分散,难以形成护城河,库存压力大,单件商品盈利空间小,毛利水平相对较低。

FBA仓费用较低,服务专业全面,海外自建仓自主性强。精品策略公司倾向使用FBA控制仓储成本,将仓储、分拣与终端物流环节交给亚马逊专业部门负责,在FBA未覆盖的地区通过自建海外仓运营。泛品策略公司倾向自建海外仓储,因为SKU多,需要库存管理更高效,价格策略更灵活;且存在库存周转差异与滞销货,若采用FBA方式则附加费较高。自建平台则更需自建仓以加强商家对供应链把控力。

跨境电商主要公司:精品模式高研发投入+高营销费用率;泛品模式存货重+销售费用中物流仓储费用占比高;

风险提示:进口国政策变更;海外线上消费需求回落;知识产权与境外经营法律风险;对第三方平台依赖高;税收优惠改变风险;汇率波动等。

投资主题

报告亮点

从公共卫生事件对海外电商渗透率的正面利好角度出发,分析海外市场线上渗透率增加对于跨境电商行业的发展促进作用,从增速、政策和技术革新角度划分跨境电商行业发展阶段,分析主要市场电商行业所处阶段。对跨境电商物流费用进行测算,并从价格,时效和流程等方面进行对比。对跨境电商公司按照SKU多寡和是否自建平台进行模式分类,总结不同经营模式下企业经营特点和优劣。

投资逻辑

β层面:短期利好因素推动长期跨越式增长

短期利好因素:①生产端:DTC出海品牌,更享政策红利,跨境电商大多数公司体量相对小,受管制程度低;②消费端:公共卫生事件加速催化海外电商模式成熟,培养用户消费习惯。

行业下个阶段跨越式增长的亮点在于:

1)平台层面:与C端市场中媒体渠道合作,高效引流与高曝光。低费率且C端反馈及时的电商平台(速卖通、Lazada等)渗透率提升,从而带动中国向目的国跨境电商出口增长。

2)高效的物流:亚马逊FBA规定是2天内发货,否则影响排名, FBA综合费率价格相对低,其次是自建仓,其次是国际物流。欧美等国家尤其是亚马逊平台也在推高效物流,俄罗斯速卖通走中邮小包基本也能做到20日达,目前正在投资物流建设,将货运周期缩短至10天。所以物流基础设施的推动,能成为跨境电商保持10-30%增速的第二亮点。

类比至国内电商发展,流量红利期下半段增长,进入第二阶段尾部,预判可维持近三年cagr15%增速,短期受公共卫生事件因素影响,阶段性增速较高;未来消费习惯形成,尽管增速料将有所回落,但预计整体仍然比公共卫生事件前上台阶。

α层面:差异化战略中精品策略更享长期红利,泛品受短期需求推动;

1)精品品类公司:拥有成熟的自有品牌,研发投入的效力好;

2)泛品品类公司:供应链与仓储管理能力强,资金雄厚,货物周转良性;

3)自建平台型:营销获客能力,对海外消费者需求洞察力。

目录

一、跨境电商加速成长,公共卫生事件下迎来发展新机遇

(一)跨境电商渗透率高,B2C挤占B2B2C份额

贸易线上化提速,跨境电商增速高位维稳,公共卫生事件加速B2C模式成熟。跨境电商指分属不同关境的交易主体,通过电子商务平台达成交易、进行电子支付结算,并通过跨境电商物流及异地仓储送达商品,从而完成交易的一种国际商业活动。从贸易方向上看,分为进口跨境电商与出口跨境电商;从贸易形式上看,主要分为B2B跨境电商与B2C跨境电商。

相比于传统贸易模式,跨境电商的特点在于:1)环节更少;2)成交在电子商务平台,电子支付结算;3)终端最后一公里为海外物流配送。跨境电商内部存在B2B、B2B2C与B2C模式差异,区别在于是否涉及零售终端、是否有海外采购商参与。整体来看,跨境电商模式相比于传统模式渠道链条更短,响应及时,更具备价格优势。

跨境电商增速高于整体进出口增速,跨境电商渗透率高于社零中网络零售渗透率。根据网经社数据,2019年跨境电商整体交易规模达10.5万亿元人民币,增速为16.66%,较去年提升+5.0pct;2019年跨境电商交易规模增速高于货物进出口整体增速13.22pct。跨境电商在进出口中渗透率在2019年达33.3%(跨境电商规模/进出口规模),较去年提升+3.8pct,高于国内网络零售渗透率(网上实物商品销售在商品零售中占比)9.9pct。跨境电商出口渗透率高于进口,2019年跨境电商出口在总出口中占比47%(其中,出口跨境电商网络零售在总出口中占比10%),跨境电商进口在总进口中占比17%,出口跨境电商相对发展更好。

跨境电商中出口与B2B模式占比高,B2C模式低基数+高增长,产业链逐步健全,在出口跨境电商中占比稳步提升。根据中国电子商务研究中心数据,在跨境电商进出口整体规模中,出口占比76%,出口跨境电商整体规模为8万亿,2017-2019年均维持同比+13%的增速(在2014-2016年均维持20%-30%增长)。在2019年8万亿出口跨境电商中,B2B模式占比80.5%,约为6.3万亿元,2019年同比增长+11%;B2C+B2B2C网络零售模式占比19.5%,约为1.73万亿元交易规模,同比增长24%,增速远高于B2B模式,且在2019年有加速趋势。

我国跨境电商出口国家以欧美为主,欧美电商市场中Amazon依靠强势物流,龙头效应明显。根据中国电子商务研究中心数据,我国跨境电商出口的主要国家仍然为欧美地区,我国跨境电商出口第一大国为美国,2018年占比跨境电商出口的17.5%,同比提升2.5pct;其次为法国,占比13%,同比提升1.8pct。根据Sberbank CIB报告,在美国电商市场中亚马逊占比45%,是TOP2企业的6.4倍,龙头效应明显。

俄罗斯受益于电商渗透率尚低,速卖通俄罗斯站(AER)低基数高增长,潜在空间大。根据外跨研究院数据,俄罗斯网民渗透率约为20%,整体网民数量为3000W人左右,增速为35%,电商在零售市场占比仅为6%。Statista大数据全洞察数据显示,在俄罗斯市场上第一电商平台为速卖通俄罗斯站(AER),根据阿里速卖通俄罗斯公司发布报告,2020年“618大促”期间(6月15-21日)俄国消费者在速卖通上消费额同比增长60%左右,属于低基数高增长市场。

(二)需求端与供给端共振,跨境电商短期受益明显

需求端:公共卫生事件影响,海外实体零售商关店潮影响持续,线上零售高增长。根据福布斯网站数据,美国2020年1-4月线上销售同比+68%;与此同时,大量线下店关闭,梅西百货关店125家,裁员3900人,微软永久关闭全球83家实体零售店,苹果公司关店14家,维密计划今年永久关闭美国与加拿大250家店。美国媒体预计美国今年或近2.5万家线下商店倒闭。相比之下,根据美国商务部数据,2020Q1美国电商零售同比+14.8%。

由于网购需求高增长,亚马逊增聘17.5万员工以处理大量订单,根据财报,亚马逊2020Q1北美销售额增长+29%达461亿美元,国际销售额+18%,达191亿美元。2020Q2销售额同比+40%(其中网上商店同比+48%,第三方卖家服务+53%,实体店下降-13%)。公共卫生事件期间速卖通西班牙与意大利站点访问量同比+14%-20%;主营东南亚市场的Shopee在2020Q1总订单量同比增长111.2%,达4.3亿单。海外线下购物场景受限制,消费力转至线上。

生产端:公共卫生事件催化跨境电商高速发展,外贸生产端复苏加快。根据海关统计,跨境电商进出口同比增长+26.2%,其中出口增长+28.7%,进口增长24.4%,增速远高于2020H1整体货物贸易的增长(同期货物贸易同比下降-3.2%,其中出口下降-3.0%)。公共卫生事件在全球蔓延,使得各国生产先后停滞,中国受益于公共卫生事件防控及时有效,复产复工较早,4月海外公共卫生事件逐步恶化,国内工厂端逐步恢复生产。国际物流大多数属于无接触式配送,受公共卫生事件影响小,跨境电商零售(B2C模式)加速成熟,根据统计局数据,2020年1-5月中国跨境电商零售(B2C)出口同比+12%。

1)海外生产未恢复,跟不上部分需求的提升,尤其是宅家相关品类产品,消费端需求激增,零售端存在备货压力;由于公共卫生事件防控部分原线下消费转至线上,尤其是家居品类、纺织服装等;

2)线上消费的主要品类(3C电子+纺织服装+家居园艺)价格段相对低,符合各国消费者信心与收入下降的预期。在家办公需求使得居家办公设备需求激增,学校停课又使后院娱乐设施需求增长,且相关品类需求原本集中于线下超市、HomeDepot等一站式DIY购物,现在被转移到线上,家居、园艺等成为公共卫生事件冲击下的受益品类。

综合各项因素影响下,跨境电商在2020年上半年获得同比高增长,B2C模式跨境电商平台业绩增长明显。

B2C跨境电商模式中按照主要销售平台分为:第三方平台销售与自建平台销售,第三平台中Amazon占比近80%,其次为速卖通(阿里旗下Aliexpress)、ebay及阿里旗下主攻亚洲地区的Lazada等;

按照主要销售产品分为:精品策略与泛品策略。精品策略下跨境电商主要销售200个左右SKU,品类集中,以消费电子为主;泛品策略下跨境电商经营上万个SKU,大量铺货。

➢ 精品+第三方平台策略的主要跨境电商公司有星徽精密旗下泽宝股份、跨境通旗下帕拓逊以及安克创新;

➢ 泛品+第三方平台策略的主要跨境电商公司有华凯创意拟收购的深圳易佰网络、天泽信息旗下有棵树;

➢ 泛品+自建平台策略的主要跨境电商公司则有跨境通旗下的环球易购。

主要的物流模式以海外仓为主,部分B2B或B2B2C有保税仓的仓储模式。B2C模式中还需要经过目的国的海关清关与当地物流配送最终送达至消费者手中,完成整个跨境电商的B2C流程。

受益于跨境电商的高速增长,亚马逊与国内跨境电商相关标的均受到市场关注:选取2020.04.01-2020.08.01为观察期,亚马逊期间涨幅达66%;跨境通(旗下有环球易购、帕拓逊等)期间涨幅达41%;天泽信息(旗下子公司有棵树)期间涨幅达27%;星徽精密(旗下子公司泽宝科技)期间涨幅24%。拟收购深圳易佰网络的华凯创意,由于深圳易佰营收体量远超华凯创意原主业,故4/1至8/1期间涨幅达159%。

根据亚马逊Q3预告跨境电商热度不减,预期净销售额在870-930亿美元(Q2 889亿美元),同比增长24-33%。亚马逊增长受益于Prime会员购买频次提高、客单价提升相关。一方面,电商平台已有的高粘性用户价值不断提升;另一方面,公共卫生事件推动线上消费习惯养成,高粘性用户群扩大。

(三)海外跨境电商发展阶段:进入电商发展第三阶段

1、出口跨境电商增速换挡,模式有待突破调整

早期跨境电商增速整体与进出口增速重合,在2012年开始出现差异化发展,在快速增长阶段增速波动大,在25-60%左右,自2017年后规模达8万亿,增速换挡放缓至10-20%,进入第三阶段。

国内跨境电商进入快速增长后的品质化阶段:出口跨境电商的发展历程大致可分为三个阶段,2004-2012年为起步萌芽阶段,2013-2016年为快速增长阶段以及2017年至今的优化发展阶段。

第一阶段:起步萌芽阶段(2004-2012年):跨境电商模式逐步形成,增速与进出口总额增速基本保持一致。技术层面,2004年银联已在港澳地区推出跨境支付。企业层面,有棵树、傲基科技、易佰网络和环球易购等专业跨境电商企业成立,出口跨境电商经营主体开启规模化、专业化。

第二阶段:快速增长阶段(2013-2016年):跨境电商行业增速在25-60%左右,跨境电商企业数量突破六千家。技术层面,2015年央行推出人民币跨境支付结算系统第一期,为个人与机构提供全天候高效快捷的跨境支付服务,简化支付手段。政策层面,2012年由海关牵头在上海、重庆、杭州等地进行跨境电商进出口试点,海关总署出台《关于跨境贸易电子商务进出境货物、物品有关监管事宜的公告》和《关于增列海关监管方式代码的公告》等文件,确立跨境电商监管框架。公司层面, B2B跨境电商模式开始发力,2013年淘宝在卖家中心增设“卖往海外”功能,为其境外电商平台“速卖通”引流;2014年,亚马逊开始注重跨境电商业务平台建设,付费Prime服务确立市场地位。

第三阶段:优化发展阶段(2017年至今):2017年跨境电商行业交易规模达8万亿,增速放缓至20%以下。技术层面,央行于2018年推出人民币跨境支付结算系统第二期,并联合银联、网联开展对第三方跨境支付企业的资质审核,规定第三方跨境支付企业只有取得牌照才可继续开展业务。政策层面,2019年初《电商法》开始实施,支持小微企业从事跨境电商行业,进一步规范跨境电商企业登记与进出口税收事项。公司层面,天泽信息、星徽精密等上市公司获批跨境电商企业并购方案,跨境电商板块逐步形成。

2、海外市场电商渗透率稳步提升,仍有攀升空间,区域市场电商格局存在差异

中国电商弯道超车,海外市场线上渗透率仍有提升空间。硬件上受益于网络建设和智能手机的普及,软件方面受益于大平台的搭建,加上流通结构多层、终端市场碎片,中国在移动互联网时代实现弯道超车,2019年电商在社零中渗透率超过1/4,是当前全球电商渗透率最高的国家,2019年线上渗透率相比2013年提升20.7pct。2013-2017年中国线上零售均维持30%以上高增长,位于全球前列。对比主要出口目的国:2019年美国零售市场线上渗透率为15%,法国线上渗透率为10%,俄罗斯线上渗透率为7%,英国线上渗透率为18%。主要欧美市场线上渗透率在10-20%之间,较中国线上渗透率有10pct左右提升空间。

我国主要海外出口市场电商增速平稳,线上渗透率稳步提升。美国线上零售渗透率小幅稳步提升至15%(2019年),相比2013年提升7.4pct,增速近6年均维持在15-16%;法国线上渗透率也维持小幅稳步提升态势,2019年线上渗透率为10%,相比2013年提升4.4pct,线上增速维持在12%左右;俄罗斯受制于网民渗透率较低,整体线上零售渗透率为7%,但线上增速居于高位。国内零售市场线上渗透率在2018年9-10月达20%,线上增速出现第一轮明显换挡,从30%-40%的增长跌至20%左右,进入三阶段增长。目前主要出口国线上渗透率均处于二阶段尾部,10-15%左右。国内电商增速提供指引,看主要出口国二阶段尾部渗透率提升。

中国卖家在亚马逊、速卖通等主力电商平台中占比高,公共卫生事件影响下生产时滞带动出口。根据Marketplace Pulse公开数据,2020年1月全球亚马逊前1W卖家中49%来自中国,高于美国2.0pct。前5W卖家中有58%来自中国。今年受公共卫生事件催化,亚马逊新增卖家来自中国的占比明显提升,3月新增卖家中51%来自中国,较去年提升12.0pct。阿里旗下的速卖通在2019年5月之前只允许中国商家入驻,目前在多个国家已开通外国商家入驻,如俄罗斯、意大利、土耳其、西班牙等,通过合资等模式推动平台本土化营销策略。

二、跨境电商产业链与品牌

对于世界各国主要电商平台的头部卖家中大部分来源于中国,主要原因:1)线上销售的产品相比线下,更需要具备价格优势,中国主要出口产品中3C电子与纺服、家居属于劳动密集型产品,具备出口至跨境电商平台中更有价格优势;2)中国卖家的跨境电商模式相对于其他国家更成熟,且更愿意配合平台做本土化。美国亚马逊市场Top seller的中国卖家95%使用FBA,其他国家卖家只有接近65%使用FBA。所以中国卖家在排名前1W的卖家中可以取得49%的高占比,终端物流效力决定用户体验,影响店铺排名。

(一)跨境电商主要物流模式

B2C跨境电商目前采取的物流模式包括亚马逊FBA仓、自建海外仓和国际物流。

经济性层面:FBA仓>海外仓>国际物流;

时效层面:FBA仓>海外仓>国际物流;

品牌方控制能力层面:FBA仓<国际物流<海外仓;(FBA仓会将货品分散至各地仓库,且退货处理与超出库存期限均需额外支付费用;国际物流受限于物流时间过长,期间产生退货等行为难以避免损失)

从价格看,亚马逊FBA仓模式下物流仓储所需费用最低大约32元,自建海外仓模式次之大约49元(7天运送时效),国际物流模式下的物流成本最高约为240元。从时效看,因亚马逊FBA仓在20多个国家拥有超600个仓库,在三种物流模式中所需平均配送时间最短。从流程看,亚马逊FBA模式全程由亚马逊提供,整合效力强;自建海外仓存在租赁于人力等刚性成本,但边际成本递减。

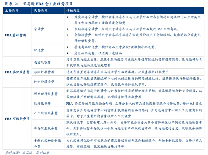
亚马逊FBA仓模式仅在跨境电商物流仓储环节,明显优于自建海外仓与国际物流模式,但亚马逊FBA服务还包含其他收费项目,例如退货处理、移除订单、计划外服务和可选项目,且对商家存货周转、退货率等要求较高。

亚马逊推出的FBA仓模式为卖家提供海外仓储到配送的一站式服务。卖家负责头程运输,将商品批量报关、海运、清关送至亚马逊FBA仓库储存,待用户下单后,由亚马逊负责订单分拣、包装与配送。仓储、分拣、包装等由亚马逊自主运营,配送环节外包给专业的国际物流公司。卖家相当于购买亚马逊海外仓库的使用权+亚马逊的分拣、包装、发货服务。

亚马逊近年来也在不断完善FBA仓,在仓储端:2012年7.75亿美元高价收购kiva system机器人系统。配置Kiva机器人和Bin系统提升仓储效率。在配送端,不断更新换代无人机技术以全面覆盖配送最后一公里,研发配送机器人、无人驾驶汽车以提升配送速度。在服务端,推出亚马逊跨境物流服务(AGL),覆盖头程物流环节,进一步完善物流服务链条。

自建海外仓是国内跨境电商企业在境外投资建仓,国内卖家预先将商品批量运送至海外仓存储,待C端下单后直接从海外仓经当地物流送至消费者手中。由于货物直接从当地发出,缩短了配送时间与物流成本,C端退换货方便,购物体验好。但建设与管理海外仓需较高投资,且线上消费者地域差异,从海外仓到消费者的终端物流环节费用高。海外仓可用于补足亚马逊FBA仓未覆盖的地区。

以邮政小包为代表的国际物流:卖家直接通过国际快递公司将包裹从本国邮寄至用户所在国,邮寄物品相对灵活,但所需时间与成本较高,淡季需10-20天,旺季需20-30天,且丢件风险较大。

精品策略卖家更多选择FBA仓+海外仓结合,将仓储、分拣与终端物流环节交给亚马逊更专业的部门负责,在亚马逊FBA未覆盖的地区通过自建海外仓运营;泛品策略卖家更多倾向于自建海外仓储,因为泛品品类多需要卖家对仓库货品更高效的反馈与价格策略;且存在库存周转差异与滞销货,如果采用FBA方式, FBA附加费用较高。且若未使用亚马逊网站销货而是通过自建平台则更需要自建海外仓以管理库存。

物流环节的差异在于终端的时效+仓储价格,更高效的物流可带来消费者体验的改善,有利于提升线上渗透率。

(二)跨境电商产业链各环节加价率

对比海外线下商超环节加价率与跨境电商B2C模式下的加价率:货物流转的差异在于海外零售店铺与跨境电商环节中平台费用率、终端物流费用。参考Walmart与Costco财报,海外零售店在仓储+租金+管理费率的平均水平约为21-25%,而在第三方平台跨境电商企业平台的佣金与营销费率在15-20%,若使用FBA仓等平台仓储模式,平均费率则为16-23%。其次跨境电商模式中终端快递费率约为15%,若使用FBA仓等平台发货模式,费率平均在5%左右。

对比两种模式,除仓储管理与终端物流外,其他环节基本一致,由于传统贸易售价加价倍数低,所以在费用一致的采购等环节加价率高于跨境电商。跨境电商终端快递15%,平台人力6-7%,平台佣金与营销费(take rate)15-20%,保有利润大约10%。传统模式中虽然环节比较多,但是仓储+租金+人力等综合费率21-25%,没有15%加价率的终端快递,而B端贸易商(如大型超市)因为售价相对低于跨境电商零售价格,所以利润率偏低。传统贸易模式下,终端零售价相对跨境电商有7%-10%左右的价格优势,但跨境电商品类更多、选择更为直观。传统贸易B2B模式与跨境电商B2C模式差异在终端物流环节,平台佣金与商超线下租金率相当。国外平台费用率高,存在平台垄断性。所以低费率+高覆盖面的电商平台市占率的提升有利于跨境电商改善成本结构。

(三)跨境电商品牌认可度

2015-2018年跨境电商主要销售品类仍以3C电子、服装配饰与家居园艺为主,主要原因在于跨境电商产品需具备:便于国际物流运输+具有生产成本优势+海外消费者接受度广。以消费电子为例,亚马逊商品排行榜在移动电源、音箱、入耳式耳机与扫地机器人品类,安克创新旗下产品均在榜单中,但安克创新产品普遍处于中段价格段。海外品牌力的建立需要行业景气度、供应链与研发支撑。

三、主要B2C跨境电商模式对比分析

“精品+第三方平台”注重品牌和供应链建设,研发主要用于更新换代产品,易形成爆款单品。

“精品+自建平台”通过品牌设计与全渠道营销吸引用户,但技术含量较低,易被取代。

“泛品+第三方平台”节省自建网站成本,通过选品与价格优势形成核心竞争力。

“泛品+自建平台”模式前期需投入成本进行获客和运营建设网站,后期通过丰富选品与加大营销力度进一步巩固和吸引用户。

1.精品模式SKU少,存货与应收账款压力小。从存货占资产比重看,精品模式存货占资产比重普遍低于泛品模式(精品30-50%,泛品40-60%)。精品模式SKU少,存货积压少,周转速度快;且利用FBA仓与自建海外仓结合,优化存货地区分布结构。泛品模式销售品类广泛,应收账款分布分散,回款速度慢,周期长。

2. 精品模式重视打造自有品牌,高研发投入。从研发投入看,精品模式拥有自主品牌,需打造爆款单品提升品牌影响力,爆款打开市场后,利用研发完善产品矩阵,重视研发对品牌价值的提升,因此精品模式研发费率逐年提升,2017-2019年均有近2.0pct的提升。泛品模式经营品类多,除消费电子外还有个护等,同时泛品无需形成自有品牌,研发投入主要用于改善经营系统,研发投入低且研发费率稳定。

3.销售费用率:精品更易获得平台费用率边际成本改善收益,泛品仓储物流等费用占比高。泛品销售费用率偏高,且呈现上升趋势;精品模式平台费用率上升速度递减或已呈现下降趋势,边际改善明显。从销售费用构成上看,精品模式与泛品模式差别较小,销售费用主要用于平台佣金,广告营销和职工薪酬等类目,但精品模式与泛品模式存在明显差异。泛品模式仓储与物流费用占比较高(约占比35-50%),精品模式平台费率占比较高(占比60-70%)。

四、投资逻辑

1、β层面:短期利好因素推动长期跨越式增长

短期利好因素:①生产端:DTC出海品牌,更享政策红利,跨境电商大多数公司体量相对小,受管制程度低;②消费端:公共卫生事件加速催化海外电商模式成熟,培养用户消费习惯;

行业下个阶段跨越式增长的亮点在于:

1)平台层面:与C端市场中媒体渠道合作,高效引流与高曝光。低费率且C端反馈及时的电商平台(速卖通、Lazada等)渗透率提升,以俄罗斯速卖通为例,在2018年阿里(48%)与俄罗斯国有基金(13%)、Mail.Ru(15%)和MegaFon(24%)成立合资公司速卖通俄罗斯(Aliexpress Russia)。其中MegaFon为俄罗斯第三大电信运营商(相当于中国电信),将其10%的Mail.Ru股份转给阿里;Mail.Ru为俄罗斯最大互联网公司(相当于中国腾讯),旗下拥有门户网站Mail.Ru+社交产品(VK、OK),覆盖90%俄罗斯网民;俄罗斯直接投资基金(相当于中国国投)。合资模式降低市场拓展监管阻力,且社交媒体引流高效,易于快速扩大平台影响力。2018年俄罗斯线上增速大幅提升至32%,超中国5.5pct。所以在高成长市场中与社交媒体合作将助推速卖通等平台市占率提升、线上增速提升,从而带动中国向目的国跨境电商出口增长。

2)高效的物流:亚马逊FBA规定是2天内发货,否则影响排名, FBA综合费率价格相对低,其次是自建仓,其次是国际物流。欧美等国家尤其是亚马逊平台也在推高效物流,俄罗斯速卖通走中邮小包基本也能做到20日达,目前正在投资物流建设,将货运周期缩短至10天。所以物流基础设施的推动,能成为跨境电商保持10-30%增速的第二亮点。

类比至国内电商发展,流量红利期下半段增长,进入第二阶段尾部,预判可维持近三年cagr15%增速,短期受公共卫生事件因素影响,存在高速扩张态势。

2、α层面:差异化战略中精品策略更享长期红利,泛品受短期需求推动;

1)精品品类公司:拥有成熟的自有品牌,研发投入的效力好;

2)泛品品类公司:供应链与仓储管理能力强,资金雄厚,货物周转良性;

3)自建平台型:营销获客能力,对海外消费者需求洞察力。

(1)进口国政策变更风险VAT政策变动方面:2018年8月,德国内阁通过草案要求未缴纳VAT的电商平台需为在德国产生的收入缴纳19%的增值税,该项政策降低了跨境电商利润水平并威胁到第三方平台销售。

(2)海外线上消费需求回落风险:公共卫生事件短期积极因素,中长期可能降温;2B(超市)业务复苏后;线下消费需求回暖,线上需求降温,行业内公司产品需求降低,可能导致收入下降。

(3)知识产权与境外经营法律风险:行业内公司多主营消费电子产品生产与销售,行业竞争加剧可能将导致专利纠纷产生;各国法律体系复杂,主营国际业务或将产生法律风险。

(4)对第三方平台依赖高:行业内公司多在第三方跨境电商平台销售商品,若平台提升服务费率或其他相关地方政策改变,或公司违反平台相关规定,将对公司利润产生不利影响。

(5)税收优惠改变风险:行业内获得高新技术企业认证的公司享受国家税收优惠政策,若后期证书资质到期且未通过资质复审,或国家税收优惠政策变化导致公司无法继续享受税收优惠政策,将对公司盈利水平产生不利影响。

(6)汇率波动:行业内公司主要业务来源于境外,收入多用美元、欧元、日元等国外货币结算,人民币汇率波动,收入折算成人民币计价时或将产生汇兑损失风险。

加载中...