新浪财经 港股

张忆东:H股"全流通"促进公司制度完善 吸引国际投资

新浪财经

关注
港股k线

港股k线

本文来自 微信公众号“张忆东策略世界”,作者:张忆东。

投资要点

事件:11月14日,证监会发布《H股公司境内未上市股份申请“全流通”业务指引》,并于11月15日公告全面推开H股“全流通”改革,符合条件的H股公司和拟申请H股首发上市的公司,可依法依规申请“全流通”,证监会将按照“成熟一家、推出一家”的原则,积极稳妥、依法依规推进此项改革工作。

点评:

单H股公司境内未上市股份存量不大,从总量上来看不会对市场造成短期流动性冲击:截至11月15日,H股上市公司共有280家(流通市值约6万亿港元),其中A+H股116家(流通市值约5万亿港元),单H股公司164家(流通市值约近9500亿港元,非流通市值约2万亿港元)。其中单H股公司未上市非流通市值不足香港联交所上市股份总市值的7%。

根据试点经验,预计市场面临短期大幅波动和大股东减持压力较小:根据三家试点公司情况,在实现股份转化的关键时间点上,股份成交量和换手率大幅提升,后又较快恢复正常水平。公司更加关注境内未上市股份获得市场化的估值,扩大公司在香港上市股份的流通规模,以吸引更多国际投资者投资H股公司,试点公司均未出现大股东大额减持现象;受国资管理、维持控制权和市场估值水平等多种因素影响,预计相关股东特别是大股东的交易活动将较为有限,对市场运行影响不大。

明确香港市场是中国金融业对外开放的重要组成部分:今年以来,监管部门多次表态,明确H股全流通是加快金融业对外开放的重要举措之一。监管的表态,表明香港市场被认为是中国金融业对外开放的重要组成部分,持续发挥连接中国内地和全球资本市场的重要作用,有利于提振全球投资者对于香港市场作为中国内地经济的主要离岸金融中心的中长期信心。

吸引更多国际投资者投资H股公司:推行H股“全流通”后,有利于促进H股公司各类股东利益一致和公司治理持续完善,进而吸引更多国际投资者投资H股公司。

吸引更多内地企业赴港上市:此次全面推行H股“全流通”,除已上市的单H股企业外,拟通过发行H股上市企业也可申请,预计将进一步吸引更多内地企业赴港上市。港交所持续推进上市制度改革,加强与内地监管机构联动,香港市场仍然是中资企业募资首选目的地之一。

报告正文

事件:

11月14日,证监会发布《H股公司境内未上市股份申请“全流通”业务指引》,并于11月15日公告全面推开H股“全流通”改革,符合条件的H股公司和拟申请H股首发上市的公司,可依法依规申请“全流通”,证监会将按照“成熟一家、推出一家”的原则,积极稳妥、依法依规推进此项改革工作。此次监管全面推开H股“全流通”,有利于促进H股公司各类股东利益一致和公司治理完善,也有利于香港资本市场发展。

点评:

本月4日,证监会主席易会满表示,年内将推动四项开放措施落地,其中一项与港股市场相关,即尽早全面开放H股全流通改革。此次发布的《H股公司境内未上市股份申请“全流通”业务指引》较之前试点指南主要有以下几方面变化:

1)总结试点期间好的做法,形成规则制度,并以业务指引的形式加以明确;

2)不再对公司规模、行业等设置限制条件,在满足外资准入等管理规定的情形下,公司和股东可自主决策,依法依规申请实施“全流通”;

3)不设家数限制和完成时限,按照“成熟一家,推出一家”的原则有序推进;

4)境内股东不仅可以减持,还可以增持本公司香港流通股份(相关H股公司境内股东增持本公司香港流通股份的功能尚未上线运行,将待技术系统开发完善后按程序开通);

5)除已上市的单H股企业外,拟通过发行H股上市企业也可依法依规申请“全流通”;

6)投资人通过现有人民币普通股票账户(即A股证券账户)参与H股“全流通”业务,不需要新开H 股“全流通”专用账户。

H股“全流通”交易路径:境内股东应通过相应H股公司(“本公司”),选择一家境内证券公司,参与H股“全流通”交易。具体路径为,通过境内证券公司提交交易委托指令,经由深圳证券通信有限公司,传递至上述证券公司指定合作的香港证券公司,由香港证券公司按照香港联交所规则在香港市场进行相应的证券交易。

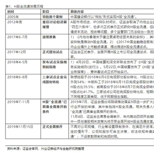
H股“全流通”定义及发展历程

H股“全流通”相关定义:本次《指引》提到的H股“全流通”,是指 H 股公司的境内未上市股份(包括境外上市前境内股东持有的未上市内资股、境外上市后在境内增发的未上市内资股以及外资股东持有的未上市股份)到香港联交所上市流通。根据《到境外上市公司章程必备条款》(证委发〔1994〕21号)有关定义和《香港联合交易所有限公司证券上市规则》:

内资股,是指中国内地公司向境内投资人发行的以人民币认购的股份;

外资股,是指中国内地公司向境外投资人发行的以外币认购的股份,外资股在境外上市的称为境外上市外资股;

H股,是指在联交所上市的中国境外上市外资股。

在香港上市的H股公司,其内资股在原有法律框架内无法在香港市场发行并流通,只能在中国法人或自然人、合格境外机构投资者(QFII)或战略投资者之间转让,因此该部分股份难以得到市场化定价,且流动性较差;外资股可在香港市场上流通,且可以得到市场化定价;两者在定价和流动性方面的差异使得内资股股东和外资股股东之间的利益出现分割。

H股“全流通”改革经历了漫长的发展历程:2005年,中国建设银行以“特批”形式实现H股“全流通”,之后进展缓慢。为推进资本市场高水平对外开放,促进H股公司健康发展,中国证监会于2018年4月推出H股公司“全流通”试点细则,并顺利完成了3家H股公司“全流通”试点工作,随后全面推进“全流通”改革进入加速轨道。2019年7月,证监会提出进一步扩大资本市场和行业开放的举措,其中就包括全面开放H股“全流通”改革。

H股“全流通”短期对香港市场流动性冲击较小

单H股公司境内未上市股份存量不大,从总量上来看不会对市场造成流动性冲击:截至11月15日,H股上市公司共有280家(流通市值约6万亿港元),其中A+H股116家(流通市值约5万亿港元),单H股公司164家(流通市值约近9500亿港元,非流通市值约2万亿港元)。其中单H股公司未上市非流通股份存量市值不足香港联交所上市股份总市值的7%,且证监会将按照“成熟一家、推出一家”的原则,积极稳妥、依法依规推进此项改革工作,从总量上来看预计不会对市场造成短期流动性冲击。

根据试点经验,预计市场面临短期大幅波动和大股东减持压力较小:三家试点公司中航科工、联想控股和威高股份分别为国有企业、混合所有制企业和民营企业,有较强代表性。根据三家试点公司情况,在实现股份转化的关键时间点上,股份成交量和换手率大幅提升,但较快恢复正常水平。另外,证监会表态将按照“成熟一家、推出一家”的原则,积极稳妥、依法依规推进此项改革工作,预计不会出现公司扎堆进行股份转化的情况。

根据证监会总结试点经验,试点公司和相关股东申请实施H股“全流通”,更加关注境内未上市股份获得市场化的估值,扩大公司在香港上市股份的流通规模,以吸引更多国际投资者投资H股公司,有利于公司长远发展和股东利益。从试点情况来看,三家公司实行股份转化后未出现大股东大笔卖出现象。H股公司实施“全流通”后,受国资管理、维持控制权和市场估值水平等多种因素影响,预计相关股东特别是大股东的交易活动将较为有限,对市场运行影响不大。

中航科工于2018年6月15日完成全部股份转化,转化前H股占比39.5%。6月15日完成转化当日交易量高达3475万股,后又逐步回归正常水平;股价涨跌幅基本与恒生指数涨跌幅趋势保持一致。

联想控股于2018年6月6日完成部分股份转化,H股占比从16.6%上升到54%。2018年5月31日,联想控股申请部分内资股转化为H股在港交所上市交易获批,该日成交活跃,成交量达2639万股,换手率高达6.73%,后又回到正常水平0.1%左右。股价涨跌幅在转化初期波动略大于恒生指数涨跌幅,后又逐步回归。

威高股份于2018年8月7日完成全部转化,转化前H股占比41.7%,转化的股份8月8日开始在港交所交易,其后两周公司股份成交量和换手率有较大波动,后逐渐恢复正常。

H股“全流通”长期来看有利于香港资本市场发展

香港市场是中国金融业对外开放的重要组成部分:今年以来,监管部门多次表态,明确H股全流通是加快金融业对外开放的重要举措之一。2019年7月,证监会提出将陆续推动落实9项进一步扩大资本市场和行业开放的举措,其中就包括H股全流通。11月4日,证监会主席易会满表示,年内将推动四项开放措施落地,其中一项与港股市场相关,即尽早全面开放H股全流通改革。监管的表态,表明港股市场被认为是中国金融业对外开放的重要组成部分,持续发挥连接中国内地和全球资本市场的重要作用,有利于提振全球投资者对于香港市场作为中国内地经济的主要离岸金融中心的中长期信心。

有利于改善公司治理能力,提升投资者信心,进而吸引更多国际投资者:推行H股全流通后,有利于促进H股公司各类股东利益一致和公司治理完善,助力境内企业更好利用境内外两个市场、两种资源获得发展。1)企业的各类股东利益可以得到统一,原本其股份难以得到市场定价和有效减持的大股东有更大的动力去改善公司经营,引入战略投资者,提高经营效率,有利于持续改善公司治理水平,促进公司健康发展;2)若H股实现全流通,原本非流通股转变后成流通股后,可以计入抵押融资的资产,有利于提高公司在资本市场的融资能力。国际投资者更为关注公司持续治理能力改善,H股“全流通”后有望引更多国际投资者投资H股公司。

吸引更多内地企业赴港上市:此次全面推行H股“全流通”,除已上市的单H股企业外,拟通过发行H股上市企业也可申请,预计将进一步吸引更多内地企业赴港上市。目前内地企业赴港上市,主要采取的方式为H股上市和红筹架构上市,红筹模式较之前的H股路径最大的优势在于上市即实现全流通;缺点在于架构搭建过程中存在各种制度风险且成本较高。目前两种上市路径赴港上市均可实现上市即“全流通”,这将进一步提升香港市场对内地企业赴港上市的吸引力。

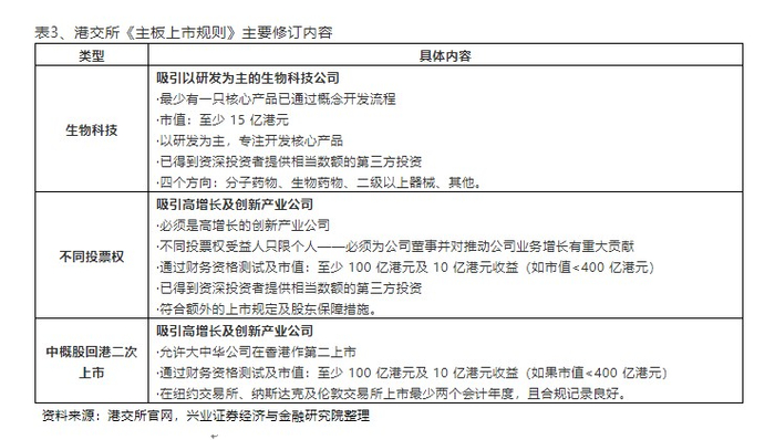
香港市场仍然是中资企业募资首选目的地之一。港交所于2018年4月推出上市制度的改革,允许未能通过主板财务资格测试的生物科技公司、“同股不同权”的公司及在美上市中概股回香港二次上市,此次上市新规的改革幅度达25年之最。2018年,中国香港市场新上市公司数目和新股集资数额均居全球首位,新上市公司达218家,创历史新高,共募集资金2890亿港元,同比增长124%。2019年,由于香港社会事件持续发酵,市场情绪走低,但根据联交所数据,IPO市场已于10月逐渐回暖。

2019年1-10月,港交所新上市公司达到130家(7-10月每月新上市数量分别为16、1、7、22家),首发共募集资金额达1488亿港元,其中百威亚太是2019年前三季度全亚洲最大、全球第二大新股。阿里巴巴于11月13日向港交所提交招股说明书,正式回归香港二次上市,再一次证明香港市场仍然是优质中资企业募资首选目的地之一。

风险提示:H股全流通改革推进速度不及预期,股市短期较大波动

加载中...