新浪财经 港股

猫眼招股书解读:猫眼如何“让娱乐更简单”?

格隆汇APP

关注

回顾猫眼的发展之路,从成立到准备上市,才不过6年时间,实际上,这6年正好是中国电影产业快速发展的几年。

作者 | puuuuuma

来源 | IPO那点事(ID:ipopress)

9月3日晚间,猫眼娱乐(上市主体为Entertainment Plus,下文简称“猫眼”)招股书正式挂网,其联席保荐人为美银美林、摩根斯坦利,独家财务顾问为华兴资本。

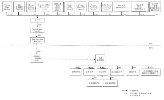
根据招股书,光线及其关联方拥有约48.8%的权益,为第一大股东。其中,光线透过Vibrant Wide Limited拥有28.77%权益,以及透过香港影业国际有限公司(该公司由光线传媒全资拥有)拥有20.03%的权益。腾讯与旗下公司共计持有猫眼16.27%股份;美团持有其8.56%股份。

01

站在风口上的猫眼

得益于人民生活水平的提高,人们的娱乐生活愈加丰富,娱乐质量日渐提高,中国娱乐市场的整体规模也在膨胀。根据艾瑞咨询的报告,中国娱乐市场于2017年达到1.28万亿元人民币(单位下同),成为仅次于美国的第二大市场。预计中国娱乐市场还将继续增长,并于2022年达到3.22万亿元。

其中,电影作为娱乐生活的重要形式,近几年尤其受到喜爱。内地电影市场2012~2017年的年均复合增长率为29.2%,明显高于娱乐市场的整体增速。

科技及移动互联网技术的进步,让移动互联网得到普及,人们购票活动从线下转移到了线上,在线票务行业随之兴起。2012年至2017年,在线电影票务市场的总交易额从31亿元增至460亿元,5年扩张了十倍还不止。这其中有两大原因,其一是内地电影票房的水涨船高,五年内从171亿增至559亿;其二是在线购票渗透率的提升,由2012年的18.4%增至2017年的82.3%。

除电影外,其他娱乐形式(如现场娱乐以及电视剧、网剧、网络大电影及综艺节目)也迎来飞速发展。消费升级、消费能力上升及现场娱乐种类的多元化,也在推动对现场娱乐活动的需求上升。根据艾瑞咨询报告,中国的现场娱乐市场(包括演唱会、现场演出、展会及体育赛事等)由2012 年的人民币430 亿元增至2017 年的人民币846 亿元,并预期将按25.2%的复合年增长率增长至2022 年的人民币2,602 亿元。

因此,在线票务这块膨胀中的大蛋糕吸引了各大豪强“群雄逐鹿”,在这样的背景之下,美团孕育出猫眼,先发占领市场,随后“BAT”分别携百度糯米、淘票票、微影入局,欲分一杯羹。

2012年,猫眼App上线,提供在线电影票务业务,最开始其只是作为美团旗下的一个部门来运营。2015年美团与大众点评合并之后,猫眼整合了大众点评的电影、演出娱乐部门。2016年猫眼从美团点评中剥离,并引入光线作为战略投资,成为一家独立运营的公司。2017年,猫眼与微影合并,并成为腾讯社交网络平台的独家娱乐票务渠道。2018年9月,猫眼正式开启上市之路。

回顾猫眼的发展之路,从成立到准备上市,才不过6年时间,实际上,这6年正好是中国电影产业快速发展的几年。快速发展随之而来的是行业整合,2015年12月,格瓦拉被微影时代收购,2017年9月,猫眼、微影时代宣布合并,合并之后的猫眼微影占据了当时电影票务52.5%的市场份额。根据艾瑞咨询报告,截至2018年6月30日止六个月,猫眼以60.9%的市场份额领先市场,继续扩大优势。

02

全产业链发展

猫眼的招股书中提到了其使命——“让娱乐更简单”,非常精炼地概括了猫眼作为在互联网娱乐服务平台,已经进入了在线票务以外的诸多领域,提供线上票务、娱乐内容服务、娱乐电商服务等各种方式便利人们的娱乐生活。

根据艾瑞咨询报告,按2018 年上半年电影票务交易总额计算,猫眼是中国最大的在线电影票务平台,市场份额超60%。并且,在现场娱乐票务服务中,猫眼位列第二。2018年上半年,猫眼月度活跃用户超过1.3亿人。

除了提供在线票务服务,猫眼还提供电影、电视剧、综艺的制作、宣传和发行等娱乐内容服务,向产业链上下游扩展,打造全产业链的互联网娱乐服务平台。

2018 年上半年,猫眼提供宣发支持的电影约占中国总票房的90%。今年内,猫眼参与出品和发行的国产电影,比较有代表性的有《捉妖记 2》(联合出品方/主控发行方)、《后来的我们》(联合出品方/主控发行方)、《我不是药神》(联合出品方)、《邪不压正》(联合出品方/主控发行方)等,都录得较高票房。

通过美团、点评、微信、QQ、猫眼、格瓦拉六大入口,猫眼为用户提供娱乐内容及服务,使得消费者获取娱乐新闻、电影预告及独家的内容创作者视频访谈等娱乐资讯。

2015年上线的猫眼专业版APP,是中国首个为专业娱乐社群打造的APP。猫眼为艺人、出品方、发行方、影院和场馆等提供营销监控、顾客画像、公司数据、影人信息等数据分析,以及线上和线下资源整合等服务。

猫眼掌握着用户行为产生的大量数据,如:网上购票、电影评分、评论及新闻浏览等,截至2018年6月30日,其数据库中已包含超过800,000部电影、120,000部电视剧及260万名专业人员的资料。猫眼旗下猫眼研究院将人工智能与数据分析技术应用于大数据分析之中,可以为用户及合作伙伴提供高效的服务。

这样,猫眼一方面可以为消费者提供从获取娱乐新闻、选择娱乐服务、完成交易支付的一站式支持;另外,也可以通过平台流量、数据、工具优势,为内容制作方、宣传发行方及电影院、活动场馆提供全方位服务支持,协助其优化运营效率。

猫眼已经逐步完成了上游电影、电视剧、综艺的制作,中游宣发、推广,以及下游票务销售和娱乐电商的全产业链布局,形成了全链条服务能力。

03

猫眼的业务矩阵

猫眼持续向产业链上下游延伸,其业务矩阵包括在线票务、娱乐内容服务、娱乐电商服务、广告服务及其他四大板块。2015年,在线票务占其总营收的99.6%,到2017年,在线票务占比已不到六成,其他业务板块开始发力。

1. 在线娱乐票务

根据艾瑞咨询报告,按2018年上半年电影票务总交易额计,猫眼是中国最大的在线电影票务服务平台,市场份额60.9%,是排名第二的在线现场娱乐票务服务平台,截至2018年6月30日,猫眼与中国超过2,000家业务合作伙伴(例如场馆运营方及现场娱乐主办方)合作开展现场娱乐票务业务。2017年及2018H1,现场娱乐票务总交易额分别为人民币3.32亿元、3.91亿元。

2.  娱乐内容服务

娱乐内容服务主要为影视作品的出品与宣发,猫眼的这块业务从无到有,2017年营收8.52亿元,占总营收的33.4%。截至2018年6月30日,猫眼与94.9%的电影院合作,覆盖全国600多个城市。截至2018年7月31日,已与逾17,300家商户进行了异业宣传合作。2018年上半年,已组织超过1,470次点映、高规格首映礼、主创见面会、影迷会活动及路演等活动。

3. 娱乐电商服务

娱乐电商服务包括网上预订卖品、销售衍生品及影院会员服务。提供卖品预订,让用户可以随后享用。卖品的种类由影院或场馆自行决定。2016年及2017年,卖品总交易额分别为人民币2.89亿元及6.47亿元。2017 H1及2018 H1,卖品总交易额分别为人民币2.78亿元及4.545亿元。提供的衍生品主要包括由相关IP持有人授权的电子产品、玩具、家居用品和服装。截至2018年6月30日,已有超过7000家影院在猫眼平台提供会员服务。

4. 广告服务及其他

主要在广告资源位放置图片或其他丰富的媒体内容,App上的一般广告资源包括启动App时显示的载入页面、使用App时弹出的推送讯息以及屏幕顶部和底部带有文本和图像的横幅。

04

财务数据

根据猫眼在招股书中披露的业绩,其2015年、2016年、2017年及2018年上半年营收分别为5.97亿元、13.77亿元、25.48亿元和18.95亿元,2018年上半年实现了超过一倍的增长;毛利分别为2.99亿元、8.88亿元、17.42亿元和11.86亿元,2018年上半年实现80.62%的增长,毛利率分别为50.0%、64.4%、68.4%和62.6%;期内亏损分别为12.97亿元、5.08亿元、0.76亿元和2.31亿元。

2015~2018年上半年,猫眼的营业收入每年都保持了高速度的增长,同时净亏损幅度持续收窄,至2017年其净亏损仅占当年营业收入的2.98%。并且,2017年下半年,实现了0.42亿元的净利润,显示出猫眼基本触及了盈亏平衡点,不久将实现盈利。实际上,上半年的春节档是票补与营销的高峰期,猫眼的票补成本和营销开支拖累了上半年的利润,所以我们看到,2018年上半年相比同期净亏损有所增长。上半年包含春节档和五一档,其中春节档所在的二月,在打破全球最佳单月票房的历史记录的同时,各公司票补水平也水涨船高。随着“票补大战”的偃旗息鼓,这种状况可能会得到改善。

图:2015~2018H1猫眼营业收入与期间利润

2015~2017年,猫眼的毛利润大幅增长,毛利率也持续攀升,2017年毛利率达68.37%。2018年上半年毛利较去年同期增长80.79%。 

图:2015~2018H1猫眼毛利润及毛利率

猫眼毛利率的提升体现出业务增长带来的规模效应,其基础设施成本、折旧等成本呈现边际递减。

05

尾  声

今年7月,猫眼以8.06亿元认购欢喜传媒扩大股本后约15%的份额,后者网罗了张艺谋、顾长卫、徐峥、张一白等一众大导,今年出品了《后来的我们》、《我不是药神》等爆款影片,在内容制作上独具优势。与欢喜传媒联手可见猫眼往上游走的决心。

在背后股东光线、腾讯、美团点评“三巨头”的支持下,猫眼除了继续巩固在线票务的优势外,将在产业链上下游的内容制作、内容宣发、IP衍生品开发等各领域大放异彩。继娱乐票务、内容服务做到市场数一数二之后,猫眼在“大娱乐”产业的全产业链、多元化布局,将随着中国娱乐产业的规模化增长,进一步打开成长的想象力。

加载中...