新浪财经 港股

夫妻内斗拖累霸王 正式宣布关系破裂

新浪综合

关注
港股k线

港股k线

来源微信公众号:慧悦港股圈

作者:研发部

霸王集团(01338)周三(12月27日)上午10时36分突然中途停牌,表示以待刊发一项构成公司内幕消息之公告,股份停牌前报0.197港元,跌30.9%,成交3109.6万股。

曾经“力拔山兮气盖世” 一时风头无两

成龙2004年代言了某款洗发水,他在广告中的表现一直深受广大网友的“喜爱”,甚而在广告推出近十年后再次被网友翻出来,创造出了“Duang”的网络热词。

这支广告由于名人效应,再加上奇特的广告创意,迅速火遍全国,霸王这个品牌第一次进入大众视野。

霸王国际(集团)控股有限公司前身为1989年5月陈启源和妻子万玉华一起创办的广州霸王化妆品公司,创始人陈启源以中药世家传承人自诩,妻子万玉华曾任中科院华南植物研究所工程师。公司推出的产品主打中药成分、养颜润发,大力弘扬“中药”国粹。

2004年邀请国际巨星成龙代言其主打产品,成功打开内陆市场。2006年霸王集团入选中国品牌建设十大优秀企业,2007年,更是一举拿下“中国驰名商标”。

2009年在香港上市,股票代码01338,成为首家在香港上市的全球性中草药日化企业。上市当年总收入增加24.4%达到人民币17.56亿元,净利润增长29.2%。

霸王集团对往后的发展非常乐观,在其2009年年报中写到“目标是巩固其在中国中草药洗发水市场的领导地位”,还透露出“推出新产品”和“在广东省租用500亩土地建立中草药种植园”的计划。

眼看集团最辉煌的时候即将到来,然而一件意外的事件打乱了发展的方向。

上市后“楚歌四面促红妆” 是非不断

2010年香港某媒体以“霸王致癌”为题,撰文称霸王旗下洗发水二恶烷超标,该篇不实报道对公司业务的打击几乎是毁灭性的。报道一出,市场上一时风声鹤唳,令品牌形象及信誉度大跌。

尽管随后霸王集团紧急发布声明进行澄清,但是由于之后危机公关做的不好,导致不明真相的消费者仍然对此不买账。

股价一度暴跌18%,市值蒸发了24亿。

随后,霸王集团一纸诉状将该媒体告上法庭,索赔5.6亿港元。双方之间的拉锯战持续了6年之久,直到2016年5月该媒体被法庭裁定罪成,须赔偿300.47万元,及支付霸王80%讼费。

耗费了这么多的人力和财力,得到的结果不如人意,陈启源到底意难平。

实际上,霸王洗发水中所含的二恶烷含量在国家规定标准之内, 事件背后是同类公司的恶性竞争。

香港同类品牌梨奥美(O’Naomi)老板向媒体爆料,称霸王洗发水中致癌物二恶烷超标。这篇文章报道当天,该公司老板生乐华提前就发布了留言,称“香港制造之梨奥美O’Naomi用料优质,经SGS验证,绝不含致癌物质二恶烷”,贼子之心昭然皆知。

但不管怎样,事件的真相已经无人关注了,连续六年业绩为负数的霸王集团只能打落牙齿往肚子里吞,

2010年,霸王集团净利润亏损1.18亿元,2011年亏损扩大至5.58亿元,2012-2014年,霸王集团净利润分别为-6.18亿元、-1.44亿元和-1.16亿元。期间洗发水销量持续下滑,霸王凉茶等产品陆续退出市场,更甚至引起陈启源中药世家身世受疑。

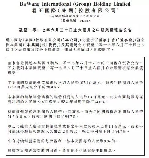
2016年公司一度扭亏为盈,实现净利润4370万元,但仅短短半年,截至2017年6月30日止,公司营收1.07亿元,净利润113万元,同比下降20.9%及94.7%,再受打击。

虽然赢了官司,失了的人心却怎么也收不回。

“霸王利润好的时候,每个人都相信我。公司要怎么发展都相信我,而现在霸王赔了6年,有什么新动作股东们都担心会赔本,因此转型的步伐不能太大”陈启源委屈地说道,“有盈利了,管理层才能相信我”。

如今已是“争帝图王势已倾,八千兵散楚歌声”

创始人陈启源和妻子万玉华两人风雨同舟几十载,按说如今应该相互扶持和珍惜,却不料内斗不止、互相伤害,甚至拖累了一手创办的霸王集团。

今年1月,持有霸王已发行股本60.12%的控股公司Fortune Station(以下简称FS)毫无预兆地进行重组。陈启源和万玉华分别持有FS的51%和49%股权,重组完成后,两人的7名子女持有FS近五成股权,而陈启源及万玉华持股则分别摊薄至25.72%及24.71%。

重组方式是向Heroic Hour(七名子女持有的公司)配发新股,目前霸王的实际大股东为Heroic Hour ,由长子陈正鹤持有22%股权,他同时作为受托人为6名未满18岁的弟妹持有其余78%的股本。

霸王当时的公告仅交代,集团重组是“配合家庭财产分批及规划而作出”。

今年3月,夫妻两人因为共同持有的产业--何文田半山壹号打过一次官司。该产业包括两个单位,由两人在2010年合资以4660万港元购买,以万玉华的名义买入。今年3月,万玉华拟将单位出售,不过遭到丈夫陈启源入禀法院阻止,指两人已经在2015年分居,单位业权由两人各持一半,未经他同意不得出售。

早已分居的消息一出,一片哗然,夫妻内斗初见端倪。

万玉华此举被认为是资产变卖套现,早在2015年12月,万玉华就辞去执行董事、首席执行官职务,由儿子陈正鹤继任,宣称考虑开展与公司非竞争性的业务。

近三年来,公司管理层重大变动、财产重新分配、对薄公堂,内忧外患下,让本就沉疴多年的霸王集团雪上加霜。

夫妻两人的这一出闹剧却还未收场,昨日万玉华再次入禀高院,请求将FS公司进行清盘,因此才引起霸王集团的临时停盘。

周三收市,截至发稿,万玉华召开记者招待会,宣布正式入禀香港高等法院。因与丈夫兼合伙人陈启源先生关系破裂,已于2017年9月12日以两年分居为由,入禀地区法院申请离婚,并要求法院将霸王国际的控股公司Fortune Station Limited清盘,把控股公司的资产变卖,分发予股东。

万玉华称,自霸王国际上市程序开始,一直担当霸王国际决策人角色,直至于2015年辞任霸王国际首席执行官兼执行董事一职,但仍保留控股公司董事一职,理应拥有控股公司的决策权。

但2016年9月22日有人伪造一份万玉华的董事辞职信,以及一份控股公司的董事会同意决议通过接纳该辞职信,把万玉华排除于控股公司管理阶层外,及后于2017年1月24日在其不知情的情况下,控股公司增发19657股新股予Heroic Hour Limited,令万玉华在控股公司的股权被稀释至24.71%。

万玉华认为,严重影响其于控股公司的决策权及应占公司的收益,产生极为不公平的损害。

加载中...