新浪财经 港股

五大发电集团战略研究与对比

新浪综合

关注
港股k线

港股k线

本文转自“中国能源网”

五大发电集团自2002年组建以来,经历了由单一发电向煤电一体、由传统能源向新能源,由发电集团向综合能源集团的转变。在五大发电集团的发展历程中,企业战略发挥重要作用。

由于相似的组建背景、企业性质和竞争环境,五大发电集团的发展战略趋同。重点战略均包括规模扩张战略、煤电一体化战略、清洁能源转型战略、多元化战略,成本领先战略、资本运营战略、国际化战略等。而战略体系是否完善、是否把握住战略先机以及战略执行能力的强弱,是最终导致企业实力排名的关键。

经历了十五年的快速发展,五大发电集团规模与实力大幅提升,为我国电力工业的发展做出巨大贡献。然而在五大发电集团发展过程中,做大与做强是始终要面对的考量。规模与效益不相当,是各领域各板块共同出现的问题,这即是中国电力行业面临问题的深刻反映,也是五大发电集团战略管理长期受规模思维主导的结果。

现在,在经历了煤电矛盾、金融危机、行业巨亏、新电改冲击、产能过剩等重大事件的洗礼后,五大发电集团的战略管理正经历着从规模导向到价值导向的转变,正在从拓展型战略向稳健型战略转变。

一、五大发电集团战略历程和特色

华能集团战略历程与特色

华能集团的核心战略始终围绕提升“综合实力”与“国际一流”。

从2006年开始,华能集团就确立了“建设实力雄厚、管理一流、服务国家、走向世界,具有国际竞争力的大企业集团”的战略目标,同时制定了包括一体化战略、优化结构战略、节约环保战略、创新战略、500强战略、走出去战略、人才强企战略的七个重点战略。这在五大发电集团中时间领先,战略管理意识领先。

2011年,华能集团进一步提出“电为核心、煤为基础、金融支持、科技引领、产业协同,创建具有国际竞争力的世界一流企业”的战略目标及七大企业战略(转型升级战略、科技创新战略、绿色发展战略、国际化经营战略、运营卓越战略、人才强企战略、和谐发展战略)、八个一流、三大保障的“873”战略体系,至此华能集团的战略体系趋于完善,一直引领华能集团发展,后面仅在战略执行中实施微调。

2016年华能集团进一步完善了战略规划体系,包括产业发展战略和“十三五”规划、“十三五”创建世界一流企业总体规划,以及煤电产业、清洁能源、煤炭产业、信息化及“互联网+”等专项规划。

2017年华能集团发展战略目标为:坚持以提高发展质量和效益为中心,以推进供给侧结构性改革为主线,以提升竞争力为总抓手,着力做好提质增效、转型升级、防范风险、深化改革、确保实现行业领先,加快创建具有国际竞争力的世界一流企业步伐。

组建十五年来,华能集团的综合实力一直保持行业领先地位,这与其领先的战略管理密切相关。华能集团从2006年就形成了比较完整的战略管理体系,站在当下看,当时的各项战略颇具全局性和前瞻性,是其他四家发电集团所不能比拟的。而其后在煤电一体化、清洁能源转型、多元化等重要战略上,华能集团均体现出优越的战略管理能力和战略执行能力。

大唐集团战略历程与特色

大唐集团的战略早期偏重于多元发展,后期转变为“价值思维,效益导向”。

2006年,大唐集团确定发展战略为:“把大唐集团公司建设成经营型、控股型,市场化、集团化、现代化、国际化,具有较强发展能力、盈利能力和国际竞争能力的大型发电企业集团(两型、四化、三个能力)”。同时确定了三个阶段的发展战略目标,其中2006~2010年为“快速持续协调发展阶段”,2010~2020为“以电为主、多元发展、跨国经营阶段”。

2009年,大唐的战略目标有所微调:“把集团公司建设成为经营型、控股型,市场化、集团化、现代化、国际化,具有较强可持续发展能力、盈利能力和国际竞争能力的国际知名能源公司。简称‘两型、四化、三个能力’”。主要变化在于“较强发展能力”变为“可持续发展能力”,和将“大型发电企业集团”调整为“国际知名能源公司”,2010年进一步调整为“国际一流能源公司”。

2015年以前,大唐集团的总体战略最重要的战略保障是2008、2009年的“电为主导,多元发展”方针,2010年延伸为“电为基础、多元发展,七大板块、协调发展”的十六字方针。确定了电力、煤炭、煤化工、金融、科技、物流、国际业务等七大板块的战略地位。2014年,七大板块中去除了煤化工板块,为六大板块。

2015年,大唐集团的战略管理开启新篇章。战略从功能定位型战略向目标导向型战略转变。大唐集团发布了“一五八”发展战略,战略体系由“国际一流”的发展愿景、“五个大唐”的战略目标和“八大子战略”的战略重点构成。发展愿景是:建设“资产优良、结构合理、布局科学、实力雄厚”的国际一流能源集团。“五个大唐”为价值大唐、创新大唐、绿色大唐、法治大唐和责任大唐。八个支撑子战略包括:主营业务战略、支撑业务战略、国际业务战略、集团化管控战略、专业化运营战略、人才强企战略、创新驱动战略、文化品牌战略。

2016年,根据“一五八”发展战略,确立了“强、优、实”的三级管理架构。制订完善了国际化、人才强企、创新驱动、文化品牌四个子战略,形成了大唐集团的发展战略体系。

2017年工作会上,大唐集团宣布“三座大山”基本搬掉,进而提出“一个总基调、一条主线、两大动力、六个提升”,简称“1126”的总体要求。

经历了七年“移山行动”的淬炼,大唐集团的发展战略在反思中几经调整和完善,最终确定了“价值思维,效益导向”理念的战略地位。

华电集团战略历程与特色

聚焦主业,稳健经营,是华电集团的战略特色,同时华电集团注重发展的差异化和后续战略储备。

2007年,华电集团发展战略描述为:以履行经济政治社会责任为使命,以提升安全效益发展业绩为中心,以做强做大做好为方向,坚持电为核心、上下延伸、内外并举,坚持集约化、现代化、国际化,坚持以人为本、科学发展、改革创新、构建和谐,把公司建设成为“国内行业前列、世界企业500强”的大型企业集团。

2009年,华电集团形成目标为五年的战略规划目标:以科学发展观为指导,坚持煤电一体、路港配套、产业集群,坚持建并结合、优化结构、持续发展,坚持改革创新、内强素质、外树形象,努力把公司建设成为以电为主具有综合竞争力的现代化能源集团。“1118”发展目标是战略的重要组成部分。

2011华电集团着力在战略转型上见成效,大力推进产业集约化、电源清洁化、非电板块市场化发展。

2013华电集团提出遵循可持续创造价值的发展理念,构建发电、煤炭、金融、工程技术“四位一体”的产业格局,实现价值华电、绿色华电、创新华电、幸福华电和世界一流能源集团的愿景目标。

2014年,华电集团制定《中国华电集团公司2014~2020年发展战略》,确立中长期发展规划和“1181”、“三个翻番”的战略目标,确定到2020年公司综合实力达到国际同行业一流水平,建成现代化、市场化、国际化的世界一流企业集团。

2016年工作会,华电集团提出“十三五”时期的战略思路:坚持转方式、调结构、补短板,聚焦电力主业,强化产业协同,全面提升发展质量,走清洁低碳、安全高效转型升级之路。到2020年确保完成“1881”战略目标,建成“六个华电”、“三化一流”能源集团。

2017年工作会,华电集团提出以提高能源供给质量和效率为主线,到2020年努力实现“2218”发展目标,建成以电为主、产业协同、清洁低碳、安全高效的世界一流能源集团。

华电集团在稳健审慎的发展战略引领下,逐渐表现出较强的市场竞争力,主要经济指标稳步提升,现居五大发电集团前列。相对其他集团来说,华电集团更加注重聚焦主业,强调产业协同,除煤炭产业出现行业性亏损外,没有其他致命的“硬伤”。同时,华电集团这些年核准的大型煤电项目相对较多,水电资源储备丰富,并且超前涉足LNG、页岩气领域,华电集团发展后劲比较足,发展前景可期。

国电集团(神华集团)战略历程与特色

国电集团的核心战略以新能源和科技创新为特色。其战略管理分为两个阶段,2008年以前的规模扩张阶段,和2008年以后的价值思维阶段。

组建之初的几年,国电集团的主要战略是“一体两翼”发展战略,即:做强主体,拓展两翼,规模经营,重在效益。支撑战略主要为:“一个平台,多点推进,择机整合,协调发展”的整体改制战略、“立足能源领域,着力自主创新,壮大科技产业,引领未来发展”的科技兴企战略和管理创“星”、国际化发展、人才强企、文化铸企等七个方面的子战略。

2008年以后,面对内外部经营环境的重大变化,国电集团进行了一系列的战略调整,战略制定从以规模发展为主转变到以质量、效益为主。2009年工作会上国电集团提出“解放思想,改革创新,科学发展,构建和谐”的指导方针,提出“转型企业,挖掘潜力,提高质量,创造一流”的中心任务。同时,国电集团率先提出了以“控规模”打头的“控规模、调结构、上水平、保稳定”的工作主线,显示了国电集团对包括自身在内的发电集团发展模式的深刻反思和对电力经济形势发展客观规律的前瞻性判断。

在此之后,国电集团进入战略管理阶段,根据发展环境和战略执行效果对集团战略体系进行滚动修订和完善。2010年,国电集团明确了“大力发展新能源”和“建设创新型企业”两大战略任务,确立了建设一流综合性电力集团的目标。

2011年,国电集团形成完整的战略体系,整体发展战略为:以大力发展新能源引领企业转型,以建设创新型企业推动发展方式转变,加快建设一流综合性电力集团。支撑子战略包括:新能源发展战略、电厂转型战略、科技创新战略、相关产业战略、国际化战略。

2014年,国电集团战略体系进行了较大的调整,从内容到表述上都完全不同。但其核心仍是发展新能源和转型升级。新的战略体系确立了建设“一个目标”、做好“五篇文章”、打造“五个国电”的“一五五”发展战略。“一个目标”是建设一流综合性电力集团。“五篇文章”为:做强主业、转型升级;深化改革、完善机制;强化管理、提高质量;优化资产、防范风险;加强党建、创建和谐。“五个国电”是打造效益国电、绿色国电、创新国电、廉洁国电、幸福国电。

自从2008年以后,国电集团的战略核心一直都是“大力发展新能源引领企业转型”。在战略执行上,投资向新能源倾斜,电源发展强调“控规模、调结构”,保持了适当的发展速度。组建时及集团发展前几年,国电集团综合实力在五大发电集团中一直处于后列,自从2008年战略调整以后,国电集团企业转型加快,电源结构和产业结构得到优化,国电集团清洁能源比重、上游资源控制力和非电产业利润贡献率等主要经营指标稳步提高,到2010年多项营运能力均处于国内领先。国电集团综合实力的增强和超越得益于其把握住了能源转型的战略先机。

在新一轮的央企重组中,业界猜测国电集团将与神华集团实现“煤电联姻”。神华集团的发展战略以“1245”清洁能源发展战略为引领,按照“一主两翼、适度多元”的总体布局,推进“化石能源清洁化、清洁能源规模化”,努力打造世界一流清洁能源供应商和清洁能源技术方案提供商。神华集团主要业务板块包括煤炭、电力、铁路、港口、航运、煤制油与煤化工、新能源开发。神华集团以煤为基础,是世界上规模最大的煤炭企业。

国电集团与神华集团的战略思想多有契合,战略核心均放在新能源、清洁能源方面。在业务板块上,两者主营业务即是上下游的关系,重组可以获取产业链纵向协同效应。两者又是多元化产业相互补充的关系,煤炭、火电、风电板块在合并后规模叠加,将大幅提高竞争实力。

然而,合并重组后的战略不可叠加,需要在资源融合的基础上实现战略融合,只有战略实现融合,才能达到央企重组提质增效,提高竞争力的目标。

国家电投(中电投)战略历程与特色

中电投(国家电投成立前事件仍用中电投表述,下同)的核心战略一直围绕“资产最优”的总体思路。着力点放在核电优势、电源结构和产业结构上,同时注意产业链的上下延伸。中电投“资产最优”的核心战略使其在规模最小的情况下,保证企业的核心竞争力。

重组后的国家电投,其企业战略以创新驱动和清洁能源为核心,同时突出核电在清洁能源发展中的引领地位。

中电投集团成立之初,在分析自身优劣与发展形势基础上,提出了“以电力为核心,水火核并举”的战略思想。进而在2008年,中电投集团对集团公司发展战略进行了总结升华,确定了“三步走”发展战略。

中电投集团“三步走”发展战略以电源结构调整和产业结构调整为核心,以清洁发展为特色。“三步走”发展战略在中电投与国家核电合并之前长期引领中电投的发展,

中电投集团“三步走”发展战略除了对三个阶段的装机容量、煤炭产能、利润等提出指标要求外,还规划:第一步到2010年,形成产业特点更加突出,资源和区位优势更加显著,在行业内占据重要位置并具有较强影响力的能源企业集团。第二步:到2015年,形成五大能源基地(黄河上游、湘西、东南亚水电,淮南、豫南煤电),五大能源及产业集群(蒙东、宁东、黔北、黑龙江、新疆),三大核电基地(辽鲁及内陆),两大新能源基地格局(陇、苏),成为产业优势突出,集群和协同效应显著,在国内居领先地位的能源企业集团。第三步:到2020年,争取在2020年前成为整体实力突出,海内外可持续发展能力显著的世界一流能源企业集团。

2015年,中电投与国家核电完成合并重组。重组后的国家电投战略定位更加突出了创新驱动和清洁能源的战略地位。战略定位为:做核电自主化发展的引领者、做能源革命的推动者、做“一带一路”战略的实践者、做国企改革的先行者。提出集团发展的六大战略举措:着力优化战略布局协调发展,着力加快资本运作助推发展,着力实施创新战略引领发展,着力深化企业改革促进发展,着力落实奋斗为本共享发展,着力加强党建工作保障发展。

二、五大发电集团装机规模扩张战略对比

装机容量是衡量发电企业实力的最重要的指标。资产总额、营业收入、利润等核心经济指标均来自于装机容量。五大发电集团自组建之日起,从开始的以火电为主的全国布点,到后来的各地抢滩风、光新能源,再到近两年的新一轮电改和供给侧结构性改革,增加装机的步伐从未停歇,规模扩张战略贯穿五大发电发展始终。

五大发电的规模扩张战略,大体分为三个阶段,分别有不同的重点。第一个阶段是五大发电组建之初的几年,发展煤电处于战略核心。这时期,五大发电正处于重组之初的磨合过程,战略、体制、机制、发展模式等都在探索形成时期。这个阶段又正逢全国范围的严重电力短缺,以及国资委“五进三”排名竞赛。在内因外因同时作用下,五大发电集团的核心战略高度统一且单一,即扩张规模,增加装机,而对于资产的质量效益、结构布局缺乏战略引领。

第二个阶段是2008~2015年。2008年是五大发电从单一扩张战略到多元化战略的分水岭。这一年国际金融危机爆发,国内经济全面下行,行业内煤电矛盾激化。五大发电前几年只顾埋头跑马圈地,虽然各集团工作报告中均有提及电源结构调整,但在实际执行中却无暇顾及。至2008年,五大发电集团清洁能源装机合计仅为5096万千瓦。清洁能源占比分别为,华能7.35%、大唐19.22%、华电13.23%、国电10.77%、中电投26.3%。各集团电源结构中煤电比例明显偏重。

以煤电为主的装机结构使五大发电经营形势深受煤价涨跌影响,同时控制污染物和温室气体排放强度的压力不断增加,五大发电不得不考虑结构调整和可持续发展问题,战略调整势在必行。

从2009年开始,五大发电的装机战略呈现两种变化,一是控制火电发展规模,理性发展火电。重点发展高参数、大容量、煤电一体化、热电联产、上下游产业链相衔接的优质高效火电项目;二是调整优化电源结构,向清洁能源转型。大力发展水电、风电、太阳能发电等低碳清洁能源,持续提升低碳清洁能源比重。

第三个阶段是2015年新一轮电力体制改革以后。新电改“放开两头”使围绕项目资源以及电量、电价的竞争加剧。同时,随着经济发展进入新常态,电力产能过剩问题日益凸显,国家密集出台了煤电“三个一批”、风险预警、淘汰落后产能等措施,涉及五大发电煤电项目4563万千瓦。新形势下五大发电集团从战略上提出以推进供给侧结构改革为主线,坚持以质量效益为中心,严控投资规模,加快结构调整,淘汰落后产能。在火电战略上延续了第二阶段高参数、大容量的投资方向。在新能源的战略上开始体现控规模的思想,提出新能源的发展要注重质量与效益的统一,要择优、有序发展新能源。新能源电源的布局综合考虑消纳问题。

整体来看,五大发电集团在规模战略上总体是一致的,即优化发展火电,对于火电项目,高效、清洁是首要条件。在新能源发展上,均提出大力发展新能源。华能、大唐强调综合发展。国电重点在风电领域,华电重点在水电领域,而国家电投一贯坚持核电的核心地位。

在区域布局上,五大发电集团纷纷将重点放在市场发达、资源保障能力强、电量需求潜力大的地区。目前,五大发电集团均形成了系统的全国性电力资产布局,同时突出某一区域。

在规模扩张战略引领下,五大发电组建15年来,装机规模大幅增长。2002年组建时五大发电集团装机容量合计12067万千瓦,占全国总装机容量的34%。2016年,五大发电集团装机容量合计69811万千瓦,是组建时的将近六倍,占全国总装机容量达到42%。

装机增量的增长大部分来自于前半程,从2010年开始,五大发电集团装机增速逐年下降,由原来的20%左右下降到2016年的5%左右。这与五大发电2008年后调整战略控制火电规模有关,同时也是企业生命周期发展到平稳阶段使然。

从装机规模上看,华能一直领跑,装机规模居世界发电企业第一,装机容量、发电量、营业收入等规模指标,利润总额、资产负债率等效益指标都居五大集团前列,综合实力不可撼动。

大唐集团装机规模前期扩张较快,一度创造了“大唐速度”。但由于过于追求速度忽视了效益,埋下了“三座大山”的隐患。疲于移山而后继竞争乏力。在2012年和2014年装机排名先后被国电、华电超越,从第二位滑落至第四位,占全国的总装机份额也持续缩减。同时,由于前期快速扩张期间整合了一些效益较差的火电资产,以及煤炭自给率较低等因素,大唐集团除了装机排名下滑外,发电量、经营收入、利润等指标也随之下滑,处于五大集团相对落后位置。

国电集团组建时装机排名靠后,在2008年前后实施企业转型战略,积极调整电源和产业结构,同时加强燃料成本管理,内外双修使其规模实力和营运实力逐年增强。2012年国电集团装机排名越升至第二位并保持至今,且各项经营指标均排前列。国电集团的超越得益于其在2008年前后把握住了新能源战略转型的先机,体现出较强的综合发展潜力。

综合看,五大发电的规模扩张战略,在经历了大干快上后,对火电装机速度、新能源装机速度进行了反思,正在从简单粗放过度到价值思维,正在从规模管理模式过渡到战略管理模式。但在战略实施中,作为高度同质化的竞争性企业,各发电集团圈占资源、扩大规模的价值取向难以在短时间内转变。比如,在电力装机全面过剩的形势下,依然边互相观望边争抢地盘;比如,在“三弃”愈演愈烈的形势下,扎堆布局水电流域、扎堆建设风电基地,等等。而重规模速度轻质量效益、重业务扩张轻集团管控的发展模式也体现在各业务板块的扩张中。

三、五大发电集团煤电一体化战略对比

煤炭,是五大发电左右经营业绩最重要的一个变量。煤电一体化战略,是在五大发电发展历程中占据极其重要位置的战略。从组建起,五大发电和煤炭就开始上演着悲欢离合。自从2008年粉墨登场开始,直到今天,煤电一体化战略在各发电集团的战略中一直占据重要位置,发挥重要作用。

然而,五大发电的煤电一体化战略并不像装机战略那样一直在强调扩张和产能,基本上,2008年到2012年,煤电一体化战略重点放在增加煤炭产能上。从2013年到现在,五大集团的煤炭资产从悄然剥离到大张旗鼓去产能。

五大发电集团在度过2003~2007年电量、收入、利润五年平稳增长期后,从2008年开始,形势急转直下,出现增产不增收、成本费用大幅增加、主营利润急剧下降、火电板块连续巨亏的现象。2010年,五大发电集团运营的436个火电企业中,亏损236个,亏损面高达54%。华能、大唐、华电、国电、中电投所属火电企业2008~2010年三年累计亏损分别为85.45亿元、128.15亿元、140.08亿元、110.47亿元、138.42亿元,合计亏损602.57亿元。

2008年前,五大发电集团由于主业范围受限,没有煤炭资产,在煤电较量之中一直处于下风。2008年,国资委调整了当时巨亏的五大发电集团主业,允许五大发电在原来“电力生产、热力生产和供应”等主业的基础上,增加“与电力相关的煤炭等一次能源开发”的又一主业。2010年8月底,国务院常务会议再次提出鼓励煤矿企业与电力等其他行业企业兼并重组。

随即,五大发电集团集体提出了向“综合性能源集团”转型的战略目标,而实际上当时“综合”的核心就是煤电一体化战略。

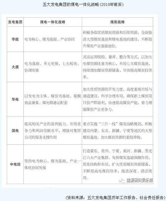
由于主业范畴和市场环境相似,五大发电集团转型战略趋同,都无一例外地体现了“电为核心、煤为基础、产业一体化协同发展”的发展思路。具体到不同的发电央企,各企业煤电战略又各具特点,如华能致力于打造产业体系,大唐确定了“七大板块”,华电强调煤电路港运配套,国电集团确定了“三片一线”的煤炭格局,中电投则强调建设煤炭基地和产业集群。

对比看,华能、中电投和华电集团都明确了电力为主体,煤炭为核心的战略定位,国电集团也有非常明确的煤炭领域战略目标,大唐集团火电所占比重高,但在战略中没能明确“煤”的位置,而是把煤炭概括到“七大板块”中去,和其他业务并列在一起,相比于其他集团战略中煤炭单独体现,煤炭的地位稍显弱势。

在实际战略执行中,中电投集团、华能集团和国电集团尽早确立了煤电一体化战略在集团整体战略中的核心地位,并在投资规模、企业架构、资产整合上给予煤炭板块实质性的支持。从2008年开始,通过新建和“收购、兼并、重组”等资本运作手段,不断向上游煤炭领域延伸产业链,煤炭产能与产量快速增长。2008年,中电投集团、华能集团和国电集团的煤炭产量分别为3704万吨、2188万吨和2291万吨,到2010年底,中电投煤炭产能达到7275万吨/年,煤炭产量5410万吨,居涉煤央企第三位,自给率达到30%;华能煤炭产能达到6412万吨/年,煤炭产量4886万吨,煤炭自给率达到9.4%;国电集团煤炭产量4700万吨。

而华电集团和大唐集团规划煤炭资源较晚,华电集团从2011、2012年才开始在煤炭板块发力,通过建并结合,加大煤炭开发力度,两年间煤炭产能快速扩大。2011、2012年分别新增煤矿产能1245万吨/年、2040万吨/年,分别增长95%、80%,逐渐缩小了与中电投、华能等在煤炭产量上的差距。

大唐集团的战略布局主要放在煤化工板块上,到2009年才成立中国大唐集团煤业有限责任公司,是五大发电集团中最晚的。而且与华电集团后进发力不同,大唐集团煤炭产能始终停留在2008年的水平。2011年大唐集团工作会曾提出到2015年煤炭产能目标是8200万吨~1亿吨,然而受累于“三座大山”重压以及优质煤矿资源被其他集团提前圈占,到了2015年,大唐集团煤炭产能仅为1570万吨/年,相当于华能集团2015年煤炭产能的五分之一,不及华能集团在2008年的煤炭产能。煤炭板块这个短板,是造成大唐集团利润等经营指标下降,从而竞争力下降的主要原因之一。

总之,在煤电一体化战略的引领下,五大发电煤炭产能快速大幅增长,2008年五大发电煤炭产能不足1亿吨,到目前已经超过3亿吨。五大发电的煤电一体化战略也为各发电集团应对煤电矛盾、改善经营状况发挥了巨大作用。

拐点出现在2012年。煤炭价格从2012年5月开始,进入下降通道。煤炭行业整体陷入困境,业绩出现亏损。2012年五大发电煤炭业务利润下降到70亿元。这之前,2011年的利润总额高达101亿元,是五大发电各业务板块中最大的盈利来源。到了2013年,五大发电集团的煤炭业务首次出现了24.4亿元亏损。

高煤价时期,高额利润会掩盖深层问题。而随着煤价降落,煤炭业务的危机使高速扩张的弊端显现出来,前几年大量圈占煤炭资源,一是有盲目性,欠缺对规模和布局的成熟规划;二是急于扩张产能,不但收购代价高,还搭配接收大量煤化工等低效资产;三是管理弱,由于缺乏煤炭行业管理专业经验和人才,发电集团的煤炭板块无序发展;四是煤、电板块协同发展水平亟待进一步提升。

痛定思痛,五大发电开始调整煤炭发展战略,除了降低预定的产能目标、放慢扩张的节奏,开始有选择地抛售部分资质不佳的煤炭业务资产。

到了2014、2015年,五大发电集团明确了收缩煤炭板块的战略,同时确定了要调整煤炭资产结构,转变发展策略的战略。华能集团2014年工作会提出:认真梳理和论证现有煤炭资源和项目,制定煤炭产业发展规划和项目调整方案,建立煤矿项目退出机制。积极发展协同能力、竞争能力强的优质煤炭资源。国电集团2014年工作会提出:坚持以市场为导向,优化产业布局,重点抓好现有煤矿的稳产提产和控亏扭亏,要有进有退,有保有弃,要把握时机,用好市场,清理包袱,止住出血点。未来的重点不是规模扩张,而是遵循市场规律,整合资源发展优势项目。华电集团提出要认真总结这几年来在煤炭产业发展方面的经验教训,切实从追求规模数量转到提升质量效益上来,战略重点放在提升优质资源煤炭产能,建设好六大煤炭基地,以及提升煤炭企业管理水平上。

同时,国家政策开始严控煤炭产能。2016年以来,针对煤炭行业产能过剩问题,我国出台了一系列煤炭去产能的调控措施,五大发电作为涉煤央企是煤炭去产能的重点。五大发电相继确定了产能控制目标并大力执行:2016年,华能集团化解煤炭过剩产能840万吨/年,力度最大;华电集团次之,全年退出煤矿18处、产能357万吨/年;大唐集团退出集团产能300万吨/年,位列第三;国家电投集团化解煤炭过剩产能240万吨/年;国电集团的煤炭去产能工作涉及产能69万吨/年。

煤电一体化战略是五大发电发展进程中极其重要的一大战略选择,也对五大发电的发展起了重要的承上启下的作用。后来,随着煤炭业务的大幅亏损,暴露出五大发电集团煤炭板块管理低效、不良资产剥离困难等问题,这些问题引发了业内外对于曾经的战略是对是错的诸多反思。

其实,国际上没有任何一家大型电力企业只开展发电一项业务。煤电一体化本身的战略方向没有问题,尤其是在合理的电价形成机制尚未建立的形势下,发电集团向上游产业链延伸亦是自保之举。五大发电需要反思的是在战略执行中的投资把控与节奏,产业布局与协同,以及如何建立起高效的煤电一体化产业链。

四、五大发电集团清洁能源转型战略对比

五大发电集团的清洁能源发展战略,始于2005年发改委打破特许,将5万千万级以下风电项目的审批权下放给地方,快速发展于2008年煤电矛盾激化之后,在资源环境双重约束之下,其战略地位逐年提高。在各集团的“十三五”战略中,清洁能源战略被列为实现企业转型升级的核心战略。

五大发电集团规划新能源战略源于国家的政策扶持和对其规模前景的预期。2006年1月1日《可再生能源法》实施,以法律形式明确提出国家将实行可再生能源发电全额保障性收购制度。2007年《“十一五”能源发展规划》和《可再生能源中长期规划》出台,明确规定,权益发电装机总容量超过500万千瓦的投资者所拥有的非水电可再生能源发电装机容量,到2010年和2020年应分别占比3%和8%以上。

即有利益保障又有政策红利,以风电为代表的可再生能源发电资源成为各大电力集团争相追逐的目标。各地地方政府也将风电发展纳入地方经济发展战略中。占据国内发电市场半壁江山的五大发电集团开始跑马圈地,开启了以风电为主的新能源装机热潮。在地方政府积极推动下,一些发电企业将大型风电项目分拆成多个小于5万千瓦的小项目(多为4.95万千瓦)进行申报。

从战略上看,从2008年开始,各发电集团的发展战略开始体现电源结构调整的思想。从2010年开始,各集团提出具体的新能源装机比例目标。进而在“十二五”时期,转变发展方式、结构优化调整、战略转型已经成为各集团的战略核心。

由表可见,对于清洁能源的发展战略,五大发电总体战略方向趋同,均为大力发展低碳清洁能源,提高低碳清洁能源装机比重。从时间轴看,在经历了“十一五”以水电、风电为主的资源竞争后,“十二五”时期各集团更加重视清洁能源转型战略,开始加强了整体的规划和布局,但战略实施中仍是规模思维为主导,均立足自身优势领域,极力保持和扩大优势,同时向各种能源类型拓展,对水、风、光、核、气等能源类型均有相应规划。

各集团“十三五”战略在清洁能源发展战略目标上延续了“十二五”的战略思想,仍然是各种能源类型全面发展,大力提高低碳清洁能源装机比重。但从战略导向上看,各集团的“十三五”新能源战略从“十二五”的规模思维增加了价值思维和效益导向,华能集团提出要加大结构性改革力度,优化存量、引导增量、主动减量,做好加减乘除。华电提出有序发展,坚持规模与效益相结合。国家电投提出“即要注重规模,更要注重效益”。大唐集团提出坚持价值思维和效益导向。

五大集团横向比较,差别在于五大发电的主攻领域各有侧重。华能集团、华电集团的战略中将积极发展水电排在首位,分别在澜沧江流域、乌江流域进行重点规划。同时,华电集团在“十二五”时期率先将天然气发电业务、分布式能源业务列入战略重点,超前布局使其天然气发电装机保持领先。国电集团、大唐集团则将风电作为发展重点。国家电投的战略核心则是安全高效发展核电。

在战略执行中,五大发电除了投资向新能源倾斜外,还相继成立新能源股份公司,对新能源产业给予充分的、实质性的支持,以谋求做强做大。截至2016年底,华能集团清洁能源装机占比达到29%,大唐集团清洁能源占比31.76%,华电集团清洁能源装机占比达到37%,国电集团清洁能源占比达30.3%,国家电投清洁能源比重达到42.9%。

五大发电集团中,国家电投的清洁能源装机增速及占比都在五大发电集团中排名第一,除了核电是其引领产业外,国家电投的光伏装机量达到世界第一;华电集团以37%的清洁能源占比排在其后,其水电、气电装机居五大发电之首;大唐集团清洁能源装机占比31.88%排名第三;国电集团清洁能源装机占比30.3%排名第四,其风电板块无论是规模、还是营运能力均处于国际领先;华能的低碳清洁能源装机容量在五大发电集团中占比最低,在发展速度方面,与国家电投、华电相比还有一定差距。但这与分母较大有一定关系,华能集团低碳清洁能源装机容量绝对量在五大发电集团中最多。

综合看,五大发电的清洁能源转型战略构成了我国能源转型战略的基石,为我国的能源转型做出了巨大贡献。但也应该看到,当前新能源产业出现的过剩、三弃、窝电等发展瓶颈,与各集团战略准备不足有一定关系。同时,在战略实施过程中,延续了煤电跑马圈地的做法,偏重于资源圈占与规模扩张,而规模扩张与管理提升不同步,造成盈利能力与规模极不相当。而对新能源产业来说,装机过剩最大的后果,除了“三弃”的资源浪费,其实是对行业精细化管理追求的弱化,因为花精力抓管理不如跑项目跑调度必要,久而久之,损害的是整个行业的技术与管理的进步,这也许才是对新能源产业的最大伤害。

五、五大发电集团多元化战略对比

五大发电集团组建后,逐步从单一的发电集团向综合性能源集团转变,在发电主业之外,将触角延伸至煤炭、金融、物流及科技等领域,相继走上了多元化发展道路。

“十一五”时期,主要是2008年以后,随着煤电矛盾激化,五大发电集团煤电板块巨亏,触使掩盖在高额利润之下过度无序竞争、电源结构单一、高投资、高负债、高风险、低盈利等问题相继浮出水面。面对恶化的市场环境,日益复杂的竞争形势,五大发电集团传统以火电为主的单一发展方式难以为继。五大发电除了在电力结构上向清洁能源转型,在产业结构上也开始向上下游甚至与电力不相关的产业延伸。

由表可见,五大发电的多元化发展的总体战略和重点板块大体趋同,均提出以电为核心、煤为基础、产业协同。非电板块中均包含金融、物流、科技板块。从时间上来看,五大发电的多元化战略基本都在2008年,2009年前后成型。其中金融板块一直是五大发电集团除电力和煤炭以外的重点板块。发电行业是资金密集型行业,通过进军金融产业,推进产融结合,可以为发电集团拓宽融资渠道、降低财务成本。华能集团最早进入金融行业,2003年即组建成立华能资本服务公司,是五大发电集团中金融体系最完善的。

分别来看,五大发电集团的多元化战略各有侧重,华能集团2009年提出的产业协同战略一直执行到现在,即:电为核心、煤为基础、金融支持、科技引领。华能集团的非电板块的重点在金融和科技产业,二者资产规模与经营业绩均稳步增长。截至2015年底,华能集团金融产业受托及管理资产9805亿元,是2010年的5.6倍,利润总额是2010年的3.3倍,年均增长27%。金融业务为华能集团的发展中提供了有力的信贷支持,降低了资金成本。华能集团科技产业2015年利润是2010年的4.4倍,十二五期间年均增长35%。

大唐集团最初的多元化战略以煤化工为主攻方向,并欲凭借煤化工产业成为业界翘楚。然而从2009年大举进入到2014年开启剥离,宣告其煤化工战略失利。大唐集团煤化工产业的失利,更多的是战略执行的失利。主要是对于跨界产业缺乏建设运营管理经验,而为了迅速形成优势,不但投资项目数量规模超出自身管控能力,而且在项目建设过程中违反产业发展规律急于求成。2014年大唐集团将原本的“七大板块”削减掉煤化工板块调整为现在“六大板块”。将非电板块的重点转移到科技环保和金融、物流上来。2016年大唐集团科技环保板块实现利润16.39亿元,物流板块实现利润3.6亿元,金融板块实现利润14.04亿元。

华电集团是五大集团中涉足非电产业中最少的一个,科工板块是其强势板块。华电集团科工产业以华电科工和国电南自为龙头,环保水务、高端制造、自动化是其传统优势业务。华电集团2016年金融产业管理资产规模突破4400亿元。

国电集团的科技环保产业在发电行业处于领先地位。2017年工作会,国电集团提出科技环保产业加快业务整合,要推动商业模式和盈利模式转变。金融产业要优化资金投向和配置,加强产业协同,关注潜在风险。燃料、物资物流产业要加快业务转型,服务发电主业。

中电投集团的“煤电铝”模式曾经被认为是产业链纵向一体协同发展的成功模式。中电投集团的电解铝产能在高峰2010年前后曾达到全国第二、世界第五。但近几年随着经营压力加大和电解铝去产能政策出台,铝业板块以减亏为主,并开始部分产能逐步退出市场。重组后的国家电投曾在2016年工作会提出:“电解铝企业通过综合治理控亏扭亏,如不奏效,择机部分或全部退出。”后来选择内部整合,优化整合铝业资产及组建铝电公司。2016年,国家电投在煤电、水电利润大幅度下降情况下,太阳能、核电、气电、金融、铝业、电站服务利润大幅度增长。2017年国家电投电解铝目标产量237.7万吨。

多元化战略为各发电集团应对煤电矛盾带来的成本压力和金融危机带来的用电量下滑等不利局面发挥了重要作用。2008年后,五大发电集团煤炭及非电板块的资产和营业收入快速增长,在火电板块亏损或微利的形势下成为五大发电集团利润增长的重要来源,为提高企业经营绩效和改善企业财务状况发挥了积极的作用。

然而在多元化战略执行过程中,五大发电集团不同程度的存在过于依赖规模扩张,急于铺摊子、上项目的导向。结果是投资管控不严,产业链过度延伸,低效无效资产包袱沉重。光伏、多晶硅、煤化工、电解铝、铁路、小煤矿、小水电等领域转型脱困任务繁重,且退出困难,严重侵蚀集团整体利益。

与规模、领域不断扩张相对的是粗放的经营管理、产业板块战略协同不够、资源配置效率不高、盈利能力不突出,等等。这些问题与市场化体制机制还未完全建立有关,但也体现出五大发电集团多元化战略依然受规模思维主导。

近几年来,随着非电板块盈利能力下降和大幅亏损等问题的出现,五大集团开始反思和调整多元化战略,提出要把有限的资源集中到优势区域和优势项目上,坚决避免盲目规模扩张,坚决防止产业链过度延伸。对比近两年各发电集团的工作报告,不同程度体现出回归主业的思想,聚焦主业成为各发电集团的共同战略选择。

要建设具有国际竞争力的综合能源集团,多元化发展是必然选择。然而对于未来的多元化发展,五大发电集团将采取价值思维导向下的更为审慎的战略。

加载中...