全方位解读:全球最有投资价值的国际性城市
智通财经网
文章来自公众号“林采宜”,作者国泰君安证券首席经济学家,林采宜。原文标题为《海外最有房地产投资价值的城市有哪些?》
1. 根据租金收益率、住房升值前景、房屋交易和持有成本、房屋抵押贷款的利息成本、当地房价投入比属地移民政策和货币汇率风险等7项指标的加权分数综合排名,全球房地产最有投资价值的城市为洛杉矶、西雅图、纽约和大阪,其风险收益综合评分在80分以上;其次是多伦多、阿姆斯特丹、温哥华、奥克兰和巴塞罗那,综合风险收益评分在70分以上。此外,东京、罗马和伦敦也是可选的置业城市。
2. 鉴于当地的移民政策、房地产价格管制政策以及汇率风险等因素的考虑,不建议投资首尔、墨尔本、悉尼及新加坡的房地产。

一.从中国居民的海外置业需求看国际性城市的房地产市场
1. 对冲宏观风险、提高资产收益率是居民海外投资的主要动因
随着经济全球化的发展,海外投资成为中高收入居民资产配置的重要组成部分。一般而言,选择将一部分资产配置于海外通常基于三个方面的需求:①适应宏观经济的波动周期。不同国家的经济周期不一样,资产价格存在较大差异,通过跨境配置资产,可以在一定程度上规避宏观周期对投资收益率的影响;②通过资产多元化,对冲国别经济的宏观风险和汇率风险。不能“把所有鸡蛋放在一个篮子里”,应该包括不能把所有资产都配置成同一种货币,放在同一个国家。③随着更多居民选择移民或者让子女接受海外教育,资产的配置和生活的跨境消费支出需求相匹配,也是促成资产海外配置的重要因素。
发达国家的投资结构数据表明,居民海外资产占全部资产的8-10%左右,其中海外资产占比最高的是日本,这也是其GNP远远高于GDP的决定性因素。其次是德国和加拿大,德国 “海外投资”占比比较高,这是与欧盟的自由投资制度环境有关。而加拿大是移民大国,本国实业的发展滞后于国民财富的增长,大量投资移民带来的财富依然以海外资产为投资标的。
未来,随着中国的对外开放和居民财富的积累,海外置业也是中国居民资产配置的重要投资方向。

2. 不动产购置和居民海外留学及移民的国家和地区高度契合
最近五年来,随着越来越多的国内居民选择海外教育,。从2010年至2015年,前往美国的留学人口从15.8万增长到30.4万,五年翻了一倍。前往加拿大的留学生规模从5.7万增长到11.1万,增幅95%;其他前往英国、德国、日本和新西兰的留学生也分别有10%至60%的增幅,只有法国、韩国和澳大利亚的留学生规模呈现平稳甚至下降趋势。这和当地的移民政策和对外籍人士投资地产的税收歧视政策有密切关系。以澳大利亚为例,2017年4月18日,继澳大利亚政府宣布正式取消澳洲移民457工作签证后,4月20日,再次宣布提高外国人加入澳大利亚国籍的准入门槛,如提高英语考试难度、限制入籍考试次数、要求申请人证明融入澳洲社会的方式并将外国人最短居住期限从1年增加到4年。这使得海外人士移民澳大利亚的几率下降;法国在住房销售增值税方面对外籍人士采取歧视政策,非欧盟居民在出售住宅的时候,必须课以33%的高额税收,比当地居民高出68.3%。

与此同时,海外移民数据也呈现相似的特点。根据统计,中国居民的主要移民国家是德国、美国、英国和加拿大。其次是日本、澳大利亚、意大利和西班牙。十年前,中国的富裕家庭把孩子送往美国、加拿大、英国、德国留学,之后,美国、英国、加拿大和德国等逐渐成为热门的移民国家。从最新的留学数据来看,未来三年,美国、加拿大和英国仍然将是移民最热门的国家。

由于许多国内居民购置海外房产和子女教育及移民需求相关,因此我们把“国际性大城市”的房地产投资价值分析锁定在上述8个国家。
3. 中国居民海外置业的区域偏好和海外移民的区域偏好密切相关
从统计数据来看,目前中国居民海外置业的主要国家也是美国、加拿大,其次是澳大利亚,澳大利亚虽然教育体系不如欧洲发达国家,但她是“全球最安全的国家”,不仅经济和工作最稳定,同时拥有完善的医疗保障体系[1]。因此,大量华人在当地置业。调查数据显示,6成以上中国投资者选择在上述三国置业。其中洛杉矶、旧金山、纽约、西雅图成为国人移民海外最为青睐的城市。此外,由于语言及文化背景等因素,英国、新加坡、香港和新西兰也是我们筛选海外国际性城市的时候所考虑国家和区域。

二.城市的产业结构和开放性决定其国际化程度
1. 从产业结构看不同城市的国际化水平
一个城市的产业结构和经济地理位置,对其国际化程度具有非常重要的影响。从产业结构来看,著名高校数量以及跨国公司的数量、规模、旅游、文化(体育)及其相关产业在当地经济中的地位等因素都直接影响城市的国际化程度,同时影响海外移民的宜居性。城市的国际化程度越高,交通越方便,流动人口越多,当地不动产的流动性也越高。
从产业结构来看,法国、西班牙,日本和新加坡是国际化程度较高的国家,其旅游收入占GDP的比重明显高于其他发达国家。由于旅游及相关产业发达带来的不仅是收入,还有适宜海外人士生存的外部文化环境,因此,这些国家的城市住宅流动性相对较高。

2. 从经济地理位置看不同城市的国际化程度
考量城市的国际化程度,除了上述的产业收入结构以外,还需要综合考虑著名大学、世界500强企业数量和国际体育盛事、国际文化艺术交流活动以及地理位置和交通便利(表2-1)。
表2-1 全球各主要城市的著名大学,世界500强企业和交通便利度




城市大学重要企业交通便利度
纽约哥伦比亚大学、纽约大学和洛克菲勒大学等73家世界五百强,全球最顶尖的金融、商业和文化艺术中心纽约三个机场可以飞往全球各大城市和美国各主要城市
西雅图华盛顿大学(UW)微软、亚马逊和波音总部。美国西海岸的重要港口城市
洛杉矶加州理工学院Caltech、加州大学洛杉矶分校UCLA、南加州大学USC美国西部最大的工业中心,也是美国石油化工、海洋、航天工业和电子业的最大基地,制造业产值约占加利福尼亚州的1/2,居全美第三位。洛杉矶好莱坞是国际电影之都。是美国与亚洲的进出口贸易中心。洛杉矶港是美国主要的港口。
迈阿密[2]迈阿密大学,佛罗里达国际大学,佛罗里达纪念大学是世界500强中多家公司和国际性企业的大本营。迈阿密是许多跨国公司的拉丁美洲地区总部,多家大公司的总部设在迈阿密及其周边地区。旅游业是迈阿密的一项重要产业。迈阿密国际机场是世界上最繁忙的机场之一,迈阿密港是是来自南美洲和加勒比海地区货物的中转站。
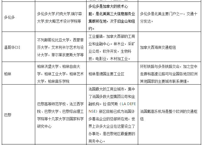
多伦多多伦多大学,约克大学,瑞尔森大学,安大略艺术设计学院等多伦多是加拿大的技术心脏,是北美第三大信息服务业集群所在地,次于旧金山和纽约。多伦多是北美主要门户之一,交通十分发达。
温哥华[3]不列颠哥伦比亚大学,西蒙菲莎大学,艾米利卡尔艺术与设计大学,菲尔莱狄更斯大学等工业重镇,加拿大西部的工商业和金融中心。林木业,采矿业公司,软件开发,生物科技,电影业,木材加工业。加拿大西海岸交通枢纽
柏林柏林洪堡大学、柏林自由大学,柏林工业大学,柏林艺术大学,柏林音乐学院柏林是德国主要工业区环形铁路与多条铁路交会,加之空中走廊和高速公路可与全国各地及欧洲其他国家的主要城市联系便捷。
巴黎巴黎高等师范学校、法兰西学院、巴黎大学、巴黎综合理工学院等十几家大学及国家科学研究中心法国最大的工商业城市,集中了法国多数大型集团公司和金融机构。拉·苔芳斯(LA DEFENSE)新区目前已成为法国许多著名企业的总部所在地,世界上许多大企业在这里设立了办事处,是巴黎地区最重要的商务中心。法国戴高乐机场是整个欧洲的交通枢纽
伦敦伦敦大学,伦敦政治经济学院,伦敦大学学院,伦敦国王学院,伦敦商学院等大约有一半以上的英国百强公司和100多个欧洲500强企业均在伦敦设有总部。全球大约31%的货币业务在伦敦交易。伦敦证券交易所是世界上最重要的证券交易中心之一。伦敦港同时也是英国第二大的港口,每年吞吐量约五千三百万吨。
阿姆斯特丹阿姆斯特丹大学,阿姆斯特丹自由大学(VU)阿姆斯特丹是荷兰金融商贸之都。也是欧洲乃至世界上最好的国际贸易都市之一,包括飞利浦和毕马威等知名跨国企业也将它的全球总部设立于该市。
巴塞罗那巴塞罗那大学,自治大学和工艺学院巴塞罗那是享誉世界的地中海风光旅游目的地和世界著名的历史文化名城,也是西班牙最重要的贸易、工业和金融基地。巴塞罗那港是地中海沿岸最大的港口和最大的集装箱集散码头,也是西班牙最大的综合性港口。
罗马罗马第一大学,罗马第二大学,罗马第三大学。众多国际企业和组织将总部设在罗马,比如联合国粮食及农业组织、联合国国际农业发展基金会、联合国世界粮食理事会和联合国世界粮食计划署等。“条条大道通罗马”形象地表达了罗马在意大利乃至地中海地区的交通枢纽地位。它有铁路、公路通往全国各地。也是国际空运的中心之一。
东京东京大学、早稻田大学、庆应大学。丰田、佳能、索尼、东芝、本田, 东京作为一个国际化的大都市,还经常举办各种国际文化交流活动,如东京音乐节、东京国际汽车展和东京国际电影节,东京国际动漫节等。东京拥有成田机场和羽田机场连接日本各个城市乃至全球各大城市
大阪近畿大学、大阪大学、外国语大学松下,夏普等世界500强公司总部大阪拥有伊丹空港和関西国际空港,关西国际空港是24小时全天候运作的国际机场。
新加坡新加坡国立大学、南洋理工大学等新加坡是全球第四大国际金融中心。属于外贸驱动型经济,以电子、石油化工、金融、航运、服务业为主,高度依赖美、日、欧和周边市场。新加坡是世界重要的转口港及联系亚、欧、非、大洋洲的航空中心。
说明:以上城市已经排除了移民政策和税收政策对外籍人士极为不友好的国家和地区。
上述纽约、伦敦、东京、大阪、巴塞罗那等15城市不仅是全球著名大学和企业的坐落地,同时跨境交通十分便利,是具备综合优势的国际性都市。因此,不仅吸引着国内居民,同时也吸引着大量国际移民。这些城市的房地产也因此拥有更大的升值空间和租赁、销售的流动性。
此外,不同国家基于本国的经济发展状况和需求,制定了不同的移民政策和、对外籍人士的置业税收政策。这些政策对海外当地的地产投资价值也有一定影响。详见附件一:《不同国家房地产交易税费明细》。
三.全球主要城市的住宅投资价值分析
考量一个城市目前住房价格的相对水平,通常由当地的租金收益率,收入房价比能得出基本结论;而判断一个城市的房价未来是否有较大的成长空间,要重点考虑房价和宏观经济增长水平的偏离度,以及当地的货币政策和流动性环境,包括抵押贷款的利息成本,汇率风险等。
1. 租金收益率
从租金收益率来看,大阪、洛杉矶、阿姆斯特丹和西雅图领跑全球主要城市的租金收益率水平,其租金收益率水平均在5%以上;其次是多伦多、纽约、温哥华、东京和巴塞罗那,其平均租金收益率都在4%以上,明显高于国内金融资产的无风险收益水平,投资以上城市房产具有较高且稳定的回报率。而首尔、巴黎的租金回报率相对较低,如果房价中长期没有较为确定的升值预期,则当地房地产不是有吸引力的投资标的。

2. 收入房价比
从统计数据来看,在全球主要城市中,房价收入比处于低位的有西雅图、洛杉矶、墨尔本、多伦多、柏林以及阿姆斯特丹和奥克兰,房价收入比均在10倍以下,表明相对于当地居民的平均收入而言,房价处于较低的水平。纽约虽然绝对房价不低,但由于当地收入水平高,房价的相对水平也不高。而伦敦、新加坡、罗马和首尔的房价相对水平就比较高了。

3. 目前房价的相对水平及住房升值的预期
根据2007年金融危机以来的房价统计数据,温哥华、多伦多、悉尼、墨尔本、奥克兰、伦敦、新加坡、首尔等9个城市的房价已恢复且超过金融危机前的房价、创出历史新高;西雅图、东京、巴黎和柏林房价基本恢复到2007年的水平;而纽约、洛杉矶、大阪、罗马和巴塞罗那、阿姆斯特丹的房价仍然低于危机之前,属于相对较低水平。

此外,宏观经济增长水平和房价的偏离度是重要考量指标。目前大多数发达国家的宏观经济增速呈下滑趋势,与之相对应,这些国家的房价也相对比较疲软,唯有美国例外,宏观经济和房价呈现双增长的态势。但从增长幅度来看,房价涨幅仍然滞后于经济复苏;而其他发达国家的经济基本处于“比烂状态”,GDP增速均为负值。综合考虑经济增速和房价涨幅两个指标,可以初步判断,除了美国以外,随着经济复苏,意大利、西班牙、法国和新西兰的房价升值前景都较为乐观(新加坡和德国的房价水平受到政府政策调控,市场波动相对较小)。

4. 当地利率水平和住宅按揭成本
当前全球处于低利率时代,美联储货币政策的收紧导致全球利率出现拐点,出现回升的趋势。但由于住房政策和市场环境的不同,各个国家的住房抵押贷款利率相差很大,这就形成了不同国家购置不动产的现金成本的差异。从置业成本来看,与之关联最直接的是住房抵押贷款的利率,从统计数据来看,住房抵押贷款利率相对较低的有英国、新加坡、加拿大、日本、法国和德国,都在2%以下;澳大利亚、西班牙和新西兰的住房抵押贷款利率高达5%以上,购房的现金成本较高。

四、全球最具有投资房地产价值的国际性城市
1.评估房地产投资风险收益的变量及权重
除了上述提到的租金收益率、房价收入比、住房升值前景、房屋抵押贷款的利息成本、房屋交易成本以及移民政策等六大因素以外,汇率风险是海外资产配置的重要考量因素之一。因此,我们在评估海外城市房地产投资风险收益的变量时加入了汇率变动风险因素。
表4-1 评估房地产投资风险收益的变量及权重

说明:鉴于大多数国家的住宅交易综合成本都在15%以上,且发达国家的房价变动相对和缓,因此,绝大部分房屋交易的相隔年限都在三年以上,有些投资者甚至以出租为目的,因此,租金收益率是置业者考量资产配置的重要因素;因此权重最高设为30%;其次,以投资为目的大部分置业者最后都有出售持有物业的需求,对所购资产未来价格的预期是其配置决定的另一层重要因素,但发达国家的房地产价格变动比较温和。因此权重低于租金收益;房价收入比、贷款成本、交易成本和移民政策都是对当地房地产市场的需求一定影响,从而影响房价及房租的变动,但不是最重要的因素,因此权重较低。
甄选对十大国际性城市房地产投资综合指数的排名主要依据表中的7项分类指标及其权重设置,并进行单项排名。每个单项排名的最高分是10 分,分数按照排名的降序依次递减。最终的计算方法是将每个城市在单项类别的排名得分与该类别权重相乘,最后将8项分数相加得到一个总分,并进行综合排名。
2. 全球最具有投资价值的国际性城市
根据租金收益率、住房升值前景、房屋交易和持有成本、房屋抵押贷款的利息成本、当地房价投入比属地移民政策和货币汇率风险等7项指标的加权分数综合排名,可以得出以下结论:
洛杉矶、西雅图、纽约和大阪的风险收益综合评分在80分以上,是海外购置房地产的首选城市,其次是多伦多、阿姆斯特丹、温哥华、奥克兰和巴塞罗那,其投资风险收益综合分数在70分以上。此外,东京、罗马和伦敦也是可选的置业城市。
鉴于当地的移民政策、房地产价格管制政策以及汇率风险等因素的考虑,不建议投资首尔、墨尔本、悉尼及新加坡的房地产。
表4-2 十大国际性城市房地产投资综合指数排名

城市各城市租金收益率房价收入比(倍)房屋抵押贷款的利息成本%住房升值前景房屋交易和持有成本移民政策汇率风险综合评分
注释:
[1]澳洲医保卡持卡人不仅可以在澳洲境内享受免费医疗服务,在欧洲的很多国家看病,同样也是免费的!据了解,澳洲政府与新西兰、英国、爱尔兰、瑞典、荷兰、芬兰、意大利、比利时、马耳他、斯洛文尼亚和挪威签订了协议,澳洲医保卡所享受的福利,在这些国家均可以获得同等待遇。
[2] 2015年,对于超高净值人士,迈阿密在世界最重要城市中的排名上升至第 6 位。由伦敦房地产咨询公司莱坊 (Knight Frank) 每年发行的《财富报告》预测迈阿密至少在接下来的十年期间仍保持在前 10名。
[3] 温哥华的房屋价格为全国之最,在2013年的全球排名中也位居第2位。
(编辑:何鹏程)