新浪财经 港股

九龙仓置业将“退出”进行到底,而这些港企却选择逆势加仓

野马财经

关注

近一年来,长江实业九龙仓置业频繁出售内地资产;与此同时,瑞安房地产、新世界中国、嘉里建设却接连在内地拿地。面临地产行业下行,港资房企在内地市场该如何选择?

百年港企九龙仓集团(0004.HK)近日重回公众视野。

2月21日,九龙仓置业(1997.HK)旗下的海港企业(0051.HK)对外发布公告,其间接全资附属公司展天投资有限公司已经与买方常州优众餐饮管理有限公司(下简称“常州优众”)签订了协议,拟将旗下一家地产公司进行出售,作价4.03亿元。

对此,海港企业称,公司正有序撤出中国内地发展物业业务,此次交易代表着该项于2007年展开的发展项目最终完成。

IPG中国区首席经济学家柏文喜表示,此次出售行为应该是企业在业绩压力下选择变现内地的一些存量资产以改善业绩基本面的举动。

出售地产公司

官网显示,海港企业是九龙仓置业的上市附属公司,以地产、酒店发展和投资为核心业务,目前旗下资产分为香港和内地两个部分。

其中,香港资产包括马哥孛罗香港酒店及香港美利酒店,内地资产包括常州马哥孛罗酒店及苏州尼依格罗酒店。此外,海港企业在内地的苏州国际金融中心及上海南站两个项目还有部分未售存货。

据此次公告中披露,展天投资与常州优众的交易协议签订于2022年2月18日,出售对象为展天投资100%控股的九龙仓(常州)置业有限公司(下简称“常州九龙仓”)。

爱企查显示,买方常州优众成立于2016年2月,注册资本500万元,法定代表人为朱金芳,经营范围包括餐饮管理服务、餐饮服务、食品销售等。

股权穿透图介绍,常州优众的两位股东分别为持股90%的朱金芳和持股10%的吴国华。截至目前,该公司并无对外投资企业。

而出售对象常州九龙仓成立于2007年,主要开发一个位于常州市的地产项目。迄今为止,该项目已经销售了超过50亿元的住宅物业。

截至目前,常州九龙仓的未售物业主要包括一间总楼面面积约为4.4万平方米的酒店。目前,该酒店由海港企业旗下的常州马哥孛罗酒店在运营管理。

财务数据显示,2019年和2020年,常州九龙仓税后分别亏损了1.52亿元和2441万元。截至2021年12月31日,该公司的未经审核资产净值为1.7亿元。

海港企业表示,此次交易完成后,公司预计得到税前盈利约2.3亿元(该交易所产生之实际收益或亏损将有待公司核数师最终审计作实),而出售所得的4.03亿元将用作公司的一般营运资金。

对此,易居研究院智库中心研究总监严跃进分析,在港资企业中,九龙仓是在内地投资力度比较大的香港房企。因此,尽管业务有所收缩,但预计其不会退出内地市场。而它在内地布局放缓,说明其在当前市场拓展和短期资金方面面临压力,但是后续房地产行情有所好转时,预计其仍会追加投资。

实际上,早在2018年3月召开的业绩会上,九龙仓置业董事会主席兼常务董事吴天海就曾公开表示,未来九龙仓置业会继续将业务核心放在香港市场,并陆续出售中国内地的住宅、酒店、写字楼,以至完全退出内地市场。

但对于外界提出的“九龙仓退出大陆”说法,吴天海随后在2019年召开的业绩会上解释称,两家公司分工合作,九龙仓置业退出内地地产市场,内地地产业务由九龙仓集团负责。

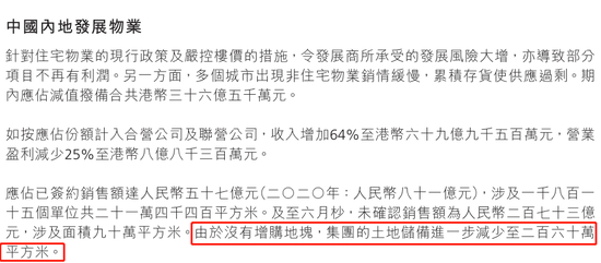
不过,据近几年财报显示,负责内地地产业务的九龙仓集团自2019年起已经三年未在大陆新增土地。截至2021年6月末,九龙仓集团的内地土地储备为260万平方米。

此前的2021年中期业绩会上,吴天海表示,接下来相信中央调控政策会继续推行,所以直至见到有一个新的方向或者是宽松政策前,九龙仓集团在内地投地的机会不高,而就算去投地也不会太过进取。

而之所以“分工合作”,安排九龙仓置业退出内地地产市场,或许和其近年来业绩不佳不无干系。

九龙仓集团始创于1886年,2017年11月,九龙仓集团分拆九龙仓置业于香港联交所主板独立上市。但上市以来,九龙仓置业的业绩表现却不大乐观。

Wind数据显示,2018年至2020年,九龙仓置业的营收增速分别为-20.94%、-2.93%、-3.29%,连续三年负增长。与此同时,其净利润则分别为157.95亿元、35.19亿元和-66.1亿元,三年间均在下降。

不过,从2021年中期来看,九龙仓置业的盈利情况已有部分好转。

截至2021年6月30日,九龙仓置业的营业收入为62.28亿元,同比增长10.48%;净利润为24.71亿元,同比上涨166.68%。

对此,九龙仓置业表示,报告期内,由于本地(香港)生产总值和失业率较去年有所好转,所以零售销售业务有所恢复。不过,由于疫情影响,公司的酒店业务和写字楼租售仍面临压力。而此次的营收增加则主要受上市附属公司海港企业的发展物业销售额确认入账所带动。

事实上,近一年来,选择出售内地资产的不止是九龙仓置业一家香港房企。

去年9月17日,希慎兴业(0014.HK)曾对外表示,其将以35亿元收购上海静安区新闸路一座名为世纪盛荟广场的商业项目,而卖家正是李嘉诚家族旗下长江实业(0001.HK)的间接全资附属公司。

2个月前,7月9日,瑞安房地产(0272.HK)也发布公告称,已向佛山禅城区归还岭南天地项目7号及8号土地,并获得现金补偿26.53亿元。

不过,在“退地”的同时,瑞安房地产仍然在内地进行新的布局。而“有退有进”也成为港资房企在内地布局的缩影。

去年12月21日,瑞安房地产与武汉城建集团成立的合资公司以总价170.31亿元拿下位于武汉市武昌区的综合房地产项目用地,总占地面积约33.24万平方米。

而就在前一天,新世界中国官微也显示,公司在大湾区新拿下了 3 宗城市更新项目。此前的2021年9月,新世界中国曾以69.68亿元拿下广州市增城区夏街村旧改项目,改造范围内总建筑面积63.31万平方米。

除此之外,去年以来,港资企业嘉里建设(0683.HK)也在内地频繁拿地。

1月4日晚,嘉里建设购入上海市黄浦区的四宗地块,总占地面积3.81万平方米,成交金额133.29亿元;去年2月,嘉里建设联合新加坡政府投资公司GIC以60.14亿元拿下上海市浦东区金桥地铁上盖地块,总占地面积约6.6万平方米。

对此,柏文喜表示,香港房企的财务比较稳健,现金储备较多,善于反周期操作来降低拿地成本和资产购置成本。

严跃进分析,近期,港资企业加码布局跟与外部竞争环境有一定关系。目前,内地的一些民营企业资金方面承压,拿地力度小,而地价也有往下走的趋势。在此背景下,资金面表现还不错的港资企业选择拿地操盘,意味着这些企业还是比较看好内地的发展。

加载中...