新浪财经 港股

阅文新旧合同逐条对比 看看哪些权力放给了作家?

上海证券报

关注

原标题:阅文“合同风波”平息!新旧合同逐条对比,看看哪些权力放给了作家?

5月6日恳谈会之后,阅文新版合同终于在一个月的约定期内如期交付。

从记者拿到的新管理层确认发布的“单本可选新合同”来看,最终方案考虑到了来自不同作家群体的数千条反馈,并根据不同授权将合同分为三类四种,取消单一格式合同。

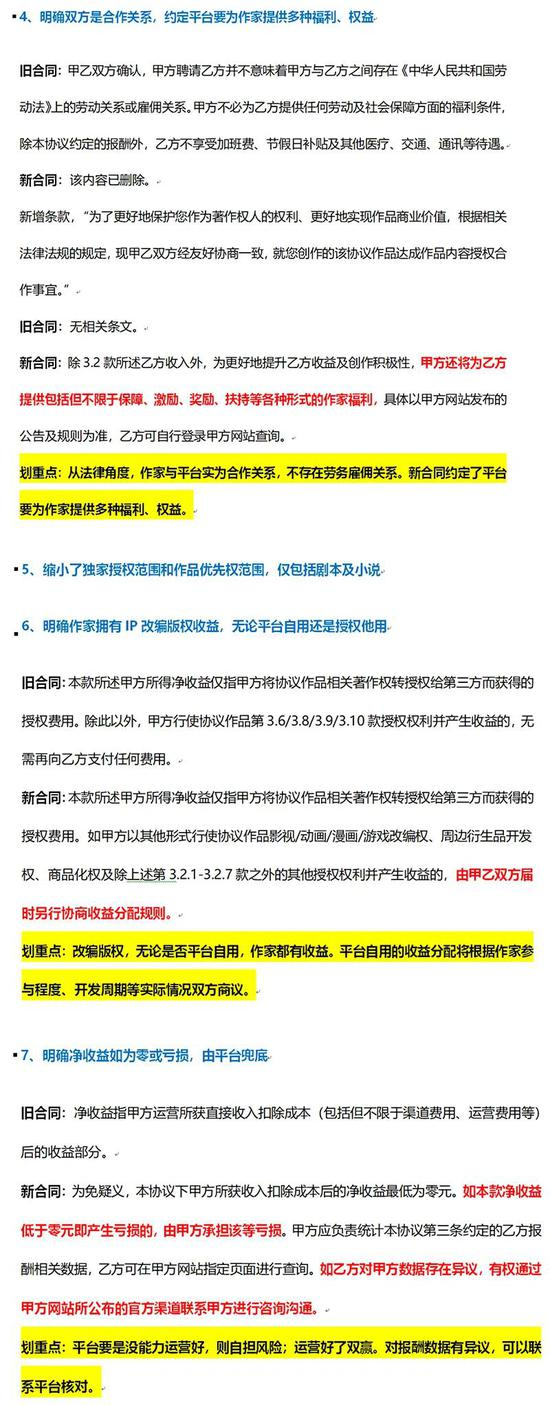
对比旧合同,新合同有多达十余项修改。例如,明确作品的著作权归属于作者;免费还是付费模式,由作者自主选择和确认;作品改编需告知原作者;作者拥有IP改编权收益,由双方进行协商收益分配规则;净收益如为零或亏损,则由平台兜底……这意味着之前备受争议的作家社交账号运营、阅读模式等问题的选择权交到了作家手里。

关键信息一:

删除部分定调

新旧合同关键信息逐条比对

关键信息二:

作家权利及收益部分如何约定?

具体来看,升级后的合约包括“基础协议”、“授权协议”、“深度协议”三大类,前两类协议签署主体为单部作品与平台间的单独授权,而不是单个作者的所有作品。

在第一类“基础协议”中,即便作者与平台间没有作品授权关系,也可享受平台提供的创作和发布等各类服务。与此同时,在双方权益对等基础上,充分考虑作者对授权期限的需求,第二类“授权协议”升级为甲乙两个版本,平台提供著作权完整期限、完本后20年的两级可选。第三类“深度协议”则为满足作家多元发展诉求,充分体现作品在不同授权场景的权益安排。

新合同还以条款明确,作品是否加入免费模式由作者确认。强调著作人身权属作者,平台与作家属合作关系,并提供多种福利权益。

与此同时,作家群体反对声较大的“起点免费币发放”问题也已经在6月1日被官宣“停止”。

截至记者发稿前,新合同已在阅文官方渠道上线,也在网文圈里引发了热议。

参与恳谈会的网文作家“会说话的肘子”在微博里表示,认同阅文在合同之事上做出的改变,并坦言,“我四年前入行,面对霸王条款只能认了,如今这个改变让我相信未来的新人会有更广阔的天地。”

此外还有骷髅精灵、愤怒的香蕉等网文大V发表了观点。

新管理层负重前行

至此,持续月余的阅文“合同风波”总算告一段落,但网文江湖的故事永远没有句号。

不忘初心,方得始终。阅文的大IP《斗破苍穹》里说:“三十年河东,三十年河西,莫欺少年穷。”

1998年,网络连载小说《第一次的亲密接触》意外爆红,至今中国网络文学已经整整走过了22年。

从2001年“宝剑锋”(本名林庭锋)等一批爱好玄幻写作的年轻人在西陆创建中国玄幻文学协会(CMFU),到2002年5月“起点中文网”成立,再到被盛大收购,并与腾讯文学合并成为今天的“阅文集团”,阅文平台与掌阅文学、书旗小说、米读小说、连尚文学等已经成为国内最具话语权的网文平台。

根据《2019年度中国数字阅读市场研究报告》显示,阅文平台、掌阅文学、书旗小说、米读小说、连尚文学等的市场份额分别为25.2%、20.6%、20.4%、9.6%和9.0%。

在伴随中国网络文学产业高速发展的同时,阅文平台更承担这一代又一代网络作家的热爱和期望。

记者还记得,阅文集团位于上海张江的总部那一面面网络写手赠送的锦旗;还记得甘肃白银的“孑与2”说,“曾经,有一个除了写字再无长处的胖子,在起点这个平台上用一年的时间赚到了人生中的第一个百万。现在,他是那座小城的骄傲。永远感谢这个能让猪飞起来的平台。”

最新数据显示,截至2019年,阅文向旗下作家发放稿酬约15亿元,同期阅文平台作家人数高达810万。面对新冠疫情的影响,平台一季度新增作家数量33万,环比增长129%,像“孑与2”这样的人还在不断增多。

据了解,此次合同调整中,阅文也关注到一些刚开始拥有粉丝的作者,他们具备提升品质及用户的强烈意愿,作品也具备成长为IP的潜质,但是目前仍处于作品爬坡状况。

同时,从规则上增加有悖价值观、创造性较差的作品的发布成本,厘清盗版及非法盗链行为。阅文新管理层也表示,尽管有种种压力,阅文未来还是会继续加大对盗版行为、有悖价值观作品的打击力度。

中国社会科学院法学研究所研究员姚佳认为,中国的网文市场尚处于快速发展之中,只有在充分考虑作者权益、商业模式、读者(市场)需求等多种因素的基础上,并充分使多方实现平衡,网文市场才能充分发展,各个主体才能充分受益,否则只会陷于“零和博弈”的桎梏之中,而无法实现真正的“正和博弈”。

“在坚持企业原则的同时兼顾行业发展规则,我们必须要学会倾听,去倾听我们用户的声音,以此帮助决策更加完善。”阅文集团CEO程武表示,“未来面临挑战,中国原创文学正经历产业升级,我们要做到在挑战下再发展。”

加载中...