新浪财经 港股

百奥泰生物上市:市值249亿 曝出七喜集团易贤忠商业帝国

新浪财经

关注

雷帝网 雷建平 2月21日报道

百奥泰生物制药股份有限公司(证券代码:688177,简称“百奥泰”)今日在上交所上市,发行价32.76元,发行6000万股,募资19.66亿元。

百奥泰今日开盘价为60元,较发行价上涨83.15%;百奥泰收盘价为60.2元,较发行价上涨83.76%,以收盘价计算,百奥泰市值为249.28亿元。

2019年上半年净亏7.15亿

百奥泰是一家以创新药和生物类似药研发为核心的创新型生物制药企业。百奥泰主要在研产品中部分为生物类似药。

IPO前,百奥泰有1个产品获得上市批准,有20个主要在研产品,其中1个产品已经提交NDA申请,3个产品处于III期临床研究阶段,1个产品处于II期临床研究阶段,4个产品处于I期临床研究阶段。

截至2020年1月3日,除BAT1406获得上市批准、BAT2094已提交NDA申请外,公司所有产品均处于研发阶段,尚未开展商业化生产销售,公司产品尚未实现销售收入,公司尚未盈利且存在累计未弥补亏损。

百奥泰2016年度、2017年度、2018年度及2019年1-6月,公司研发费用分别为1.315亿元、2.37亿元、5.42亿元和3.52亿元。

其中,在研项目进入III期临床试验阶段后的研发费用占当年研发费用的比重分别为17.81%、48.55%、56.10%及80.21%。

百奥泰2016年度、2017年度、2018年度和2019年1-6月,公司归属于母公司普通股股东的净利润分别为-1.37亿元、-2.36亿元、-5.53亿元和-7.15亿元。

百奥泰曾获得多次融资,控股股东为七喜集团,占股45.1848%。

七喜集团成立于2000年4月6日,法定代表人为易贤忠,百奥泰的实际控制人为易贤忠、关玉婵及易良昱。

易贤忠、关玉婵及易良昱三人为直系亲属关系,其中,易贤忠与关玉婵为夫妻关系,易良昱为易贤忠与关玉婵之子。

易贤忠家族通过间接持股形式共同控制发行人合计69.3111%的表决权。

易贤忠掌控庞大商业帝国

作为七喜集团的大股东,易贤忠掌控着一个庞大的商业帝国。

七喜集团全资掌控的公司包括广州七喜养老院有限公司、科锐特、圣德医疗 、七喜物业、七喜电脑、嘉游网络、安徽宝璋医院有限公司。

七喜集团作为大股东的子公司包括七喜医疗技术、广州赛通移动科技有限公司、七喜医疗设备 、七喜智能 、广州七喜工控科技有限公司。

七喜集团间接控制的其他企业包括揭阳粤东肿瘤医院有限公司、广西桂中肿瘤医院有限公司 、江西圣德医院有限公司 、宿州协和肿瘤医院有限公司、哈尔滨七喜东北肿瘤医院有限公司等15家医疗公司,都是圣德医疗全资子公司。

七喜集团间接控制的其他企业还包括湖北思农医疗咨询服务有限公司、费朗卓博血液透析所(广州)有限公司、潜江恩济肾病医院有限公司,这些是七喜医疗技术全资子公司。

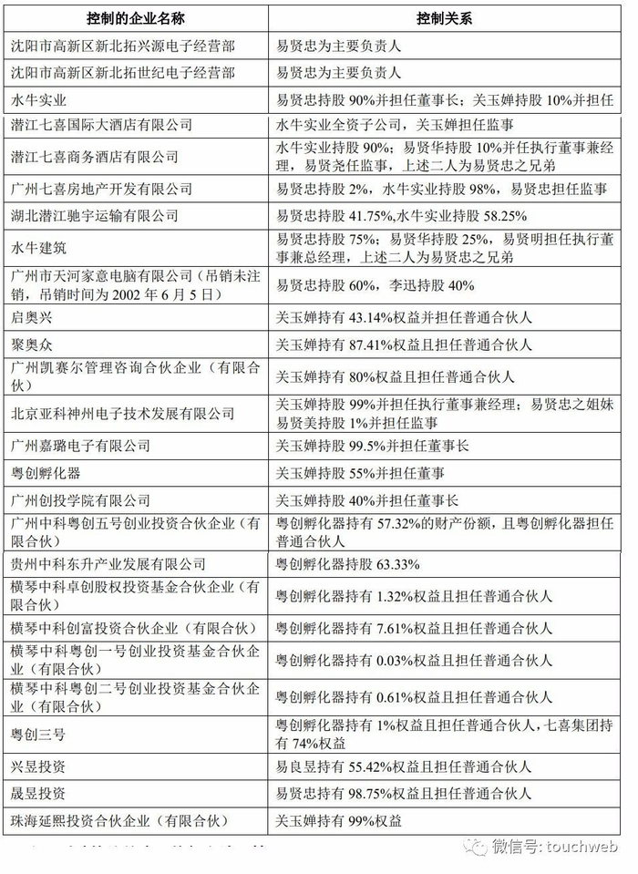
七喜集团之外,易贤忠还掌控了很多其他资产,包括水牛实业、潜江七喜国际大酒店有限公司、潜江七喜商务酒店有限公司、广州七喜房地产开发有限公司、湖北潜江驰宇运输有限公司 、水牛建筑、广州嘉璐电子有限公司、贵州中科东升产业发展有限公司等公司。

易贤忠的商业帝国和其家庭成员之间也有非常多的关联交易,其中,北京赛文新景科贸有限公司是易贤忠关系密切的家庭成员易贤美控制的并担任董事、高级管理人员的除发行人以外的法人或其他组织。

广州七喜精密模具有限公司是易贤忠关系密切的家庭成员易贤华控制的并担任董事、高级管理人员的除发行人以外的法人或其他组织。

潜江市互联物业管理有限公司、潜江安通进口汽车商贸有限公司、湖北三味堂酒业销售有限公司、潜江城市二号商贸有限公司、潜江常青藤商贸有限公司、水牛建筑是易贤忠关系密切的家庭成员易贤明控制的并担任高级管理人员的除发行人以外的法人或其他组织。

潜江市水牛城娱乐厅是易贤忠兄弟配偶陈庆香持股 100%并担任法定代表人。广州康晶医疗投资咨询管理股份有限公司是实际控制人之一关玉婵关系密切的家庭成员关玉贤担任董事的除发行人以外的法人或其他组织。

易贤忠看起来是一个湖北人,很多布局与湖北,尤其是当地的潜江布局有关。七喜集团最为业界所知的其实是七喜电脑,当年易贤忠的七喜控股还曾经被分众传媒借壳,造化弄人,如今的易贤忠已经成为一位医药大佬。

加载中...