文/新浪财经意见领袖(微信公众号kopleader)专栏作家 周文渊
随着金融市场的发展和国际化进程的加快,中国金融机构迫切需要新的手段提升精细化和多样化管理能力。CDS具有极强的资本缓释功能和风险对冲功能,必将在中国迎来大发展。

一、全球CDS市场再膨胀
全球信用交易市场历来就非常活跃,次贷危机之后CDS市场有所萎缩,但是随着经济复苏和金融系统再膨胀,CDS市场再次迎来大发展。在场外衍生品市场中,CDS续存金额12.29万亿美元,占比2.49%,是全球场外衍生品市场的第三大品种。

根据BIS的统计,从CDS参考实体的评级分布看,参考实体为投资级的占比65%,其中A/BBB个数占比56%。根据Markit(Markit公司是全球信用衍生工具数据服务商和ISDA标准CDS模型的管理商)和DTCC(美国存管信托和结算公司)的统计,全球CDS市场有超过3000个单名参考实体,前393个实体的单名产品名义本金约占总名义本金的80%;前500个实体的单名产品名义本金约占总名义本金的86%;前1000个实体的单名产品名义本金约占总名义本金的98%。自2009年以来这个比例基本没有变化。可以看出,CDS的参考实体一般为信用较好的公司,且集中度较高。从参考实体的类型看,以非金融企业为参考实体的CDS在全球市场上始终是市场主流,但自2007-2009年金融危机以来,主权CDS的交易量逐年攀升,从2008年的4%上升至2015年年底的16%,监管机构要求银行在新兴市场国家的敞口计提更多资本是重要推手之一。
二、中国信用风险对冲需求快速上升
中国已成为全球第二大信用债券市场。美国目前除国债之外的债券市场存量为27.3万亿美元,中国全部债券规模为62万亿人民币,剔除国债、地方政府债、政策性银行金融债后信用类债券存量为28.6万亿人民币。
数据来源:SIFMA 、中债信息网、WIND
数据来源:SIFMA 、中债信息网、WIND存量债务攀升的过程中,国内企业债务风险上升。中国企业宏观债务率为141.2%,2016年进一步突破150%。债务率攀升并不是重点,核心是经济周期在下降,企业内生的业务流量经过持续萎缩在比较低的位置,而且投资回报率低于资本成本,说明当前的债务扩张有庞氏特征。

数据来源:WIND、中国社科院、望正资本在这种宏观格局之下企业违约率会上升。目前商业银行不良贷款率为1.75%,其中农商行达到2.4%,不良贷款余额为1.43万亿元。考虑到商业银行拨备覆盖率从282%下降至176%,实际不良率已经超过2%。根据不完全统计,截至目前已经有山水集团、亚邦集团、天威集团、宏达矿业、南京雨润、东北特钢、天威英利多家企业共计62只债券出现违约,涉及金额376.3亿元,其中部分已经偿还,剩余本金预计在250亿元左右(含私募债)。目前信用债存量在28万亿元,按2%的违约率,潜在违约债券总量为5600亿元,未来市场违约风险较大。
三、CDS市场从危机中经历反思和改革
CDS成为次贷危机的导火索和加速器,有深刻的原因。一是CDS 脱离原来标的资产交易,不再是单纯避险工具。据ISDA 估计,截至2007 年底,全球未到期CDS 合约名义总值为62.17 万亿美元,而公司债、市政债、结构性投资工具市值不到25 万亿美元,大量合约无真实债务对应。二是杠杆高。对于信用保护卖方,无需资本便可获利;对于信用保护买方,只需支付少量资金,便可能获得巨额补偿。这种“准无本高杠杆交易”在大大降低信用风险对冲成本的同时,也使信用风险投机更为低廉。CDS杠杆在12-15倍左右。三是参考资产拓展到如CDO、MBS 等结构性工具,后续放大了次级抵押贷款违约的负面影响。多名CDS的发展造成信息不对称更为严重。四是由于 CDS 买方没有充足的交易信息评估市场上所有潜在交易对手的信用风险,仅依靠信用评级甄别、挑选信用等级高的交易对手,而大型金融机构信用评级往往较高,使得CDS交易过度集中。据ECB 2009年的统计,前10大交易商交易的总名义本金量占 90%。在美国市场,交易集中度更高,OCC 2010 年第四季报调查表明,在被调查的1 070家美国商业中,5家大的商业银行持有银行业总信用头寸名义本金的96%,净信用头寸的86%,估计仅摩根大通银行就有30%的交易份额。卖方的过度集中就使整个社会的信用风险集中于少数几家大金融机构,而这些金融机构又难以有效对冲自身承担的庞大的信用风险,从而使系统性风险高度集中。
一旦这些金融机构出现违约,将带来灾难性的后果。五是定价扭曲。市场情绪乐观,卖方仅在参考事件发生后才有赔付资金流出,由此大量卖方进入市场,CDS 供应压力加大,从而导致定价或严重脱离参考资产资质、报价偏低而难以补偿潜在风险,其中对冲基金、保险是CDS 最大卖出机构,随着市场扩容,判断卖方资质变得较为困难;六是CDS 信息披露仅限于名义金额等,监管层、交易者难以掌握信息,信息不对称日趋严重,相对于其他市场,在OTC市场交易的CDS其信息不对称程度是最高的。这种信息不对称不但存在于参考实体的违约风险,也存在于卖方的信用。信息不对称一方面增加了合约的定价难度,也增加了监管难度,另一方面使参与者对信用风险的估计在不同情况下会发生巨大的波动。在市况好的时候他们过于乐观,而危机来临时又过度悲观,从而放大了系统性风险。
为了解决危机中CDS市场和衍生品市场暴露出的问题,2009年3月和7月,ISDA分别出台了“大爆炸”(Big Bang Protocol)和“小爆炸”(Small Bang Protocol)协定书,对CDS市场的运行机制进行了一系列的调整。
大爆炸协议的主要内容是:在全球设立5个信用衍生品决定委员会(Credit Derivatives Determinations Committees);引入强制拍卖结算条款;增设了信用事件(Credit Event)、承继事件(Succession Event)和倒推日;对信用事件和承继事件等问题进行判定。小爆炸协议解决了重组事件发生后使用拍卖结算的技术问题,约定信用衍生工具参考实体发生重组事件后也适用拍卖结算机制;对大爆炸协议进行了补充和修订,无论是否签署大爆炸协议,只要市场参与者签订了小爆炸协议,则相当于同时自动签署了大爆炸协议。除了前述协议,CDS市场还推出了包括票息标准化在内的一些制度安排。
一是票息标准化。包括三个方面:现金流支付日期标准化、全票息交易和前端费用。票息标准化使不同交易的现金流可以相互抵消,简化交易流程。
二是生效日期标准化,推动倒推机制,一般信用事件倒推60天,承继事件倒推90天。
三是为减小信息不对称、风险承担能力差异而带来的对信用事件认定的差异,ISDA 发布了《信用衍生产品决定委员会规则》,建立了决定委员会(包括澳大利亚—新西兰、日本、除日本外的亚洲、欧洲—中东—非洲、美洲等5 个委员会)作为具备相关知识和经验、被市场参与各方广泛认可的协调组织者,15 名委员会成员中有5个非做市商、2 个区域做市商、8 个全球做市商,每年更新委员会成员名单,由决定委员会确定信用及承继事件、发生时间、拍卖结算条款,也可决定参考资产的替代品,对于重要问题需绝大多数委员同意,否则转到外部决策小组审议。这便修订了2003 年定义文件中信用事件通知和双方自由认定条款,提高了信用事件认定公正性,此外还通过在拍卖中认定何种债务可视同可交付债务,解决了参考债务和可交付债务不匹配问题。
四是在信用衍生品决定委员会作出信用事件的决定之后,将通过拍卖结算相关CDS交易。这个程序将决定违约债券的价值(即回收率),然后CDS卖方向买方支付面值以换取标的证券,或支付拍卖确定的等额现金。为解决信用事件发生后参考债务最终价格难以确定、可交付债务价格扭曲问题,“大爆炸”协定书引入了拍卖结算,即采用公开透明的拍卖结算得到唯一最终拍卖价格取代最终价格,拍卖结算成为优先结算方式,仅有特定交易方式的合约才能由双方自行约定现金或实物结算。由拍卖管理方(即ISDA)匹配参与方的实物交割需求、上报可交付债务价格,得出初步的中间价,对第一轮拍卖后的未匹配未平仓部分再次竞拍,以荷兰式拍卖确定最终价,按该价进行现金结算,通过两轮拍卖的修正,可较好反映债券供求。参与方可按最终拍卖价进行可交付债务的新交易,实际上大部分参与方采纳拍卖价格结算。拍卖结算方式可使同一公司的相反头寸相互抵消,大幅降低结算现金流,提高结算效率,也避免实物交割对可交付债务价格、需求的扭曲,价格确定方式公允透明,其确定的回收率较好地反映了风险和债券价值。
五是清算制度。在双方达成交易后,中央对手方分别与之订立新合约代替既有双边合约,买卖双方法定对手方为中央对手方。在交易网络密集度提高时,这降低了风险敞口,也便于隔绝和处置违约事件及其影响。2008 年12 月,伦敦国际金融期货与期权交易所执行指数型信用衍生品集中清算功能;2009 年3 月,洲际清算所被美国证监会接受为CDS 中央清算机构,随后也负责清算欧洲的CDS。金融危机后,欧美国家普遍意识到,当场外CDS市场发展到一定规模时,有必要通过建立中央对手方(CCP)清算机制来整合所有未平仓交易及风险敞口。在该清算机制下,交易双方仍然通过询价、谈判等场外方式达成交易,但在清算中引入中央对手方,实现多边净额结算。中央对手方清算机制引入的优势主要有(Monnet,2010;Bliss and Steigerwald,2006):(1)提高了交易对手风险管理效率。各市场参与者只需与 CCP 进行清算,CCP 统一对CDS合约进行市值计价和风险敞口评估,有效提高了市场参与者管理交易对手风险的效率。(2)通过规范化程序实现多边净额结算,降低了大量的冗余名义本金交易量,并降低各金融机构的风险敞口。(3)保留匿名交易,提高市场流动性。CCP 自始至终充当交易双方的共同对手方,保证了匿名交易的顺利进行,从而有利于提高市场参与者的交易积极性。(4)由于CCP是作为所有参与者的合约对手方,在交易对手违约时,通过收取的担保品和自有资本金吸收损失,防止违约向金融系统蔓延。
在建立 CCP 方面,2009 年 3 月,美国证券监督管理委员会接受洲际清算所(Inter-Continental Exchange,ICE)为 CDS 的中央清算机构。同年 9 月,ICE欧洲清算所开始负责英国的 CDS 的清算,CDS 产品的中央清算趋势愈加显著。欧美国家已有五家清算所对 CDS 合约实现中央对手方清算,而日本的东京金融交易所、东京股票交易所和英国的 CME欧洲清算也在筹备为 CDS 合约进行中央集中清算。六是提高市场交易的透明度。金融危机后,监管当局强化了CDS等信用衍生产品交易信息的报告,由主要交易平台和交易信息库(Trade Repository)向公众提供市场敞口头寸和交易总量等数据,并向主要监管机构报送数据。据估计,目前DTCC 的数据已能覆盖全球80%以上的CDS交易。同时,信用衍生产品在财务报告中的信息披露要求也需要强化。七是加强监管。限制商业银行自营交易,分离其衍生品交易业务,增强其应对冲击的能力。在自营交易方面,允许银行投资对冲基金和私募股权,但资金规模不得高于自身一级资本的3%。CDS等场外衍生品交易方面,2010年7月,美国国会正式通过《Dodd-Frank华尔街改革与消费保护法》,实施沃尔克规则(Volcker Rule),重新分离商业银行和投资银行的业务,要求商业银行剥离未清算的CDS 交易,但允许商业银行继续参与实行集中清算的 CDS 交易。同时,2010 年 9 月,巴塞尔银行监管委员会宣布《巴塞尔协议 III》决议通过,对银行最低资本要求和银行资本缓冲、逆周期缓冲资本、流动性比率、系统重要性银行的额外资本、银行杠杆比率和信用等级评价机构方面做出了新的协定,旨在提高银行业应对金融和经济冲击的能力和吸收损失的能力。将影子银行系统纳入监管,关注其系统性影响。一是将私募基金和对冲基金纳入监管。二是要求影子银行系统提供信息报告和披露。三是美英等国要求系统重要性私募基金及对冲基金建立危机处置预案。
四、中国CDS市场在规范发展中加快改革创新步伐
中国较早就推出了中国版的CDS即协会的风险缓释工具, CRM 在政策推介期的一级发行较为密集,但后续并无新发,基本无二级市场。依据2014 年11 月2 日和2013 年8 月28 日银行间市场交易商协会网站公布的信息,有47 家机构备案获准成为交易商,其中核心交易商26 家,核心交易商中仅两家券商,其余均为银行;CRMW 创设机构共30 家,其中非银行机构仅8 家。发展滞后的原因一是每笔合约对应具体债务,资本缓释功能不足。
由于CDS 在金融危机中的放大器作用,我国监管部门对信用衍生品的态度较为谨慎。出于风险控制考量,CRM 将保护标的限定为参考实体的特定债务,每笔合约都对应具体债务,避免CRM 演化成单纯的卖空工具,但脱离了投资人对同一参考实体的其他债务的避险需求。已有CRM 的参考债务多为债券,而目前债券和贷款基本都没有交叉违约或交叉加速条款,CRM 合同无权把交叉违约或交叉加速条款强加于参考资产,债务人存在选择性违约可能,若其优先偿付债券而对银行贷款违约,则银行无法通过购买既有产品规避贷款违约,对贷款的信用缓释功能更无从谈起。在极端情况下,会变相引导投资人购买CRM 标的债务而摒弃同主体其他债务,造成债券价格扭曲。CRM 由转移债务信用风险工具缩小至针对单项债务信用风险范畴,强调监管层透明可视和个体债券形式上的完备覆盖,而忽视了使用者的实质需求和市场复杂性。
二是监管部门未明确CRM 的资本缓释功能也限制了机构参与市场的积极性。2008 年9 月银监会颁布《商业银行信用风险缓释监管资本计量指引》仅明确CDS 和总收益互换为合格资本缓释工具,具备资本缓释功能,并未明确将CRM 认定为合格资本缓释工具,同时仅限定已实施内部评级法的银行使用合格缓释工具进行资本缓释(目前11 / 14仅工农中建交招等行达到内部评级法条件)。
三是供需错配。需求方面:银行风控体系较为成熟,对风险资产的处理方式有抵质押、担保、拨备吸收、出让(给资产管理公司)、资产证券化、存款转理财(表内信贷转表外、同业)等,其中借助资产证券化可实现出表、部分替代信用衍生品功能,合格担保也可实现资本缓释,加之CRM 针对特定债务的设计、风险缓释功能不足,对银行吸引力不大。前期信用债整体资质较好,刚性兑付预期较强,券商、私募基金等投资者对信用衍生品的需求也不足。而随着经济下行、发债主体资质下沉、过剩产能去化和违约频发,一旦债务人违约,券商、私募基金等债券投资人较银行等(监控更严、获悉更早)更难获得补偿,以信用衍生品化解信用风险的需求提升。
供给方面:银行类机构虽控制较大规模金融资产,但其风险偏好趋同,大多较为缺乏承担CRM 风险的意愿,而CRM 针对特定债务的设计使不同CRM 合约间难以做到有效对冲,限制了银行二级作市积极性,银行供给能力和供给意愿匹配度低。而部分券商(含券商资管)、保险、私募基金虽有承担风险的意愿,但受资产量级较小、能力不足、监管限入等的制约。而已有CRM 的标的资产资质均较好,违约风险较低,其持有人没有太大对冲需求,CRM 有效供给匮乏,其原因或在于:目前CRM市场有限,若特定标的资产资质低劣,卖方无法运用大数定律以收益覆盖风险,因而卖方无供给意愿或需要更高的收费补偿,另一个原因或是试点初期各方态度谨慎。四是,准入限制。监管部门尚未明确放开保险、信托、证券类机构深入参与CRM市场,限制了参与机构数量类型,市场参与者类型单一,目前主要是银行,交易需求趋同,压抑了不同主体的风险管理需求。此外,各监管机构风控考量下的协调困难也制约了CRM 市场发展。
为进一步发展中国版的CDS市场,交易商协会结合中国的实际情况,加快了CDS相关制度的改革创新。一是“推产品”,在原有的两项产品基础上,推出信用违约互换、信用联结票据两项新产品。信用违约互换是盯住参考实体相关债务的信用风险,由卖方为买方提供风险损失保护的双边合约;信用联结票据是附有现金担保的信用违约互换产品,投资者购买信用联结票据,在未发生信用事件时取得本金的利息和信用违约互换保费的双重收益,在发生信用事件时用认购的本金向发行主体进行担保赔付。
二是“降门槛”。在控制风险的前提下,放宽市场进入门槛。《业务规则》将原有信用风险缓释工具参与者的资质门槛要求调整为核心交易商和一般交易商两类,核心交易商包括金融机构、合格信用增进机构等。一般交易商包括非法人产品和其他非金融机构等。核心交易商可与所有参与者进行信用风险缓释工具交易,一般交易商只能与核心交易商进行信用风险缓释工具交易。
三是“简流程”,保留凭证类产品的资质要求,同时简化创设流程。《业务规则》对于信用风险缓释凭证和信用联结票据等凭证类信用风险缓释工具产品,保留原有创设机构的相关要求,同时简化创设流程,取消专家会议制度,由创设机构自主创设产品,协会对创设产品的披露信息进行形式审核后,由投资者自行认购并在二级市场交易流通。
四是“调框架”,建立信用风险缓释工具业务管理“大规则+子指引”的伞形框架。将原“指引”名称修订为“规则”,沿用原指引的章节设置,明确信用风险缓释工具业务大的管理框架,再以信用风险缓释合约、信用风险缓释凭证、信用违约互换和信用联结票据等每个产品发布子指引的方式明确具体产品的规则要求。

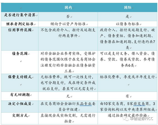
虽然我国CDS在整体设计上参考了国际成熟市场的情况,但在细节上仍有一些独特之处。
参考实体继承者的判定倾向于以资产为标准。ISDA规则中参考实体继承者的判定以债务为标准,由承接原参考实体最多债务的主体作为新参考实体,而我国的CDS规则倾向于以资产作为继承者的判定标准。《规则》可能更多考虑CDS与参考实体的偿债能力的一致性,然而我们认为此项规定存在一定瑕疵,在债务转移与资产转移不一致时可能引发CDS买方债务风险转移失败,比如当原参考实体A恶意转移其大部分优质资产至公司B,而其大部分债务(含债券S)仍留在A并发生违约,按我国CDS继承者的规定,原CDS的参考实体成为B,那么原购买CDS对冲债券S信用风险的投资者将得不到任何保护。
信用事件范围相对更窄。从信用事件范围看,虽然我国在信用事件类别规定上大致沿袭了国际CDS规定,但《规则》所列明的信用事件并不包含政府介入、拒付及延期支付这两类。同时还就债务重组事件进行了特别规定,当国家或地区的主管部门为了避免重大或系统性风险而安排债权人自愿达成债务重组协议时,不构成信用事件。
从信用事件具体合约规定看,我国规则要求信用事件范围至少应包括支付违约和破产,而ISDA规则无此要求;我国支付违约的默认起点金额为100万人民币,其他信用事件默认起点金额为1000万人民币,而ISDA规则下的默认起点金额分别为100万美元和1000万美元。
非金融参考实体的债务仅限于交易商协会注册发行的融资工具。与国际CDS的参考实体受保护债务可以是支付义务、借入资金、债券、贷款等不同,目前我国规定参考实体为非金融企业时受保护的债务范围仅限于在交易商协会注册发行的非金融企业债务融资工具,即超短融、短融、中票、PPN、资产支持票据等,而企业债、公司债或其他贷款等债务则不在保护范围。
无回溯期条款,决定小组由个人组成。在ISDA规则下,只要信用事件或继承事件发生在回溯日之后,就可认为该事件生效,不再将信用事件和继承事件局限在CDS交易生效日之后,从而能够覆盖对冲交易的“空隙期”,提高CDS之间的替代性。而我国规则并无回溯期条款,CDS交易只能对生效日之后的信用事件进行保护。同时,国际上负责裁定信用事件是否发生的决定小组由10家交易商、5家非交易商、3家咨询机构以及中央清算所组成,以机构为成员。而国内决定小组在交易商协会金融衍生品专业委员会中组建,以个人为成员,并且其所负责的事项尚未明确。
交割时无需通过拍卖确定最终价。ISDA原则上要求CDS通过拍卖决定交割价格,而目前我国CDS交割以直接的现金和实物交割为主,无需通过拍卖来确定最终价格,拍卖机制的适用规则也尚未发布。这与国际发展初期一致,我们认为未来随着我国CDS的发展和规模增加,拍卖机制将适时推出。
保费支付模式更为灵活,且尚不要求中央清算。为了方便进行集中清算,国际成熟市场已经将CDS的保费费率标准化,并且支付频率一般为季度或半年度支付。在国内规则下,信用保护费的费率可以由交易双方商谈确定,支付上既可以前端一次性支付,也可以按季度或半年度分期支付,或在特定条件成就后支付,甚至可以约定信用保护卖方不收取信用保护费。同时,国际成熟市场的CDS交易大部分通过中央对手方集中清算,降低了交易对手方风险。而我国CDS市场才刚刚起步,未达到足够大的规模,目前不要求进行集中清算,因此在国内进行CDS交易需要特别关注对手方风险。
图:CDS规则比较五、中国CDS市场开启信用风险大交易时代
CDS具有极强的资本缓释功能和风险对冲功能,必将迎来大发展。
《巴塞尔协议》的三大支柱中的第一支柱即最低资本要求,其中信用风险加权资产的测算方法一般有标准权重法和内部评级法。具体来看:

一直以来,中国的商业银行只能通过规模控制和抵质押品等方式进行资产负债表和资本金的管理,随着金融市场的发展和国际化进程的加快,金融机构迫切需要新的手段提升精细化和多样化管理能力。CDS可以有效提升商业银行资产负债表和资本金的管理效率,特别是新的CDS配套制度方面强调部分国有大行可以采用内部评级法来计量风险资本,而CDS可以在其中发挥较大的节约风险资本的功能。
CDS本质是信用风险从非金融企业主体向金融主体转移。单个机构可以对冲信用风险,但是系统的信用风险是无法完全对冲的。当金融处于不稳定阶段,提高金融市场的流动性,提高风险吸收能力,降低风险集中度是有效的。
CDS市场可以提高信用债券市场的流动性。信用债市场有没有流动性?中国的实际情况已经证明了,国内信用债券市场缺乏流动性,多次事件如国海事件、中铁物资事件、万达事件等等,一旦出现信用风险,整个债券市场可能就没有流动性了,推出CDS是可以解决流动性的问题,虽然不能从根本上解决信用问题,但可以是机构能够对冲信用风险,能够培育多元化的交易机构主体,避免一致预期的形成。
此外,中国居民的房地产贷款目前还是优质资产,房地产商的资产负债表明显改善,而且资产证券化仍处于初级水平,大规模信用违约风险较小。但是考虑到房地产价格呈现泡沫化的特征,可以开发针对地产市场的CDS去分散风险,参考主体主要是房地产商债务,或者是针对房地产价格指数的CDS产品。居民购买房地产指数的链接票据,可以对冲房地产市场的风险。一旦房价开始下跌,通过获得CDS保险赔付收入而对冲房价下跌的影响,可以降低其放贷违约概率。
因此,在内生需求和制度完善等东风皆备的条件下,一旦市场启动,CDS市场比较迎来快速发展阶段。不过也要采取措施限制CDS的交易过于集中于大型银行,初期要鼓励非银行金融机构的发展,鼓励均衡发展。要限制杠杆,避免CDS的投机化;要提高CDS市场的流动性和定价的有效性,推动做市商制度的发展,做好信息披露,推动中央清算制度。
(本文作者介绍:国泰君安交易投资委员会大类资产配置主管。负责资产配置策略开发和组合管理,中国人民大学国际货币所财富管理研究室执行主任,人民大学经济学院业界导师。)