新浪财经 期货

关于开展国家管网集团“管网通”产品年度、季度、迎峰度夏专享系列竞价交易的公告

上海石油天然气交易中心

关注

SHPGX导读国家石油天然气管网集团有限公司定于2025年6月10日联合上海石油天然气交易中心开展“管网通”产品年度、季度、迎峰度夏专享系列竞价交易。现将有关事项公告如下。

尊敬的客户:

国家石油天然气管网集团有限公司(简称“国家管网集团”)定于2025年6月10日联合上海石油天然气交易中心(简称“上海交易中心”)开展“管网通”产品年度、季度、迎峰度夏专享系列竞价交易。现将有关事项公告如下:

一、报名时间

2025年6月4日16:00~2025年6月9日17:00。

二、交易时间

(一)“管网通”年度系列:

6月10日09:00~09:10 河北省安平枢纽点;

09:15~09:25 山西省沁水枢纽点;

09:30~09:40 宁夏回族自治区中卫枢纽点;

09:45~09:55 湖北省潜江枢纽点;

10:00~10:10 广东省广州枢纽点;

10:15~10:25 浙江省萧山枢纽点;

10:30~10:40 江苏省镇江枢纽点;

10:45~10:55 重庆市王场枢纽点;

11:00~11:10 重庆市铜梁枢纽点;

11:15~11:25 辽宁省沈阳枢纽点。

(二)“管网通”季度系列:

6月10日13:30~14:00(2025年7月—2025年9月)。

(三)“管网通”迎峰度夏专享系列:

6月10日 14:10~14:40。

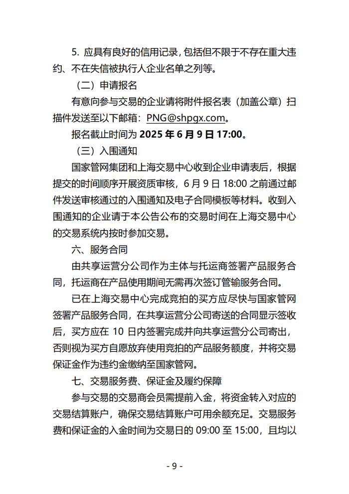
三、产品信息

(一)产品定义

“管网通”产品是指国家管网集团为托运商提供的全管网范围内任意上、下载点间储存气和管输服务,包括年度、季度、月度、迎峰度夏专享和冬季保供专享五个系列。其中,年度系列采用枢纽点储存气模式,在产品服务期限内,托运商可将天然气自国家管网集团任一上载点上载,输送至枢纽点进行储存,再从枢纽点输送至任一下载点下载;季度、月度、迎峰度夏专享和冬季保供专享系列采用上载点储存气模式,托运商可将天然气自国家管网集团任一上载点上载,在服务周期内进行储存,并在国家管网集团任一下载点下载。

本次通过上海交易中心线上竞价交易的是“管网通”产品年度、季度、迎峰度夏系列。

(二)产品卖方(挂单方)

国家石油天然气管网集团有限公司共享运营分公司(以下简称“共享运营分公司”)。

(三)产品规模

1.年度系列5150万方额度,竞拍底价0.57元/方(含税,下同),各枢纽点额度见表1。

表1 年度系列服务额度和价格

2.季度系列推出3000万方额度,竞拍底价均为0.1元/方。

3.迎峰度夏专享系列推出额度1.5亿方额度,竞拍底价0.30元/方,产品商务规则与2024年10月推出的“管网通”冬季保供专享系列相同。

(四)服务周期

1.“管网通”年度系列服务周期:2025年6月16日—2026年3月15日。

2.“管网通”季度系列服务周期:2025年7月1日—2025年9月30日。

3.“管网通”迎峰度夏专享系列服务周期:2025年6月15日—2025年9月30日。

(五)服务原则

不影响管网设施安全运行,不影响基础服务合同正常履约,公平公正开展交易、提供服务,满足托运商灵活使用要求。

(六)产品规则

1.年度系列

(1)产品内容。年度系列包括上载点至枢纽点的管输、枢纽点注采及储存、枢纽点至下载点的管输等环节。托运商可以在暂不明确气源及用户的情况下,购买对应枢纽点服务产品。明确气源上载点后,申请上载点至枢纽点的管输服务,以约定枢纽点为储气点进行注气和储存。明确下载点及用户后,申请枢纽点采气和枢纽点至下载点的管输服务。

(2)上载及储存。托运商通过提交上载点至枢纽点管输需求,经路径规划及订单审批后实现管输、注气及储存服务,日服务量上限为其购买产品总量的10%且不高于300万方/日。若天然气管网运行工况允许,国家管网将全力给予灵活性支持。

(3)下载及管输。托运商通过提交枢纽点至下载点管输需求,经路径规划及订单审批后实现采气及管输服务,日服务量上限为其购买产品总量的10%且不高于300万方/日。若天然气管网运行工况允许,国家管网将全力给予灵活性支持。

(4)使用次数。所购服务容量在额度内可多次、循环使用。

(6)照付不议。非采暖季的配套管输服务免除照付不议费用。

2.季度、迎峰度夏专享系列

(1)产品内容。产品服务包括资源上载、上载点储存、上载点至下载点的管输等环节。托运商可以在暂不明确气源及用户的情况下购买服务产品;明确气源上载点后,即可申请上载服务,以气源上载点为储存点;明确下载点及用户后,即可申请上载点至下载点的管输服务。托运商购买的产品额度可用于不同上载点储存并通过不同的下载点提气。

(2)上载及储存。托运商通过提交上载点日指定进行储存服务,日上载量上限为其购买产品总量的10%,且不高于300万方/日。若天然气管网运行工况允许,国家管网集团尽量给予灵活性支持。

(3)下载及管输。托运商通过提交上载点至下载点管输需求,经路径规划及订单审批实现下载提气服务。产品管输路径基于申请日可售管道剩余容量规划,满足托运商下载提气需求,日下载量上限为托运商购买产品总量的10%,且不高于300万方/日。若天然气管网运行工况允许,国家管网集团尽量给予灵活性支持。

(4)使用次数。所购“管网通”季度系列服务容量在额度范围内仅可单次使用。所购迎峰度夏专享系列服务容量在额度范围内仅可单次使用。

(七)收费模式

“管网通”年度系列费用包括储存服务费、注采费和配套管输费;季度、迎峰度夏专享系列费用包括储存服务费和配套管输费两部分。

(1)储存服务费。储存服务费单价由本次竞拍确定,年度系列各枢纽点竞拍起拍价为0.57元/方;季度系列竞拍起拍价为0.10元/方;迎峰度夏系列竞拍起拍价为0.30元/方。

竞拍结束后,未成交的剩余额度将根据管网运行工况变化进行挂牌发售,直至无剩余额度,如需增发会重新发布公告。客户有需求可以联系公告中国家管网联系人,对接后选择到交易中心摘单。集中竞价结束后摘单剩余额度的储存服务费价格按照该系列产品最近一次竞拍最高成交价格的1.2倍执行;若最近一期集中竞价无成交量,依次往前递推,按照有成交量的最高成交价1.2倍执行(竞拍公告中公布最高成交价)。

(2)注采费。年度系列产品注采费单价均为0.0253元/方,注采费按照实际注/采气量进行结算,多次注/采的多次结算。

(3)配套管输费。“管网通”年度系列管输费包含从上载点至枢纽点配套管输费和从枢纽点至下载点配套管输费两部分,各部分费用根据托运商申请上下载时约定的路径决定;季度、迎峰度夏专享系列产品管输费根据托运商申请上下载时约定的路径决定。

(4)支付方式。各项费用按照合同约定向卖方缴纳。“管网通”年度系列储存服务费采用照付不议方式在合同约定结算日分月缴纳,注采费和管输费在合同约定结算日进行分期结算;季度、迎峰度夏专享系列储存服务费采用照付不议方式一次性缴纳;管输费在合同约定结算日进行分期结算;履约保障采用保证金或保函形式缴纳。履约保证金/保函金额为0.8元/方(综合管输单价)×签约储存气额度。

(八)气质要求

上载和下载的天然气均应符合国家标准GB17820《天然气》中所规定的I类天然气气质标准和GB/T37124《进入天然气长输管道的气体质量要求》中所规定的天然气气质标准。

四、交易场次信息

注:其他未尽事宜详见交易系统挂单信息,请提前登录交易系统仔细查阅。

五、交易资格

(一)买方须符合以下条件

1. 具备国家管网托运商资质条件;

2. 在接受国家管网集团服务期间,无重大违约记录;

3. 须为上海交易中心国内交易商会员,且已完成银行第三方存管签约;

4. 应具有完整的天然气交易、交收、结算及风险管理的体系和团队;

5. 应具有良好的信用记录,包括但不限于不存在重大违约、不在失信被执行人企业名单之列等。

(二)申请报名

有意向参与交易的企业请将附件报名表(加盖公章)扫描件发送至以下邮箱:PNG@shpgx.com。

报名截止时间为2025年6月9日17:00。

(三)入围通知

国家管网集团和上海交易中心收到企业申请表后,根据提交的时间顺序开展资质审核,6月9日18:00之前通过邮件发送审核通过的入围通知及电子合同模板等材料。收到入围通知的企业请于本公告公布的交易时间在上海交易中心的交易系统内按时参加交易。

六、服务合同

由共享运营分公司作为主体与托运商签署产品服务合同,托运商在产品使用期间无需再次签订管输服务合同。

已在上海交易中心完成竞拍的买方应尽快与国家管网签署产品服务合同,在共享运营分公司寄送的合同显示签收后,买方应在10日内签署完成并向共享运营分公司寄出,否则视为买方自愿放弃使用竞拍的产品服务额度,并将交易保证金作为违约金缴纳至国家管网。

七、交易服务费、保证金及履约保障

参与交易的交易商会员需提前入金,将资金转入对应的交易结算账户,确保交易结算账户可用余额充足。交易服务费和保证金的入金时间为交易日的09:00至15:00,且均以现金方式缴纳,如遇周末需在周末前完成入金。

(一)交易服务费

成功参与摘单的托运商按交易成交金额(交易成交金额=成交的储存服务费单价×成交的储存气额度)的2‰向上海交易中心缴纳交易服务费。

(二)交易保证金

托运商须按照交易意向成交金额(意向成交金额=意向储存服务费单价×意向储存气额度)的10%向上海交易中心缴纳交易保证金。

(三)履约保证金

交易结束后,未达成交易的买方交易保证金将自动释放,可操作出金。达成交易的买方在与国家管网签署产品服务合同生效后10日内缴纳履约保证金或保函。在国家管网集团向上海交易中心发送邮件说明后,买方交易保证金将解冻,买方可操作出金。国家管网集团S级客户可以按照天然气管输服务合同履约保障规则执行。

线上交易完成后,买方未按合同约定的期限和金额向共享运营分公司提交履约保证金或保函,且在国家管网集团向买方发送提醒通知7日后仍未提交的,买方交易保证金将作为“管网通”产品服务合同违约金由上海交易中心支付给共享运营分公司。

八、交收及结算

交易结束后,交易系统将自动生成“管网通”产品电子合同。交易双方根据电子合同约定,线下开展服务交收和费用支付等工作。

九、交易准备

(一)已开户客户

已开户客户请查阅上海交易中心网站(https://www.shpgx.com)—会员中心—下载中心,下载最新交易系统客户端,按照操作手册熟悉交易系统。网址为https://www.shpgx.com/html/download/

(二)未开户客户

1. 注册。登录上海交易中心官网—会员中心—会员注册,填写注册相关信息,跟踪审批进度。

2. 账号绑定及入金。选择银行账户进行签约操作,向系统入金,确保保证金及服务费金额充足。出入金教程可登录上海交易中心官网—入市指南—操作指南,根据操作教程完成银行账户签约及入金,确保交易账号余额足以支付交易保证金及服务费。

本次活动本着公平、公正、公开原则,活动解释权归国家管网集团和上海交易中心所有。如需进一步咨询,欢迎拨打:

国家管网集团:

李经理15600608688。

上海交易中心:

陶经理15969719088。

国家管网集团市场部

2025年6月4日

加载中...