新浪财经 期货

关于开展国家管网集团“气液通”服务产品竞价交易的公告(2024年10月)

上海石油天然气交易中心

关注

SHPGX导读为充分发挥天然气管网和LNG接收站等基础设施服务能力,国家石油天然气管网集团有限公司联合上海石油天然气交易中心,拟定于2024年9月27日开展10月份“气液通”服务产品竞价交易(后续以月度滚动发布)。现将相关事项公告如下。

为充分发挥天然气管网和LNG接收站等基础设施服务能力,国家石油天然气管网集团有限公司(以下简称“国家管网集团”)联合上海石油天然气交易中心(以下简称“上海交易中心”),拟定于2024年9月27日开展10月份“气液通”服务产品竞价交易(后续以月度滚动发布)。现将相关事项公告如下:

一、报名时间

2024年9月20日-2024年9月26日17:00。

二、交易时间

2024年9月27日9:10-15:00,每场交易时间详见“交易场次信息”。

三、产品信息

(一)产品定义

“气液通”服务产品是国家管网集团为满足托运商天然气资源气液相态转换需求,利用天然气管网、LNG接收站和储气库等基础设施协同运营能力,向其提供的一种天然气综合服务。

(二)应用场景

客户将资源上载至天然气管网,按“气液通”规则置换后,可从LNG接收站以液态或气态形式提取,临时存储期最长为30天。客户已竞得LNG接收站仓储服务的,在仓储服务剩余容量内可将“气液通”服务量转为LNG仓储服务存储,在仓储服务期间内提取。天然气上载置换时,国家管网将在提货接收站最低气态输量情况下,尽合理努力予以安排。

(三)交易主体与提供服务的接收站

国家管网集团天津液化天然气有限责任公司、国家管网集团深圳天然气有限公司、国家管网集团北海液化天然气有限责任公司、国家管网集团粤东液化天然气有限责任公司、国家管网集团闽投(福建)天然气有限责任公司,以上公司分别作为竞价发起及签约主体。

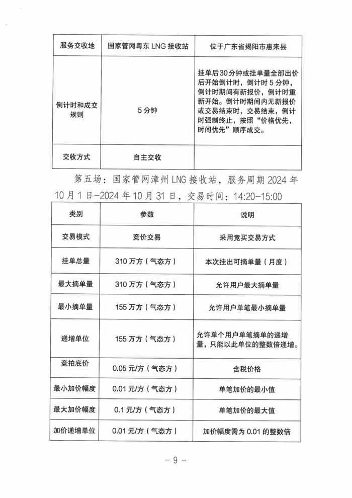
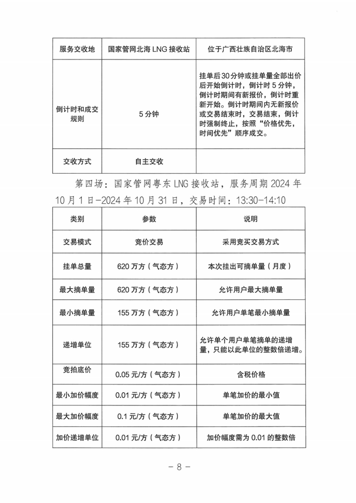
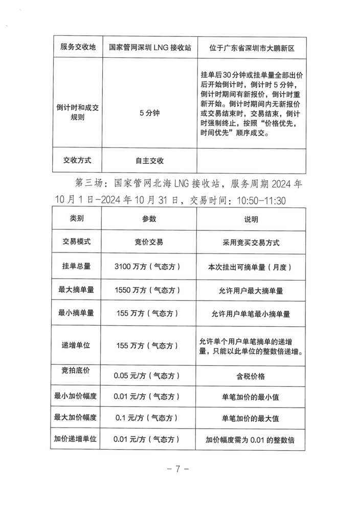
“气液通”服务交收地分别为国家管网天津LNG接收站、深圳LNG接收站、北海LNG接收站、粤东LNG接收站、漳州LNG接收站。

(四)产品规模

本次10月期推出服务额度总计6510万方,日均下载量按照31天平均计算。“气液通”服务具体额度详见下表。

(五)服务周期

“气液通”10月服务周期为2024年10月1日至2024年10月31日。

(六)收费模式

“气液通”服务费用由上下载点间管输费、下载点(接收站)加工费和气液通服务费构成,其中气液通服务费由竞价确定,竞拍底价0.05元/方,下载点(接收站)加工费为国家管网接收站对外公布价格为准,上下载点间管输费以实际管输商务路径对应管输费为准,以上费用均为含税费用。气液通服务费根据合同金额一次性缴纳,且不予退还,服务执行完毕后,如有超额执行气量,需补交气液通服务费。因日指定完成量拆分导致的尾差气量在1000方以内的情况,无需补交气液通服务费。

竞拍结束后,若各接收站“气液通”产品仍有剩余额度,国家管网集团可在交易中心挂牌并由客户按需自行摘单,服务价格按照对应场次最近一次竞拍成交价格最高价的1.2倍执行。液化天然气接收站管理公司可以根据客户需求,对各LNG接收站间剩余额度进行相互调剂。

(七)合同主体

1. 接收站:托运商需要与接收站签署《液化天然气接收站使用合同》及《气液通服务协议》。

2. 管输企业:托运商需要与国家管网集团共享运营公司签署《天然气管道运输服务合同》(简称管输合同)。

(八)结算与履约

1. 托运商竞拍取得“气液通”服务后,应在《气液通服务协议》生效日后五个工作日内或服务起始日前三个工作日内(两个日期中较早的一个)向提供服务的接收站缴纳气液通服务费和接收站加工费预付款。气液通服务费为服务期限内竞拍气液通总量乘以气液通服务费率(竞拍成交价),加工费预付款为服务期限内竞拍气液通总量乘以接收站加工费服务费率。接收站加工费预付款在合同结束,结算完成后进行多退少补。

2. 托运商需新签《液化天然气接收站使用合同》,加工费执行照付不议,新签订合同的合同量按照所竞得气液通容量(气态方)以气化率1450转换成相应接收站商务库存计量单位,加工完成量按实际提货结算量执行;气液通服务费按照所竞得气液通容量(气态方)执行照付不议,具体通过《气液通服务协议》约定;气液通配套管输费执行照付不议,具体规则按照《天然气管道运输服务合同》照付不议条款执行。

3. 提货周期说明,“气液通”提货临时存储期最长为30天(临时存储期起始日从D+2开始起算,D指客户上载气态日指定当天),若30天后此部分气液通库存>0,按照《液化天然气接收站使用合同》超期存储费条款执行,若35天后此部分气液通库存仍>0,国家管网有权暂停“气液通”资源上载服务,相关费用仍照付不议。

4. 客户使用“气液通”日上下载量上限,原则上不超过合同量的日均值,最大不超过合同量日均值的120%。如天然气管网及接收站设施工况能力有余量,经双方协商后可以按照临时协商确定量执行。

5. 免责条款,因国家管网原因无法正常提供“气液通”服务,经客户申请可以免除气液通服务费用、管输和接收站加工照付不议费用。

(九)气质要求

托运商交付的天然气应符合签订的《天然气管道运输服务合同》中约定的交付气质要求。

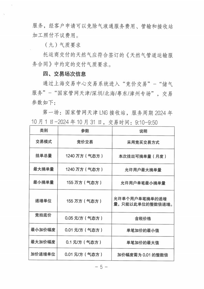
四、交易场次信息

通过上海交易中心交易系统进入“竞价交易”-“储气服务”-“国家管网天津/深圳/北海/粤东/漳州专场”,交易参数如下:

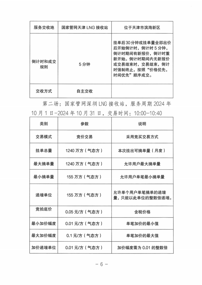
第一场:国家管网天津LNG接收站,服务周期2024年10月1日-2024年10月31日,交易时间:9:10-9:50

第二场:国家管网深圳LNG接收站,服务周期2024年10月1日-2024年10月31日,交易时间:10:00-10:40

第三场:国家管网北海LNG接收站,服务周期2024年10月1日-2024年10月31日,交易时间:10:50-11:30

第四场:国家管网粤东LNG接收站,服务周期2024年10月1日-2024年10月31日,交易时间:13:30-14:10

第五场:国家管网漳州LNG接收站,服务周期2024年10月1日-2024年10月31日,交易时间:14:20-15:00

其他未尽事宜详见交易系统挂单信息,请提前登录交易系统仔细查阅。

五、交易资格

申请方须满足以下条件:具备国家管网托运商资质条件;能够按照国家保供相关要求,必要时服从统一调配;应具有良好的信用记录,包括但不限于不存在重大违约、不在失信被执行人企业名单之列等。

六、交易服务费及保证金

参与交易的交易商会员需提前入金,将资金转入对应的交易结算账户,确保交易结算账户可用余额充足。

(一)交易保证金

按交易成交金额的10%冻结(交易成交金额=成交气液通服务费单价×成交气量)。交易完成后,托运商向卖方提交全额预付款后,由上海交易中心释放交易保证金。交易完成后,未达成交易的托运商交易保证金将自动释放,可操作出金。

(二)交易服务费

成功参与摘单的托运商按交易成交金额的2‰向上海交易中心缴纳交易服务费。

七、交易准备

(一)交易报名

本次交易对交易中心交易商会员且报名审核通过的用户开放,请有意向的用户按照附件“LNG接收站气液通服务竞价交易报名表”提交报名材料,加盖公章后将扫描件发送至 LNG@shpgx.com,报名截止时间为2024年9月26日17:00。

(二)入围通知

国家管网集团和上海交易中心收到企业申请表后,根据提交的时间顺序开展资质审核,并于9月26日20:00之前通过邮件发送入围通知及电子合同模板等材料。收到入围通知的企业请于本公告公布的交易时间在上海交易中心的交易系统内按时参加交易。

(三)交易注册

未注册交易中心交易商会员账户的用户,请按照以下流程完成注册:

1.注册:登录上海石油天然气交易中心官网(www.shpgx.com)—会员中心—会员注册,按要求提交相关资料,并跟踪审批进度。会员注册服务热线:021-68823133。

2.银行签约及入金:签约及出入金教程可登录上海交易中心官网-入市指南-操作指南,根据操作教程完成银行账户签约及入金,入金时间为每个交易日9:00-15:00,确保交易账号余额足以支付交易保证金及交易服务费。银行账户签约及入金服务热线:021-68823067。

本次交易本着公平、公正、公开原则,解释权归国家管网集团和上海交易中心所有。如需进一步咨询,欢迎拨打:

国家管网集团:

孟 杰 18622530300

李 远 18322075007

上海交易中心:

张太杰 13482484072

国家石油天然气管网集团有限公司

液化天然气接收站管理分公司

2024年9月20日

加载中...