新浪财经 期货

关于开展中国石化天然气分公司内陆液厂LNG液体贸易批发竞价交易的公告(2024年8月)

上海石油天然气交易中心

关注

SHPGX导读为进一步响应国家天然气市场化改革要求,服务行业持续稳定健康发展,中国石油化工股份有限公司天然气分公司联合上海石油天然气交易中心拟定于2024年8月期间开展内陆液厂LNG液体贸易批发竞价交易,现将相关事项公告如下。

为进一步响应国家天然气市场化改革要求,服务行业持续稳定健康发展,中国石油化工股份有限公司天然气分公司(以下简称“中石化天分”)联合上海石油天然气交易中心(以下简称“上油中心”)拟定于2024年8月期间开展内陆液厂LNG液体贸易批发竞价交易,现将相关事项公告如下:

一、交易时间

竞拍日期、竞拍场次、交收期等信息具体如下:

二、产品介绍

1.产品名称:液化天然气(LNG)。

2.卖方(挂单方):中石化天分。

3.卖方执行方:中石化天分重庆销售中心。

4.交收期:每个竞拍日竞拍后一段交收期的液化天然气,每5-6天为一个交收期,如2024年7月30日竞拍的LNG交收期为2024年7月31日08:00-8月5日08:00(5天)。

5.交收地:中石化天分重庆天然气销售中心对应的龙冉液厂、忠润液厂。

6.交收方式:自主交收。

7.配送方式:用户自提。

8.气质要求:天然气符合中华人民共和国国家标准《天然气》(GB17820-2018)中的一类天然气标准,以液厂出具的分析结果为准。如国家对天然气标准进行修订,双方应按照修订后的标准执行。

9.提货和结算

每日均匀提货,总提货量不得低于当期摘单总量的95%且不得高于当期摘单总量的105%。中石化天分各销售中心与用户进行气量交收结算。

10. 其他

若发生液厂设备故障检修或其他不可抗力造成液厂在某个时间段内无法供应LNG,对应时间段场次的交易将取消(即该场次对应竞拍时间段不再挂单)。

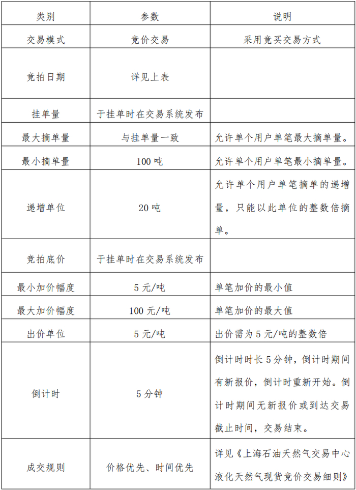
三、交易参数

在交易时间登录上油中心交易客户端,依次点击“竞价交易”-“中石化液态重庆”专场-“液化天然气”,然后进行相关交易操作。

四、参与交易资格条件

1.本次交易活动对象为经中石化天分审核通过的LNG用户,即需要在内陆液厂对应的中石化天分销售中心办理开户手续。

2.申请企业须为上油中心国内交易商会员,且已完成银行第三方存管签约。

3.申请企业应具有良好的信用记录,不在失信被执行人企业名单之列。

4.申请企业无任何逾期款项,包括预付款、气款、短提补偿金及滞纳金等。

五、交易手续费和交易保证金

1.交易手续费

交易手续费=交易总金额*千分之一,交易总金额=成交价*成交量,双边收取。

2.交易保证金

交易保证金=交易总金额*10%,交易总金额=成交价*成交量,双边收取。合同履约完毕后,经双方确认,释放交易保证金,具体按照合同执行。

为确保交易顺利开展,请提前入金并确保交易结算账户可用余额充足(出入金相关问题请联系上油中心资金结算部付老师,021-68823067,17821031560;顾老师,021-68823057,15800744768)。

六、交易准备工作

1.已开户客户请查阅上油中心网站(https://www.shpgx.com)-会员中心-下载中心,下载最新交易系统客户端,按照操作手册熟悉交易系统。网址为https://www.shpgx.com/html/download/。

2.未开户客户注册流程

(1)注册:登录上油中心官网-会员中心-会员注册,填写注册相关信息,跟踪审批进度。联系电话:任老师021-68822335。

(2)账号绑定及入金:选择银行账户进行签约操作向系统入金,确保保证金及服务费金额充足。联系电话:付老师 021-68823067。

本次活动本着公平、公正、公开原则,活动解释权归中石化天分和上油中心所有。如需详细咨询,欢迎拨打:

中国石化天然气分公司:张爱民 15737612636。

上海石油天然气交易中心:王乐闻 18602183687。

上海石油天然气交易中心

2024年7月23日

加载中...