新浪财经 期货

关于开展国家管网集团LNG接收站仓储服务竞价交易的公告

上海石油天然气交易中心

关注

SHPGX导读为充分发挥管网LNG接收站等基础设施能力,为客户提供优质LNG资源存储服务,帮助客户应对天然气不平衡增长的市场情况,国家石油天然气管网集团有限公司联合上海石油天然气交易中心拟定于2024年6月28日开展LNG接收站仓储服务产品竞价交易。现将相关事项公告如下。

为充分发挥管网LNG接收站等基础设施能力,为客户提供优质LNG资源存储服务,帮助客户应对天然气不平衡增长的市场情况,国家石油天然气管网集团有限公司(下称“国家管网集团”)联合上海石油天然气交易中心(下称“上油中心”)拟定于2024年6月28日开展LNG接收站仓储服务产品竞价交易。现将相关事项公告如下:

一、报名时间

2024年6月18日10:00-2024年6月26日16:00

二、交易时间

2024年6月28日9:30-15:00,每场交易时间详见“交易场次信息”。

三、产品信息

(一)产品定义

LNG接收站仓储服务产品是指国家管网集团利用LNG接收站储罐设施,向托运商提供固定服务周期内可多次循环使用的仓储服务。

(二)应用场景

1. 长期仓储:托运商淡季购买进口LNG资源,在仓储容量允许的情况下开展仓储服务,在旺季根据市场需要按计划提货。

2. 临时周转:在托运商常规TUA执行过程中,对于未能按计划执行的提货量或在约定提货周期内未能执行的提货量,在仓储容量允许的情况下,自动转入其拥有的仓储服务,后续托运商根据市场需要按计划提货。

(三)交易主体与提供服务的接收站

国家管网集团天津液化天然气有限责任公司、国家管网集团深圳天然气有限公司、国家管网集团闽投(福建)天然气有限责任公司、国家管网集团北海液化天然气有限责任公司分别作为竞价发起及签约主体。

仓储服务交收地分别为国家管网天津LNG接收站、深圳LNG接收站、漳州LNG接收站、北海LNG接收站。

(四)产品规模

本次推出服务额度总计50万立方米(液态方),其中现有罐容30万立方米(液态方):天津LNG接收站10万立方米(液态方)、深圳LNG接收站4万立方米(液态方)、漳州LNG接收站6万立方米(液态方)、北海LNG接收站10万立方米(液态方);预售罐容20万立方米(液态方):北海LNG接收站20万立方米(液态方),1液态方=650气体标方,实际使用时以液态方数量为准。托运商在服务周期内可多次循环使用。

(五)服务周期

1. 现有罐容仓储服务周期

(1)天津LNG接收站10万立方米(液态方)、深圳LNG接收站4万立方米(液态方)、北海LNG接收站4万立方米(液态方)罐容仓储服务周期为2024年7月1日至2024年10月31日;

(2)漳州LNG接收站6万立方米(液态方)罐容仓储服务周期为2024年8月1日至2024年10月31日;

(3)北海LNG接收站6万立方米(液态方)罐容仓储服务周期为2024年7月1日至2025年3月31日。

2. 预售罐容仓储服务周期

北海LNG接收站20万立方米(液态方)罐容仓储服务周期为2025年4月1日至2026年3月31日。

(六)收费模式

仓储服务费由竞价确定,天津、深圳LNG接收站仓储容量费起拍价0.1871元/方(含税,下同,气态方);漳州LNG接收站仓储容量费起拍价0.1404元/方;北海LNG接收站4万立方米仓储容量费起拍价0.1871元/方、6万立方米仓储容量费起拍价0.4211元/方;北海LNG接收站20万立方米仓储容量费起拍价0.5614元/方,按月进行结算,不收取入仓/出仓的费用。

LNG卸载、临时仓储、外输等相关费用另行按LNG窗口期常规服务TUA合同执行。

(七)外输能力

1万方罐容(液态方)匹配19万方(气态方)/天的气化能力以及4车/天的槽车充装能力,各托运商的基础外输能力根据实际竞拍量按比例计算。若托运商有额外的外输需求,在接收站设施能力允许的情况下尽量满足。

(八)结算与履约

1. 托运商竞拍取得仓储罐容后,需要提交履约保函或全额预付款,金额为服务期限内仓储罐容(气态方)乘以含税的仓储服务费率(竞拍成交价);

2. 仓储服务费执行照付不议,照付不议金额为仓储罐容(气态方)乘以含税的仓储服务费率(竞拍成交价);

3. 如托运商采用履约保函进行担保,需要在每个结算周期前预付下一个结算周期的仓储服务费预付款;

4. 如托运商采用全额预付款形式进行担保,在每个结算周期后进行结算;

5. 履约保函在合同期限结束、相应服务费用结算完成后进行返还;

6. 托运商应在合同期结束前提取完其存储的LNG货物,若托运商签订了下一个服务周期的仓储服务合同,可以将上一个合同期的剩余库存转为下一个周期的仓储服务;

7. 履约保障机制:交易完成后15个工作日提交所受理服务相对应预付款或履约保函。

(九)气质要求

托运商交付的天然气应符合签订的《液化天然气接收站使用合同》中约定的LNG气质要求。

(十)损耗

托运商在LNG罐容仓储服务期间内的仓储服务量,不计自然损耗。

四、交易场次信息

通过上油中心交易系统进入“竞价交易”-“储气服务”-“国家管网天津/深圳/漳州/北海专场”,交易参数如下:

第一场:国家管网天津LNG接收站,服务周期2024年7月1日-2024年10月31日,交易时间:9:30

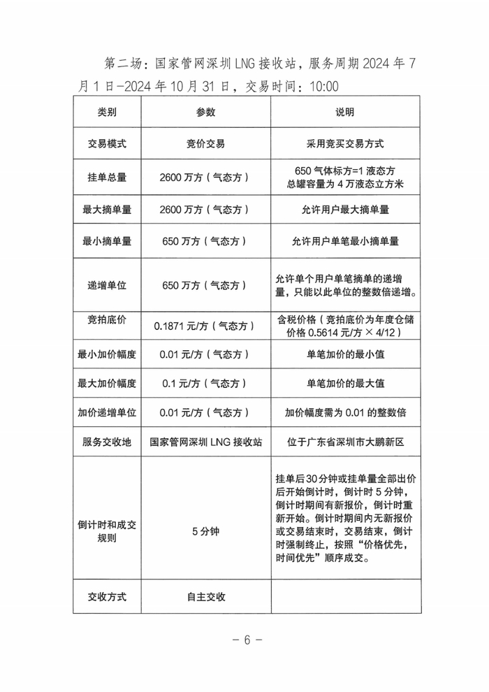
第二场:国家管网深圳LNG接收站,服务周期2024年7月1日-2024年10月31日,交易时间:10:00

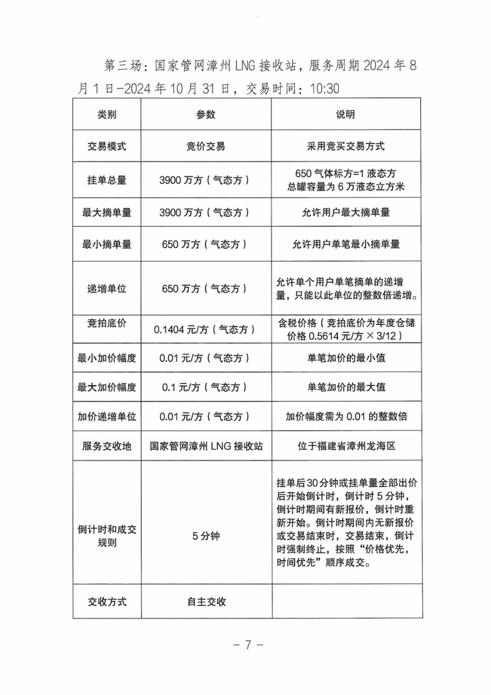
第三场:国家管网漳州LNG接收站,服务周期2024年8月1日-2024年10月31日,交易时间:10:30

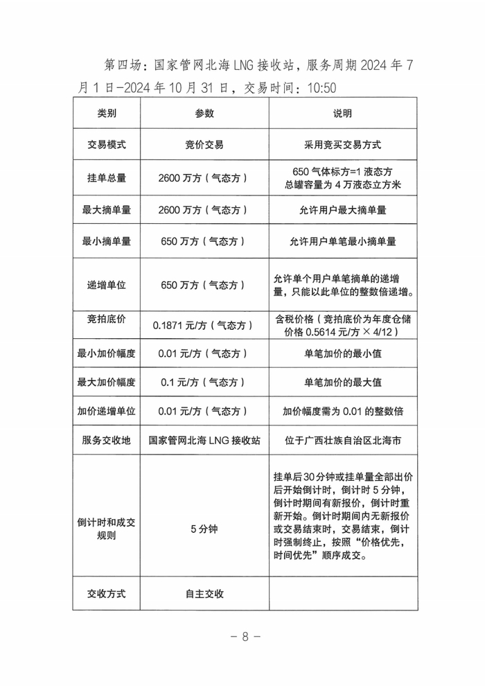
第四场:国家管网北海LNG接收站,服务周期2024年7月1日-2024年10月31日,交易时间:10:50

第五场:国家管网北海LNG接收站,服务周期2024年7月1日-2025年3月31日,交易时间:13:30

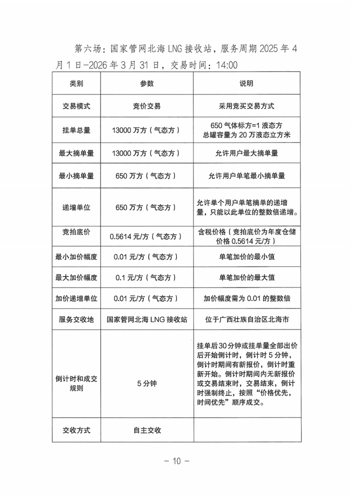
第六场:国家管网北海LNG接收站,服务周期2025年4月1日-2026年3月31日,交易时间:14:00

其他未尽事宜详见交易系统挂单信息,请提前登录交易系统仔细查阅。

五、交易资格

申请方须满足以下条件:具备国家管网托运商资质条件;能够按照国家保供相关要求,必要时服从统一调配;应具有良好的信用记录,包括但不限于不存在重大违约、不在失信被执行人企业名单之列等。

六、交易服务费及保证金

参与交易的交易商会员需提前入金,将资金转入对应的交易结算账户,确保交易结算账户可用余额充足。

(一)交易保证金

按交易成交金额的10%冻结(交易成交金额=成交仓储服务费单价×成交仓储容量(气态方))。交易完成后,托运商向卖方提交履约保函或全额预付款后,由上油中心释放交易保证金。交易完成后,未达成交易的托运商交易保证金将自动释放,可操作出金。

(二)交易服务费

成功参与摘单的托运商按交易成交金额的2‰向上油中心缴纳交易服务费。

七、交易准备

(一)交易报名

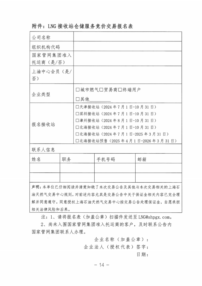
本次交易对交易中心交易商会员且报名审核通过的用户开放,请有意向的用户按照附件“LNG接收站仓储服务竞价交易报名表”提交报名材料,加盖公章后将扫描件发送至 LNG@shpgx.com,报名截止时间为2024年6月26日16:00。

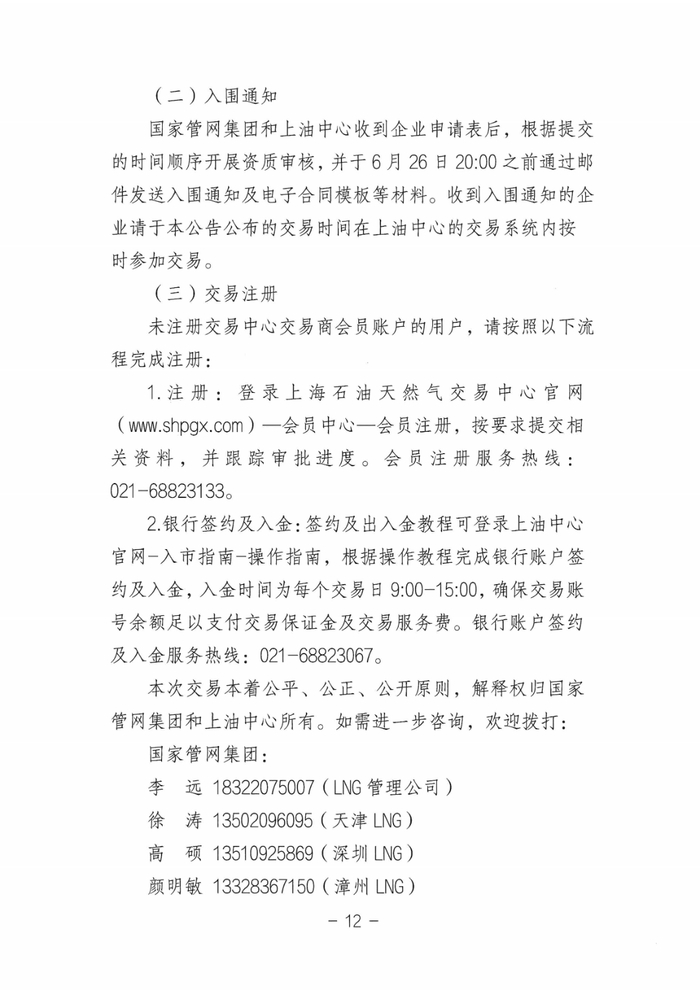
(二)入围通知

国家管网集团和上油中心收到企业申请表后,根据提交的时间顺序开展资质审核,并于6月26日20:00之前通过邮件发送入围通知及电子合同模板等材料。收到入围通知的企业请于本公告公布的交易时间在上油中心的交易系统内按时参加交易。

(三)交易注册

未注册交易中心交易商会员账户的用户,请按照以下流程完成注册:

1.注册:登录上海石油天然气交易中心官网(www.shpgx.com)—会员中心—会员注册,按要求提交相关资料,并跟踪审批进度。会员注册服务热线:021-68823133。

2.银行签约及入金:签约及出入金教程可登录上油中心官网-入市指南-操作指南,根据操作教程完成银行账户签约及入金,入金时间为每个交易日9:00-15:00,确保交易账号余额足以支付交易保证金及交易服务费。银行账户签约及入金服务热线:021-68823067。

本次交易本着公平、公正、公开原则,解释权归国家管网集团和上油中心所有。如需进一步咨询,欢迎拨打:

国家管网集团:

李 远 18322075007(LNG管理公司)

徐 涛 13502096095(天津LNG)

高 硕 13510925869(深圳LNG)

颜明敏 13328367150(漳州LNG)

高雅昕 18377951525(北海LNG)

上油中心:

张太杰 021-68822393,13482484072

国家石油天然气管网集团有限公司

液化天然气接收站管理分公司

2024年6月18日

加载中...