新浪财经 期货

新的一年,请继续把新疆棉置顶!

棉花展望

关注

中国棉花信息网专讯 随着市场形势不断变化,近些年相关部门均以保障植棉者基本收益为基本原则,不断优化棉花目标价格改革工作实施方案,加快推进棉花生产由追求“量”向追求“质”转变。通过科技创新、规模化种植、产供储加销体系建设、棉花和纺织服装产业集群发展,不断提升新疆棉竞争力。

政策如期落地 “重质”力度加大

自2014年启动新疆棉花目标价格改革试点以来,我国棉花生产格局发生了明显变化,加之内地植棉成本高、人工难找等因素,以及新疆产区干旱少雨、阳光充足等得天独厚的生长条件,开始逐步建立新疆棉花主产区的生产格局。在2023年4月14日,新年度棉花目标价格政策如期落地,一方面让农户心里石头落了地,未来植棉仍旧有保障。另外一方面,市场一直传言调整棉花目标价格水平也终于“柳暗花明”,稳定在18600元/吨的水平。与以往发布的政策全文对比,新年度棉花目标价格政策整体以“稳价格、定量补贴、重质量、加快兵地融合”为主要核心。并且,强调了次宜棉区退出从引导到积极推进,籽棉互交互认从实现到全面推行,兵地融合从促进到加快实现,质量补贴试点从稳步扩大到着力提升质量且在更大范围内实施质量补贴,也就是说这4个方面在2023-2025年期间将重点推进,力度可能更胜以往,逐步打造出新疆优质棉品牌影响力。

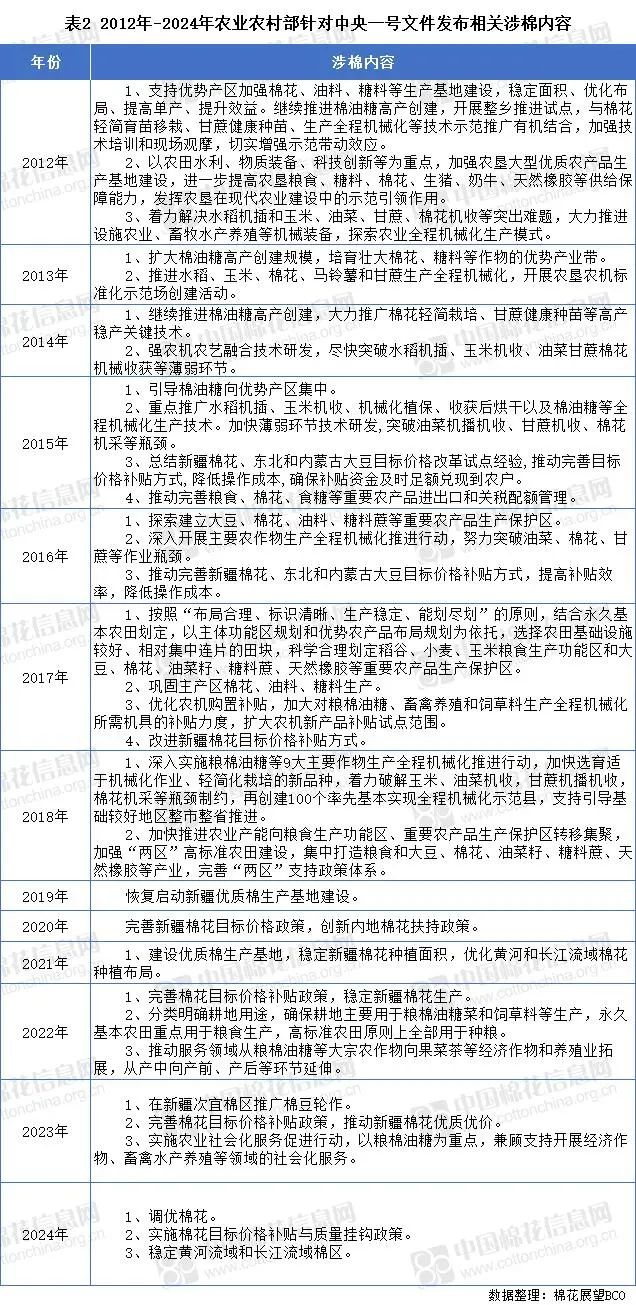
另外,2024年1月10日,农业农村部部署落实中央一号文件重点工作中关于涉棉内容提到 “调优棉花。实施棉花目标价格补贴与质量挂钩政策。稳定黄河流域和长江流域棉区。”一方面提升新疆棉花品质成为今年工作的重中之重,。2月22日,新疆维吾尔自治区人民政府新闻办公室召开新闻发布会,公布了2024年新疆棉花优势产区以及主推技术等情况,将引导棉花生产向全区34个棉花优势主产县(市、区)集中,新疆棉区分为北疆早熟棉区、南疆早中熟棉区、南疆长绒棉区棉花优势产区,将近5年棉花平均种植面积在5万亩以上且在宜棉区的34个县(市、区)明确为棉花优势主产县(市、区),按照近五年棉花平均种植面积实施动态管理。主抓适期打顶、吊杆式喷雾脱叶等田管提质措施落实的薄弱环节,集成推广棉花导航精量播种、干播湿出、精准调控等关键技术措施,加大南疆规模化、集约化、机械化生产力度,力争全区机采率达到90%以上(南疆83%以上),棉花单产进一步提升,总产稳定在500万吨以上,进一步发挥新疆棉花优势主产区作用。

另外一方面,此次文件还首次提及稳定黄河流域和长江流域棉区,近几年内地棉区产量大幅度萎缩,但如何提高内地种植户植棉积极性以及恢复哪些产区还需要从长计议。

新疆棉还能如何“破圈”?

全国政协委员、民进中央委员、新疆维吾尔自治区棉花产业发展领导小组办公室主任梁勇日前在接受《环球时报》记者专访时表示,受到美国禁用新疆棉影响,中国输美棉制品占我国纺织品服装出口美国的比例有所下降,但在国家棉花目标价格等政策引导下,通过科技创新、规模化种植、产供储加销体系建设、棉花和纺织服装产业集群发展,新疆棉花产业竞争力将越来越强。

下一阶段纺织服装产业发展的目标:到2028年,全疆棉花及纺织品服装全产业链产值超过3000亿元,棉花就地转化率45%,布产量20亿米,服装服饰产量8亿件(套)。并且将充分发挥新疆邻近中亚、欧洲市场的区位和交通优势,帮助企业拓展市场。

在刚刚召开的全国两会中,梁勇带来了《关于推动建立上合组织棉花共同市场的提案》,据介绍,我国新疆和周边国家的印度、巴基斯坦、中亚五国是全球最为集中的棉花产区,该区域棉花产量占全球棉花总产量的近60%,棉花是上合组织成员国家中最为重要的大宗商品之一,在印度、巴基斯坦、乌兹别克斯坦、土库曼斯坦等成员国的农产品中占据重要地位。2023年11月,中国(新疆)自由贸易试验区和新疆国家级棉花棉纱交易中心相继设立,为加强我国与上合组织成员国的棉花及纺织服装产业实质性合作创造了契机。

为推动建立上合组织棉花共同市场,梁勇建议国家加强战略规划与顶层设计,包括开展上合组织内多边棉花产业合作机制的谈判,推动建立区域内国家棉花、棉纱等产品互认机制,研究制定促进棉花共同市场区域内棉花及制品方面合作的进出口关税税率政策等。

另外,梁勇还带来了《关于支持自主品牌供应链建设扩大国棉消费的提案》,他认为,从棉花全产业链协同发展,增强产业抗风险能力的高度,促进国产棉花(简称国棉)及制品融入国内大循环、国内国际双循环的新发展格局来看,需要重视自主品牌供应链体系建设,扩大国棉内需,提升竞争力,提高我国棉纺织产业韧性和安全水平。

因此,他建议:

一是出台扶持政策,支持自主品牌使用、推广国棉及制品。支持打造“国棉”终端自主品牌,鼓励自主品牌使用国棉,形成国棉纺织品服装品牌企业白名单,予以政策支持。鼓励终端自主品牌联合纺织上、中游企业,构建国棉供应链体系,持续打造国棉纺织品服装品牌,激发国棉消费热潮。

二是优化原料供给结构,稳定国棉价格。推进原料供给侧改革,提高棉花种植效率,提升棉花品质。重视对长绒棉的保护,通过“优质优补”引导优质棉花生产。加强国棉宣传,树立国棉良好形象,通过质量优势提升中国棉花在国际市场的话语权。同时,建立棉花动态进出口机制,适度、双向开放国际市场,发挥国储棉稳价格作用,推动地方棉花商业储备,降低原料价格波动对工业造成的不利影响。

三是拓宽市场渠道,促进国棉纺织品服装消费。优化国棉纺织品服装线上、线下交易环境,加强国棉产品质量检验与监督。鼓励商场、超市、便利店、步行街以及酒店设置国棉纺织品服装专柜专区,并为企业提供进驻优惠。鼓励电商平台为国棉纺织品服装“增流量”“给补贴”,为国棉自主品牌入驻电商平台开辟绿色通道。支持线上线下渠道平台与国棉自主品牌企业开展品牌代工、直营采购、个性化定制等合作。

四是支持国棉纺织品服装流行趋势研究发布,宣传绿色健康消费理念,激发消费需求。支持各地区举办“时尚国棉”“绿色国棉”消费节、时尚周、主题日、发布会等活动;鼓励研究机构和行业组织开展与国棉相关的流行趋势研究与发布,引领时尚消费潮流,提振国棉消费。

加载中...