新浪财经
期货
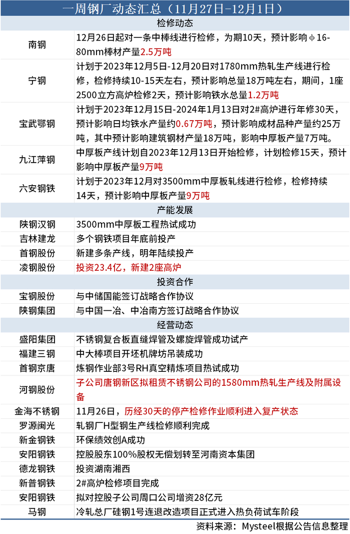
一周钢厂动态汇总(11月27日-12月1日)
我的钢铁网
2023.12.02
11:55
关注
据Mysteel不完全统计,本周(11月27日-12月1日)有5家钢厂检修信息,具体如下:
加载中...
视频
直播
美图
博客
看点
政务
搞笑
八卦
情感
旅游
佛学
众测