新浪财经 期货

Mysteel:全国高温和强降雨情况汇总(6月21日)

我的钢铁网

关注

据中国天气网,6月21日至25日,南方新一轮强降雨上线,将持续整个端午假期,贵州、云南、广西到江南一带仍将是降雨最频繁区域;预计6月21日至23日,华北东部、黄淮大部等地将再度出现35℃-37℃的高温天气,局地气温仍会达到39℃-40℃,

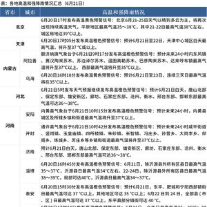
据Mysteel不完全统计,6月21日,北京、天津、山东等地发布高温预警信号,重返高温模式。江西、广西、四川等地持续出现大到暴雨,其中,四川广安市邻水县气象台发布暴雨红色预警信号。具体情况如下:

加载中...