Mysteel:全国高温和强降雨情况汇总(6月20日)
我的钢铁网
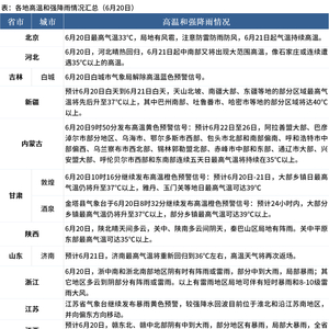
中央气象台预计,未来一周,强降雨和高温仍是我国天气的两大主角,江汉东部、江淮、江南、华南西部及四川西南部和西藏东南部等地部分地区降雨量较常年同期偏多5成至1倍;6月21日起,华北、黄淮等地高天气将再度发展,部分地区日最高气温可达37℃以上。
据Mysteel不完全统计,6月20日,新疆、内蒙古等地继续高温模式,湖南、江西、贵州等地出现大到暴雨。具体情况如下:
中央气象台预计,未来一周,强降雨和高温仍是我国天气的两大主角,江汉东部、江淮、江南、华南西部及四川西南部和西藏东南部等地部分地区降雨量较常年同期偏多5成至1倍;6月21日起,华北、黄淮等地高天气将再度发展,部分地区日最高气温可达37℃以上。
据Mysteel不完全统计,6月20日,新疆、内蒙古等地继续高温模式,湖南、江西、贵州等地出现大到暴雨。具体情况如下: