新浪财经 期货

新规来了!三家期交所公告:夜盘交易者可以进行这些操作

市场资讯 2023.04.27 07:21

4月26日,国内三家商品交易所发布公告,就相关交易管理办法及交易细则进行修订。记者注意到,上期所及上期能源、大商所增加连续交易品种(夜盘品种)的日盘集合竞价,郑商所增加夜盘品种日盘前撤单功能。

上期所及上期能源公告显示,自2023年5月26日(即5月25日晚连续交易)起,对于开设连续交易的品种在日盘开始前5分钟(即8:55至9:00)增加集合竞价。

根据郑商所公告内容,此次修订增加了“夜盘交易中的未成交申报单,可以在同一交易日上午8:55至8:59之间取消”的规定,自5月26日起正式生效,生效后,交易者可以按照规定根据自己的意愿取消夜盘交易中未成交的申报单。

大商所公告显示,自2023年5月26日交易时(即5月25日夜盘交易小节时)起,大商所开设夜盘交易的品种将在日盘第一小节前增加一次集合竞价。

上期所相关负责人表示,增加日盘集合竞价是交易所优化交易机制的举措,将促进日盘开始交易的价格更加公允,同时降低夜盘结束至日盘开始期间商品价格波动对未成交报单造成的冲击,有助于维护市场的公平性。

据了解,目前每一个交易日每一个合约只有一次集合竞价,即开盘集合竞价。开设连续交易的品种,其开盘集合竞价在连续交易时段开市前5分钟内(20:55—21:00)进行,集合竞价前4分钟为合约买、卖指令申报时间,后1分钟为集合竞价撮合时间;在无连续交易阶段的交易日,开盘集合竞价在日盘开市前5分钟内(8:55—9:00)进行。未开设连续交易的品种,其开盘集合竞价在日盘交易时段开市前5分钟内进行。

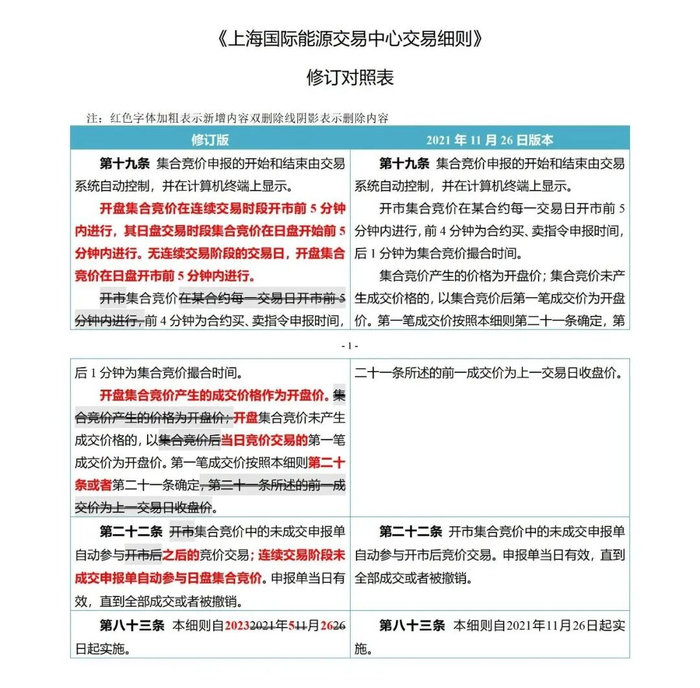
该负责人表示,增加日盘集合竞价并未从本质上改变开盘价的定义。开盘价是指某一合约开市前五分钟内经开盘集合竞价产生的成交价格。开盘集合竞价未产生成交价格的,以当日竞价交易的第一笔成交价为开盘价。因此,每个合约在每个交易日的开盘价至多只有一个。如果开盘集合竞价、夜盘连续交易阶段、日盘集合竞价均未产生成交价格,以之后的竞价交易的第一笔成交价为开盘价。如果一直无成交,则当天无开盘价。

同时,日盘集合竞价的撮合原则和现有的开盘集合竞价的撮合原则一致。采用最大成交量原则,即以此价格成交能够得到最大成交量。高于集合竞价产生的价格的买入申报全部成交;低于集合竞价产生的价格的卖出申报全部成交;等于集合竞价产生的价格的买入或卖出申报,根据买入申报量和卖出申报量的多少,按少的一方的申报量成交。日盘集合竞价中的未成交申报单自动参与之后的竞价交易。此外,对于夜盘连续交易阶段未成交申报单自动参与日盘集合竞价,客户可以在日盘集合竞价报单阶段对连续交易阶段未成交申报单进行撤单。

郑商所相关负责人表示,交易者在夜盘结束后可能因市场行情变化而改变交易意愿,但由于在日盘开盘时来不及取消夜盘交易中未成交的申报单而可能造成损失。针对这种情况,郑商所此次对规则修订将给予交易者在日盘前撤单的时间窗口,旨在进一步维护市场公平、保护交易者权益。

大商所相关负责人表示,增加日盘集合竞价是交易所践行“我为群众办实事”、持续优化交易机制的又一项措施,通过增加日盘集合竞价,交易者可以在日盘集合竞价的报单阶段对夜盘交易阶段未成交的申报单进行撤单,促进日盘开始交易的价格更加公允、有效,进一步维护市场公平性和保障市场安全平稳运行。

相关专家表示,此前,交易者在参与夜盘品种交易时,可能出现夜盘结束后外部环境变化导致一定的隔夜行情波动,个别交易者在日盘开盘前会因来不及撤单而面临损失风险。为此,相关市场人士呼吁交易所为交易者增加日盘前的报撤单机会。

此次大商所夜盘交易品种增加日盘集合竞价后,夜盘交易阶段未成交的申报单将自动参与日盘集合竞价,交易者也可以在日盘集合竞价的报单阶段,对夜盘交易阶段未成交的申报单进行撤单。这是在证监会的指导下,交易所落实“我为群众办实事”、优化完善交易机制的又一项重要举措,将进一步提升期货合约价格连续性,减少价格跳空,更好地维护期货市场公平性和平稳运行态势,切实保障广大交易者利益。

上期所就增加日盘集合竞价答记者问

2023年4月26日,上海期货交易所发布公告,对《上海期货交易所交易细则》及《上海期货交易所连续交易细则》进行修订;上海国际能源交易中心发布公告,对《上海国际能源交易中心交易细则》进行修订。自2023年5月26日(即5月25日晚连续交易)起,对于开设连续交易的品种在日盘开始前5分钟(即08:55至09:00)增加集合竞价。就市场关心热点,上期所相关负责人回答了记者提问。

一、什么是增加日盘集合竞价?

答:目前,每一个交易日每一个合约只有一次集合竞价,即开盘集合竞价。开设连续交易的品种,其开盘集合竞价在连续交易时段开市前5分钟内(20:55-21:00)进行,集合竞价前4分钟为合约买、卖指令申报时间,后1分钟为集合竞价撮合时间;在无连续交易阶段的交易日,开盘集合竞价在日盘开市前5分钟内(08:55-09:00)进行。未开设连续交易的品种,其开盘集合竞价在日盘交易时段开市前5分钟内进行。

从2023年5月26日开始,对于开设连续交易的品种增加日盘集合竞价,在有连续交易阶段的交易日,每个合约有两次集合竞价。在夜盘连续交易后日盘开始前的08:55至08:59之间,客户可以报单、撤单。夜盘连续交易未成交的报单如在日盘集合竞价报单阶段(08:55至08:59)未撤单,将进入集合竞价撮合阶段(08:59至09:00)。

二、交易所为什么增加日盘集合竞价?

答:增加日盘集合竞价是交易所优化交易机制的举措,将促进日盘开始交易的价格更加公允,同时降低夜盘结束至日盘开始期间商品价格波动对未成交报单造成的冲击,有助于维护市场的公平性。

三、增加日盘集合竞价是否会产生两个开盘价?

答:增加日盘集合竞价并未从本质上改变开盘价的定义。根据《上海期货交易所交易细则》、《上海国际能源交易中心交易细则》的规定,开盘价是指某一合约开市前五分钟内经开盘集合竞价产生的成交价格。开盘集合竞价未产生成交价格的,以当日竞价交易的第一笔成交价为开盘价。因此,每个合约在每个交易日的开盘价至多只有一个。

四、如果一直到日盘集合竞价都未产生成交价格,以什么价格作为开盘价?

答:如果开盘集合竞价、夜盘连续交易阶段、日盘集合竞价均未产生成交价格,以之后的竞价交易的第一笔成交价为开盘价。如果一直无成交,则当天无开盘价。

五、日盘集合竞价的撮合原则是什么?

答:日盘集合竞价的撮合原则和现有的开盘集合竞价的撮合原则一致。采用最大成交量原则,即以此价格成交能够得到最大成交量。高于集合竞价产生的价格的买入申报全部成交;低于集合竞价产生的价格的卖出申报全部成交;等于集合竞价产生的价格的买入或卖出申报,根据买入申报量和卖出申报量的多少,按少的一方的申报量成交。日盘集合竞价中的未成交申报单自动参与之后的竞价交易。

六、夜盘连续交易阶段未成交报单会在日盘集合竞价阶段自动撤单吗?

答:夜盘连续交易阶段未成交申报单自动参与日盘集合竞价,客户可以在日盘集合竞价报单阶段对连续交易阶段未成交申报单进行撤单。

七、日盘集合竞价的推出对交易所规则修订主要涉及哪些方面?

答:此次修订主要涉及《上海期货交易所交易细则》第三十条、三十二条、三十四条和《上海期货交易所连续交易细则》第八条以及《上海国际能源交易中心交易细则》第十九条、二十二条。具体修订可以登录上海期货交易所和上海国际能源交易中心官网进行查询。

加载中...