新浪财经 期货

周淑慧等:中国LNG接收站公平开放实践与展望

上海石油天然气交易中心

关注

SHPGX导读:中国LNG接收站公平开发取得了长足进展,但行业发展和相关制度仍存在问题。在此基础上,通过梳理行业公平开放实践,剖析存在问题,研究建议:①坚持开放与保供的协调统一,加强监管创建优胜劣汰的市场环境;②统筹资源与市场,立足长远,落实签订长协资源,增强保障供应能力;③加快LNG接收剩余能力测算和窗口期分配规则落地,促进公平开放市场建立;④加强对LNG接收站服务价格和成本的监管,树立价格标杆。

作者简介

周淑慧,女,正高级工程师。1999年毕业于中国石油大学(北京)油气集输储运专业,获硕士学位。现为中国石油天然气股份有限公司规划总院首席技术专家,从事能源战略规划、天然气市场与政策、油气管道发展战略与规划等方面的研究工作。E-mail:zhoushuhui@petrochina.com.cn。

中国LNG接收站公平开放实践与展望

周淑慧,梁严,王占黎

中国石油天然气股份有限公司规划总院

摘要

LNG(液化天然气)接收站作为天然气进口通道及基础设施重要组成部分,其公平开放对促进上游主体多元化至关重要。回顾总结了中国LNG接收站建设和运行情况以及公平开放相关规章制度发布情况,认为尽管中国LNG接收站公平开发取得了长足进展,但行业发展和相关制度仍存在问题。在此基础上,通过梳理行业公平开放实践,剖析存在问题,研究建议:①坚持开放与保供的协调统一,加强监管创建优胜劣汰的市场环境;②统筹资源与市场,立足长远,落实签订长协资源,增强保障供应能力;③加快LNG接收剩余能力测算和窗口期分配规则落地,促进公平开放市场建立;④加强对LNG接收站服务价格和成本的监管,树立价格标杆。

关键词

LNG接收站;公平开放;规章制度;实践;建议

0  引言

2014年2月,国家能源局印发国能监管〔2014〕84号《油气管网设施公平开放监管办法(试行)》,初步搭建了油气管网设施监管框架、明确了监管要求,揭开了中国LNG(液化天然气)接收站向第三方开放的序幕。随后中国石油天然气集团有限公司(简称中国石油)、中国石油化工集团有限公司(简称中国石化)和中国海洋石油集团有限公司(简称中国海油)(以上简称三大石油公司)探索性向第三方开放。经过5年探索和试行,2019年5月,发改能源规〔2019〕916号《油气管网设施公平开放监管办法》正式发布。2020年10月,国家石油天然气管网集团有限公司(简称国家管网集团)独立运营,由此拉开了油气管网设施公平开放的大幕,LNG接收站迎来公平开放时代。2020年新冠肺炎疫情下,国际LNG现货价格超低位运行,同时国家能耗“双控”政策和“双碳”战略带动天然气需求持续增加,LNG接收站开放进入高潮。2021年,在国际LNG现货价格高企背景下出现了部分托运商放弃使用已订窗口期情况,暴露出行业发展和相关制度的问题。本文简要回顾中国LNG接收站建设和运行情况以及公平开放相关规章制度发布情况,对2006—2021年主要企业的公平实践进行梳理,剖析存在的主要问题,并针对性地提出改进建议。

1  LNG接收站建设运行情况

1.1  LNG接收站建设情况

2006年中国第1座LNG接收站建成投运。“十一五”期间建成投产4座LNG接收站,接收能力合计980×104 t/a。“十二五”时期进入建设高峰,共有10个LNG接收站建成投产,新增接收能力3 280×104 t/a。“十三五”期间新增接收能力4 970×104 t/a,其中3 030×104 t/a来自已有项目扩建;由于市场需求疲软,“照付不议”进口长协资源消纳困难,各方对LNG接收站建设意愿不强,5年内仅有7个新建项目投产,贡献了1 940×104 t/a能力。截至2021年底,全国共建成投产22座LNG接收站,接收能力合计10 010×104 t/a,配套储罐罐容1 175×104 m3。2006—2021年中国已建LNG接收站情况见图1。

目前,国家管网集团是中国LNG接收站保有数量最多、接收能力最大的运营主体,现运营7座,总接收能力为2 760×104 t/a;此外还有山东龙口、福建漳州、深圳迭福3座LNG接收站在建。中国海油运营深圳大鹏、福建莆田、珠海金湾、宁波北仑4座LNG接收站,接收能力为2 360×104 t/a,系第二大运营商。中国石化运营天津、青岛两座LNG接收站,接收能力为1 780×104 t/a,是环渤海地区的最大运营商。中国石油运营江苏如东、唐山曹妃甸、海口马村3座LNG接收站,接收能力为1 330×104 t/a[1]

申能(集团)有限公司(简称申能集团)、新奥天然气股份有限公司(简称新奥股份)、广汇能源股份有限公司(简称广汇能源)等除国家管网集团和三大石油公司之外的其他公司运营6座LNG接收站,接收能力合计为1 780×104 t/a。此外,目前沿海还有在建(含扩建)、核准待建项目约30个,接收能力合计超过1×108 t/a,配套储罐罐容约2 000×104 m3,预计“十四五”末可全部建成投产,届时中国LNG进口接收能力将超过2×108t/a,资源保障能力大大增强。

1.2  LNG接收站运行情况

受制于资源禀赋,中国天然气产量虽稳定增加,但仍不能支撑市场需求增长,进口LNG已成为补足需求缺口的重要来源。“十二五”期间LNG进口年均增速15%,“十三五”期间达到28%,2021年LNG进口量增加到7 890×104 t,同比增长约24%,成为全球最大的LNG进口国。天然气市场需求的快速增长带动接收站运行负荷快速提升(见图2),2021年中国LNG接收站运行负荷超过80%,采暖季大部分LNG接收站均处于满负荷状态,远高于全球主要国家40%左右的负荷水平。特别地,中国石化天津LNG接收站2018年投产,2020年便达到满负荷运行,2021年底第二码头建成投产,上产速度前所未有。

在管网独立、设施公平开放等多重因素影响下,中国LNG资源进口主体快速增加,2020年现货市场活跃时多达20家左右,包括城市燃气企业、发电企业、独立贸易商等,bp、壳牌公司、道达尔能源、卡塔尔能源公司、诺瓦泰克公司等国际LNG供应商也竞相瞄准中国市场,意欲在中国设立企业开展天然气直销业务。

2  LNG接收站公平开放相关规章制度

2.1  规章制度发布情况

2.1.1 国家层面

LNG接收站作为管网设施的一部分,其公平开放管理办法统一纳入到油气管网设施建设、运营、监管办法中,2014年以来国家相关部门陆续印发了多个规范性文件。

2014年2月13日,国家能源局印发国能监管〔2014〕84号《油气管网设施公平开放监管办法(试行)》[2]。该办法第四条首次提出油气管网设施运营企业在油气管网设施有剩余能力的情况下,应向第三方市场主体平等开放,提供输送、储存、气化、液化和压缩等服务;第五条规定油气管网设施运营企业在互惠互利、充分利用设施能力并保障现有用户现有服务的前提下,按签订合同的先后次序向新增用户公平、无歧视地开放使用油气管网设施,标志着中国天然气管网设施(包括LNG接收站设施)第三方准入工作启动。

2014年2月28日,国家发展和改革委员会(简称国家发展改革委)印发中华人民共和国国家发展和改革委员会令第8号《天然气基础设施建设与运营管理办法》[3]。该办法第十七条要求天然气基础设施运营企业应当按照规定公布提供服务的条件、获得服务的程序和剩余服务能力等信息,公平、公正地为所有用户提供管道运输、储气、气化、液化等服务;国家能源局及其派出机构负责天然气基础设施公平开放监管工作。

上述两个办法印发后,受天然气行业上中下游一体化运营管理机制的制约,开放对象以接收站股东为主,开放层次较低,但油气企业公平开放意识逐步增强、上下游用户开放服务诉求逐渐增多。

2019年3月,中央全面深化改革委员会第七次会议审议通过《石油天然气管网运营机制改革实施意见》(简称《意见》),明确组建国家管网集团,推动形成上游油气资源多主体多渠道供应、中间统一管网高效集输、下游销售市场充分竞争的油气市场体系。以此《意见》为指导,2019年5月,国家发展改革委、国家能源局、住房和城乡建设部、市场监督管理总局等四部门联合印发发改能源规〔2019〕916号《油气管网设施公平开放监管办法》(简称《办法》)[4]。《办法》在公平开放服务方面强调“油气管网设施运营企业应当无歧视地向符合开放条件的用户提供油气输送、储存、气化、装卸、转运等服务,无正当理由不得拖延、拒绝与符合开放条件的用户签订服务合同,不得提出不合理要求”。《办法》进一步规范了油气管网、LNG接收站等设施准入申请、受理流程、监管要求,提出构建合同管理机制下的公平开放服务,推行天然气能量计量计价,鼓励提供多样化服务等;突出强化了信息公开要求,对公开内容、公开方式、时间频率等做了全面系统的规定,设施运营企业必须主动提前公开剩余能力等关键信息,区别于2014年试行办法依申请公开的规定,从而更大程度地推动公平开放,LNG接收站等设施公平开放工作翻开了崭新一页。

2019年10月,国家能源局印发国能综通监管〔2019〕76号《关于加强天然气管网设施公平开放相关信息公开工作的通知》[5]。该通知规定天然气管网设施运营企业应当按照示范文本规定的格式、内容和时间,在国家能源局指定的信息公开平台统一公开企业基本情况、设施基础信息、设施剩余能力、准入服务条件、服务技术标准、服务价格标准、申请和受理流程、设施服务信息等。该通知将推动LNG接收站的信息公开更加健全透明,促进形成规范有序、公开透明的信息公开机制。

2021年6月,国家能源局印发国能综通监管〔2021〕64号《天然气管网和LNG接收站公平开放专项监管工作方案》,组织派出机构对山西、山东、浙江、广东等重点省份的管网和LNG接收站公平开放落实情况开展专项监管,监管内容包括油气体制改革要求落实情况、互联互通和公平接入情况、信息公开情况、服务及交易情况、实际运行情况等。专项监管行动进一步规范了设施运营企业的开放服务行为,有效推动了LNG接收站设施的公平开放。

2.1.2 地方政府层面

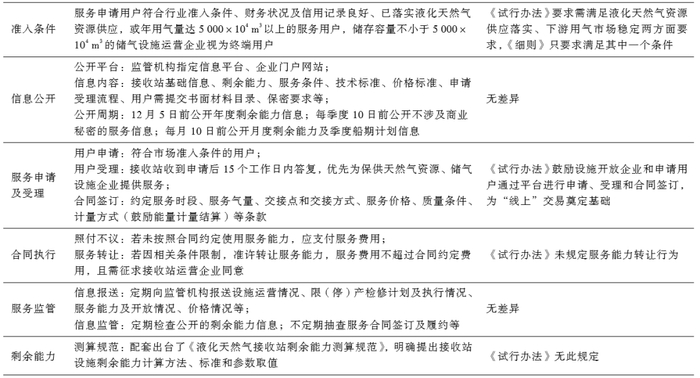
江苏省的LNG接收站公平开放工作走在前列。早在2015年,国家能源局江苏监管办公室(简称江苏能监办)牵头发布了苏监能行业〔2015〕162号《江苏省LNG接收站公平开放监管实施办法(试行)》(简称《试行办法》)。为进一步落实发改能源规〔2019〕916号《油气管网设施公平开放监管办法》要求,2021年2月江苏能监办会同江苏省发展和改革委员会(简称江苏省发展改革委)制定发布了《江苏省液化天然气接收站公平开放监管实施细则》(简称《细则》)[6],同时配套制定了《液化天然气接收站剩余能力测算规范》。《细则》对LNG接收站运营企业和用户在准入条件、信息公开、服务申请与受理、合同执行等方面提出了更加具体明确的要求。特别地,《细则》单独设立一章对用户准入条件做了详细规定,核心内容除常规要求的行业许可、安全资质、财务和资信条件外,量化提出:拥有液化天然气资源或者年用气量(销售量)不少于5 000×104 m3的独立法人企业或其授权分公司均可提出使用申请,储存容量在5 000×104 m3及以上的储气设施运营企业视为终端用户。《细则》关键性条款及与《试行办法》的差异详见表1。

表1 《细则》关键性条款及与《试行办法》的差异

浙江省发展和改革委员会2020年9月印发《浙江省天然气管网设施公平开放实施细则(试行)》[7],其中包含了LNG接收站开放准入要求。该细则基本沿袭了国家能源局监管办法有关条款,同样提出了在天然气体制改革过渡期,在保障现有用户现有服务的前提下,将管网设施剩余能力向符合开放条件的用户公平开放。

2.1.3 企业层面

根据发改能源规〔2019〕916号《油气管网设施公平开放监管办法》第五条“油气管网设施运营企业应当按照本办法要求建立相应的规章制度”的要求,2020年5月国家管网集团制定了《国家管网集团油气管网设施公平开放管理暂行办法》(简称《暂行办法》)[8]。《暂行办法》共设十三章95条,明确了集团内部相关单位、部门在公平开放中的职责及信息公开、信息报送、公平开放、服务合同、运行调度等管理规定或要求,对信息公开内容、准入资格要求、集中和分散受理流程、容量分配原则等关键问题都作了明确具体的规定。

2.2  公平开放核心条款

LNG接收站能否做到公平开放,核心在于公平性和透明性,即建立透明、合理的窗口期分配规则,并将相关信息及时、充分公开。此外,在技术上准确核算剩余能力、制定相应准则也是实现透明、公平的重要因素。

2.2.1 窗口期分配规则

LNG接收站窗口期的科学、合理、透明分配直接反映了开放的程度和公平性,但同时,窗口期分配还需结合中国油气体制改革进程、天然气发展阶段等现实情况,将能源安全放在首位。

发改能源规〔2019〕916号《油气管网设施公平开放监管办法》第十二条规定:油气管网设施运营企业应当无歧视地向符合条件的用户提供服务;油气管网运营机制改革到位前,在保障现有用户现有服务并具备剩余能力的前提下,向符合开放条件的用户开放。2021年7月15日,国家发展改革委会同有关部门制定的《天然气管网设施运行调度与应急保供管理办法(试行)》向社会公开征求意见[9],其中第六条至第八条用于规范LNG接收站窗口期的分配,核心内容有3点:一是设施运营企业每年定期集中受理托运商长期容量服务申请,在保障现有服务的基础上对剩余容量实行公开竞争;二是对于短期容量服务或临时容量服务需求,管网运营企业根据设施容量剩余情况,按照“先到先得、申请服务时长优先”等原则决定容量分配,收到申请之日起15个工作日内须答复结果;三是对需承担国家或区域重大应急保供责任的天然气资源、属于2014年底前签订且经国家发展改革委确定的长贸气合同项下的进口天然气等资源,应当简化申请、受理流程,优先提供服务,即优先满足基石托运商的需求。上述办法征求意见后尚未正式发布。

地方政府层面,2020年9月浙江省发布《浙江省省级天然气管网调度管理办法(试行)》[10],其中第七条和第九条提出了省内管网设施容量分配规则:天然气体制改革过渡时期,在保障现有用户基础服务气量(上年度实际服务气量)前提下,按“先到先得”的原则为用户提供服务;对储气调峰能力达标的资源方和购买方,在天然气管网设施公平开放受理时拥有优先权。《江苏省液化天然气接收站公平开放监管实施细则》第十八条和第十九条同样明确提出了窗口期分配的规则:承担国家或区域重大应急保供责任的液化天然气资源可简化流程,优先提供开放服务;在满足条件的情况下,鼓励优先为储气设施运营企业提供开放服务。

国家管网集团作为中国最大的LNG接收站运营商,2020年5月公布的《国家管网集团油气管网设施公平开放管理暂行办法》第十四条明确了LNG窗口分配的优先级,即:油气管网设施运营机制改革到位前,在保障现有用户现有服务的基础上,以及在满足应急保供资源储备及平衡服务存货需求的前提下,充分考虑用户按国家要求签订的LNG长贸资源合同的顺利履行,剩余能力向用户开放。2021年窗口期开放实践中,又相继提出了年度和中长期窗口期分配原则。2021年1月的年度窗口期集中受理公告提出5条分配原则——现有用户现有服务优先、冬季保供贡献用户优先、周转速度快及提气周期短的用户优先、上游资源落实和下游销售为终端用户优先、供应及提取计划均衡用户优先;2021年8月的5~20年中长期窗口期集中受理时提出7条分配原则,在年度窗口期分配原则基础上做了补充完善,核心思想是现有合同现有服务优先、上游资源落实和下游销售为终端用户优先、历史履约信誉好的优先,当需求申请超过剩余能力时进行量化评分确定优先级。国家管网集团LNG窗口期分配原则较好体现了效率与公平、保供与盈利的多重目标,得到市场充分认可。

2.2.2 剩余能力核算

设施剩余能力是管网设施运营企业在确保安全运营的前提下,可以向用户提供的尚未被预订的接收、储存、气化等服务能力,准确测算剩余能力是管网设施向第三方开放的基础。

2020年4月,国家能源局发布《关于做好油气管网设施剩余能力测算相关工作的通知(征求意见稿)》[11],明确公开剩余能力是油气管网设施运营企业必须履行的责任和义务,油气管网设施运营企业是剩余能力测算的责任主体,应科学测算及时公开,公开内容包括设施能力、操作预留量、剩余能力及测算相关制度等,明确关键参数的取值和调整情况。《油气管网设施剩余能力测算原则和程序(试行)》作为附件同时发布,其中LNG接收站剩余能力测算部分,规定了码头接收剩余能力、储罐周转剩余能力、外输设施剩余能力测算原则和方法依据,并就操作预留余量做了重点规定。该征求意见稿已公开近两年,目前尚未看到正式发布。

2021年2月,江苏能监办会同江苏省发展改革委发布《液化天然气接收站剩余能力测算规范》(简称《规范》)。《规范》明确LNG接收站剩余能力是指在某一时间段内安全平稳运行的前提下,在保证已签订服务协议用户需求的基础上,码头接收剩余能力、储罐周转剩余能力、外输设施剩余能力三者的最小值;应考虑外电供应情况、海水取排水能力、公用工程能力、配套输气管道能力等因素的限制,关键设备备用率不低于10%。《规范》还给出了码头接收剩余能力、储罐周转剩余能力、外输设施剩余能力相关测算指标及方法。《规范》要求按月计算剩余能力,每月10日前滚动更新本年度剩余各月度的剩余能力及未来90 d船期计划,每年12月5日前公布下一自然年度各月接收站设施剩余能力。《规范》为LNG接收站剩余能力测算提供了一个统一而明确的计算标准,从而可以更加清晰地指导和监督设施运营企业公开相关信息。

3  LNG接收站公平开放实践

2014年国能监管〔2014〕84号《油气管网设施公平开放监管办法(试行)》颁布以来,中国LNG接收站公平开放实践取得了积极成效,公平开放制度得到了较好落实,但也存在制度不健全、落实不到位、认识偏颇的问题。该试行办法发布后,适逢2015—2016年中国天然气市场需求低迷,“照付不议”条款约束下的高价进口长协资源消纳困难,LNG接收站主要运营企业三大石油公司对开放持抵触态度;而此时国际LNG现货价格处于低位,市场对现货进口需求迫切,开放呼声较大。

2017年以来,在采暖和工业煤改气政策及较低的气价水平下,市场进入新一轮快速增长,冬季高峰时严重供不应求,为LNG接收站开放提供了市场空间,此时主要受接收能力不足的制约,基本没有空余窗口期。

2019年5月发改能源规〔2019〕916号《油气管网设施公平开放监管办法》出台,同年12月国家管网集团挂牌成立。2020年疫情影响下国际LNG现货大幅跳水,从而为三大石油公司之外的新主体提供了前所未有的机遇,资源进口主体由原来的少数几家快速发展到20多家。2020年10月国家管网集团正式独立运营,开展了年度和中长期窗口期集中受理工作,大量LNG接收站空余窗口期得以释放,市场表现出极大热情,有82家企业提交申请进入2021年下半年,面对国际LNG现货价格高企、能源监管部门对供气主体保供要求提高等形势,市场对LNG接收站窗口期使用的热情消退,实际使用窗口期的企业只有少数几家,也促使行业对公平开放有了更深层的认识。

3.1  中国石油

2014年国能监管〔2014〕84号《油气管网设施公平开放监管办法(试行)》发布后,中国石油所属江苏如东、大连、唐山3座LNG接收站积极尝试,成为国内LNG接收站窗口期第三方开放的“第一人”。江苏如东LNG接收站2014年8月25日完成申能集团委托的5.8×104t LNG现货接卸,以“液来液走”的形式通过槽车外运LNG,标志着中国油气管网设施公平开放实现零突破;2014年12月23日完成新奥股份6×104 t LNG现货卸载,实现对民营企业开放;2015年3月6日完成新加坡金鹰集团旗下南京太平洋贸易公司6.8×104 t LNG卸载,首次实现向外资企业开放。大连LNG接收站2015年3月31日成功接卸大连因泰控股有限公司、广汇能源、华港集团有限公司等三家公司联合进口的一艘6.5×104 t现货LNG,开启国内多企业联合进口LNG新模式。唐山LNG接收站在2015—2016年冬季保供期间多次向北京燃气能源发展有限公司开放,2015年11月完成该公司境外自主采购的1船进口LNG接卸,气化后经外输管道供北京市。根据相关文献[12],自2014年至2016年年底,中国石油接收站累计为第三方接收进口LNG超过90×104 t,为中国LNG接收站的公平开放做出了有益探索与实践。

3.2  中国海油

中国海油2006年建成中国第1座LNG接收站,在接收站运营管理、国际资源采购方面积累了丰富的经验,在LNG窗口期开放方面做出了系列创新举措。2018年9月以来,中国海油联合上海石油天然气交易中心,先后推出了进口LNG窗口期“一站通”单个产品、短期协议和长期协议(见表2),开启了国内接收站开放的新模式。产品设计中,中国海油充分发挥其沿海LNG接收站整体布局优势和丰富的国际资源采购经验,提供包括资源代采、报关报检、船岸匹配、计划管理、多点调配、接收站及配套设施协调、资金使用等在内的“一站通”服务,协助用户完成LNG进口和销售全流程管理,并且可在全国范围内统筹调度LNG、实现多站点接卸和提货。基于“一站通”方案设计,中国海油LNG接收站从自营模式向平台模式转变,以接收站为核心搭建了LNG产业生态圈,在竞争性市场环境下既取得了地方政府的支持,又与客户建立了共生共赢的伙伴关系,同时促进了整个产业的良性发展。

表2 中海油LNG接收站窗口期开放部分情况统计

此外,2018年11月27日,由中国海油控股、中外合资建设的深圳大鹏LNG接收站(bp公司拥有该接收站30%股权)与7家粤港股东签订了接收站使用协议,每年开放100×104 t代加工权益,为LNG接收站开放提供了一个新的模式[13]。首船LNG于2019年5月22日靠泊,资源来自境内股东广东省能源集团有限公司(简称广东能源)和深圳能源集团股份有限公司在国际市场联合采购的一船6.5×104t现货。2020年7月9日和7月21日,bp宣布与新奥股份、佛燃能源集团股份有限公司(简称佛燃能源)正式签署天然气购销协议,自2021年1月1日起通过广东大鹏LNG接收站接卸并气化向两家公司提供2年、每年30×104 t的管输天然气资源[14]此举标志着大鹏LNG接收站向外方股东开放的落地,bp在购销协议中扮演了资源供应方、LNG接收站窗口出售方及接收站股东方三重角色,进一步丰富了接收站窗口期使用的方式。据国家能源局南方监管局消息,2019年深圳大鹏LNG接收站共向股东开放9船LNG资源,2020年上半年,广东大鹏、中国海油深圳、珠海金湾LNG接收站陆续向广东能源、广州燃气集团有限公司、佛燃能源等用户开放12船、约81×104 t LNG资源,在天然气供应中发挥了重要作用[15-16]

3.3  国家管网

推动油气管网基础设施向全社会公平开放,为所有市场参与者提供统一的运输平台,提高油气资源配置效率是成立国家管网集团的重要初衷之一。同时,LNG接收站向第三方开放可充分释放产能,提高利用率进而提高经济效益,因此国家管网集团也有内在动力。2020年10月1日国家管网集团独立运营,10月10日便启动首批托运商准入申请工作,公布了设施开放相关制度文件、技术标准、运营企业通讯联络信息、LNG接收站基础信息、本年度余下两个月的剩余能力及服务价格等[17]。共有958家企业提交了申请,显示出业界极高的热情和市场的欢迎度,这也与2020年新冠肺炎疫情带来的全球LNG超低价行情有关。从实际受理情况看,除三大石油公司之外,共有7家托运商获得使用机会。

2021年1月15日,国家管网集团开展LNG接收站年度窗口期集中受理,服务申请时间范围为2021年2月至2022年2月,首次明确了托运商服务申请要求、窗口期分配原则。随后的公告显示,共有82家企业提交申请,经准入资格、资信和财务状况等审查后入围54家[18],企业类型包括三大石油公司等传统资源供应企业、城市燃气企业、电厂、工业等大用户及中间贸易商,其中不乏外资企业。本次集中受理对新进入主体增加了搭配消纳长协的条款,合同提及当前国家有关部门正拟定新增进口LNG资源分担历史长协的管理办法,接收站使用方理解并接受消纳LNG历史长协的做法,此条款让部分申请企业怯步。

2021年8月2日,国家管网集团发起LNG接收站中长期窗口期集中受理工作,服务期限为5~20年,服务起始日为2022年4月1日,每个服务周期为4月1日至次年3月31日。通知要求托运商服务周期内前3年申请量可以逐年递增,第3年及之后各年度相同月份窗口期数量需保持相同,旺季与淡季月均窗口期数量的比值(旺淡季比率)应大于等于1,也就是要求托运商冬季窗口期使用不低于夏秋季(4月1日至10月31日为淡季、11月1日至次年3月31日为旺季),通知还给出了窗口期分配的7条原则[19]。受理分配结果公告显示,本次共有47家公司提交了申请,17家入围;从履约能力、服务需求、失信情况等维度进行综合评分,最终14家公司获得中长期窗口期。

2021年9月24日,国家管网集团开展2022年度LNG接收站服务申请集中受理,并于10月22日公布了2022年4月—2023年3月各接收站剩余能力。从2021年11月17日的受理分配结果看,共有35家公司向国家管网集团提交了LNG接收站年度服务申请,14家入围,最终仅有6家公司获得2022年度服务窗口期,显示在国际LNG现货价格走高和能源监管部门对供气主体保供要求提高的背景下,新兴市场主体对LNG接收站窗口期使用的积极性在消退。

4  问题与建议

4.1  坚持保供责任和合同约束下的开放

2020年10月,国家管网集团独立运行后启动首批托运商准入申请工作,申请企业多达958家。2021年1月年度窗口期开放时,市场普遍对国际LNG现货价格预期较低,申请企业多达82家。但2021年下半年,随着现货价格的持续高涨,出现了部分托运商放弃已申请到的窗口期情况,致使冬季高峰期合同化保供出现缺口,可以说2021年现货LNG价格的暴涨给LNG接收站窗口期开放敲了一记警钟。天然气是民生能源,是关系到国民经济命脉的重要战略性商品。油气体制改革的目标既要增强市场活力,但更要保障能源安全。改革是把双刃剑,设施公平开放对所有主体而言都是权利与义务的统一。国际LNG现货价格时常风起云涌,没有产业依托的小型贸易商难以承受价格频繁波动的风险,若放任短期投机行为将会给行业发展带来长期阴影。

建议:中国油气管网设施公平开放应坚持保供与开放双重目标导向,企业在享受公平开放权利的同时还要履行保供义务,窗口期使用遵循采暖季保供优先、淡旺季均衡优先、长协资源优先原则,不鼓励单独申请淡季窗口;加强行业监管和统筹,明确各主体特别是新进入主体的保供责任,以资源供应相对宽松为原则有序开放现货窗口;加强对窗口期履约的监管,构建公平竞争、优胜劣汰的市场环境;严格LNG接收站服务合同违约条款,以合同为准绳,对非不可抗力放弃使用的托运商从经济、后续申请等方面进行切实惩戒。

4.2  重视长协资源,增强保障供应能力

在全球碳中和升温背景下,各国竞相加快能源低碳化进程,大力发展风能、太阳能等可再生能源。叠加新冠肺炎疫情后主要国家经济绿色复苏、极端天气等多种因素,2021年出现全球范围内天然气供应极度紧张局面,欧洲气荒阴霾持续笼罩,东北亚LNG现货价格一度飙升至50美元/MMBtu以上。2022年2月俄乌战争爆发,更是将欧洲市场和东北亚LNG现货价格推高到前所未有的高位。IEA(国际能源署)的研究认为:天然气作为稳定而现实的清洁能源,未来10~20年全球需求将稳定增长;受资源和消费逆向分布影响,LNG在国际天然气贸易中的地位将进一步提升,近中期LNG供不应求将成为常态[20]。2021年以来的市场形势促使各国买家重新评估LNG采购策略,长协仍然是资源进口大国最稳妥的选择,LNG购销合同正在回归长协时代。

“双碳”战略下中国天然气市场有着广阔的发展空间,未来10年仍将处于快速增长阶段,预计2035年左右天然气消费量达到峰值6 000×1086 500×108 m3[21-22]。根据相关研究,中国天然气资源峰值产量约3 000×108 m3[23],中长期来看中国天然气供应将有约50%依靠管道和LNG进口。管道气进口方面,中国已建成中亚天然气管道A线、B线和C线,中俄东线天然气管道、中缅天然气管道等跨国管道,落实长协资源约900×108 m3。LNG进口方面,截至2021年3月底,国内各主体已签订中长期采购协议近9 000×104 t,若满足峰值6 000×108~6 500×108 m3需求,还需要再增加6 000×104~9 000×104 t LNG资源,或引进新的管道气资源。2021年中国LNG进口7 890×104 t,其中现货资源约占三分之一,高企的价格给资源进口商和城市燃气企业带来了巨大的成本负担,同时给行业生产运行协调带来了极大压力。LNG现货在价格、数量、来源上比较灵活,但不确定性大,若长期大量依赖现货将是行业发展不可承受之重,一定程度上威胁到国家能源安全。

2020年以来现货市场供需和价格的剧烈反转给中国天然气行业发展和能源稳定供应敲响了警钟,带来的启示:要高度重视长协资源,以长协保障基荷需求。鉴于此,建议能源相关主管部门统筹资源与市场,立足长远,推进主要供应商签订中长期资源采购合同,加强企业间合作,建立服务中国市场的灵活资源池,共同在国际市场争取更大的话语权;同时,引导国内上下游签订中长期购销,鼓励采用与国际油价、国际气价等标杆价格挂钩的灵活定价公式,增强市场预期,降低各方风险。

4.3  加快公平开放相关规则落地

剩余能力测算和窗口期分配规则是LNG接收站公平开放最重要的制度规范。2020年4月国家能源局印发《关于做好油气管网设施剩余能力测算相关工作的通知(征求意见稿)》,就《油气管网设施剩余能力测算原则和程序(试行)》向社会征求意见,2021年7月《天然气管网设施运行调度与应急保供管理办法(试行)(征求意见稿)》向社会征求意见,但两个文件都还没有正式落地。现阶段完全由企业自主操作,缺乏公信力,特别是在窗口期需求旺盛时容易引起社会舆论对开放不完全、分配不公的质疑。因此建议国家能源主管部门尽快出台正式的规范性文件,形成有行业约束力、相对统一的LNG窗口期分配规则、LNG接收站剩余能力测算方法,促进公平开放市场的形成。

剩余能力是指管网设施扣除操作预留量、核减用户合同预定能力后,还能提供的服务能力,但不是简单的由设计能力减去合同已预订能力,测算过程包括接收站安全分析与评价、能耗分析、天气、潮汐、航道预测等细致而繁杂的工作,特别是操作预留余量系数需要结合码头、储罐、外输设施历年运行的实际、设施状况等确定。全国LNG接收站较难形成完全相同的参数,但基本方法可以做到统一,可以分区域界定或给出参数范围,江苏能监办印发的《液化天然气接收站剩余能力测算规范》已经给出了一个较好的参考。窗口期分配国家和地方政府相关文件已有涉及,建议在出台天然气管网设施运行调度与应急保供管理办法时,紧密结合中国天然气供应长期、大比例依赖进口资源的现实国情,坚持调峰保供优先、长协资源优先、现有服务优先原则,在此基础上考虑托运商的资信、履约能力、均衡度、资源和市场落实程度、服务时长等因素,制订评价指标和打分规则,量化给出分配顺序和数量。

4.4  加强对服务价格和成本的监管

2021年6月,国家发改委印发发改价格规〔2021〕818号《天然气管道运输价格管理办法(暂行)》《天然气管道运输定价成本监审办法(暂行)》,对跨省天然气管道的准许收益率提出了8%的要求,但LNG接收站作为油气管网基础设施的一部分,目前尚缺乏统一的服务定价和成本监审办法,基准收益率也没有统一要求,其接卸和气化等服务费主要由地方价格主管部门核定。

从三大石油公司和国家管网集团公开的信息看,全国LNG接收站服务价格介于0.18~0.35元/m3,高、低价格相差近1倍,与接收站的建设和运行成本、负荷率、建设投产时间等因素有关。大多数LNG接收站服务费率是基于早期的设计接收规模核定的,事实上随着市场需求的快速增长实际接收能力已远超设计规模,如,原设计接收能力300×104 t/a的LNG接收站,通过增加储罐后年接卸量已达600×104 t,但服务价格长期未做调整,单位盈利均处于较高水平。以最早建成投产的深圳大鹏LNG接收站为例,2011年以来每年净利润均在10×108元以上,最高时2015年高达16.2×108元,2009—2019年的11年间净利润高达132×108[14]。面对LNG接收站公平开放、多方争相申请窗口期的大潮,2020年广东省发展和改革委员会向辖区内LNG接收站企业发出《关于省内进口液化天然气接收站气化服务价格的通知》,要求除大鹏LNG接收站外,已投运的各接收站气化服务价格暂按不高于现行使用方的费率执行,新投产的接收站不得高于已运行接收站服务价格。

国家油气体制改革的重点之一是管住中间环节,LNG接收站作为其中一环,运营成本、服务费率应纳入监管范围。建议国家在信息报送和窗口期公开的基础上,参考管道运输价格管理办法,出台LNG接收站价格管理和成本监管办法,对重点项目进行定期监审,树立服务价格标杆,让改革的成果进一步惠及终端用户。

参考文献上下滑动阅

[1]

沈珏新,张洪林,杜敏,等.中国主要石油公司LNG业务现状、挑战和应对策略[J].油气与新能源,2021,33(3):33-38.

[2]

国家能源局.油气管网设施公平开放监管办法(试行):国能监管〔2014〕84号[G].北京:国家能源局,2014.

[3]

国家发展和改革委员会.天然气基础设施建设与运营管理办法:中华人民共和国国家发展和改革委员会令第8号[EB/OL].(2014-03-20)[2022-04-20].http://www.gov.cn/zhengce/2014-03/20/content_2642222.htm.

[4]

国家发展和改革委员会,国家能源局,住房和城乡建设部,等.关于印发《油气管网设施公平开放监管办法》的通知:发改能源规〔2019〕916号[EB/OL].(2019-05-24)[2022-04-20].https://zfxxgk.ndrc.gov.cn/web/iteminfo.jsp?id=16190.

[5]

国家能源局.国家能源局综合司关于做好油气监管相关信息报送工作的通知:国能综监管〔2014〕701号[EB/OL].(2014-09-05)[2022-04-20].http://zfxxgk.nea.gov.cn/auto92/201410/t20141020_1848.htm.

[6]

国家能源局江苏监管办公室,江苏省发展和改革委员会.关于印发《江苏省液化天然气接收站公平开放监管实施细则》的通知[EB/OL].(2021-03-03)[2022-04-20].http://jsb.nea.gov.cn/news/2021-3/202133180905.htm.

[7]

浙江省发展和改革委员会.浙江省天然气管网设施公平开放实施细则(试行)[EB/OL].(2020-09-01)[2022-04-20].http://fzggw.zj.gov.cn/art/2020/9/18/art_1229123351_1514488.html.

[8]

国家能源局云南监管办公室.国家管网集团油气管网设施公平开放管理暂行办法[EB/OL].(2021-08-28)[2022-04-20].http://ynb.nea.gov.cn/front/article/105237.html.2021-08-28.

[9]

国家发展改革委.关于对《天然气管网设施运行调度与应急保供管理办法(试行)(征求意见稿)》公开征求意见的公告[EB/OL].(2021-07-15)[2022-04-20].https://hd.ndrc.gov.cn/yjzx/yjzx_add.jsp?SiteId=366.

[10]

浙江省发展和改革委员会.浙江省省级天然气管网调度管理办法(试行)[EB/OL].(2020-09-01)[2022-04-20].http://fzggw.zj.gov.cn/art/2020/9/18/art_1229123351_1514488.html.

[11]

国家能源局.关于做好油气管网设施剩余能力测算相关工作的通知(征求意见稿)[EB/OL].(2020-04-14)  [2022-04-20].http://www.nea.gov.cn/2020-04/14/c_138974500.htm.

[12]

白俊,李妙华.LNG接收站开放程度如何提高[J].能源,2017(8):88-90.

[13]

上海国际能源创新中心.大鹏LNG接收站向粤港股东开放落地[EB/OL].(2019-05-24)[2022-04-20]. https://www.163.com/dy/article/EFVCFOB60518KJJC.html.

[14]

上海国际能源创新中心.大鹏LNG接收站开放代加工权益再交易[EB/OL].(2020-07-14)[2022-04-20]. https://xw.qq.com/amphtml/20200714A0RFPE00.

[15]

国家能源局南方监管局.南方能源监管局推动区域内LNG接收站公平开放取得新进展[EB/OL].(2020-01-06)[2022-04-20].http://nfj.nea.gov.cn/adminContent/initViewContent.do?pk=e9dc530f51634cd59069973531be3a21.

[16]

国家能源局南方监管局.南方能源监管局持续推动区域内LNG接收站公平开放监管[EB/OL].(2020-07-01)[2022-04-20].http://nfj.nea.gov.cn/adminContent/initViewContent.do?pk=cefa2278473e4933a26b586ab9aba193.

[17]

国家管网集团.国家石油天然气管网集团有限公司油气管网设施信息公开的通知[EB/OL].(2020-10-10)[2022-04-20].https://www.pipechina.com.cn/gpkf/tzgg/1161.html.

[18]

国家管网集团.国家管网集团2021年LNG接收站剩余能力集中受理入围托运商名单公告[EB/OL].(2021-01-25)[2022-04-20].https://www.pipechina.com.cn/gpkf/tzgg/1794.html.

[19]

国家管网集团.国家管网集团启动LNG接收站中长期“窗口期”集中受理工作 [EB/OL].(2021-08-02)[2022-04-20].https://www.pipechina.com.cn/gpkf/tzgg/2505.html.

[20]

IEA. Gas Market Report, Q1-2022[R/OL].(2022-01-20)[2022-04-20].https://iea.blob.core.windows.net/assets/4298ac47-e19d-4ab0-a8b6-d8652446ddd9/GasMarketReport-Q12022.pdf.

[21]

周淑慧,孙慧,梁严,等.“双碳”目标下“十四五”天然气发展机遇与挑战[J].油气与新能源,2021,33(2):27-36.

[22]

周淑慧,王军,梁严.碳中和背景下中国“十四五”天然气行业发展[J].天然气工业,2021,41(2):171-182.

[23]

陆家亮,赵素平,孙玉平,等.中国天然气产量峰值研究及建议[J].天然气工业,2018,38(1):1-9.

本文来源 | 油气与新能源

本文作者 | 周淑慧 梁严 王占黎 中国石油天然气股份有限公司规划总院

上海证券报,新华社主办,中国证监会法定披露证券市场信息媒体,创立于1991年,是新中国第一份提供权威金融证券专业资讯的全国性财经日报,现已形成涵盖报纸、网站、客户端、视频、微信、微博等平台的全媒体财经传媒矩阵。

加载中...