新浪财经 期货

东证期货:中证1000股指期货&期权合约规则征求意见稿点评

市场资讯 2022.06.24 13:45

东证衍生品研究院 

报告日期:2022年6月23日

中证1000指数的成分股分布与收益特征

中证1000指数约覆盖了A股总市值的16%,其成分股平均市值仅58亿元,有明显的小盘股特征。从行业分布看,中证1000指数行业权重较为分散,占比较高的行业为电力设备、医药生物、电子、基础化工,行业分布特点与中证500较为类似。

★ 中证1000股指期货的策略应用展望

股指期货的常见策略应用包括四个方面:套期保值、复制指数、CTA策略、风险与流动性管理。由于IM与IC的相似性,IM的策略运用与IC相似,将主要用于私募股票多空策略、结构化产品对冲与多头替代。IM的波动率与弹性优于IC,且同时上市了股指期权,能够提供更丰富的策略组合。

预计中证1000股指期货将迎来旺盛的空头套保需求,同时有助于中性策略与中证1000指数基金的发展。从其Alpha收益空间推断,中证1000股指期货的贴水程度不会低于IC,有较大的跨期套利收益空间与展期收益空间。

★ 中证1000股指期权上市分析及相关应用

随着中证1000期权的上市,期权投资者可以根据当前指数的市场行情构建相应的期权策略组合。由于中证1000指数波动较大,可以适当构建波动率相关策略。股指期权可以与标的头寸相结合,满足投资者套期保值、风险规避等交易需求。相较于以股指期货进行对冲,利用期权进行对冲具有以下特点:既可以保值避险、又能保留获利机会;资金占用低、无保证金追加;方式多样、策略灵活。

★ 风险提示

市场结构和监管政策的变化可能导致历史规律不适用。

2022年6月22日,中金所发布《关于中证1000股指期货和股指期权合约及相关规则向社会征求意见的通知》,预示着中证1000股指期货与期权即将推出。参考历史上中金所推出新品种的时间,上证50股指期货与中证500股指期货正式上市的时间为2015年4月16日,而中金所征求相关合约细则意见的时间为2015年3月16日,两者相距一个月的时间,据此估计距离中证1000股指期货期权上市大约还有一个月左右的时间,7月交割周后,上市合约月份恰好为08、09、12与03合约。

1

中证1000指数编制细则与期货期权合约设计

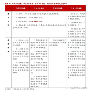
从指数编制细则看,中证1000指数与沪深300、中证500指数的选样空间类似,唯一的区别是对创业板证券进入样本空间的要求更松,没有上市时间超过一年的规定,体现了该指数偏向小盘股的风格。中证1000指数选取沪深300指数与中证500指数样本股以外的流动性较好的1000只证券作为样本股,与沪深300、中证500形成互补关系。合约设计上,中证1000股指期货的合约设计与现有的三个股指期货品种几乎相同。中证1000股指期货的合约乘数与中证500相同,实际保证金比例尚未公布,考虑到中证1000与中证500指数的相关性较强,但是波动率略高于中证500,因此预估中证1000股指期货的实际保证金比例会大于等于14%。IM的客户单边持仓限额与IH、IC相同,均为1200手。

根据中金所发布,中证1000股指期权合约的合约乘数为每点人民币100元,与已上市的沪深300股指期权一致。以2022年6月22日中证1000指数收盘价6691.81点计算,中证1000股指期权的合约面值约为67万元。此外,中证1000股指期权合约的主要条款均与已上市的沪深300股指期权产品保持一致。中证1000股指期权行权价格覆盖中证1000指数上一交易日收盘价上下浮动10%对应的价格范围。

2

中证1000指数的成分股分布与收益特征

中证1000股指期货上市后,弥补了小盘股衍生品对冲工具的空白,沪深300+中证500+中证1000的1800只成分股覆盖了全部A股自由流通市值的80%以上,中证1000指数约覆盖了A股总市值的16%,其成分股平均市值仅58亿元,有明显的小盘股特征。从行业分布看,中证1000指数行业权重较为分散,占比较高的行业为电力设备、医药生物、电子、基础化工,行业分布特点与中证500较为类似。

中证1000的指数表现与中证500类似,其收益与中证500的相关系数高达0.98,波动略高于中证500指数,整体的收益风险比优于其他指数。中证1000指数股息率较低,均低于其他三只股指期货的标的指数。

3

中证1000股指期货的策略应用展望

股指期货的常见策略应用包括四个方面:套期保值、复制指数、CTA策略、风险与流动性管理。由于IM与IC的相似性,预计IM的策略运用与IC相似,将主要用于私募股票多空策略与结构化产品的对冲。IM的波动率与弹性优于IC,且同时上市了股指期权,能够提供更丰富的策略组合。

3.1、预计中证1000股指期货的空头套保需求旺盛

中证1000股指期货面临着非常旺盛的空头套保需求。过去股指期货三个品种中,中证500股指期货的空头套保需求最旺盛,原因在于中小盘股的定价效率更低,也更容易被量化策略捕捉到Alpha。而中证1000成分股的市值与定价效率更低,潜在的Alpha收益空间也更大。我们可以用公募指数增强基金的超额收益来衡量中证1000的Alpha收益空间。2018年以来,公募中证500增强指数基金的平均超额收益为6.3%,中证1000增强指数基金的平均超额收益则高达12%,比中证500的超额收益高5.7%。而私募获取超额收益的能力更强,空头套保需求也更高,因此从这个角度出发,中证1000股指期货的贴水可能会比中证500更深。这个判断的容错在于,中证500与中证1000的相关性过高,如果两个品种可以起到相似的对冲效果,空头资金可能会分散在两个品种上,使得两个品种最终表现出相似的贴水程度。

在已经推出中证500股指期货的情况下,中证500ETF的融券余额也占到了基金资产总值的33.7%;中证1000ETF的资产规模较小,但是融券余额在资产规模上的占比高达60%;在有较多结构化产品挂钩中证500的情况下,中证1000ETF的贴水率与中证500ETF相当,可见空头对中证1000股指期货的呼声已久。

3.2、助推中证1000指数基金发展

中证1000指数与中证500指数市值相当,但是跟踪中证1000的指数规模只有中证500的大约1/10。

中证1000的alpha收益显著,指数型基金以增强型为主,其余指数均以被动型为主。

中证1000股指期货期权的推出,为指数型基金、ETF基金提供了风险管理与流动性管理的工具,有助于吸引长线资金在小盘股上的布局。

3.3、预计跨期、跨品种套利策略有较大的收益空间

预计中证1000股指期货上市后会贴水运行,叠加结构化产品的对冲需求与旺盛的空头对冲需求,预计中证1000股指期货的基差波动较大,这意味着其跨期套利策略相比中证500股指期货有更大的潜在收益空间。我们可以用下季合约与当月合约收益率绝对值之差衡量期货品种潜在的套利空间。自2016年以来,IF、IC、IH下季合约与当月合约10日滚动收益率绝对值之差平均值分别0.3%、0.4%、0.2%,将该数值做年化处理,下季合约与当月合约的收益率变动之差可以达到年化7.1%、9.2%、5.7%。而我们预计IM的贴水程度会大于等于IC,不同期限合约间的收益率差异不会小于IC,因此潜在的跨期套利盈利空间更大。同时中证1000指数与上证50、沪深300的相关性更低,小盘股风格更显著,不同品种间的风格套利潜在收益空间也会更大,结合中证1000股指期权的推出,可以衍生出更加多样化的策略组合。

4

中证1000股指期权策略应用展望

4.1、中证1000指数波动率

根据中证指数公司发布的编制规则,中证1000指数选取中证800指数样本以外的规模偏小且流动性好的1000只证券作为指数样本,中证1000指数大约反映了全部A股中排名第800到第1800的股票,是传统上的小盘股指数,与沪深300和中证500等指数形成互补。截至6月22日,中证1000指数前五大权重股为江特电机、星源材质、四维图新融捷股份和中矿资源,前五大权重之和为2.67%,前十大权重之和为4.71%。因为中证1000指数股票集中度较小,且成分股中小市值公司占比较高,使得中证1000指数波动率相较于上证50,沪深300,以及中证500偏高。据统计,中证1000成分股个股平均市值为117亿,远低于上证50的3704亿,以及沪深300的1577亿,从上市板块来看,中证1000成分股中,科创板和创业板成分股数量分别为41只和248只,权重合计占比超1/3;整体而言,中证1000指数更加侧重捕捉深市新兴产业及创新创业企业的成长性。通过考察各大指数的历史波动率可以发现,上证50历史波动率中枢水平为20.51%,沪深300历史波动率中枢水平为20.68%,中证500历史波动率为24.17%,而中证1000指数的历史波动率达到了26.28%。

4.2、股指期权策略组合

随着中证1000期权的上市,期权投资者可以根据当前指数的市场行情构建相应的期权策略组合。由于中证1000指数波动较大,可以适当构建波动率相关策略。

4.2.1、卖出(宽)跨式期权

卖出(宽)跨式期权是一种常用的做空波动率的期权策略,其特点是“胜率高,盈亏比大”,其构建方式是卖出一张认购期权,并且同时卖出相同到期日,相同数量的认沽期权,由于策略整体的theta是正的,因此可以赚取相应的时间损耗价值。卖出(宽)跨式策略是一种“中性”策略,指策略对涨跌中性,即在其他条件保持不变的情况下,策略的损益与行情是涨还是跌无关。卖出(宽)跨式策略的应用行情为市场区间震荡后者盘整时期。

4.2.2、方向性策略

除了波动率交易外,还可根据投资者自身对后市指数行情的判断,构建相应的方向性期权策略组合。两个典型的方向性期权策略是牛市价差策略和熊市价差策略。牛市价差组合策略就是指:买入一个行权价格较低的看涨期权,卖出一个行权价格较高的看涨期权,两者的标的和到期时间相同。类似地,熊市价差组合策略是由买入一手平值或虚值的看跌期权,并卖出一手虚值程度更深(行权价更低)的看跌期权组成。期权价差策略的特点就是将策略的潜在收益和亏损均控制在一定范围之内。

4.3、股指期权的对冲应用

股指期权可以与标的头寸相结合,满足投资者套期保值、风险规避等交易需求。我们回测了“保护性买入看跌期权”和“领口期权策略”两种期权对冲方式,结果显示均能够不同幅度地减少标的头寸的回撤:

相较于以股指期货进行对冲,利用期权进行对冲具有以下特点:

4.3.1、既可以保值避险、又能保留获利机会

买入期权套期保值,一方面,如果现货头寸损失、期权部分获利、期权和期货套期保值效果相同,都可以避免价格不利变动的风险;另一方面,如果现货部分盈利,期权部分就会亏损,但无论价格变动多少,买方的损失都仅限于支付的权利金,但随着价格的有利变化,现货利润可以扩大,因此,买入期权相当于为企业购买了“价格保险”。

4.3.2、资金占用低、无保证金追加

期权具有很强的杠杆作用,尤其是虚值期权,权利金很低。与期货交易相比,期权更有效地使用资金。对于期权卖方来说,收取的权利金可抵补部分保证金,降低资本成本。因此,通过期权套保可以降低企业的资本成本。在利用期货保护现货价值的过程中,如果期货部分出现亏损,就必须追加交易保证金。如果资金不能及时补足,会被强行平仓,套期保值计划将无法实现。如果应用期权来套期保值时,买方支付权利金,不缴纳保证金,无论价格如何变动,都不需要追加保证金,因此,套期保值计划不可能因资金短缺而无法实现,资金管理更加方便。

4.3.3、方式多样、策略灵活

在期货保值策略中,为了降低价格上涨或下跌的风险,我们只能买卖期货。在利用期权保值时,可以进行更多的策略选择,如买入看涨期权或卖出看跌期权可以规避价格上涨的风险,买入看跌期权或卖出看涨期权可以规避价格下跌的风险。不同的行权价格和不同的月份合约可以用来套保,在包含买入和卖出期权的套保策略组合中,保值者卖出期权获得的权利金可以抵补买入期权的权利金支出。因此,利用期权保值,方式多样,策略灵活,可以满足企业不同成本和效果的保值需求。

市场结构和监管政策的变化可能导致历史规律失效。

加载中...