《海洋装备产业与海港城市政策研究》成果摘要
上海石油天然气交易中心
SHPGX导读:《海洋装备产业与海港城市政策研究》是全球能源观察智库(石油观察智库)2021重大研究咨询项目。壮大海洋产业,建设海洋强国,是既定的国家战略。发展海洋经济,装备须先行。然而,目前我国仍处于全球海洋工程链的中低端,重要设备多依赖进口,面临关键技术的“卡脖子”威胁,产业创新、转型升级势在必行。天津市是船舶工业的发源地之一,发展海洋装备,尤其是高端海洋装备,对于提升天津市制造业水平,支撑天津市海洋经济发展,建设海洋强市具有重要意义。
摘要
壮大海洋产业,建设海洋强国,是既定的国家战略。党的十八大和十九大报告均强调建设海洋强国。《中国制造2025》将海洋工程装备制造业中的海洋工程装备及高技术船舶确定为10大重点发展领域之一。《十四五规划》开辟专章,提出“积极拓展海洋经济发展空间”。发展海洋经济,装备须先行。海洋装备产业是国家实施海洋强国战略的基础和重要支撑,具有高技术、高投入、高产出、高附加值和高风险等特点,产业辐射能力强,对经济带动作用大,得到了国家战略各个层面的高度重视。然而,目前我国仍处于全球海洋工程链的中低端,重要设备多依赖进口,面临关键技术的“卡脖子”威胁,产业创新、转型升级势在必行。
天津市是船舶工业的发源地之一,发展海洋装备,尤其是高端海洋装备,对于提升天津市制造业水平,支撑天津市海洋经济发展,建设海洋强市具有重要意义。
1、整体研究思路
研究报告分为五部分:第一、二章为概述,分别界定了海洋装备产业的概念内涵及研究技术思路,并简要回顾我国海洋装备产业发展历程,对未来发展趋势进行展望。第三、四、五章为主体内容,第三章分别从国家、区域、城市的层面对海洋装备产业扶持政策进行梳理和比较分析,并国家重点涉海政策产业的影响进行分析;第四章构建了海洋装备产业对标指标体系并对重点区域和城市的海洋装备产业进行对标分析,且对国际重点海洋城市海洋装备产业进行了对比分析;第五章对天津海洋装备产业进行SWOT分析,并就天津市海洋装备产业如何实施扭转型战略提出了政策建议。
2、海洋装备产业的概念及内涵
海洋装备产业囊括范畴极广。横向上包括海洋防务、海洋运输、海洋开发、海洋科考等子产业;纵向上包括上游材料供应、中游装备制造、下游装备应用及服务行业等。由此可见,海洋装备产业和海洋油气业、海洋船舶业、海水综合利用业等产业高度关联, 可影响和带动上下游冶金、机械、电子、新材料等50多个行业的发展。
3、我国海洋装备产业发展历程及未来展望
我国海洋装备产业的发展始于上世纪50年代末南海海洋石油开发,发展历史较短,总体上可分为三个阶段:
①起步阶段(20世纪60年代起):由于国外市场的尚未打开以及受到国际石油危机带来的影响,我国海洋装备产业和国际发达水准的差距非减反增。此阶段的代表性技术有海上固定平台、浮动钻井船等。
②发展阶段(20世纪80年代起):改革开放后我国与其他国家交往更加密切,这一时期海洋能源资源的重要性得到了各国的充分认识,在一定程度上也推动了我国海洋装备产业的发展。此阶段的代表性技术有坐底式钻井平台、半潜式钻井平台等。
③快速发展阶段(21世纪起):在建设海洋强国和国家能源战略的指导下,近海石油和天然气的勘探开发设备发展迅速。此阶段的代表性技术有自升式钻井平台、深水海洋工程装备等。
推动海洋装备产业蓬勃发展是我国既定的战略方向,在政策的支持下,对中国海洋装备产业的未来发展趋势做出如下整体定性和定量角度预测、未来重点发展领域和发展趋势研判:
定性分析预测方面:①短期受需求不振等市场因素影响,行业低迷态势仍将持续,但长期市场前景依旧广阔;②全球产业格局调整持续深化,市场竞争将更为激烈;③政策支持下中国面临良好发展机遇,产业转型升级将不断加快;④海洋工程技术创新加快发展,2035年将实现两大发展愿景。
定量分析预测方面:依照2010-2019年“中国海洋发展综合指数”和历史数据,预测出:
①我国海洋装备产业整体市场规模未来将处于较平稳状态;
②船舶工业预计未来几年仍将保持低增长甚至小幅负增长态势;
③海洋工程建筑业预计今后几年整体将保持平稳发展态势。
重点发展领域及发展趋势方面:综合国际行业发展形势,未来海洋装备产业的重点发展领域有海上采油储油设备、海洋工程辅助船、高端海洋工程设备。发展趋势方面,高端化、信息化和智能化将成为我国海洋装备产业的发展方向,海洋深水领域的能源开发设备将成为我国海洋装备业的发展重点。
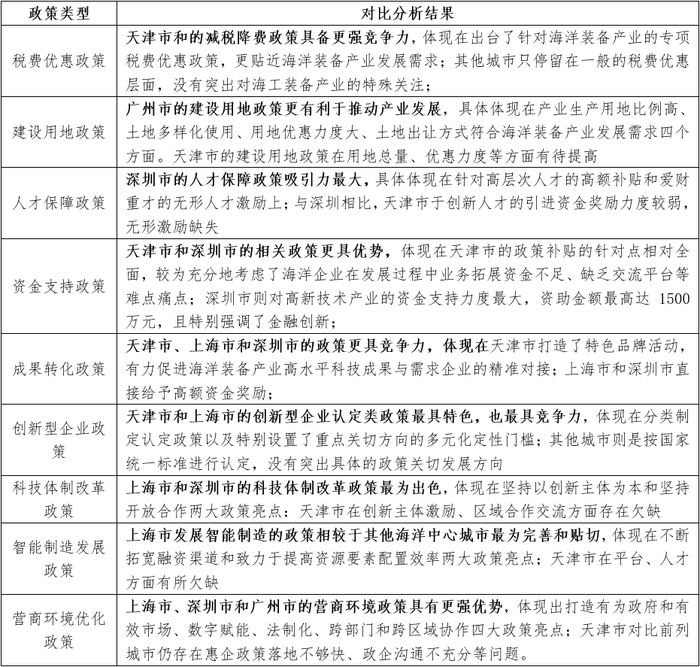
4、海洋装备产业扶持政策梳理与比较分析
(1)国家层面
党和国家历来十分重视海洋装备产业的发展。从党的十六大首次提出“实施海洋开发”的战略,到党的十九大为海洋装备产业发展做出详细部署,近二十年来我国相继出台了至少十四部支持海洋装备产业发展的国家级规划和政策文件(综合性规划5部,专项规划9部),体现了国家扶持海洋装备产业的决心。国家关于海洋装备产业发展的政策体系如图1所示。
图1 国家层面的海洋装备产业发展政策体系
(2)区域层面
海洋装备产业的发展具有一定集群性,我国有环渤海地区、长三角地区、粤港澳大湾区、北部湾区和海南自由贸易区五大重点海洋城市群,其海洋装备产业具备不同的发展特点和不同的政策导向,具体梳理如表1所示。
表1五大海洋城市群海洋装备产业特点及政策导向

(3)重点城市层面
海洋经济是城市经济发展的高质量引擎。目前我国已有深圳、上海、天津、广州、大连、青岛、宁波、舟山、南通共九个城市明确提出建设“全球海洋中心城市”的愿景,且九大城市均为其海洋装备产业发展做出了综合战略部署和各项具体配套扶持政策,将其梳理为表2和表3。
表2 九大海洋中心城市海洋装备产业政策综述

(3)重点城市层面
海洋经济是城市经济发展的高质量引擎。目前我国已有深圳、上海、天津、广州、大连、青岛、宁波、舟山、南通共九个城市明确提出建设“全球海洋中心城市”的愿景,且九大城市均为其海洋装备产业发展做出了综合战略部署和各项具体配套扶持政策,将其梳理为表2和表3。
表2 九大海洋中心城市海洋装备产业政策综述
(4)国家重点涉海政策的产业的影响
国家涉海政策对海装产业的影响来自“战略—规划—计划”三个层面,其具体影响如表4所示。
表4 国家重点涉海政策对产业的影响

(4)国家重点涉海政策的产业的影响
国家涉海政策对海装产业的影响来自“战略—规划—计划”三个层面,其具体影响如表4所示。
表4 国家重点涉海政策对产业的影响
5、重点地区海洋装备产业对标分析
(1)重点城市及五大典型海洋城市群海洋装备产业对标分析
对标指标分析法具有科学性、客观性、全面性的特点,通过构建中国336个城市海洋装备产业的对标指标体系,从产业规模、产业结构、创新和可持续性发展、国际化水平、营销环境与文化差异等六大方面设计一级指标,二级指标具象化,更有利于直观地明晰市际差异。
对标分析过程采用了多项指标综合评价法、层次分析法、客观赋权法等方法。同时,使用了z_score标准化处理、极差化处理、均值化处理三种方法对数据进行了无量纲化处理,以及使用因子分析法、主成分分析法、熵值法等方法确定了各指标权重。
计算结果得出一级指标层的排序依次为:产业规模>创新和可持续发展>产业结构>国际化水平≈营商环境>文化差异。
具体结果如表5至表6所示。
①城市对标分析
表5 前45名城市排名及得分

表5结果显示:城市层面,上海市海工装备产业实力排名全国第一,且得分远高于其他城市,可见上海市海工装备产业的综合竞争力非常强。天津市9/336的排名相对较好,但和上海、大连、青岛这些城市在海洋工程装备产业方面仍然存在较大差距。
典型海洋城市群的层面,环渤海地区的北京、大连、青岛、天津的排名十分靠前,可见环渤海地区部分城市的海洋工程装备产业实力很强。10大主成分指标中,上海占据了5项第一,竞争力最为强劲。天津市占据了海洋原油和海洋天然气产量的第一,与深圳市并列。
②五大典型海洋城市群对标分析
表6 九大海洋城市主成分指标排名

表5结果显示:城市层面,上海市海工装备产业实力排名全国第一,且得分远高于其他城市,可见上海市海工装备产业的综合竞争力非常强。天津市9/336的排名相对较好,但和上海、大连、青岛这些城市在海洋工程装备产业方面仍然存在较大差距。
典型海洋城市群的层面,环渤海地区的北京、大连、青岛、天津的排名十分靠前,可见环渤海地区部分城市的海洋工程装备产业实力很强。10大主成分指标中,上海占据了5项第一,竞争力最为强劲。天津市占据了海洋原油和海洋天然气产量的第一,与深圳市并列。
②五大典型海洋城市群对标分析
表6 九大海洋城市主成分指标排名
表6的结果显示长三角地区海洋城市在海洋工程装备产业方面普遍表现出极强的综合实力;环渤海地区以城市数量优势和相对较强的个体城市的贡献,位于各个城市群海洋工程装备产业得分之和的榜首;北部湾城市群和海南自由贸易港表现较差。
进一步地,对环渤海地区主要城市的得分进行分析,结果显示北京、大连、青岛、天津、威海、烟台、济南综合排名相对靠前,这与城市产业政策红利、创新能力、技术水平及地理位置相关。
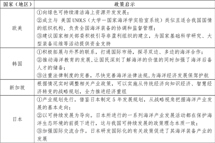
(2)国际海洋地区海洋装备产业对比分析
总体上,国际海洋工程装备市场已经逐步发展成四个梯队的竞争格局:第一梯队为欧美企业,其对海洋工程装备的开发设计和重要装备的制造的产业形成了垄断;第二梯队为日本、韩国和新加坡,其在高端海洋工程装备零件制造和组装领域处于领先地位;第三梯队为中国,其正处于从浅海装备、海洋辅助装备的制造转型到深海装备和大型装备的制造的阶段。第四梯队为中东、巴西、俄罗斯、越南等国家,其主要制造中低端产品。
进一步地,通过对欧美、韩国、新加坡、日本四大国际海洋装备产业地区进行对比分析,得出了表7所示的政策启示。
表7世界主要国家或地区海洋装备产业政策启示
本文来源 | 全球能源观察
本文作者 | 全球能源观察智库课题组
上海证券报,新华社主办,中国证监会法定披露证券市场信息媒体,创立于1991年,是新中国第一份提供权威金融证券专业资讯的全国性财经日报,现已形成涵盖报纸、网站、客户端、视频、微信、微博等平台的全媒体财经传媒矩阵。