刘定智等:基于“全国一张网”的天然气管输优化模型构建及应用
上海石油天然气交易中心
SHPGX导读:“全国一张网”涵盖原中国石油、中国石化、中国海油和省网公司的天然气管网,系统十分复杂,传统的管网流向分析和输量配置方法效率不高,难以适应全国级大规模、复杂管网系统分析要求。本文以天然气供应和管输环节总成本最低为目标,建立了天然气管网输量规划优化数学模型,为天然气管网规划的科学决策提供了先进工具。
0 引言
“十三五”以来,中国积极推进天然气管网建设,累计建成长输管道4.6×104km,全国天然气管道总里程达到10.2×104km[1],主干管网已覆盖除西藏外全部省份[2],实现了长庆、塔里木、川渝、青海等主力气区与全国主要天然气市场联网,“全国一张网”骨架基本成型。资源供应方面,西北、西南、东北、海上四大天然气进口战略通道全面建成,主体多元供应体系不断完善,形成了国产与进口并重、进口管道气与LNG互补的供应格局。互联互通方面,国家集中实施干线管道互联互通工程,各管道灵活调控能力显著提升,网络化调气和系统间互保功能逐步完善,天然气调运更加灵活。国家石油天然气管网集团有限公司(简称国家管网集团)的成立标志着天然气管输与销售正式分离,使深化油气体制改革迈出关键一步,天然气管网规划模式逐步由“公司一张网”向“全国一张网”转变。
1 “全国一张网”规划的必要性
1.1 管网发展特点
管道大规模联网前,主要针对单条管道开展规划。在陕京线、西气东输一线、川气东送一线等建设时期,管道尚未大规模联网。规划新管道往往根据新增天然气资源和目标市场,采用“点对点”方式分析。各管道之间互不影响、流向明确,流向和流量容易快速确定。
管道大规模联网后,天然气管网规划重点围绕各油气公司内部开展。在冀宁线、西气东输二线、中贵线等管道工程建成后,由于各管道间可相互调气,规划新管道时需开展包括新管道在内的管网系统分析,考虑新规划管道对现有管网系统影响。如:规划西气东输三线中段时,要考虑新管道对中贵线、陕京四线和中俄东线南段输量的影响。管道大规模联网后,各管道之间相互影响、流向多变,流向和流量分析复杂。
国家管网集团成立后,需要基于“全国一张网”开展规划。国家管网集团自成立以来,逐步整合三大石油公司和各省网公司管道,天然气管网更为复杂。各公司资源和市场需统一纳入管网系统分析、统一优化流向,统筹考虑新规划管道对“全国一张网”的系统性影响。天然气输量平衡不仅要考虑管网和储气库,还要考虑LNG接收站接卸量配置对管网流向的联动影响。“全国一张网”发展格局下,开展天然气管网流向流量系统分析与优化更为迫切。
规划主体方面,国家管网集团成立前,由于管网分别属于三大石油公司或省网公司,各公司根据自身资源和市场发展情况,编制各自的天然气管网规划。国家再基于各公司规划成果,统筹优化全国管网布局。由于各公司天然气资源分布不同,在局部区域存在“流向反向”的不合理现象。如在广西境内,中国石油天然气集团有限公司(简称中国石油)的天然气资源通过中缅管道从北向南供应,中国石油化工集团有限公司(简称中国石化)的资源通过北海LNG外输管道由南向北供应,天然气流向出现局部反向,存在优化空间。国家管网集团成立后,天然气行业一体化发展格局发生重大转变,各公司可利用公平开放原则,有偿使用国家管网管容,平衡自有资源和市场,管网流向将发生调整。因此,在“全国一张网”发展格局下,需要站在国家高度,将各公司资源和市场统一纳入全国管网系统分析,优化调整天然气流向,统筹规划全国管网布局。
1.2 管网规划问题
流向分析和输量配置是管网规划的基础。基于“全国一张网”开展天然气管网规划,在管道输量分析方面存在以下问题:
一是需考虑各管道相互影响,开展全网分析与平衡。通过互联互通工程,各管道输量相互影响。在资源市场平衡和输量配置时,要统筹考虑新规划管道与存量管网,通过系统分析方法实现全网平衡。管网规划工作目前主要着眼于管道拓扑布局,缺少规划管道布局后对系统流向的影响分析。
二是管网规模庞大,全网分析工作量大。目前,中国天然气长输管网已突破10×104 km。“十四五”期间,天然气管道建设将进入第三次快速发展阶段[1],管网规模持续增加,现有基于Excel表的人工平衡工作量越来越大,难以满足全网分析要求。
三是上载点和下载点多,管网拓扑结构复杂。由于全国天然气管网呈现多进、多出、多环路的复杂拓扑结构,需要统筹考虑管道、LNG接收站和储气库等多种设施影响,管网系统内调气和平衡复杂。人工分析方法无法考虑太多影响因素,难以详细分析复杂管网。
另外,在天然气管网规划中,往往要采用多方案、多情景方式分析天然气流向,编制不同管输配置方案。“全国一张网”的拓扑复杂性和流向多样性使管道输量分析更为复杂。目前常用的输量配置方法只能得到可行解,无法得出优化方案。因此,有必要建立服务于规划层面需求的优化模型,实现管网系统高效便捷分析。
2 国内外技术现状
经过几十年发展,国内外有关天然气管网分析的软件很多,既有以管道分析为主的TGNET[3]、SPS,也有以管网分析为主的Winflow[4]、Synergi Gas[5]、SIMONE等软件。这些软件主要应用于运行层面,通过建立管道的压力、温度、流量等水力学模型,求解各管道输量。采用运行层面方法分析规划管道输量存在以下问题:一是规划管道缺少详细参数。管道规划阶段通常仅有长度、能力等主要数据,缺少沿线里程高程、压气站位置、压缩机性能曲线、出站压力要求等参数,难以建立完整的管网物理模型。二是运行层面天然气管网仿真和优化为高度非线性问题。在分析大型天然气管网时,涉及范围广、变量多,直接求解难度大、效率低。特别是多方案分析时,管道资源、市场数据变化幅度较大,在收敛性和求解速度上很难满足要求。需要针对规划阶段特点,研究满足规划需求的管网输量分析方法。
2.1 国外现状
在规划层面,国外已有多种软件和模型用于天然气管网输量分析和优化。
IHS ENERGY公司的GULP软件能以天然气输送系统的效益最大化或成本最低两种模式为目标函数,以气源、管道和客户流量为决策变量。通过线性规划算法,优化天然气系统每年各气源供气量、各管道输气量和流向以及各用户的用气量。该软件主要用于战略层面的天然气产运销优化分析,难以用于管网复杂、用气峰谷差大的情况。
Energy Exemplar公司的PLEXOS软件最初用于电力系统仿真建模分析。PLEXOS 7.5版后,开始提供天然气优化和LNG全链条优化功能。PLEXOS软件采用线性规划和混合整数线性规划技术,具有成本最小和利润最大两种优化目标设置模式。该软件可以进行天然气、发电、再生能源、水力发电、热电等多种能源联合优化。但由于要兼顾多种能源,该软件在天然气领域分析方面相对简化。用于天然气管网规划分析时,需在管网拓扑建模、参数单位设置等方面二次开发。
德国Cologne大学的TIGER模型是欧洲的天然气基础设施流量分配模型。该模型基于线性规划理论建立,目标函数为天然气供应和运输系统总成本最小,不包含销售环节。模型能够完成按月或按日优化,不包含按年优化。该模型假定管道、储气库和LNG接收站的边际成本与气量无关,认为边际成本始终为固定值,难以满足高精度优化要求。
2.2 国内现状
管道大规模联网前,资源和市场采用“点对点”方式匹配。在规划层面分析管道输量时,往往通过编制Excel表格,直接平衡各管道资源商品量、周边市场销量和目标市场外输量,很少考虑管道间相互影响。管道大规模联网后,各管道输量相互影响,通常以各油气公司的资源和市场为对象,开展公司级管网系统分析。“全国一张网”形成后,管道互联互通和相互调气更加灵活,数据种类更加多样[6],要将各公司天然气资源和市场纳入全国管网统一分析,数据规模和测算工作量大幅增加。原有基于Excel的单管道平衡方式越来越不适应规划要求,需要研发新的管网系统分析方法和模型。2014年,陈正惠等[7]采用线性规划方法,研究了天然气省际销售优化分配模型。2016年,赵延芳等[8]基于系统效益最大优化目标,建立了天然气产运销优化模型,应用于中国石油的天然气规划业务。
有形化软件方面,中国石油天然气股份有限公司规划总院于2010年研发了主要用于年度分析的《天然气产运销一体化优化软件》,并在软件平台上建立了年度优化模型,可对中国石油的天然气产运销业务进行统筹优化和分析;2016年又研发了《天然气管网运销规划优化软件》,通过优化设计,该软件能适用于任意拓扑结构的天然气产运销系统,可以分析超过2 000个节点、3 000个用户以上的大型天然气管网系统,解决了月度优化问题。以上两套软件均以天然气产业链系统整体效益最大为目标,以提升中国石油天然气业务总体效益为目的。软件优化目标与构建覆盖全国、公平开放的“一张网”的目标有所不同,难以直接用于“全国一张网”规划。需要重新构建满足“全国一张网”规划要求的天然气管网输量优化模型。
3 模型构建
结合规划层面重点解决天然气流向、流量等宏观问题这一特点,要紧紧抓住管道输量与成本关系,特别是抓住输量和可变成本这一主要矛盾,通过简化管道压力、温度、压缩机转速等流程模拟因素,抽象目标函数和约束条件。
3.1 系统简化
在建立天然气管网输量规划优化模型前,首先要根据模型功能需求,分解管网系统组成,进行数学简化和抽象。简化后的天然气管网系统由以下6部分组成:①气源,表示进入管网资源,包括常规气、非常规气、进口管道气和进口LNG等;②分输,表示管道下载分输,将管网中同一分输口相连的各用户用气量汇总形成该分输口分输量;③管段,指中间没有上载和分输的一段管道。各管段首尾相连形成管道,各管道互联互通组成管网;④LNG接收站,表示LNG接卸设施;⑤储气库,表示地下储气库等用于季节调峰的储气设施;⑥节点,主要起连接作用,通过连接以上5种组件,最终构成物理上相互联通的“一张网”。天然气上载资源和下载分输通过节点进出管网系统。
各组件物理模型由表1所示参数描述。通过访问物理模型各节点号,可遍历所有组件,实现“一张网”系统分析。协调天然气管网的上载量、输送量和下载量过程可转化为求解确定物理模型各组件气量的过程。
表1 各组件物理模型参数

3.2 优化目标
在天然气管网运行优化中,有多种优化目标设定方法,包括:效益最大、成本最低、能耗最低等。本模型重点服务于天然气管网规划层面。为满足“全国一张网”要求,降低用户用气成本,优化目标选择为年度周期内供应和管输环节总成本最低。

3.2 优化目标
在天然气管网运行优化中,有多种优化目标设定方法,包括:效益最大、成本最低、能耗最低等。本模型重点服务于天然气管网规划层面。为满足“全国一张网”要求,降低用户用气成本,优化目标选择为年度周期内供应和管输环节总成本最低。
优化目标说明:①按成本最低优化的隐含特点是在约束条件范围内少供天然气。此时气源和分输环节的约束下限设置十分关键。在没有约束的极端情况下,不用气时成本最低。即天然气管网系统的资源量、分输量和管输量均为0时,总成本达到最低值0,与天然气产业发展需求不符。为避免优化结果按输量约束下限配置,模型应用时要锁定各分输量下限。②在只考虑管输成本最低,不考虑资源成本优化时,将出现管输距离尽可能短的结果。西部主力气田、西北东北进口通道将按尽量供应周边方式优化流向,与规划期望不符。实际上,塔里木、长庆、川渝地区、中俄东线的低成本天然气在通过长输管网抵达长三角、珠三角和环渤海区域后,与高价长协LNG相比仍有一定成本优势,有利于降低用户用气成本。因此,优化目标需要统筹考虑资源和管输两个环节。
3.3 约束条件
约束条件是模型优化结果符合实际的关键。本模型的约束条件主要考虑天然气管输过程中的质量守恒和实际生产条件对优化的限制。
3.3.1 质量守恒约束
质量守恒约束主要用于保证节点、管段、LNG接收站和储气库的气量平衡:

优化目标说明:①按成本最低优化的隐含特点是在约束条件范围内少供天然气。此时气源和分输环节的约束下限设置十分关键。在没有约束的极端情况下,不用气时成本最低。即天然气管网系统的资源量、分输量和管输量均为0时,总成本达到最低值0,与天然气产业发展需求不符。为避免优化结果按输量约束下限配置,模型应用时要锁定各分输量下限。②在只考虑管输成本最低,不考虑资源成本优化时,将出现管输距离尽可能短的结果。西部主力气田、西北东北进口通道将按尽量供应周边方式优化流向,与规划期望不符。实际上,塔里木、长庆、川渝地区、中俄东线的低成本天然气在通过长输管网抵达长三角、珠三角和环渤海区域后,与高价长协LNG相比仍有一定成本优势,有利于降低用户用气成本。因此,优化目标需要统筹考虑资源和管输两个环节。
3.3 约束条件
约束条件是模型优化结果符合实际的关键。本模型的约束条件主要考虑天然气管输过程中的质量守恒和实际生产条件对优化的限制。
3.3.1 质量守恒约束
质量守恒约束主要用于保证节点、管段、LNG接收站和储气库的气量平衡:

3.3.3 自定义约束
在不同应用场景分析中,还可以通过增加自定义约束调整模型优化结果,满足不同方案要求。如:希望某些老旧管道输量逐年递减,希望已建LNG接收站保持给定负荷率,希望优先使用指定储气库等。此时可参考3.3.2中的约束设置方式,将各自定义约束转换为一系列不等式,再添加到模型约束中求解。
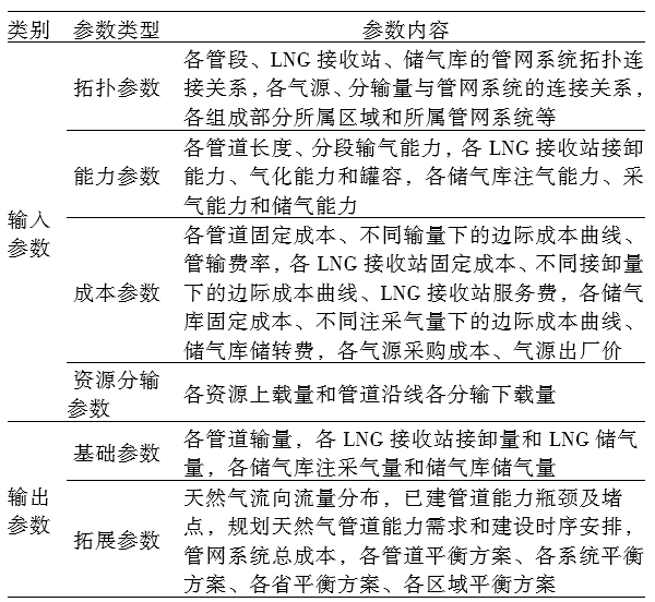
3.4 模型参数
天然气管网输量规划优化模型涉及参数包括输入和输出两类(见表2)。输入参数包括拓扑参数、能力参数、成本参数及资源分输参数;输出参数包括基础参数和拓展参数。
表2 各组件物理模型参数
3.5 模型求解
根据式(2)~式(14),模型中各种约束条件均为线性关系。决定优化模型性质的关键在目标函数类型。从用户和供应角度,天然气供应和管输环节总成本最低可分为两类目标:
3.5.1 用户角度成本最低目标
用气成本=出厂价+管输费+LNG接收站服务费+储气库储转费 (15)
用气成本属于用气方采购成本,包含了上游资源企业和中游运输企业的合理利润。对于用气成本最低目标,各环节单价均为常数,式(1)可简化为关于流量的线性关系,输量优化模型转化为线性规划模型。
3.5.2 供应角度成本最低
供气成本=生产成本+管输成本+LNG接收站成本+储气库成本 (16)
供气成本属于供应方成本,不含上游资源企业和中游运输企业利润,属于纯成本。供气成本包括资源、管网、LNG接收站和储气库各环节的折旧及摊销成本、运行维护成本等。对于供气成本最低目标,式(1)中各环节成本为流量的函数关系。不同管道受管径、压力等级、里程高程等影响,流量成本曲线呈不同形态。为了适应各种成本曲线,采用分段线性化方式简化各成本曲线。此时,输量优化模型转化为混合整数线性优化模型。
全国级天然气管网系统规模大、约束多、结构复杂。为了提高求解效率,应采用商业优化求解器求解。为同时适应线性规划和混合整数线性规划求解需求,本文选用Gurobi[9]求解器计算管输优化模型。Gurobi是一款性能优越的大规模优化求解器,在Decision Tree forOptimization Software专业求解器评比网站中,Gurobi得分名列前茅。尤其在求解大规模线性规划和大规模混合整数线性规划问题时,Gurobi性能尤为突出。
3.6 模型功能
天然气管网输量规划优化模型具备以下功能:
一是天然气管网流向优化。以规划的天然气资源和市场为基础,优化天然气管网宏观流向,优化各管道输量方案。
二是天然气管网堵点分析。以规划的天然气资源和市场为基础,发现已建管道局部瓶颈,预判管网堵点。
三是规划管道建设时序优化。以规划的天然气资源和市场为基础,分析规划管道输量需求。该功能是在充分发挥已建管道能力情景下,优化新管道逐年输量,确定管道能力和工程建设时序。对于新规划管道的不同线路方案,可通过输量优化,开展方案比选。
4 应用实例
为研究“全国一张网”布局下的天然气管网流向和输量配置,以前述数学模型为基础,选择全系统用气成本最低为目标,建立全国天然气管网输量规划优化模型。该模型重点服务于全国级天然气管网规划,时间跨度大、分析周期长,在数据颗粒度选择上不宜过细,时间范围和系统范围如下:
时间范围:模型时间尺度主要考虑年度,不涉及月、日、时等。优化时间范围为2021—2035年逐年分析。为适应“碳中和”分析情景,预留2035—2070年以5年为间隔的远期优化功能。模型以年为周期,通过循环迭代完成各年优化。
系统范围:模型覆盖的系统范围如下:①资源:包括进入全国天然气管网的常规气田、页岩气、煤层气、煤制气、进口管道气和进口LNG等。②管道:包括国家管网、三大石油公司和部分省网公司的已建、在建和规划管道,含联络线和支干线,不包括支线和油田集输管网。③储气库:包括各公司已建、在建和规划的地下储气库。④分输下载:为控制模型规模并保持一定精度,采用“分地市分管道”方式设置分输数据颗粒度。常见的“按分输站”数据颗粒度,节点数量多、模型规模大,更适合运行或计划层面分析。而“分省分管道”数据颗粒度,在分析管道各段输量时,计算精度偏低。⑤LNG接收站:包括全国已建、在建和规划的LNG接收站。⑥关键站场:资源上载对应的管道首站和分输下载对应的分输阀室、分输站、联络站等。
为适应国家层面分析要求,全国天然气管网输量规划优化模型除了包括已纳入国家管网集团的管道,还包括应张线、大唐煤制气管道、端氏-博爱管道、神安线、山东管网西干线等暂未纳入国家管网集团的陆上管道,以及崖城13-1气田外输管道、荔湾气田外输管道、渤南气田外输管道等具有外输调气功能的海上管道。
目前,该优化模型已应用于天然气管网流向优化和全国储气能力建设实施方案研究,在方案测算和优化分析中发挥了重要作用。以全国天然气管网2021—2035年流向优化为例,通过与人工Excel表平衡结果对比,验证模型应用效果和结果合理性。
在分析规模上,为了减少Excel表人工平衡工作量,对气源、分输、LNG接收站及管道规模进行了大幅简化,仅包括382个分地市分输、97条管段、77个资源点、58座储气库和11座LNG接收站,需人工平衡的节点数为100余个。受拓扑模型精度限制,Excel方式只能分析部分干线,难以平衡东部地区各联络管道输量。输量规划优化模型包含1 124个分地市分管道分输、1 500条管段、96个资源点、91座储气库和60座LNG接收站,节点数量达到1 301个,包含了全国现有和规划的所有天然气资源及分输,全部LNG接收站、全部储气库和绝大部分干线及支干线,能够全面和准确反映“全国一张网”系统情况。
在分析效率上,即使管网拓扑结构大幅简化,采用Excel方式平衡一套管网输量方案也需单人工作约48 h,劳动强度大、工作时间长。天然气资源、分输、管道能力等基础参数出现变化时,无法快速调整平衡结果,难以适应规划阶段多情景、多方案分析要求。输量规划优化模型拓扑精度较高,决策变量数约11.7×104个,约束条件数约16.1×104个。在此规模下,采用Gurobi求解器计算一套方案约耗时60 min,时间大幅缩短,为快速调整平衡结果提供了条件,能较好适应规划阶段多情景、多方案分析要求。
在平衡结果上,手工方式只能得到可行解,无法获得优化方案。Excel平衡过程与工作人员经验紧密相关,只能实现各天然气管道资源、转供和分输下载量的数据平衡,无法开展方案优化。输量规划优化模型通过统筹考虑各环节成本与气量关系,将资源、管道、LNG接收站和储气库作为整体系统优化,实现供应和管输环节总成本最低的优化目标。
5 结束语
本文建立的天然气管网输量规划优化模型,以天然气供应和管输环节总成本最低为目标,在满足资源上载、分输下载、管道、LNG接收站和储气库等多种约束条件下,优化确定各管道输量。并以服务于国家层面天然气管网规划为例,建立了基于“全国一张网”的天然气管网输量规划优化模型。通过该模型,实现了天然气管网流向优化、天然气管网堵点分析、规划管道建设时序优化等功能,工作效率大幅提升,为天然气管网流向的多情景分析、多方案比选创造了条件,增强了规划方案的适应性和科学性,取得了较好应用效果。为更好发挥模型优势,应持续开展模型维护工作,进一步夯实数据基础。同时,应加强多情景分析应用,拓展模型数据分析功能,更好服务于相关规划研究工作。
参考文献
1 韩景宽,李育天.我国油气管道建设“十三五”回顾及“十四五”展望[J].石油规划设计,2021,32(1):1-4.
2 国家能源局石油天然气司,国务院发展研究中心资源与环境政策研究所,自然资源部油气资源战略研究中心,等.中国天然气发展报告(2021)[R].北京:石油工业出版社,2021:8-9.
3 刘定智,刘定东,李莤.TGNET及SPS软件在天然气管道稳态计算中的差异分析和比较[J].石油规划设计,2011,22(5):18-22.
4 姚昕.Winflow管网模拟软件在城镇燃气设计中的应用[J].装饰装修天地,2016(3):387-387.
5 赵岩,金永浩,赵宁,等.基于Synergi Gas系统的中压燃气管网模拟仿真[J].煤气与热力,2015,35(12):10-15.
6 黄维和,张曦,张元涛,等.天然气下游大数据技术研究与应用综述[J].油气与新能源,2021,33(3):1-5.
7 陈正惠.天然气省际销售优化分配模型及其应用[J].天然气工业,2014,34(12):152-155.
8 赵延芳,刘定智,赵俊.天然气产运销优化模型的设计与实践[J].油气储运,2016,35(12):1319-1324.
9 张津玮,顾秀芳.基于Gurobi的抽水蓄能电站优化运行分析[J].电气技术,2018,34(2):22-26.
本文来源 | 油气与新能源
本文作者 | 刘定智,张元涛,梁严,李广,刘烁,倪杰清,刘晓娟(中国石油天然气股份有限公司规划总院)
上海证券报,新华社主办,中国证监会法定披露证券市场信息媒体,创立于1991年,是新中国第一份提供权威金融证券专业资讯的全国性财经日报,现已形成涵盖报纸、网站、客户端、视频、微信、微博等平台的全媒体财经传媒矩阵。
追求政治品德、新闻品格、专业品位、服务品质、一流品牌,做有“品”的全媒体财经资讯服务商,做您的决策参谋、投资顾问、理财助手。
因为敬业,所以专业;因为相信,所以看见……