新浪财经 期货

山东省人民政府关于印发山东省能源发展“十四五”规划的通知

上海石油天然气交易中心

关注

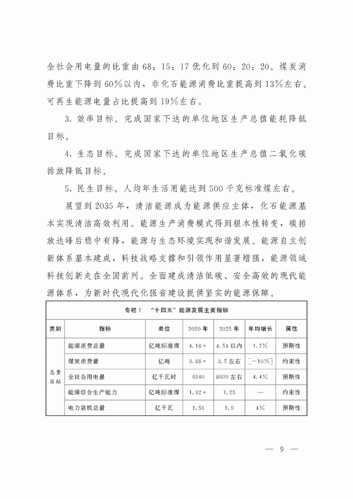
SHPGX导读8月19日,山东省人民政府发布《山东省能源发展“十四五”规划》。《规划》指出,展望到2035年,清洁能源成为能源供应主体,化石能源基本实现清洁高效利用。能源生产消费模式得到根本性转变,碳排放达峰后稳中有降,能源与生态环境实现和谐发展。能源自主创新体系基本建成,科技战略支撑和引领作用显著增强,能源领域科技创新走在全国前列。全面建成清洁低碳、安全高效的现代能源体系,为新时代现代化强省建设提供坚实的能源保障。

山东省人民政府

关于印发山东省能源发展“十四五”

规划的通知

鲁政字〔2021〕143号

各市人民政府,各县(市、区)人民政府,省政府各部门、各直属机构,各大企业,各高等院校:

《山东省能源发展“十四五”规划》已经省委、省政府同意,现印发给你们,请认真贯彻实施。

山东省人民政府

2021年8月9日

(此件公开发布)

抄送:省委各部门,省人大常委会办公厅,省政协办公厅,省监委,省法院,省检察院。各民主党派省委,省工商联。

山东省人民政府办公厅2021年8月11日印发

加载中...