新浪财经 期货

六部委:进口天然气可申请办理进口环节增值税返还

上海石油天然气交易中心

关注

SHPGX导读:4月30日,财政部等六部委印发“关于‘十四五’期间能源资源勘探开发利用进口税收政策的通知”和“关于‘十四五’期间能源资源勘探开发利用进口税收政策管理办法的通知”。对经国家发展改革委核(批)准建设的跨境天然气管道和进口液化天然气接收储运装置项目,以及经省级政府核准的进口液化天然气接收储运装置扩建项目进口的天然气(包括管道天然气和液化天然气),按一定比例返还进口环节增值税。

关于“十四五”期间能源资源勘探开发利用

进口税收政策的通知

财关税〔2021〕17号

各省、自治区、直辖市、计划单列市财政厅(局)、发展改革委,海关总署广东分署、各直属海关,国家税务总局各省、自治区、直辖市、计划单列市税务局,各省、自治区、直辖市能源局,新疆生产建设兵团财政局、发展改革委,财政部各地监管局,国家税务总局驻各地特派员办事处:

为完善能源产供储销体系,加强国内油气勘探开发,支持天然气进口利用,现将有关进口税收政策通知如下:

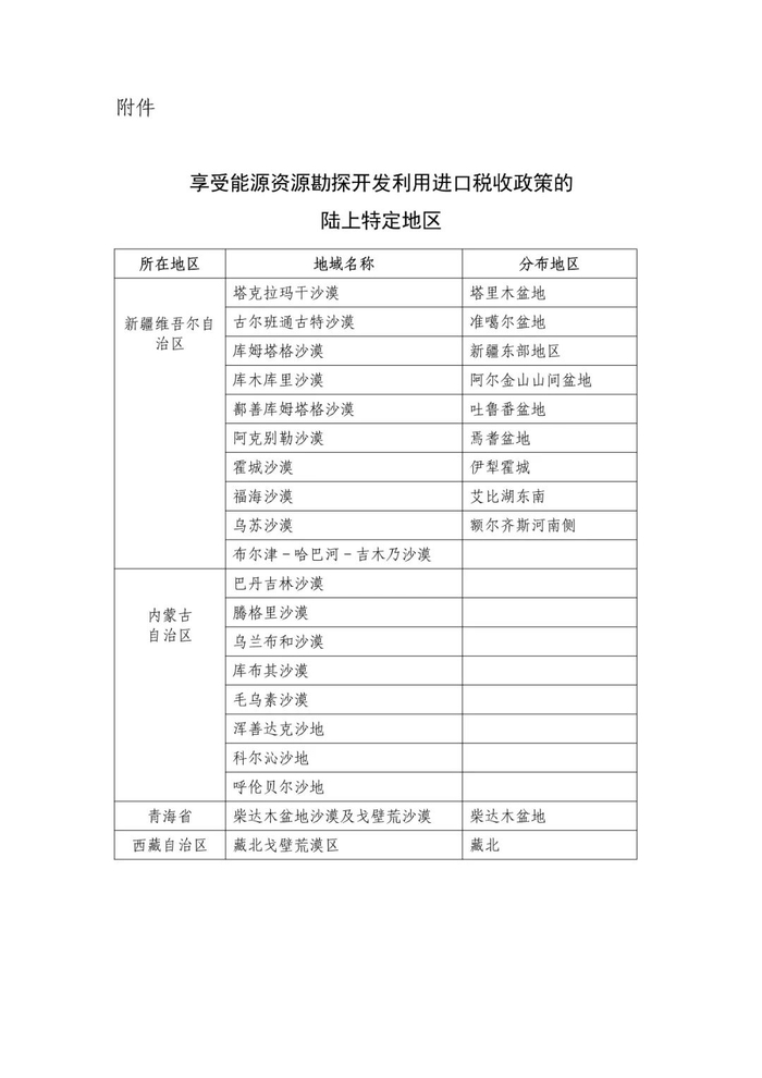
一、对在我国陆上特定地区(具体区域见附件)进行石油(天然气)勘探开发作业的自营项目,进口国内不能生产或性能不能满足需求的,并直接用于勘探开发作业的设备(包括按照合同随设备进口的技术资料)、仪器、零附件、专用工具,免征进口关税;在经国家批准的陆上石油(天然气)中标区块(对外谈判的合作区块视为中标区块)内进行石油(天然气)勘探开发作业的中外合作项目,进口国内不能生产或性能不能满足需求的,并直接用于勘探开发作业的设备(包括按照合同随设备进口的技术资料)、仪器、零附件、专用工具,免征进口关税和进口环节增值税。

二、对在我国海洋(指我国内海、领海、大陆架以及其他海洋资源管辖海域,包括浅海滩涂,下同)进行石油(天然气)勘探开发作业的项目(包括1994年12月31日之前批准的对外合作“老项目”),以及海上油气管道应急救援项目,进口国内不能生产或性能不能满足需求的,并直接用于勘探开发作业或应急救援的设备(包括按照合同随设备进口的技术资料)、仪器、零附件、专用工具,免征进口关税和进口环节增值税。

三、对在我国境内进行煤层气勘探开发作业的项目,进口国内不能生产或性能不能满足需求的,并直接用于勘探开发作业的设备(包括按照合同随设备进口的技术资料)、仪器、零附件、专用工具,免征进口关税和进口环节增值税。

四、对经国家发展改革委核(批)准建设的跨境天然气管道和进口液化天然气接收储运装置项目,以及经省级政府核准的进口液化天然气接收储运装置扩建项目进口的天然气(包括管道天然气和液化天然气,下同),按一定比例返还进口环节增值税。具体返还比例如下:

(一)属于2014年底前签订且经国家发展改革委确定的长贸气合同项下的进口天然气,进口环节增值税按70%的比例予以返还。

(二)对其他天然气,在进口价格高于参考基准值的情况下,进口环节增值税按该项目进口价格和参考基准值的倒挂比例予以返还。倒挂比例的计算公式为:倒挂比例=(进口价格-参考基准值)/进口价格×100%,相关计算以一个季度为一周期。

五、本通知第一条、第二条、第三条规定的设备(包括按照合同随设备进口的技术资料)、仪器、零附件、专用工具的免税进口商品清单,由工业和信息化部会同财政部、海关总署、税务总局、国家能源局另行制定并联合印发。第一批免税进口商品清单自2021年1月1日实施,至第一批免税进口商品清单印发之日后30日内已征应免税款,依进口单位申请准予退还。以后批次的免税进口商品清单,自印发之日后第20日起实施。

六、符合本通知第一条、第二条、第三条规定并取得免税资格的单位可向主管海关提出申请,选择放弃免征进口环节增值税,只免征进口关税。有关单位主动放弃免征进口环节增值税后,36个月内不得再次申请免征进口环节增值税。

七、“十四五”期间能源资源勘探开发利用进口税收政策管理办法由财政部会同有关部门另行制定印发。

八、本通知有效期为2021年1月1日至2025年12月31日。

财政部  海关总署  税务总局

2021年4月12日

发布日期:2021年04月30日

关于“十四五”期间能源资源勘探开发利用

进口税收政策管理办法的通知

财关税〔2021〕18号 

各省、自治区、直辖市、计划单列市财政厅(局)、发展改革委、工业和信息化主管部门,海关总署广东分署、各直属海关,国家税务总局各省、自治区、直辖市、计划单列市税务局,各省、自治区、直辖市能源局,新疆生产建设兵团财政局、发展改革委、工业和信息化局,财政部各地监管局,国家税务总局驻各地特派员办事处: 

为落实《财政部 海关总署 税务总局关于“十四五”期间能源资源勘探开发利用进口税收政策的通知》(财关税〔2021〕17号,以下简称《通知》),特制定本办法。 

一、关于石油(天然气)、煤层气勘探开发作业项目和海上油气管道应急救援项目的免税规定 

(一)对可享受政策的有关单位,分别按下列规定执行: 

1.自然资源部作为石油(天然气)、煤层气地质调查工作有关项目的项目主管单位,依据有关项目确认文件以及《通知》第五条规定的免税进口商品清单,向项目执行单位出具《能源资源勘探开发利用进口税收政策项下有关项目及进口商品确认表》(以下简称《确认表》,见附件1)。 

中国石油天然气集团有限公司、中国石油化工集团有限公司、中国海洋石油集团有限公司作为石油(天然气)、煤层气勘探开发作业的项目主管单位,依据有关部门出具的项目确认文件,以及《通知》第五条规定的免税进口商品清单,确认勘探开发项目、项目执行单位、项目执行单位在项目主管单位取得油气矿业权之日后进口的商品,出具《确认表》。 

中国海洋石油集团有限公司作为海上油气管道应急救援项目的项目主管单位,依据有关部门出具的项目确认文件,以及《通知》第五条规定的免税商品清单,确认海上油气管道应急救援项目、项目执行单位、项目执行单位在海上油气管道应急救援项目批准之日后进口的商品,出具《确认表》。 

2.其他已依法取得油气矿业权并按《通知》第一条、第二条、第三条规定开展石油(天然气)、煤层气勘探开发作业项目的企业,应在每年4月底前向财政部提出享受政策的申请,并附企业基本情况、开展石油(天然气)、煤层气勘探开发作业项目的基本情况。财政部会同自然资源部、海关总署、税务总局确定该企业作为项目主管单位后,财政部将项目主管单位及项目清单函告海关总署,抄送自然资源部、税务总局、项目主管单位。项目主管单位依据《通知》第五条规定的免税商品清单,确认项目执行单位、项目执行单位在项目主管单位取得油气矿业权之日后进口的商品,出具《确认表》。 

(二)符合本条第一项的项目执行单位,凭《确认表》等有关材料,按照海关规定向海关申请办理进口商品的减免税手续。 

(三)项目执行单位发生名称、经营范围变更等情形的,应在政策有效期内及时将有关变更情况说明报送项目主管单位,并退回已开具的《确认表》。项目主管单位确认变更后的项目执行单位自变更登记之日起能否按《通知》规定继续享受政策,对符合规定的项目执行单位重新出具《确认表》,并在其中“项目执行单位名称、经营范围变更等情况说明”栏,填写变更内容及变更时间。 

(四)《通知》第五条规定的免税商品清单,可根据产业发展情况等适时调整。 

(五)《通知》第五条规定的已征应免税款,依项目执行单位申请准予退还。其中,已征税进口且尚未申报增值税进项税额抵扣的,应事先取得主管税务机关出具的《能源资源勘探开发利用进口税收政策项下进口商品已征进口环节增值税未抵扣情况表》(见附件2),向海关申请办理退还已征进口关税和进口环节增值税手续;已申报增值税进项税额抵扣的,仅向海关申请办理退还已征进口关税手续。 

(六)石油(天然气)、煤层气勘探开发作业和海上油气管道应急救援项目的项目主管单位应加强政策执行情况的管理监督,并于每年3月底前将上一年度政策执行情况汇总报财政部、工业和信息化部、海关总署、税务总局、国家能源局。 

(七)项目执行单位应严格按照《通知》规定使用免税进口商品,如违反规定,将免税进口商品擅自转让、移作他用或者进行其他处置,被依法追究刑事责任的,在《通知》剩余有效期内,停止享受政策。 

(八)项目执行单位如存在以虚报信息等获得免税资格的,经项目主管单位或有关部门查实后,由项目主管单位函告海关总署,自函告之日起,该项目执行单位在《通知》剩余有效期内停止享受政策。 

二、关于天然气进口环节增值税先征后返规定 

(一)符合《通知》第四条规定的项目所进口的天然气,相关进口企业可申请办理天然气进口环节增值税返还。 

(二)2020年12月31日前已按《财政部 海关总署 国家税务总局关于对2011-2020年期间进口天然气及2010年底前“中亚气”项目进口天然气按比例返还进口环节增值税有关问题的通知》(财关税〔2011〕39号)享受了天然气进口环节增值税返还的项目,自2021年1月1日起按《通知》规定享受进口环节增值税返还。对于上述项目在2020年12月31日及以前申报进口的天然气的进口环节增值税返还,仍按财关税〔2011〕39号文件及相关规定办理。国家发展改革委、国家能源局将上述项目名称和项目主管单位函告财政部、海关总署、税务总局,并抄送项目所在地财政部监管局、发展改革委、能源局、直属海关。 

(三)自2021年1月1日起,对符合《通知》规定的跨境天然气管道和进口液化天然气接收储运装置的新增项目,以及省级政府核准的进口液化天然气接收储运装置新增扩建项目,在项目建成投产后,国家发展改革委、国家能源局将新增项目和新增扩建项目的名称、项目主管单位和享受政策的起始日期,函告财政部、海关总署、税务总局,并抄送新增项目和新增扩建项目所在地财政部监管局、发展改革委、能源局、直属海关。 

(四)项目主管单位发生变更的,国家发展改革委、国家能源局应在政策有效期内及时将项目名称、变更后的项目主管单位、变更日期函告财政部、海关总署、税务总局,并抄送项目所在地财政部监管局、发展改革委、能源局、直属海关。 

(五)本条第二、三、四项所述的项目主管单位,依据有关部门出具的天然气项目确认文件,对符合《通知》规定的项目、进口企业和进口数量进行确认,并出具《享受能源资源勘探开发利用进口税收政策的进口天然气项目及企业确认书》(以下简称《确认书》,见附件3)。 

(六)《通知》第四条第一项中的长贸气合同清单,由国家发展改革委函告财政部、海关总署、税务总局,抄送财政部各地监管局、有关企业。 

(七)《通知》第四条第二项中的进口价格,是指以单个项目计算,一个季度内(即1-3月、4-6月、7-9月或10-12月,具体进口时间以进口报关单上列示的“申报日期”为准,下同)进口价格的算术平均值;参考基准值是指同一季度内参考基准值的算术平均值。 

在计算进口价格的算术平均值时,应将同一季度内同一企业在同一项目下进口的符合《通知》第四条第二项的天然气均包含在内。管道天然气的进口价格为实际进口管道天然气单位体积进口完税价格的算术平均值。液化天然气的进口价格为实际进口液化天然气单位热值进口价格的算术平均值。 

参考基准值由国家发展改革委、国家能源局确定并函告财政部、海关总署、税务总局,抄送财政部各地监管局、海关总署广东分署和各直属海关,告知相关企业。 

(八)天然气进口企业应在每季度末结束后的三个月内,统一、集中将上一季度及以前尚未报送的税收返还申请材料报送纳税地海关。申请材料应包括《确认书》,分项目填报的《长贸气进口环节增值税先征后返统计表》(见附件4)、《管道天然气(不含长贸气)进口环节增值税先征后返统计表》(见附件5)或《液化天然气(不含长贸气)进口环节增值税先征后返统计表》(见附件6)。具体税收返还依照《财政部 中国人民银行 海关总署关于印发〈进口税收先征后返管理办法〉的通知》(财预〔2014〕373号)的有关规定执行。 

(九)天然气进口企业如存在以虚报信息等获得进口税收返还资格的,经项目主管单位或有关部门查实后,由项目主管单位函告海关总署,自函告之日起,该天然气进口企业在《通知》剩余有效期内停止享受政策。 

三、财政等有关部门及其工作人员在政策执行过程中,存在违反政策规定的行为,以及滥用职权、玩忽职守、徇私舞弊等违法违纪行为的,依照国家有关规定追究相应责任;涉嫌犯罪的,依法追究刑事责任。 

四、本办法有效期为2021年1月1日至2025年12月31日。 

          2. 能源资源勘探开发利用进口税收政策项下进口商品已征进口环节增值税未抵扣情况表

          3. 享受能源资源勘探开发利用进口税收政策的进口天然气项目及企业确认书

          4. 长贸气进口环节增值税先征后返统计表

          5. 管道天然气(不含长贸气)进口环节增值税先征后返统计表

          6. 液化天然气(不含长贸气)进口环节增值税先征后返统计表

财政部 国家发展改革委 工业和信息化部  

海关总署 税务总局 国家能源局 

2021年4月16日 

发布日期:  2021年04月30日

本文来源 | 财政部 国家发展改革委 工业和信息化部 海关总署 税务总局 国家能源局

— 提示 — 

转载上述内容,旨在资讯交流分享,仅供读者参考,上海石油天然气交易中心对文中陈述、观点等持中立态度。如需转载交易中心原创内容,请联系后台,感谢!

加载中...