新浪财经 期货

全球大宗商品交易商的发展特点及启示(上)

期货日报

关注

原标题:全球大宗商品交易商的发展特点及启示(上) 来源:原创

——基于《财富》世界500强榜单的分析

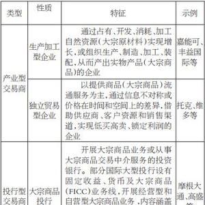
大宗商品交易商的基本特征

大宗商品交易商(Commodity Trader)本质上是利用金融市场筹集运营资金,在全球范围内进行实物大宗商品的交易、转换、投资及做市活动,并对冲或管理风险的企业。在全球范围内,开展实物大宗商品经营活动的企业主要有两类,分别是产业型交易商和投行型交易商。两类企业大宗商品业务的侧重点有所不同,前者的核心业务是大宗商品实物的买卖、加工或物流,后者的业务除自营商品及衍生品交易外,还涉及大宗商品实物的投资与交易。2008年国际金融危机后,欧美加强了金融监管和商品交易审查力度,全球银行业在商品市场的业务收入从2011年的83亿美元缩减至2019年的40亿美元,大型跨国投行纷纷剥离大宗商品业务。因此,本文以全球产业型交易商作为主要研究对象。

表为两类大宗商品交易商比较

表为交易商活动贯穿商品贸易全生命周期

产业型交易商具有以下几个功能特征:

一是交易商是行业价值链的组织者。商品交易涵盖大宗商品原材料从生产到最终消费的一系列过程,交易商在其中充当生产商和消费者之间的桥梁,将大宗商品转移至需求最大的环节或地区,为价值链上下游的生产商和消费者带来最大收益。

二是交易商能够完成大宗原材料的空间、时间和形式转换。一方面,交易商能够以最具效益的方式匹配供需,填补地域间的鸿沟。例如,瑞士巧克力生产商所需的可可主要产自非洲、南美等热带地区,交易商则通过物流将可可原料供应商和欧洲的巧克力生产商串联起来。另一方面,交易商能够解决生产和消费时间不匹配的问题。针对季节性生产、全年消费的农产品,交易商可以通过存储、远期销售等方式匹配供需。此外,多数大宗商品都需要经过加工、精炼和混合,才能满足最终产品的特性以备消费,因此交易商在原材料加工方面也扮演重要角色。

三是交易商的活动涵盖大宗商品贸易生命周期的各个环节。例如,在大宗商品的采购、生产环节,交易商自行或通过生产领域代理人完成大宗商品原料的开采和收储;在购售环节,交易商通常采用FOB购买和CIF销售的方式参与商品贸易;在物流运输环节,交易商利用集装箱班轮航线或租用船只等进行运输。此外,在仓储和市场布局、加工处理、检验和认证、贸易融资、大宗商品交易以及资产收购等其他环节,都有大宗商品交易商活动的身影。

四是风险管理在交易商运营中不可或缺。在参与商品活动过程中,交易商可能面临价格、基差、利差、运营、合同履约、市场流动性等多种风险。为应对这些风险,交易商一般会采取三种方式:其一,分散经营与交易。由于不同商品市场之间基差风险的相关性较低,交易商一般会参与多种类型的商品交易,避免受到市场中特定事件的过度影响。其二,整合大宗商品价值链。例如,原材料价格上涨会压缩生产环节利润,交易商通过整合上游原材料和生产环节资产,稳定整体利润并控制风险。其三,参与期货、期权、互换等衍生品交易,管理与大宗商品交易相关的风险。不同交易商在套期保值策略、风险评估标准和工具选择上会有很大差异。

全球大宗商品交易商的发展现状

本文以500强榜单为基础,截取近四年榜单数据进行统计分析,旨在对近年来全球大宗商品交易商的发展现状进行整体把握。根据500强企业所属行业分类,炼油、采矿及原油生产、贸易、金属产品等12个行业与大宗商品相关。经统计,2020年的500强企业包含102个交易商,近4年全球累计有118个交易商上榜。

全球交易商数量2020年出现下降,只有中国保持连续增长

从上榜规模看,2017—2019年500强中的交易商数量不断增长。2020年上榜交易商102家,较2019年的108家下降5.6%。全球范围内,只有中国上榜交易商总数保持连续3年增长势头。

图为500强中的大宗商品交易商数量

生产加工型和独立贸易型交易商地域分布差异大,我国近半数交易商分布于沿海地区

从地域分布看,占全球交易商比重超过80%的生产加工型企业,在国别分布上较为分散。独立贸易型企业则比较集中,主要分布在中国、日本、韩国、印度、新加坡等5个亚洲临海国家。

就我国而言,近半数交易商分布于沿海地区。独立贸易型企业占我国上榜交易商的40%,其中超过三分之二的贸易型企业集中在福建、浙江、广东等省份,内陆地区则鲜有企业上榜。

全球交易商行业分布广泛、能化产业占主导,我国交易商行业分布与全球不同

从行业分布看,近年来经营能源化工产品的交易商,其数量和总营收均超过上榜交易商的一半,在全球大宗商品行业中占主导地位。矿石金属行业和贸易行业的交易商,在数量及总营收上均较为接近,分别占上榜交易商的15%左右。全球从事农副产品等软商品经营的交易商数量最少,总营收在上榜交易商中占比同样最低。

我国交易商的行业分布与全球整体状况有所不同。第一,约有四成交易商集中在贸易行业,但其总营收仅占我国上榜交易商营收总和的约25%。第二,约25%的交易商为能源化工企业,但其总营收则超过我国上榜交易商的50%。第三,矿石金属行业的交易商数量近年来有小幅增长,已超过能源化工类交易商,但其总营收仍然较少。第四,长时间来我国仅有1家主营农副产品的企业(中粮集团有限公司)上榜,数量和营收占比均低于全球同行业水平。

图为500强中全球各行业交易商总数

图为500强中全球各行业交易商总营收

图为500强中我国各行业交易商总数

图为500强中我国各行业交易商总营收

全球交易商经营增长整体放缓,我国交易商的盈利能力较弱

表为500强企业及各国交易商主要财务指标均值(单位:亿美元)

从营收情况看,全球交易商的平均营收连续四年高于500强平均水平,但由于大宗商品交易规模大、利润低,交易商的平均销售收益率始终低于500强均值。从利润情况看,2016—2018年全球交易商的平均利润持续增长,但受大宗商品需求及价格下行、全球贸易紧张局势加剧影响,2019年利润增长乏力,较上年减少28.9%。然而,与3年前相比,全球交易商与500强企业平均利润的差距已经明显缩小。

就我国而言,近年来全国上榜交易商的营业收入超过全球上榜交易商的平均水平,也超过500强总体和中国企业均值。然而,其平均利润及销售收益率仍远低于全球交易商及500强企业平均水平。

分行业看,能源化工行业的交易商企业规模最大,平均营收、利润和资产水平最高,销售收益率与全球交易商平均水平整体相近;农副产品行业的交易商营收和资产规模有限,平均收益率指标变化幅度最小,盈利能力相对稳定;矿石金属行业交易商平均利润波动较大,2019年销售收益率和净资产收益率均大幅下降;贸易行业交易商由于较少受到生产环节市场价格波动的影响,其平均销售收益率和净资产收益率较为稳定。

表为500强中各行业交易商主要财务指标均值(单位:亿美元)

全球交易商多使用衍生品管理风险,我国交易商衍生工具运用有限

全球范围内,大型企业利用衍生品进行风险管理已经十分普及。2018年世界500强企业中共有414家上市企业,其中使用衍生工具的企业达381家,占比92.03%。根据2020年榜单情况,剔除未上市企业,全球上榜交易商中共有92家上市企业,其中84家在上一年度曾使用衍生工具,在上市交易商中占比达91.3%。具体来看,84家企业中有7家未声明所参与的衍生品交易类型;5家企业仅使用了外汇、利率等衍生工具;其余72家利用了商品衍生工具管理风险,在84家使用衍生工具的交易商中占比85.7%。

目前,在参与商品衍生品交易的72家交易商中,有超过63%的企业(46家)综合运用场内和场外衍生品工具,管理并对冲大宗商品交易中的各类风险,运用衍生品的熟练程度较高。此外,商品期货是交易商首选的风险管理工具,在参与商品衍生品交易的过程中,超过八成交易商(59家)利用商品期货进行风险管理。据统计,同时运用两种及两种以上商品衍生工具对冲风险的企业已经超过53家。

表为500强中全球上市交易商使用商品衍生工具情况

从国内情况看,2020年我国上榜的23个交易商中,共有17家上市企业。在上一年度内曾使用衍生工具的企业共12家,占我国已上市交易商的70.5%,低于全球相应水平。具体而言,我国使用衍生工具的上市交易商100%参与商品期货交易,但与全球整体情况相比,我国交易商场外市场参与度较低,远期、掉期等场外衍生工具运用范围相对有限,参与衍生品交易的熟练程度不高。

表为500强中我国上市交易商使用商品衍生工具情况

加载中...