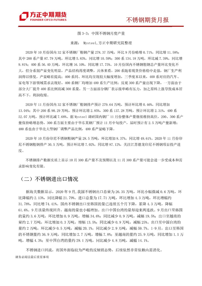
新浪财经
期货
【不锈钢月报】季节性走弱料不可避免
方正中期期货有限公司
2020.11.12
00:00
关注
加载中...
视频
直播
美图
博客
看点
政务
搞笑
八卦
情感
旅游
佛学
众测