全球经济体经济刺激政策周报(5月11日-5月15日)
我的钢铁网
原标题:全球经济体经济刺激政策周报(5月11日-5月15日)
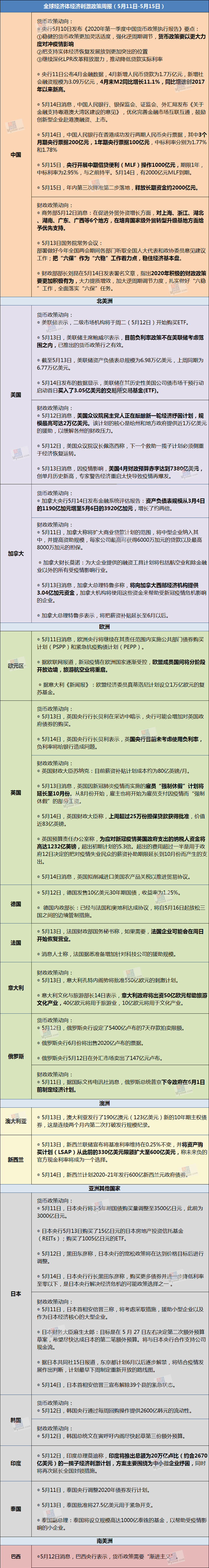
Mysteel不完全汇总了本周(5月11日-5月15日)全球15个经济体实施经济刺激的政策,具体如下:
附:全球经济体经济刺激政策周报(5月4日-5月9日)
原标题:全球经济体经济刺激政策周报(5月11日-5月15日)
Mysteel不完全汇总了本周(5月11日-5月15日)全球15个经济体实施经济刺激的政策,具体如下:
附:全球经济体经济刺激政策周报(5月4日-5月9日)