废旧资源再生之轮胎裂解
卓创资讯橡胶产业观察
导语
近年来,国内的轮胎裂解备受关注,被称为废旧轮胎再利用中的绿色环保新方式,轮胎裂解项目也如雨后春笋般的出现在全国各地。
我国作为汽车消费大国,废旧轮胎的产生量自然也是巨大的。随着人类的生产生活对环境造成的污染日趋严重,废轮胎的回收处理和再利用已受到越来越多的重视。通常废旧轮胎的的处理方法有:轮胎翻新、原型利用、制作胶粉、制造再生橡胶和轮胎裂解,国外还有通过燃烧焚化回收热量,但是在国内很少被作为燃料使用。近年来,国内的轮胎裂解备受关注,被称为废旧轮胎再利用中的绿色环保新方式,轮胎裂解项目也如雨后春笋般的出现在全国各地。
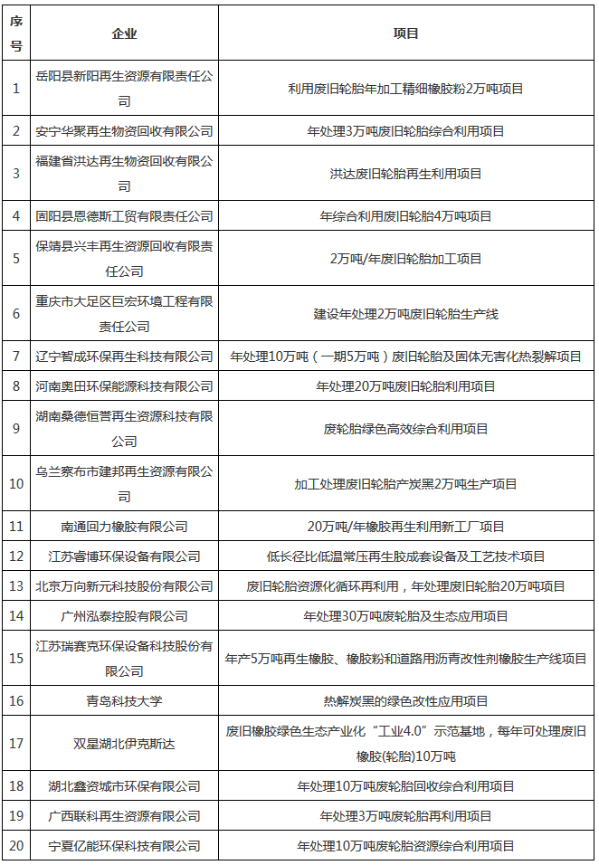
2019年废橡胶综合利用新上项目汇总表(截止10月)

来源:废橡胶综合利用协会
轮胎裂解是将废旧轮胎投放到高温常压裂解釜中,加入催化剂后对废轮胎加热进行催化裂解,从而产生轮胎油、炭黑、钢丝和不凝气,轮胎油主要用于燃料或者经过炼油厂提炼后得到汽油和柴油,目前市场上的轮胎油多数直接用作燃料使用。一吨废轮胎大致可以裂解出45%左右的裂解油,35%左右的炭黑、12%左右的钢丝,8%左右的不凝气。
废轮胎“土法炼油”作为产业发展的初级形式,经济效益低下,且产生二次污染,给环境带来了灾难性的破坏。当前的轮胎裂解与之不同,工艺有微负压裂解技术,微波裂解技术,熔盐式轮胎裂解技术等,新技术以及新设备的出现,践行了环保性与实用性,将这些产品做精做细,经济附加值也大大提高,因此受到人们的大力追捧。
普遍来看,受出油率以及油质的影响,轮胎裂解项目的首选原料是900以下废旧小钢丝胎,其次是900以上废旧大钢丝胎、废旧橡胶制品以及橡胶边角料等。年内各地的轮胎裂解项目纷纷开工生产,市场小钢丝胎货源日渐紧张,价格出现上行;但是轮胎油需求表现良好,出货顺畅,厂生产积极性较高。四季度以来,随着燃料油市场弱势僵持,下游需求疲软,轮胎油价格下滑,轮胎裂解厂家生产有积极性限,废旧小钢丝胎虽然货源依旧不多,但价格随之出现下行,近期市场整体维持僵持盘整运行。(以上观点仅供参考,风险自负)
卓创橡胶
解析产业动态
预测行业走势