新浪财经 期货

【行业聚焦】工信部批准1128项行业标准,15项涉钢铁!

市场资讯 2025.05.15 06:59
期货K线图

期货K线图

来源:中联钢信网

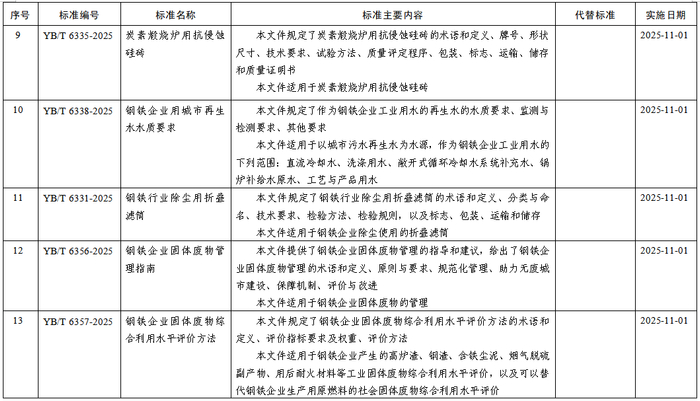
5月13日,工信部发布公告,批准《钢渣再生热压钢块》等1128项行业标准,其中多项涉及钢铁,原文如下:

工业和信息化部批准《钢渣再生热压钢块》等1128项行业标准。其中,化工行业56项、石化行业34项、黑色冶金行业15项、有色金属行业114项、建材行业65项、稀土行业2项、机械行业485项、汽车行业34项、船舶行业23项、轻工行业67项、纺织行业39项、包装行业2项、电子行业55项、通信行业137项。批准《金精矿》等9项行业标准外文版。其中,有色金属行业2项、黄金行业1项、建材行业2项、轻工行业4项。

加载中...