新湖宏观金融(黄金)2025年报:市场波澜起又伏,历经风雨金更坚
外盘期货走势图
来源:湖畔新言
要点:
随着包括美联储在内的主要央行开启降息周期,叠加全球地缘政治危机升级以及美国大选的不确定性,金价在年内屡创历史新高,成为2024年表现最佳的资产之一。
未来从黄金的基本面来看,黄金的供给端仍然稳定,需求端中各国央行购金的持续性支撑金价中枢。从宏观层面来看,美国经济“软着陆”的可能性较高,我们认为当前美联储为特朗普政策干预留了一定空间,2025年大概率“先鹰后鸽”。2025年更多的不确定性来源于特朗普上台后政策的变动。
我们预计 金价在2025年上半年可能仍以震荡走势为主,但是随着美联储降息路径的陆续修正以及特朗普政策落地,下半年黄金存在再度走强机会。中长期来看,特朗普执政期间很难避免美国债务货币化,美债规模增长趋势仍难改,全球去美元化进程可能加快。叠加除日本外的主要经济体国家均进入降息周期,全球货币的泛滥以及各国央行购金的持续性,支撑金价中枢上行,后续黄金可能可能再创新高。
一、2024年黄金行情回顾
年初至今金价涨幅超过25%,并于10月底创下年内第37次历史新高,是年内表现最佳的资产之一。伦敦现货金价和COMEX黄金的价格走势基本一致,但由于受到汇率等因素的影响,沪金主力合约的价格波动更大。年内支撑黄金上涨的主要因素是市场对美联储降息预期的提升、地缘政治危机以及美国大选等避险情绪。根据年初至今金价的表现,我们将其简单分为以下三个阶段。
第一阶段为1-5月,市场对美联储降息的预期有所下降,但金价超基本面上涨。年初市场对美联储降息的预期较为乐观,但随着大幅超出市场的预期的美国非农就业数据和通胀数据,投资者削减到了对美联储降息预期的押注。不过鲍威尔在3月的国会听证会表态偏鸽,同时在3月FOMC上淡化了二次通胀风险,亦声称良好的非农数据不会影响降息进度,引发市场的乐观情绪,使得即使在中东地缘冲突降温的情况下,金价仍超基本面上涨。
第二阶段为6-9月,欧美经济数据走弱,市场进行“衰退交易”定价。美国经济数据弱于市场预期,同时以鲍威尔为首的美联储官员偏鸽派发言使得市场提高对美联储9月开启降息的定价交易。特别是美国7月非农失业率触及萨姆法则,引发市场对经济衰退的恐慌,叠加日本央行加息,日元套息交易席卷金融市场,以美国为代表的多国股市大幅下跌,一度造成资本市场流动性紧张,也拖累了金价的短期表现。随后,美联储和日央行官员纷纷下场安抚市场情绪,叠加美国通胀及PMI数据指向美国经济可控,金价逐步企稳并反弹,期间创下历史新高。在8月的杰克逊霍尔全球央行年会上,鲍威尔意外发出明确的降息信号,随后在9月的议息会议上以非常规的50bp开启降息周期,市场情绪得到提振。但这一行为又引发了市场对美国经济的担忧,市场加大对美联储11月继续降息50bp的预期,叠加中东地缘冲突带来的避险需求,使得金价在9月迭创历史新高。另外,特朗普7月在竞选活动中遇袭,随后支持率大幅攀升。同时,拜登在第一轮美国总统电视辩论中表现不佳,随后退选,副总统哈里斯接棒。除此之外,我国央行此前连续购金支撑金价中枢上行,但6月公布的外汇储备显示暂停购金,对市场短期情绪影响较大。
第三阶段是10月至今,美国“衰退交易”证伪,“特朗普交易”交替叠加地缘政治局势升级。随着美国劳动力市场和通胀数据续超预期,市场下调对美联储后续降息幅度的预期,特别是将11月降息50bp的押注降低至25bp。美国大选方面,特朗普和哈里斯的竞争出现白热化的局面,两人的支持率在大选前几度出现反转的局面,市场的不确定性持续增大,叠加中东地缘局势进一步升级,相关的避险资金流入黄金ETF推升金价。美国大选尘埃落定后,大量前期避险资金获利了结,同时“特朗普交易”热潮下美元持续走高,使得金价承压。但在11月下半月由于俄乌冲突进一步升级,推动金价反弹。本月以来,“特朗普交易”有所退潮,但市场进一步下调美联储未来降息空间,金价维持高位震荡。另外,我国央行在11月恢复购金,对短期金价有一定的支撑。
二、黄金基本面分析
(一)黄金的供给情况
从黄金供给的结构来看,70%来自于矿产金,其余来自于再生金。其中再生金主要来自废旧黄金珠宝回收以及电子产品提炼黄金两类。废旧黄金回收量与金价走势有一定的相关性,当金价走高时,废旧黄金珠宝回收一般也会有所增长,并且与黄金矿山生产流程较长不同,废旧黄金珠宝回收对价格的敏感性较强。
金矿的开采周期较长,每年增速维持较低水平。全球矿产金量从1900年的386吨增长至2023年的3644吨,复合增速为1.8%。近年来,全球黄金产量步入平台期,2018-2023年复合增速仅为-0.1%。根据全球黄金协会的数据,今年前三季度矿产金环比有所增加。
从成本端来看,近年来开采黄金的总成本也呈现持续上升的态势。但就当前开采成本与黄金价格来看,金矿开采商的利润维持在较高水平。根据全球最大的黄金生产商之一巴里克黄金公司(Barrick Gold Corporation)公布的2024年一季度报显示,其黄金生产成本预计为每盎司1441美元,虽较2023年第四季度的1425美元略有上升,但开采金矿的利润仍然可观。
从黄金的供需平衡表来看,由于今年以来黄金价格不断刷新历史新高,截至今年三季度,金矿产量和回收金都有不同程度的增长:金矿产量同比增长5.8%,环比增长9.13%;回收同比增长11.3%,环比略有下降。
根据巴里克等金矿开采运营公司的年报,其在未来展望中都计划将会扩产。另外,南非统计局表示,南非10月黄金产量同比下降3.4%,已经连续3月同比呈下降趋势。由于全球黄金探明的储量较为固定,而且勘探开采周期较长,即使在扩产计划下,每年黄金供给的增量仍然有限,相较于需求端而言,黄金的供给仍较为平稳。
(二)黄金的需求情况
黄金的需求主要由珠宝首饰、央行购金、投资需求以及工业用金等构成。截至2024年3季度末,全球对黄金的需求总量为1176.5吨,包括场外交易的总需求为1313吨,同比增长5.1%。
珠宝首饰的需求占黄金总需求的比例最大,金价今年以来屡创历史新高,压抑部分购金需求。消费者购买金饰的量有所减少,但消费的金额却有所增长:金饰需求总额超过360亿美元,同比大增13%。由于7月印度黄金进口关税的大幅下调使得金价更具优势,驱动金饰消费,促进印度市场增长,但从全球消费来看仍显颓势。央行购金今年前三季度与去年同期基本持平。投资用金中,虽然今年三季度黄金ETF净流入增加,但金条和金币投资需求同比下滑9%。另外,人工智能的发展继续推动科技用金的增长,同比涨幅达到7%。
1.央行购金需求
近两年,央行购金超越投资成为黄金需求的第二大来源,2023年央行购金需求占比为26.29%,投资占比为18.02%。自2022年以来,央行年度购金需求连续2年超过投资需求。根据世界黄金协会的回归模型,近一年来残差项的占比在某些月份持续偏高,其中就包括央行购金的影响。
央行购金的增加是近几年黄金需求的最大边际变量。 实际上,央行购金已有百年历史,央行购金的动机主要集中在 维护主权货币稳定、防范全球金融和地缘政治冲风险、优化现有外汇储备资产组合和规模以及顺应全球货币和贸易体系转变 等五个方面。美元体系多次被武器化,美国已陆续冻结朝鲜、阿富汗、伊朗、委内瑞拉及俄罗斯等多国的美元资产,以俄乌冲突为爆发点,部分经济体对美元储备资产的安全性产生了质疑,全球去美元化进程有所加快,出于对国家储备资产的安全及多元化的考虑,各国央行开始大幅增加黄金储备。
世界黄金协会调研数据显示,在俄乌冲突后,2022年全球央行净购金量超预期增至1082吨,远高于2011-2021年平均的509吨/年,且主要增量出现在3-4Q22。2022和2023两年央行平均购金规模为1060吨,也远超过去20年的购金量。
今年以来,各国央行购金的总体速度仍未停滞。在全球主权信用危机以及俄乌冲突以来去美元化浪潮的影响下,各国央行特别是发展中国家央行的购进需求直线上升。年初迄今,全球央行的购金量则与2022年同期持平,达到694吨,且购金行为普遍见于各经济体央行。其中印度央行购金量位居全球第一,土耳其其次,波兰第三,中国央行排名第四。根据世界黄金协会的数据,10月印度央行增持27吨黄金,推动其年初至今购金总量升至77吨,净购金量达到去年同期的5倍。印度卢比兑美元连年贬值,这可能推动印度央行增持黄金,稳定币值。我国外汇储备显示,时隔半年,我国央行在11月重启购金,增持黄金16万盎司,当前黄金储备为7296万盎司(约为2266.37吨黄金)。
我国央行已经从2019年初增持超过400吨,目前黄金储备占我国外汇储备的比例仅5%左右。从存量上来看,美国和西欧各国央行的黄金储备仍占六成左右。 整体看,以中国为代表的新兴市场经济体黄金储备资产仍大幅低于发达经济体,后续仍有较大的增持空间。
2.投资用金
投资用金内部结构存在一定的变化,区域也呈现分化态势。 从存量上来看,全球黄金ETF的总持仓还是以欧美基金为主导,其中美国的持仓量遥遥领先于其他国家。但从年内持仓量变化来看,亚洲黄金ETF持仓量增长较快。其中,我国黄金ETF流入量位居全球第一,其次为美国、印度和日本,而德国和英国等欧洲国家的黄金ETF持仓量为净流出。不过,ETF资金流动随市场变化较大,例如在11月份美国大选结束后一周,美国黄金ETF的流出量为全球第一(流出超10亿美元)。总体来看,欧美和亚洲黄金ETF的流入趋势出现一定的分化,金价的定价权可能也会出现一些变动。
三季度金条和金币投资需求为269吨,与相对强劲的2023年三季度相比同比下滑9%。全球不少市场出现下降,但印度金币金条需求在本季度表现强劲,同比增长41%,部分抵消了下滑趋势。中国金币和金条投资需求在今年三季度同比下降23%,中东地区也下降了12%。
投资黄金除了ETF及金币金条的数据之外,占比更大的场外市场在黄金屡次创下历史新高后,吸引了更多投资者的目光。根据世界黄金协会公布的数据, 今年场外交易及其他需求大幅上升。 从投资规模来看,黄金交易的场外市场(OTC)的占比最大,占到整个黄金投资市场的54%,其中最主要是伦敦现货黄金市场。其次为期货交易所,占比为45%,以纽约商品交易所和上海期货交易所为主要市场;ETF的市场占比规模较小,仅为1%。
黄金交易所市场层面,年初至今COMEX黄金库存经历了下降至历史低点又重新回升的过程,而上期所的黄金库存量则持续小幅上升。COMEX黄金库存与金价走势负相关性较高,虽然库存略有回升,但当前黄金多头持仓占比仍处于历史高位,多头交易仍然拥挤。
3.避险需求
鉴于黄金在人类历史上的特殊价值,其避险属性也是影响短期黄金价格的重大因素。当世界发生地缘政治、金融市场亦或是金融周期等风险时,投资者会选择抛售股票、商品等资产,进而在短期内增加对避险资产的配置,例如:黄金、美债、美元等。
不过由于美元和黄金同为避险货币,所以它们两者在大多数时期呈现的这种负相关关系可能在这种时间段内会被打破,需要依靠具体的突发事件来判断。例如,2020年发生新冠危机时,全球避险情绪高涨,黄金价格跳涨,但同时,当时美元发生流动性危机,当时美元指数也有较大涨幅。
今年以来,避险需求是推动金价上涨的重要因素。需要注意的是,避险资金可能不会长期停留,事件驱动型的黄金行情,在避险情绪回落、风险偏好回归之后,行情也将结束。例如在特朗普确认当选后,由于美国大选的不确定性消除叠加特朗普此前承诺将缓和地缘局势,11月上半月金价受到避险资金撤离影响而下跌。
三、影响金价的宏观因素分析
(一)美国经经济与美联储降息情况
在传统的黄金分析框架下,由于黄金是零息资产,因此其与利率呈现着显著的负相关关系,同时,又因为美元的霸主地位,全球范围内大部分的黄金都以美元计价,因此美国的基准利率是金价的重要影响因素。自鲍威尔这一届美联储官员上台以来,美联储充分向全球的投资者展示了“预期管理”的艺术。虽然今年以来,市场对美国经济的预期经历了“好于预期”到“衰退担忧”再到“软着陆”的转变,但从当前的经济数据来看,美国经济仍然韧性十足。由于美联储的职责是最大化就业和稳定市场价格,我们具体关注美国的就业和通胀情况。
1.美国就业市场
一是美国新增就业人数中枢有所下移,服务业仍然是新增就业的主力军。 非农新增就业以及ADP就业人数数据都表明,今年以来每月新增就业人数的中枢有所下移,而且非农新增就业人数在多个月都对月度初值数据进行下修。另外,由于拜登政府实行宽松的边境管理政策,移民对劳动力市场的影响增加。具体分行业来看,服务部门仍然是新增就业的主力军,其中教育和医疗保健行业持续贡献了最多的新增就业人数。美国制造业仍然不见起色,制造业PMI持续位于荣枯线下方,年内制造业累计新增就业人数贡献为负。
二是失业率在近两年持续上升,但薪资增速仍然较为稳健。 来源于家庭调查的失业率从2023年至今呈现上升态势,特别是7月触及“萨姆法则”引发市场对美国衰退的担忧,但随着失业率的回落,危机宣告解除。从失业率的贡献百分比同时结合离职率等数据,当前就业市场结构仍处于较为稳定的状态,雇佣率和离职率的同步走低,也在侧面说明劳动力市场有所降温。除此之外,非农薪资同比和环比仍然保持着较高的增速。由于薪资是居民可支配收入的重要来源,这一数据的增长可能对美国居民消费有一定的支撑作用。
2.美国通胀情况
美国劳工部最新公布的数据显示,美国11月CPI同比增速升至2.7%,创四个月新高,环比上涨0.3%;核心CPI同比上涨至3.3%,环比小幅回升至0.3%,均符合预期。分项来看,此前最为顽固且占CPI权重最大的核心服务较上月有所下降,但核心商品、食品和能源价格对CPI下行的贡献都有所减少。
一是顽固的住房通胀下行带动服务项通胀回落。11月业主等价租金同为4.9%,较上月下行0.3%;房租同比增速同样下行0.2%。Zillow租房价格指数同样也显示11月美国全部租房类型统计下,房租同比增幅较上月有所下降。在服务分项中占比最大的住房价格同比下行带动了服务CPI回落。整体来看,从放假和市场租金等先行指标来看,房屋项通胀或有望下降,带动服务项通胀压力有所缓解。
二是能源降幅收窄,商品通胀有所反弹。 由于地缘风险有所减弱,叠加去年同期基数并不高,本月能源相对CPI同比下行的贡献度有所减弱。另外OPEC+接连下调了全球石油需求增长预期,在全球经济放缓的背景下,市场对石油价格持悲观态度。随着特朗普上台,其承诺将解决地缘冲突问题,同时鼓励国内化石能源生产,可能仍会对石油价格形成压制。
从商品中占比最大的二手车和新车价格来看,新车价格有所上升,仅二手车价格有所回落,不过从前瞻指标曼海姆二手车价格数据来看,其11月数据仍处于下行区间。除此之外,食品饮料、服装以及非耐用品分项价格均上升,带动商品项通胀上行。另外,根据纽约联储的调查,美国居民对1年内的通胀预期有所上升。综合来看,当前全球供应链压力指数处于历史低位,未来核心商品项通胀仍有望下降,但仍需关注特朗普如若对中国加征大幅关税,对商品价格的影响。
总体来看,11月美国通胀报告完全符合市场预期,但也展示了最近几个月通胀降温基本停滞的态势,核心CPI已经三个月持续将同比增长停留在3.3%的较高位置,叠加11月PPI同比和环比都超过市场预期,美国通胀“最后一公里”仍然道阻且长。
3.美联储降息情况
在9月非农就业数据超市场预期后,投资者对12月降息25个bp的预期就基本稳定在80%左右,因此12月美联储降息是符合预期的,但由于会议表态鹰派超预期,资产价格波动较大:当晚美元大涨至2022年11月以来最高水平,美债收益率走高,VIX恐慌指数飙升,金价及美股均应声下跌。
本次美联储会议的鹰派主要体现在三个方面:
一是 美联储的经济预测摘要(SEP)上调了对美国未来经济增长的通胀预期,同时下调了对失业率看法。分别将2024和2025年GDP的增长预期上调0.5%和0.1%,全面上调了未来三年PCE预期,同时下调未来两年的失业率0.2和0.1个百分点。
二是 点阵图显示,美联储官员们对明年的降息的中位数调整为2次(9月为4次、此前市场预期为3次)。在19位官员中,有10人预测2025年底前还有2次或以上降息,两外3人预测只有1次,剩余1位预测不再降息。2025和2026年末利率预测中值均上升0.5个百分点至3.9%和3.4%,决策者们认为美国的中性利率有所抬升。
三是 鲍威尔表态偏硬且美联储内部存在分歧。鲍威尔表示对美国未来经济非常乐观,且使用了“暂停降息”一词,引发市场对下一次降息是否遥遥无期的猜测。另外,利夫兰联储主席贝丝·哈马克认在本次降息25个bp的决议中投了反对票,这也是9月继鲍曼之后的第二张反对票,显示美联储内部分存在分歧。
虽然美联储12月点阵图预计2025年有2次降息空间,但市场预期比美联储更“鹰”,CME利率期货的交易结果显示投资者认为美联储2025年降息只有1次。鲍威尔在会后接受采访时也表示“一些政策制定者已经开始将特朗普当选总统可能实施的更高关税纳入考量,美联储正在对特朗普的提议进行建模和评估”。 我们认为美联储当前的鹰派表态可能为特朗普未来限制性政策以及干预美联储独立性留下了一定的政策空间,随着美国经济的发展变动,美联储可能“先鹰后鸽”。
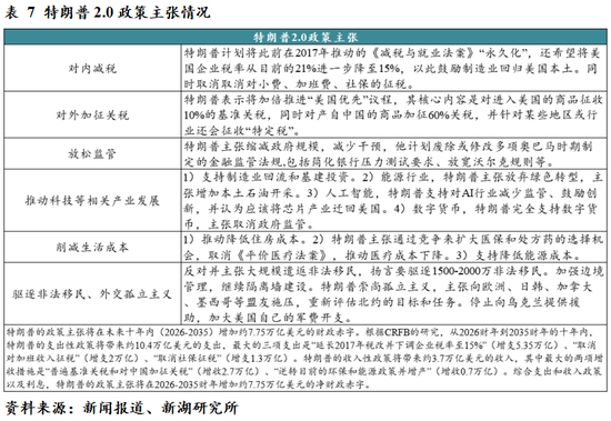
(二)特朗普上台对市场的影响
今年的美国大选颇具戏剧性,在大选期间出现了特朗普遇刺、拜登在总统大选辩论中表现不佳,随后退选,哈里斯接棒等事件。民调显示特朗普和哈里斯的支持率至少出现2-3次反转,民调的焦灼与大选结果的一边倒差距甚大。最终特朗普在大选中赢下所有摇摆州,也是共和党在1992年以来首次赢下选民票,并且横扫参、议两院,获得全面胜利。由于此次是特朗普第二次当选,并且共和党拿下了参、议两院,因此特朗普作为政客的专业度有望提升,其政策推行的阻力也会大幅减轻,另外此次特朗普对关键人员的提名突出了对“忠诚”的要求,可能不会出现此前多个重要岗位多次临时换人,影响政策连续性的情况。
具体从其政策层面来看,仍然是对内减税、对外加关税以及放松监管的方向。由于特朗普想要推行的多项政策之间存在一定的矛盾,例如其宣称要降低美国通胀(当前美国民众对民主党最不满的方面之一),同时还要加大财政刺激叠加对外加征关税,因此其 政策施行的顺序就很有讲究 。一般来说,施行难度低且效果好的政策(例如不需要通过立法程序的政策:去监管、对中国加税等)会被先施行。另外一种看法是,由于共和党在参议院中仅以微弱优势获胜,在2026年进行中期选举后,民主党很有可能重新执掌参议院, 考虑到政策阻力的问题,特朗普也有可能先难后易。 还有一种看法是认为特朗普会先兑现选举团队的诉求,其选举联盟包括了大量硅谷和华尔街的精英,因此放松监管会被放在前列。从当前特朗普新提名的SEC主席支持加密币,将此前阻止大型科技公司的收购而闻名的联邦贸易委员会(ETC)主席“下课”,都可以在一定程度上看出这种政策倾向,而加密币市场和华尔街对此反应积极。从另外角度来看,由于都是去中心化产品,加密币的波动也会在一定程度上影响金价的走势,当前加密币市场的火热,会对部分想要投资黄金的资金产生一定的分散作用。
从特朗普的任命的人选来看,其设定的政策目标有望比前一次当选时完成度更高。市场在今年特朗普成为下一任美国总统后,围绕上述这些特点,进行了新一轮的“特朗普交易”。9月底以来,美元指数上涨6.3%,美债10年起利率上升了额65个bp,同时纳斯达克上涨了9.4%。特朗普在竞选时宣传的对内减税、对外加税以及放松监管等政策有望刺激美国经济的发展,从而造成了美股和美元的上涨。
从推动美国未来通胀的角度来看,加征关税除了前文提到的难度较低外还会推高商品价格,另外在新冠疫情后,移民对美国劳动力市场的供给端产生了积极的补充作用,特朗普大规模驱逐移民可能会在一定程度上推高服务业成本,使得此前顽固的服务项通胀去化再度受阻。根据PIIE的研究,如果驱逐830万非法移民,将使得美国的CPI在明年和后年大幅上升。特朗普想要更换美联储主席的难度较大,且鲍威尔也在此前的采访中否认了设立“影子主席”影响美联储独立性的可能性,但进一步扩大的财政赤字料将提高货币通胀的中枢。
但从另一方面来看,在特朗普的政策框架中,通胀的重要性远高于关税,由于民主党落选的最主要因素就是通胀失控引起大量选民不满,选民现阶段最关心的政策方向亦是通胀,全球贸易则被认为是重要性最低的事项。因此,为了关税政策而放弃通胀目标,甚至经济增长的目标成本太高。另外,值得注意的是,特朗普提名的财政部长贝森特与特朗普关于美国赤字率的观念存在分歧,贝森特认为财政约束的重要性很高,认为拜登政府财政无序导致了通胀反弹,甚至威胁到美元作为储备货币的角色。
总体来看,特朗普2.0将加快全球去美元化进程,进而长期利好金价。 自从2020年全球疫情暴发以来,原有全球产业分工、经贸关系、供应链体系正在发生深刻变化。这主要表现在6个方面,即中国作为全球清洁能源产业领导者带来的全球新旧能源体系迭代重建、因人工智能加快渗透和各国分工变化引发的全球制造业体系再造、因逆全球化风潮引发的全球商品和贸易体系争端、由美国通胀消减法案引发的全球供应链体系裂解和倒退、因俄罗斯被美国制裁诱发的全球支付体系阵营划分、因美元潮汐和美国国债危机引发的全球金融体系阵痛和风险。上述6方面多重变量和风险事件交叉影响,使世界百年未有之大变局增加了更多不确定性,同时也在不同程度上撼动着美元在全球贸易、支付结算体系中的主导地位,强化了世界上更多国家“去美元化”交易的紧迫感,加快了金砖国家之间经贸往来“去美元化”的进程。 黄金作为国际重要避险资产和各国央行外汇储备的重要组成部分,在当今日趋复杂多变的国际形势中,战略重要性正在日渐凸显。 另外,美国债务问题始终是悬在美国政府上方的“达摩克里斯之剑”,此前由于财政预算问题曾多次引发政府关门事件,虽然在最后一刻有惊无险解决,但也是对美元信用的不断透支。特朗普上台后预计采取的财政宽松政策将使得美国债务进一步膨胀,政府债务占美国GDP的总量持续上升,美债信用和吸引力下滑,不利于美元信用体系的维系,利好金价长期走势。
四、2025年黄金观点与策略
经济角度看, 美国经济当前仍具有韧性,服务业保持强劲,居民的消费并未收缩,失业率维持在历史低位,包括鲍威尔在内的美联储官员均表示对美国未来经济充满信心。虽然美国经济软着陆的确定性增加,但对未来通胀的担忧仍然萦绕在市场上方。具体来看,特朗普竞选政策中对外加征关税、驱逐移民以及宽松的财政政策,都提高了交易者对美国“二次通胀”的预期。结合本次美联储议息会议,明年美联储降息的空间被持续缩减,这也推动了近期美元和美债收益率的持续走高,进而对金价有一定的压制。
特朗普上台后政策的不确定性仍可能是2025年最大的边际变量。 根据特朗普上一次任期内执政效果来看,其竞选政策与最终落地方案存在一定的差距。不过考虑到这是特朗普第二次当选美国总统,其作为专业政客的素养和团队忠诚度均有所提高,同时共和党横扫参、众两院,推行政策的阻力有望减少, 因此我们预计在本次任期内,政策落地的完成度较上一次有所提高,但存在预期差的可能性仍然较大。 除此之外,前次特朗普当选期间,美元持续维持强势,这也形成了11月美国大选结束后市场重新交易美元走强的逻辑。但我们认为,特朗普的政策目标是想要维持美元的霸主地位(此前其威胁金砖四国若不用美元进行结算则要加税,也是类似的逻辑),但若想要进一步实现吸引制造业回流,“让美国再次伟大”的目标,特朗普可能会通过干预美联储降息等方式,压制美元走强趋势。也不排除特朗普会参考里根时期通过签订广场协议和卢浮宫协议等行政手段,让美元大幅贬值。在当前市场对“特朗普交易2.0”预期打得比较满的情况下,市场存在过度交易的可能,等待特朗普政策正式落地后,包括黄金在内的资产价格的波动可能会增加。
受到俄乌战争的拖累和内部政治矛盾的激化,欧洲经济的复苏明显弱于美国,欧弱美强的局面短期仍可能延续。 近年来,极右翼意识形态在欧洲各地冒头,各党派之间的分歧和利益冲突加剧,法、德等多国多次出现解散政府事件。就在一周前,法国总统马克龙刚任命完任期内的第6任总统,以解决久悬未决的财政预算问题(前一任总理因此问题下课)。另外,由于德国总理朔尔茨在上月解除了时任财政部长的职位,导致其领导的政府失去了多数支持,因此他需要通过信任投票来确定是否能够继续执政。而其在本月16日进行的信任投票中并未获通过,这导致德国可能将在明年2月提前进行大选(原定于9月),德国政局的不确定性进一步提高。作为欧洲经济火车头的德、法两国,大有“每况愈下”之势,虽然欧洲央行率先进入降息周期,且降息幅度更大,但其对欧洲经济的支撑效果当前仍不明显。欧央行行长也表示“未来将有更多降息,前进方向已明确”。
除此之外,由于对明年3月日本“春斗”结果的乐观预期,市场预计日本央行将在明年进行第二次加息,不过日央行行长在最新一次的讲话中表态偏鸽,对未来加息持谨慎态度。考虑到日本经济复苏仍较为温和,经济和物价变动的不确定性较高,会后市场将日本加息的时间节点由明年1月推迟至3月。欧洲和日本当前经济状况并不乐观,鉴于美国作为全球最大消费国在贸易链条中的天然优势,特朗普上台后料将实行的“孤立主义”政策可能会对欧洲以及日本的对外贸易形成进一步打压, “美强非美弱”的局面仍将持续,进而推动美元阶段性偏强,仍都金价有压制。
总体来看,黄金的商品属性对其价格的影响较小。短期内,当前金价虽然仍有央行购金的支撑,但市场对美联储降息减少这一判断有所强化,同时在特朗普“美国优先”的政策主题下,俄乌以及中东地缘局势有望缓解,避险及投机资金都有所流出。 我们预计金价在明年上半年可能仍以震荡走势为主,但是随着美联储降息路径的陆续修正以及特朗普政策落地,下半年黄金存在再度走强机会,可能再创新高。
长期来看,特朗普执政期间很难避免美国债务货币化,其此前甚至扬言要取消美国债务上限,即使贝森特“鹰派控债”,美债规模增长趋势仍难改,全球去美元化进程可能加快。同时,除日本外的主要经济体均进入降息周期,全球货币供应量将会进一步增加,叠加央行购金的持续性,金价中枢有望继续上行,后续黄金可能仍偏强。
风险提示:
美联储降息或财政扩张不及预期、特朗普政策的不确定性、地缘政治风险加剧。