新浪财经 期货

【建投能化年报】原油:直面不确定性,寻找结构性机会

市场资讯 2024.12.18 09:25
外盘期货走势图

外盘期货走势图

重要提示:本报告观点和信息仅供符合证监会适当性管理规定的期货交易者参考。因本平台暂时无法设置访问限制,若您并非符合规定的交易者,为控制交易风险,请勿点击查看或使用本报告任何信息。对由此给您造成的不便表示诚挚歉意,感谢您的理解与配合!

研究员:董丹丹 

期货交易咨询从业信息:Z0017387  

期货从业信息:F03095464   

联系方式:18616602602

发布日期:2024年12月18日

主要逻辑

2025年可能是过去五年当中供需确定性最低的一年,这种不确定更多的表现在供给端。我们认为有这样几点:首先是OPEC+对供应的控制力有不确定性。第二是伊朗原油供应。美国候任总统特朗普在第一任期内增大了对伊朗和委内瑞拉的制裁力度。第三是俄乌冲突以何种方式终结。第四是非OPEC+产油国的生产。2024年巴西和美国的增产幅度远不及预期,2025年是否可能重演。

原油需求端整体增量有限。对全球市场至关重要的中国不会改变新能源车发展的战略规划。同时印度等新兴国家虽有较大增速,但体量还难以与中国抗衡。欧美发达经济体原油需求依旧维持平稳或低增速格局。

原油2025年供需平衡呈现由紧到松的变化,均价在2025年下移,2025年Brent全年的波动区间范围可能为68-78美元/桶,SC波动范围在490-610元/桶之间。

后市展望:

1、从能源端出发,煤炭和天然气相对于原油供需略宽松,油化工在2025年表现将优于煤化工、气化工。PVC和尿素整体宽松,可空配,油化工多配以EB、PX为主。

2、2025年全球炼厂产能增幅有限。2025年全球汽柴油裂解将以区间震荡的方式运行。区间高位抛空,区间低位做多为主。以RBOB裂差为例,底部在10美元/桶,高点难以超过20美元/桶。国内投资者可以PX作为汽油的替代。

3、高硫燃料油第一、第二大供应国分别是俄罗斯和伊朗,高硫燃料油是绝佳的地缘政治配置品。沥青2025年最大的故事是需求的跃升,同比增长或将高达10%。

风险提示:

全球经济陷入全面衰退或出现非常大的地缘风险事件。

一、2024年回顾:

地缘主导,供需其次

1.1、每段价格走势的驱动是什么?

第一段上半年的上涨行情:2024年1-4 月间地缘政治局势紧张,投资者对地缘风险高度关注并持观望态度,市场情绪不稳定,使得油价容易出现突发性大幅波动,一定程度上主导了原油期货市场的短期走势。

1月,胡塞武装持续对商船进行袭击,红海航运危机持续发酵,推动国际油价显著上涨。4月,中东冲突升级,以色列对伊朗驻叙利亚领事馆发动空袭,伊朗则向以色列发射上百架无人机和导弹作为反击,期间国际油价升至上半年最高点。此后双方保持克制未形成大规模冲突,油价出现回落,但该冲突仍使市场担忧情绪存在,一定程度上支撑油价。

俄乌冲突对原油市场开始有实质影响。3月下旬开始,乌克兰用无人机密集袭击俄罗斯炼油厂,导致俄罗斯约 15% 的炼油能力受到干扰,影响了石油供应,推动国际油价应声上涨。

OPEC+从2023年底开始实施减产计划,并将其延续至2024年上半年,这一举措有力地支撑了油价。通过减少原油供应,使得市场供应端收紧,为油价提供了较强的利好支撑,推动油价在1-4月期间呈现涨多跌少的态势。

第二段是4-5月底的调整行情:地缘局势动荡常态化,且伊拉克等产油国超产情况较严重。

地缘冲突未扩大并且呈现常态化特征。4月伊朗与以色列发生冲突后,局势未明显扩大,市场紧张情绪降温,原油回吐地缘政治溢价。俄乌问题、红海危机等趋于常态化,对原油市场的影响有所弱化,地缘政治因素对油价的支撑作用减弱。

虽然 OPEC + 持续减产,但部分成员国存在超额生产问题,且阿联酋等国有提高产量配额要价的倾向,减产纪律难以维持,市场对未来供应存在不确定性。需求端存在表现不及预期的情形。主要消费国石油需求恢复缓慢,美国炼厂开工负荷虽高于过去五年均值但低于过去两年同期,汽油、柴油裂解表现偏弱,成品油端累库;中国主营炼厂因检修开工负荷下滑,地炼开工负荷也低于历史同期,全球石油消费增量低于去年,导致原油需求端对价格的支撑减弱。

第三段是6月到7月原油价格的一波大幅反弹:中东地区的冲突不断,如巴以冲突持续,伊朗与以色列之间的紧张关系升级,以及胡塞武装对商船的袭击导致红海航运危机发酵等,使得市场对原油供应中断的担忧加剧,从而推动油价上涨。部分产油国因各种原因导致供应减少。如利比亚最大油田再次宣布不可抗力,俄罗斯后期也有望超预期减产,供应端的不确定性和收紧推动了油价上行。

从供需面上我们看到,北半球进入夏季用油消费旺季,汽油裂解价差出现反弹,美国汽油需求增加,商业原油库存大幅回落,同时炼油厂开工率也有所上升,原油季节性需求回暖,有力地提振了油价。

第四段是7月到9月上旬的一波下跌:这期间偏空的供需面再度主导油价。美国经济增长乏力,第一季度年化增长率仅 1.4%,为 2022 年第二季度以来的最低增速。中国经济也面临一定的下行压力,第二季度经济增长慢于预期,市场对原油的需求预期减弱。中国石油需求在此期间出现了数据上的巨变,进口、原油加工量、表需都出现同比下滑,累计值亦表现不佳。原油的颓势初步显现。

第五段是9月中旬到年底的横盘整理行情。一方面是地缘政治的风起云涌,俄乌冲突、以色列和黎巴嫩、以色列和伊朗,几方对峙时有发酵扩大,油价就再度反弹。第二方面是OPEC+等产油国不断推迟四季度开启的增产计划,其他产油国例如巴西产量又出现了同比的小幅下滑。第三方面是需求端,中国9月下旬以来不断推出经济刺激政策,扭转了市场的悲观情绪;美国四季度也发布了许多积极的经济数据。油价供需矛盾不突出,地缘又未曾影响到原油供应,油价延续横盘整理态势。

1.2、原油与其他宏观大类资产的联动性如何? 

原油作为工业的血液,作为重要的一次能源,对全球经济的影响较大,油价的高低直接影响了经济运行的成本。另一方面,宏观经济的走势预期,也决定了原油的需求格局,是影响原油价格的,除了供给端的第二个关键因素。

全球宏观资产较多,各类资产也往往与原油价格形成联动,正如上旬美股展开的下跌以及此后的大幅反弹一样,原油已经深深嵌入到全球金融市场中。本文尝试通过历史价格走势,来解读原油与各类宏观资产之间的关联性。

1.2.1原油价格走势与美元指数并不是亦步亦趋

美元指数(US Dollar Index®,即USDX),是综合反映美元在国际外汇市场的汇率情况的指标,用来衡量美元对一揽子货币的汇率变化程度。它通过计算美元和对选定的一揽子货币的综合的变化率,来衡量美元的强弱程度,从而间接反映美国的出口竞争能力和进口成本的变动情况。

美元指数就像一个温度计,它告诉我们美元在全球市场上的热度和影响力。美元是全球最流通的货币,许多商品和服务都以美元计价和结算。当美元指数变化时,它会影响投资收益和风险。美元指数涨跌变化反映美元的升值与贬值,那么持有美元或者以美元计价的资产(比如股票、债券、黄金等、外汇)的投资者就会受到影响。美元指数下跌代表美元贬值,投资者对美元信心减弱,就会把资金从美元中撤走,投入其他资本市场。

经济状况,利率水平,欧元汇率,避险需求等是影响美元指数的主要因素。经济增长状况是美元指数强弱最本质的体现,美国经济增长越好,越能吸引外国资本的流入,从而加大美元的需求,达到美元相较于其他货币升值的效果。

在最初推出时,美元指数由 10个外汇品种组成,它们分别是德国马克、法国法郎,荷兰盾、意大利里拉、比利时法郎、日元、英镑、加拿大元、瑞典克朗和瑞士法郎。1999 年欧元推出后,由于德国马克、法国法郎,荷兰盾、意大利里拉、比利时法郎都是欧元区的货币,因此,美元指数的组成在 2000年也作了相应的调整,调整结果就是以欧元代替这5个欧元区货币,因而现在的美元指数由6个货币组成。这六种货币分别为欧元、日元、英镑、加拿大元、瑞典克朗、瑞士法郎,占比分别为57.6%、13.6%、11.9%、9.1%、4.2%和3.6%。

按照常规货币和商品理论,原油用美元计价,原油价格走势与美元指数具有负相关性。然而纵观1988年迄今的37年间,两者出现过明显的负相关,也出现过很强的正相关。

例如2000年到2007年期间,原油价格的上涨由第三世界国家的需求带动,原油价格与美元指数出现了明显的负相关。疫情后的2021年到2023年期间,原油价格的上涨由欧美等国的需求复苏带动,美元指数也在此时因美国经济转好而上行,两者就呈现了非常强的正相关性。当爆发经济危机时,美元指数因避险需求而大幅走高,原油因需求预期崩塌而下滑,两者也会呈现明显的负相关性。

从历史我们发现,美元指数和原油价格关联性需要看驱动两者变化的原因而定,正相关还是负相关,并不恒定。

1.2.2 原油价格与美国国债收益率走势有同步也有反向

债券(英语:Bond)是发行者为筹集资金而发行、在约定时间支付一定比例的利息,并在到期时偿还本金的一种有价证券。国债,又称国家公债,是国家以其信用为基础,按照债的一般原则,通过向社会筹集资金所形成的债权债务关系。国债是由国家发行的债券,由于国债的发行主体是国家,所以它具有最高的信用度,被公认为是最安全的投资工具。

10年期国债收益率就等于短期利率加上期限溢价。债券收益率和基准利率成正相关关系,也就是基准利率提高,债券收益率会跟着提高,反之亦然。期限溢价则是一种补偿,因持有长期债券相比短期债券所承担更多风险,因此价格上会体现一定的补偿。

美国十年期国债与布伦特原油价格相关性质随时间推移而分为以下4个阶段。

第一阶段(2000-2004年):美国十年期国债收益率与原油价格存在波动但整体呈现负相关性。进入21世纪后世界经济进入高速发展阶段,世界各国对原油需求日益提升,布伦特原油期货结算价自2000年的25.27美元/桶上升至2004年末的50.03美元/桶。在此阶段中,油价也受地缘政治事件、气候变化等多方面因素影响而波动,2001年的9月11日恐怖袭击事件在美国引发了市场的巨大不安,导致油价一度跌破20美元/桶的关口。2004年9月,伊拉克战争引发的市场担忧导致国际原油价格攀升至40美元/桶以上,随后价格持续走高,历史上首次触及50美元大关。

而在2000-2004年美国十年期国债收益率整体呈现下行趋势,在这5年的时间中,美国国债收益率从6.41%下跌至4.21%。2001年美国互联网泡沫破碎后,美国联邦储备系统采取了降息措施加之911事件的推动导致美国十年期国债利率持续下降。整体而言在2000-2004年这一阶段中,美国十年期国债收益率与原油价格走势整体呈现了负相关的关系,但从影响因素来看更多是二者各自的需求或政策变化而引发的相关性出现短期背离。

第二阶段(2005-2007年):在此阶段中原油价格与美国十年期国债同时呈现上行态势。在2005年到美国次贷危机之前,美元占全球公开储备金比重始终在65%上下,美国占世界GDP在25%以上,美元价格与美国国债收益率对原油等商品定价意义重大。2004.06.30起至2005.12.13美国13次上调联邦基金利率至4.25%,这为美国国债后续上升提供了基础。美国国债收益率上升反映了对于未来经济增长的预期,而原油作为推动工业与运输的关键能源受此影响出现明显的价格抬升。同时,同期美元指数呈现先升后降态势,由于全球原油以美元计价,美元贬值使得购买同等数量的原油成本降低从而推动需求增加,最终进一步促使原油价格上升。

第三阶段(2008-2015年):在此阶段中美国十年期国债收益率与原油价格整体呈现正相关性,但同期原油价格起伏较大。2008年,原油价格经历了上涨至历史高点再暴跌的过程,2008年年初受尼日利亚局势动荡、美元贬值等因素持续影响,布伦特原油期货结算价格在年中一度上升至146.08的历史高位,但随后美国次级抵押贷款市场崩溃引发了全球经济的严重衰退,全球经济增长放缓导致石油需求急剧下降,这使得布伦特原油期货的结算价格在年末大幅下降至36.61美元/桶。而同期美国十年期国债受美联储量化宽松与金融危机后投资者债券需求增加影响,也在大部分时间中呈现下降趋势。2009-2010年,伴随着OPEC联盟减产措施推行、中国4万亿计划出台与“阿拉伯之春”运动等政策影响,全球经济缓慢复苏,美债收益率与油价回升。

2011-2015年,全球经济的不确定性加之欧债危机,美国国债价格被不断推高,这也致使国债收益率下降,而同期石油价格受欧美量化宽松政策影响于高位震荡。在此阶段中原油价格与美国国债整体呈同向变动态势,但OPEC对美国页岩油的价格战使得油价在2014年出现大幅下跌。

第四阶段(2016年至今):2016年至今美国十年期国债收益率与原油价格相关性较强,且美债收益率存在一定的领先性。2015年12月-2018年12月,美国联邦储备系统启动了其第四轮的利率上升周期,在这一周期内,联储局共进行了9次利率上调,总幅度达到了225个基点。促使十年期美债收益率自2.25%左右上升至3%上下,美联储在16年加快加息节奏带动全球通胀水平抬升,原油价格同时上涨。2020年后新冠疫情的全球流行严重干扰全球经济,原油价格与美国十年期国债同期走低,美国国债收益率更是在20年4月下降至历史低点。而在2021年后,新冠疫苗研发推广,由于市场对通胀预期的上升和对美联储未来可能收紧货币政策的预期,原油价格与美国国债收益率同步复苏。在此阶段中,原油价格与美国国债收益率走势多与全球经济变化和通胀预期相关,分析具体数据后发现美国国债收益率相对于布伦特原油结算价存在一定的领先性。

1.2.3原油价格对美国能源股具有领先意义

原油是众多油气公司的主产品,油价的涨跌对公司的利润具有较大的影响。从原油与标普能源公司的历史走势看,我们能清楚地发现,原油价格对美国能源股股价有非常强的领先意义。

从整个美国股市的角度看,原油价格与其关联度较小。美国道琼斯指数和标普500指数过去30余年走出了长牛格局,这期间原油价格的波折则较大。原油仍是由自身供需来驱动。

原油与美股的长期关联度较小,短期美股对原油却有情绪端的带动,这有些无法预估,更多的是一种快速而有力的冲击。

此外,美国的重要的通胀指标CPI和PCE的同比走势与油价有非常强的关联性。能源价格在CPI中的权重比例为6.65%,同时能源价格的变动也会传导到其他核心通胀分项,美联储有研究发现,油价上涨10%大致能使核心CPI提高0.1个百分点。

二、原油供应:

拥抱不确定,探究行为背后的动机

2025年全球原油供应上面临三大不确定。第一是OPEC+何时真正开始增产?OPEC+2020年联合减产以来,到2024年已经长达五年时间,2024年6月联盟计划将逐步复产,但一旦看到油价有较大的波动时,OPEC+就开始推迟增产。此为第一不确定性。第二是美国页岩油是否会大幅增产?特朗普上台后会创造对油气行业友好的政治环境,但最终决定是否提升产量的仍是石油公司。第三个不确定是非OPEC+国家中的巴西、圭亚那、加拿大会有多少增产潜力。2024年巴西产量在下半年出乎意料大幅下滑,这种情况在2025年还是否会继续?

2.1、OPEC+2025年增产的节奏依何而定? 

2025年OPEC+仍是全球原油市场重要的供给调节方。

OPEC +的成立源于2016年,2020-2024年间团结性得到进一步地增强。2016 年,国际油价一度跌破30美元/桶,全球石油市场供需失衡。为了重新平衡市场,降低库存水平以提升油价,2016年12月,欧佩克成员国和以俄罗斯为首的10个非欧佩克产油国在奥地利首都维也纳达成限产协议,“OPEC+”自此形成。2019年7月2 日,欧佩克与非欧佩克产油国签署《合作宪章》,“OPEC+”的合作机制实现长期化,主要通过召开会议,商议并协定增产或减产,调节国际石油供应。

2.1.1 OPEC+调节市场的历史进程,决心更长时间捍卫供应的控制权

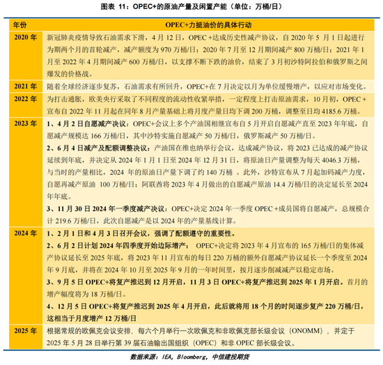
2020-2024年OPEC+为了力挺油价,都做了哪些工作呢?

在过去五年的产量调节方面,2022和2024年是比较重要的两个拐点。2022年是新一轮减产的开始,2024年是减产弱化的开始。2024年6月2日的会议上,OPEC+决定将减产220万桶/日+164万桶/日中的220万桶/日用一年的时间逐步增回来。因为油价的调整,2024年9月5日和11月3日OPEC+两度推迟了复产计划。

OPEC+产油国仍具有较高的闲置产能,截至2024年10月,闲置产能总计为620万桶/日,参与减产的国家闲置产能总计为590万桶/日。其中沙特闲置产能高达310万桶/日,其次是阿联酋,闲置产能为100万桶/日,排在第三的是俄罗斯,闲置产能为80万桶/日。

2022年开启减产后,OPEC+中的超产国变化也较小。阿联酋、伊拉克、俄罗斯和哈萨克斯坦在大部分时间都出现了超产。俄罗斯2024年下半年的超产幅度逐步下滑,伊拉克在9-11月的产量也出现连续三个月下降,对配额的遵守程度提升。阿联酋则是长期持续超产。

2024年12月5日,OPEC+召开了第38次的部长级会议,会议推迟了原本要从2025年1月份开启的增产计划。此次会议对原油市场意义重大。表现在这样几点:

1、OPEC+准备更长时间地捍卫联盟对原油供应的控制权。OPEC+首次将未来的产量计划延长到了2026年,这说明联盟想要在更长时间继续成为原油供应的调节者。

2、OPEC+内部变得更为团结了。OPEC+中一个非常重要的国家,阿联酋,也开始同意自2025年4月再逐步增产。OPEC+中一个重要的超产国伊拉克,已经在9-11月出现了连续三个月的产量下滑;另外一个超产国俄罗斯的产量,在9-11月已经与自身配额相差无几了。OPEC+内部的团结是沙特和俄罗斯外交的胜利,各个国家之间的团结也会促使他们对原油供应的控制力更强。

3、OPEC+选取了更温和的复产方式。220万桶/日的复产,此前是以12个月为周期逐步恢复,12月会议上宣布将从2025年4月到2026年9月共计18个月的时间,这与此前的每个月增产18万桶/日相比减少到了每个月增产12万桶/日。即使真正开始复产,12万桶/日的量级对市场压力也较为有限。

4、OPEC+随时决定改变复产节奏,呵护油价的决心再次显现。正如OPEC+在以往会议上屡次强调的一样,“授权JMMC在必要时召开额外会议,或在任何时候请求召开OPEC与非OPEC部长级会议,以应对市场发展。”一旦油价发生不利于产油国的变动,OPEC+组织将及时调整产量计划。如果油价再次出现大幅度的下跌,我们认为OPEC+还会第四次、第五次推迟复产计划。

2.1.2 决定OPEC+国家增产的背后因素有哪些?

对于产油国来说,最希望看到的就是比较合适的油价。油价不要太高,太高会拖累经济导致需求长期下滑;油价也不要太低,太低会伤害这些依靠油气收入的产油国经济。历史上我们看到,OPEC+或OPEC协调行动失败的原因通常是:

(1)需求骤降,疫情或经济危机时就是这种情况,减产也无力阻挡价格的下滑,因为需求降幅太大。例如2008年金融危机,2020年全球爆发新冠疫情。

(2)OPEC+内部团结性出现问题,甚至还有很多别的产油国也在大幅增产。例如1980年代OPEC控制油价的失败,就是欧洲北海油田的产量大爆发,同时伊朗、伊拉克等国也持续不遵守配额。

(3)外在政治力量作用。2018年特朗普曾经动用政治力量迫使沙特增产,2021-2022年期间英美两国做过类似努力但失败了。

中东各地冲突不断,对经济活动造成巨大影响。国际货币基金组织(IMF)在2024年10月31日发布的预测数据显示,中东和北非地区2024年实际国内生产总值(GDP)增长率为2.1%,相比4月预测的2.7%有所下降。

据预测,2025年中东和北非地区经济增长率将回升至4%。IMF经济学家阿祖尔解释称,对2025年经济增长率的预测并未将当前局势考虑在内。如果战火蔓延并长期持续,则“已处于低迷状态的中期经济增长率可能会进一步下行”。

沙特的经济转型在多方面取得了一定进展,但也面临一些挑战。2023年非石油产业表现强劲,其产值占实际国内生产总值的50%,创历史最佳水平。2023年非石油收入达到4577亿沙特里亚尔(约合1220亿美元),同比增长11% 。2019年首次向外国游客开放旅游签证后,旅游业发展迅速,2023年提前完成“到2030年接待游客达1亿人次”目标。自2016年推出“2030年愿景”以来,沙特已实施600多项经济改革政策,还推进区域总部计划落地,吸引跨国公司将总部迁至沙特 。

沙特经济面临的挑战就在于,随着石油收入因油价波动及减产受到影响,沙特面临预算赤字扩大的问题,如2024年第二季度预算缺口高达153亿里亚尔(大约41亿美元),对资金的需求变得越来越迫切。

作为OPEC+中第二大产油国,俄罗斯的经济增长较为依赖战时经济。俄罗斯总统普京预估,2024年俄国内生产总值(GDP)增长3.9%。俄罗斯统计局数据显示,2024年年前8个月,俄罗斯工业增长率为4.5%,其中制造业增长8.1%,机械制造业增长近20%,包括高科技产业在内的工业部门在经济增长中发挥积极作用。

目前俄罗斯经济发展仍面临不少困难和不平衡现象,主要是外部制裁和自身结构性限制,包括人员、技术短缺,以及物流问题。这些因素也反映在消费者价格的变化中。

俄罗斯原油出口结构在2024年变化较小,2025年可能延续这种格局。俄乌冲突发生后,印度和中国逐步取代欧美两个地区的市场份额,印度当前是俄罗斯原油的最大进口国。

2.1.3 特殊的OPEC+国家:伊朗、委内瑞拉和阿联酋

伊朗原油日产量高达340万桶,日出口量为180万桶,这是2024年11月最新的数据。这样的一个在全球原油市场具有重要意义的国家,2025年可能遭受到美国新一轮制裁。

特朗普在第一个任期单方面放弃了2015年伊朗与世界大国签署的旨在限制该国核活动的协议,并对伊朗实施了一波又一波制裁,从而引发与伊朗之间的核僵局。2018年伊朗产量出现了骤降。2018年5月该国产量尚有380万桶/日,2019年11月产量就降到了200万桶/日,用时19个月时间,产量下滑180万桶/日。这期间也伴随着伊朗原油库存的持续累积。

第二个任期特朗普会怎么做?目前他已提名对伊朗鹰派人士在即将上任的新一届美国行政当局担任高级职位。

与特朗普可能制裁对立的是,伊朗2024年也在大力提升该国的核威慑。2024年12月9日英国金融时报报道,联合国核监督机构负责人表示,伊朗已采取行动“显著”增加其接近武器级的浓缩铀的库存,此举可能会使伊朗生产丰度为60%(接近武器级)的浓缩铀的产能提高至原有水平的“七到八倍”。伊朗这样的行为将加剧该国与美国之间的紧张。尚不清楚这是伊朗对未来特朗普制裁的筹码,还是伊朗决议报复以色列和美国,过去一年多美国支持了以色列在中东地区一系列的军事行动。

2025年美国对伊朗重新制裁的概率大不大?——我们认为还是有一定可能性。伊朗和以色列近一年冲突的频发,伊朗对核浓缩的强硬态度,这都可能成为美国对其发难的诱发因素。假设重新制裁,伊朗的原油产量可能有100万桶/日的下降,与上一轮180万桶/日较大的减量不同,过去两年内,伊朗原油运输使用了影子舰队,这一点可能会部分削弱新一轮制裁对伊朗原油产量的不利影响。

委内瑞拉相对伊朗是一个不那么重要的国家,过去十年美国对该国发动了两轮制裁。2015年3月,美国前总统奥巴马以委内瑞拉对美形成威胁等为由签署行政令对委实施制裁。2019年1月,委内瑞拉议会主席、反对派领导人瓜伊多宣布自己为“临时总统”,美国及一些拉美国家随即对其表示支持,美国以此为契机加大了对委内瑞拉马杜罗政府的制裁力度。2024年美国大选年,美国国内政治因素及美委关系互动等因素综合影响。此前委内瑞拉政府和反对派在2023年10月达成协议,并定2024年7月28日举行总统选举投票,美国曾解除部分能源贸易制裁,但在马杜罗政府对部分反对派人员采取法律行动后,于2024年4月重启相关制裁。

2020年迄今委内瑞拉产量仅随着制裁的边际放松,有小幅的增长。2020年该国产量最低为30万桶/日,2024年升至90万桶/日,年均产量增长12万桶/日。

2025年美国对委内瑞拉加强制裁的可能性很小,因为当前就处于制裁之中,只是有几家欧美公司有一些原油的开采权和销售权。2025年如果美国重新加强对委内瑞拉的制裁,该国的产量降幅也较为有限。

阿联酋是OPEC+中非常重要的一个国家,他是仅次于沙特,原油闲置产能高达100万桶/日的一个国家。未来阿联酋的产量动向会影响OPEC+的团结性,会影响全球的供应增量。

过去一年事态在朝向更有利于OPEC+团结性的一面发展。表现在2024年12月5日会议上,阿联酋同意到2025年4月再将本国的产量基线上调30万桶/日。

阿联酋与美国关系在2024年也发生了些许变化。在巴以冲突问题上,阿联酋与美国出现了明显的分歧。2024 年,美国立法表示反对以色列是违法行为,而阿联酋对美军使用其境内空军基地做出限制,并将美军部分军事力量驱逐出本国领土,这是阿联酋1971年建国以来首次将美军驱赶出国土,与美国实现了一定程度的决裂。同时,阿联酋的战略自主意识逐渐增强。一方面,阿联酋积极寻求与中国等其他大国发展更紧密的关系;在地区事务中,阿联酋也开始更多地从自身利益出发,采取相对独立的立场,而不完全跟随美国的战略步伐。

2.2、2025年美国页岩油是否会大规模增产?

美国是全球最大的原油生产国,美国产量增长潜力被市场广为关注。美国页岩油近几年增量有限,这与美国的政治环境有关,更与美国页岩油企业的主动选择有关。2025年美国共和党将重新执政,共和党会创造更有利于油气生产商的政治环境。这些企业未来是否会真如特朗普所愿,大幅增产呢?

2.2.1 美国两党针对传统油气行业的政策有哪些不同?

美国大选近期落下帷幕,共和党人特朗普当选为下一届美国总统。民主党拜登任期内,发布了很多关于油气产业的政策,这些政策不同程度上对产业的发展有限制作用。新一届总统将于2025年1月20日入职,他针对油气行业的政策又将有什么改变?我们从几个影响油气行业的关键点,来看看两个政党的政策差异。

1、关于油气特许权使用费率,两党的政策有什么差异?

美国的油气特许权使用费率是指油气公司在获得美国联邦政府或地方政府所拥有的公共土地上进行油气开采的权利时,需要按照一定比例向政府支付的费用,该费用占所开采油气价值的比例即为特许权使用费率。

2024年4月12日美国内政部下属土地管理局宣布,将钻井特许权使用费率从1920年至今未变的 12.5% 提高到16.67%。这意味着如果油气公司在公共土地上开采出价值100万美元的油气,按照原来12.5%的特许权使用费率,需向政府支付12.5万美元;而按照新的16.67%的费率,则需支付16.67万美元。

如果特朗普重新执政,有较大可能会降低油气领域的特许权使用费率。在特朗普第一任期内有过类似操作;2020年,特朗普政府曾将一些能源公司在公共土地上生产油气的特许权使用费率大幅削减。例如,美国内政部将犹他州等地区的部分联邦土地上的油气特许权使用费率从12.5% 降至2.5%-5%。

2、北极国家野生动物保护区(ANWR)和墨西哥湾(GoM)的油气租赁情况如何?

北极国家野生动物保护区(ANWR)是一个极其重要的生态保护区,拥有丰富的野生动植物资源,为 270 多种物种提供了栖息地,包括北极熊、驯鹿、雪雁等珍稀物种。在这里进行油气租赁和开采活动,可能会对当地的生态环境造成巨大的破坏和干扰。墨西哥湾是一个重要的海洋生态系统,拥有丰富的海洋生物资源和独特的生态环境。油气开发活动可能会对海洋环境造成污染和破坏,例如石油泄漏会污染海水。2023年墨西哥湾石油产量约占美国总原油产量的14%左右。

民主党对ANWR和GoM的油气开发采取严格限制的立场。拜登政府上任后,不仅取消了一些此前批准的ANWR租赁合同,还暂停了新的租赁活动,理由是保护野生动植物和应对气候变化。在墨西哥湾,拜登政府也减少了新租赁的发放频率,并进行了更严格的环境评估。

共和党主张开放ANWR和GoM的油气租赁,认为这有助于增加国内能源产量,增强美国的能源独立性。特朗普的前总统执政期间推动了ANWR的租赁活动,主张在该地区进行更多的油气开采。在墨西哥湾,共和党也倾向于扩大租赁活动,并放宽对环境评估的要求。

3、钻井的许可证使用期限有什么不同?

美国的钻井许可证使用期限是指政府相关部门(通常是土地管理局等)允许石油和天然气公司在特定区域进行钻井作业的有效时间范围。从许可证颁发日期开始,到规定的截止日期结束,在这个时间段内,持证人有权按照许可证的要求和规定条件开展钻井活动。对于油气公司来说,明确的使用期限有助于它们合理安排钻井计划。政府通过设定使用期限可以有效管理油气资源开发的节奏和规模。

民主党一般倾向于缩短许可证的使用期限,以推动企业加快油气开发项目。拜登政府通过严格的环境和安全规定,加强对许可证的管理,并缩短使用时间,确保公司尽快启用许可证或将其归还。

共和党则主张延长许可证的使用期限,以支持油气企业在面临经济波动时有更多的操作灵活性。例如,特朗普政府时期,曾提议将部分许可证的有效期限延长,并简化其获得流程。

4、化石燃料项目环境评估时间两党有什么差别?

美国化石燃料项目的环境评估时间因多种因素而异,没有固定的标准时间,总体而言,一个完整的美国化石燃料项目环境评估可能需要1-5年的时间。例如,民主党奥巴马政府时期对北极石油钻井的环境影响研究就经历了较长时间,期间还因政治压力等因素出现了一些问题。不过,一些小型或不太复杂的项目的评估时间可能相对较短。

民主党执政时期会更强调环境评估的科学性和全面性,可能会投入更多资源和时间用于环境数据的收集、分析以及公众意见的征集等环节。

共和党执政时期倾向于推动放松对化石燃料项目的监管,加快审批速度。比如一些共和党提出的法案可能会试图简化环境评估的程序或缩短评估的期限。2023 年美国众议院共和党推动的《降低能源成本法案》就提出将能源和其他基础设施项目的平均7年的环境评估期限减少为两年,以推进美国的能源项目建设。

5、油气生产商是否征收甲烷排放税?

美国的甲烷排放税是美国政府为应对气候变化、减少温室气体排放而制定的一种税费政策。甲烷是一种重要的温室气体,它的温室效应强度远高于二氧化碳。在美国,能源部门是甲烷排放的主要来源之一。为了加强对甲烷排放的管控,美国政府制定了甲烷排放税政策,这也是美国联邦政府首次直接对温室气体排放征税。

根据《通胀削减法案》的规定,从2024年起,对于石油和天然气公司从油井、管道、液化天然气终端和其他设施中排放的甲烷,收费标准为每吨900美元;2025年将增至每吨1200美元;2026年及以后将增至每吨1500 美元。如果换算成二氧化碳当量,2024年的税率约为每吨二氧化碳36美元,2025年为每吨48美元,2026年为每吨60美元。

6、油气行业租赁保证金的征收水平如何?

美国的油气行业租赁保证金是油气公司在从联邦政府或私人土地所有者处租赁土地进行油气开采活动时,需要预先支付的一笔资金,旨在确保油气公司在开采过程中遵守相关规定,并在开采结束后妥善处理可能出现的环境等问题。

美国民主党当政期间,于2024年4月12日规定,油气开采租赁保证金最低金额从1960年以来未变的1万美元飙升至15万美元。

美国共和党反对提高保证金,强烈抨击民主党政府提高油气开采成本的新规定,认为这会增加企业成本,阻碍行业发展。

整体而言,共和党对油气生产持积极鼓励的态度,民主党人则更倾向于发展新能源与可再生能源,同时限制油气行业的快速扩张。回顾历史我们发现,民主党拜登政府任期内,采取的限制措施主要包括这样几方面:暂停新的租赁活动,提高开采权使用费及相关费用,限制钻探区域,加强甲烷排放监管,提高油气租赁行业的保证金,冻结相关项目审批(新增LNG出口项目)等。美国内政部曾估算,这些新规定会使化石燃料公司的成本在2023年至2031年间增加约18亿美元。不过,石油开采成本还受到市场波动、技术进步等多种因素的影响,所以难以给出一个确切的总体成本提升幅度。

特朗普2025年1月正式就职后,这些限制措施和提升的成本很可能都会快速取消,为油气行业的发展扫除政治压力。另一方面,美国页岩油产量能否再度回升,还取决于美国龙头石油公司的投资计划。疫情后这些公司将现金流用于回馈股东而非继续勘探开发,这样的行为更受华尔街青睐。

2.2.2 美国页岩油企业的历史选择是什么? 

美国页岩油行业在疫情后进入了一个新时代。经过2020年负油价的冲击,当前美国页岩油行业的特征就是更多的兼并重组,更少的企业数量。有产业专家表示,目前的页岩油行业“现在有点像吃豆人(游戏名),要么整合要么被吃掉”,我们可能会回到上世纪70年代,那时美国有7到10家主要参与者。

2023年发生的最大兼并是Exxon Mobil收购了Pioneer,前者用以近600美元进行了收购,这成为二十年来规模最大的石油天然气交易。这笔交易巩固了埃克森在美国水力压裂业的主导地位,目前该行业主要集中在得克萨斯州西部,Pioneer在那里拥有比几乎所有竞争对手都要多的钻井地点。

2024年1月,APA Corporation宣布将以全股票交易收购二叠纪石油和天然气生产商Callon Petroleum Company,价值约45亿美元,其中包括Callon的净债务。

2024年2月12日,两家德克萨斯州石油公司以260亿美元的价格合并,Diamondback Energy于宣布收购Endeavor,这是一系列交易中最新的一笔,这些交易开启了大页岩时代。过去一年美国石油和天然气行业发生了约2500亿美元兼并重组,这些交易将零散的私营企业整合为规模更大的企业。

美国页岩油产量持续增长,使美国超越沙特成为第一大产油国。沙特的生产能力最大曾经提升到1300万桶/日,但该国从未达到这么高的产量。除去一些月份,沙特都积极履行OPEC+组织领导者的身份,那就是隐忍克制,努力实现市场的平衡,维持均衡的油价。2024年1月到2024年11月间,沙特的原油产量仅为900万桶/日。

美国页岩油一度是摇摆生产者,而为其带来较高油价和生存空间的,很多时候都是OPEC+。而今随着美国页岩油进入新的时代,美国大型企业的优先级不再是最大限度的提升产量,而是如何回馈股东,降低债务。越多的兼并重组将使美国页岩油越快的成为OPEC+的“盟友”。2024年2月发生的这起最新的兼并重组就会带来这样的效果。Endeavor是二叠纪增长最快的运营商之一,自2022年以来该公司原油产量增长了30%。但在与Diamondback合并后,产量增幅将放缓至2%以下。本可用于租赁钻井平台和相关成本的现金,将被用于派息和股票回购。

再投资率是资本支出与经营现金流(CFO)之间的比率,通常这个比率可以反映公司增长策略的积极性及其对业务扩张或维持运营的投入强度。美国页岩油企业总体的再投资率仅十余年出现了持续下滑,这种格局可能不太会因为政治环境的改善而改变。

2.2.3 美国2025年页岩油产量增幅较为有限

从当前美国主流油气公司给出的产量指引看,2025年美国原油产量仍将维持低增速。2025年美国原油勘探与生产(E&P)企业将在资本约束下运营,应对地缘政治及美国政权交替带来的不确定性。通过强化资本纪律、优化资产组合、提升财务灵活性等举措,在能源转型浪潮中寻求平衡,行业整合成为关键生存策略。

美国原油产量未来增长有限也慢慢成为市场的共识。2024年12月10日美国能源部公布了最新石油月度展望。在月报上,EIA预估美国2024年原油产量增长30万桶/日,2025年增长28万桶/日,相较于当前1350万桶/日的产量现状,2024年和2025年的产量增速分别为2.2%和2%。

美国页岩油产量的增长事实上也有很多限制条件,例如能带来快速产量回升的DUC已经降至记录低位,美国钻井工人数在2024年已经出现连续第二年的下滑,油气行业失业率低位说明人员闲置率很低,等等。更重要的是,我们看到美国页岩油的运营成本和完全成本在过去几年也出现了小幅增长。

2.3、主流生产国之外的增量在哪里?

OPEC+和美国之外,我们看到全球原油供应在2024年增量有限,2025年他们会是怎样变化?这一点会越发关键,因为我们看到OPEC+和美国都已经进入了稳产期。2025年产量增长的国家会有巴西、圭亚那和加拿大,产量持稳的国家会有挪威、中国,而产量继续下滑的是英国和墨西哥。

圭亚那是近几年增量较大的原油生产国。圭亚那最大的石油生产商是由埃克森美孚、赫斯和中海油组成的财团,其中埃克森美孚是该财团的运营方。自2015年埃克森美孚在圭亚那近海的Stabroek区块首次发现石油以来,该财团已在该区块有超过30处世界级石油发现,该区块估计拥有超过110亿桶石油资源。

2025年圭亚那仍将有新的原油产能上线。埃克森美孚领导的财团在Stabroek区块运营了三个FPSO,2024年全年基本达到了95%的产能利用率。

2024年Stabroek区块四期Yellowtail项目、五期Uaru项目、六期Whiptail项目均已经完成圭亚那政府审批,将分别于2025、2026、2027年投产,设计产能均为25万桶/天,预计到2027年Stabroek区块总产能超过130万桶/天。

2025年一季度将有第四艘FPSO投入使用,这将进一步增加25万桶/日的原油产能。

2024年巴西饱受多次计划外停产以及运营不佳问题的困扰,但预计2025年它将成为原油产量增长的主要来源。预计拉丁美洲最大的产油国——巴西在2025年将新增产能逾80万桶/日,从而使供应量增加21万桶/日,达到370万桶/日。另一方面,2024年发生过的事情2025年也有可能重演,即是否还会有很多的计划外停产,巴西原油产量何时能够有质的提升需要密切关注。

加拿大2025年原油产量将继续小幅攀升。根据艾伯塔省能源监管机构的数据,加拿大的原油产量在9月骤降40万桶/日之后,于10月反弹,回升了43万桶/日,达到620万桶/日。10月供应量的增加是由于在经历了短暂的秋季维护期后,升级装置产量恢复,以及沥青产量的激增。事实上,随着去瓶颈和优化工作(例如帝国石油公司新的基于溶剂的蒸汽辅助重力泄油法沥青开采项目)的推进,加拿大沥青产量达到了创纪录的每日230万桶。IEA预计2024年加拿大原油总产量将增加21万桶/日,达到平均每日600万桶,并且在2025年还将再增加10万桶/日。

加拿大跨山扩建(TMX)管道增加了从艾伯塔省的石油输出量,这推动了2024年下半年及2025年的增长,而且这种推动作用还将持续下去。这条日输油量达59万桶的管道,其运力几乎是原跨山管道日输30万桶运力的两倍(这使得整个管道系统的总运力达到日输89万桶),极大地拓展了通往加拿大太平洋沿岸、美国西海岸(石油管理区5)以及亚洲的通道。根据IEA依据Kpler、加拿大能源监管机构(CER)以及EIA的数据所做的计算,自6月以来,跨山扩建管道的出口量平均为34万桶/日,这使得同一时期整个跨山管道系统的出口总量达到每日61万桶。运往中国的石油量平均为19万桶/日,而运往美国的石油流量增加了14万桶/日,达到41万桶/日。

阿根廷也是近几年产量增长较快的国家之一,2025年阿根廷将有约10万桶/日的产量增长。受Vaca Muera页岩层产量增加推动,阿根廷原油和天然气产量都接近纪录新高,这抵消了常规油气田产量下降的影响。阿根廷能源部数据显示,该国2024年11月原油日均产量为76.2万桶,同比增长13.6%,且是2003年以来最高水平。其中Vaca Muera页岩层产量占到该国总产量的58%。阿根廷是全球第五大页岩油和天然气资源储备国之一。

挪威原油产量持稳为主,2026年将有小幅增长。挪威石油管理局的数据显示,随着油田结束季节性维护重新投入生产,2024年10月石油产量环比增长了26万桶/日,达到每日200万桶。11月产量环比又增加了每日2万桶,不过由于Johan Sverdrup项目出现了一次短暂停电,使得当月总产量受到一定影响。Johan Castberg项目支撑着挪威2025年石油产量增长,在2024年产量下滑了2万桶/日之后,到2025年其产量将增至220万桶/日,增幅为16万桶/日。

中国原油产量2025年可能小幅增加,受到中海油一些项目将在2025年达到产量高峰的提振,IEA预估中国产量将增加10万桶/日。

英国和墨西哥仍处于稳定的产量下滑阶段中,尤其是墨西哥,2024年产量同比下降10万桶/日,这种趋势在2025年仍将延续。

2.4、原油供应总结:有增量,增幅略有不确定性

2025年全球原油供给增量面临一定不确定性。

确定有增加的国家包括:巴西增产20万桶/日,加拿大增产10万桶/日,挪威增产10万桶/日,阿根廷增产10万桶/日。如果巴西的原油生产能够正常化,2024年同比2023年的减量能够完全恢复,那么巴西的产量增长将高达50万桶/日。美国原油产量将有30万桶/日的增量。如果一切顺利,那么非OPEC+将在2025年同比增产约80-110万桶/日。

OPEC+表示会根据市场格局来逐步调整产量增长节奏,按照2024年12月5日的规划,该组织2025年产量共计将增加约50万桶/日(年度平均),时间越往后移,OPEC+增产的幅度越大。

全球原油供应增量最大的不确定性来自于伊朗和俄罗斯。美国如果对这两个国家实施制裁,尤其是对运输两国原油的油轮实施制裁,那么这两国原油供应就有减量的风险。

完整报告请向中信建投期货销售索取。

免责声明

本报告观点和信息仅供符合证监会适当性管理规定的期货交易者参考,据此操作、责任自负。中信建投期货有限公司(下称“中信建投”)不因任何订阅或接收本报告的行为而将订阅人视为中信建投的客户。

本报告发布内容如涉及或属于系列解读,则交易者若使用所载资料,有可能会因缺乏对完整内容的了解而对其中假设依据、研究依据、结论等内容产生误解。提请交易者参阅中信建投已发布的完整系列报告,仔细阅读其所附各项声明、数据来源及风险提示,关注相关的分析、预测能够成立的关键假设条件,关注研究依据和研究结论的目标价格及时间周期,并准确理解研究逻辑。

中信建投对本报告所载资料的准确性、可靠性、时效性及完整性不作任何明示或暗示的保证。本报告中的资料、意见等仅代表报告发布之时的判断,相关研究观点可能依据中信建投后续发布的报告在不发布通知的情形下作出更改。

中信建投的销售人员、交易人员以及其他专业人士可能会依据不同假设和标准、采用不同的分析方法而口头或书面发表与本报告意见不一致的市场评论和/或观点。本报告发布内容并非交易决策服务,在任何情形下都不构成对接收本报告内容交易者的任何交易建议,交易者应充分了解各类交易风险并谨慎考虑本报告发布内容是否符合自身特定状况,自主做出交易决策并自行承担交易风险。交易者根据本报告内容做出的任何决策与中信建投或相关作者无关。

本报告发布的内容仅为中信建投所有。未经中信建投事先书面许可,任何机构和/或个人不得以任何形式对本报告进行翻版、复制和刊发,如需引用、转发等,需注明出处为“中信建投期货”,且不得对本报告进行任何增删或修改。亦不得从未经中信建投书面授权的任何机构、个人或其运营的媒体平台接收、翻版、复制或引用本报告发布的全部或部分内容。版权所有,违者必究。

加载中...