新浪财经 期货

原木期货上市专题之读懂原木期货、期货期权合约

市场资讯 2024.10.29 17:26

来源:南华期货

专题导读:

据大连商品交易所1025日消息,中国证监会已同意大连商品交易所原木期货注册。

原木在建筑口料、建筑模板、运输包装等领域被广泛应用,据统计,2023表观消费月7378万立方。受到房地产建筑行业影响,近年来原木消费出现了整体下降的趋势。由于原木国内树种标准化、市场化程度较低,供给高度依靠进口,进口依赖度约为75%。进口来源地主要为新西兰、欧洲等,其中新西兰为最主要的进口来源,2023年在所有进口针叶原木中占比高达63.94%,其次是德国,占比11.76%

为了满足市场需求并提供风险管理工具,针对标准化较高的进口针叶树种,大连商品交易所推出了原木期货和原木期货期权。

专题回顾:聚焦丨原木期货上市专题之原木是什么?

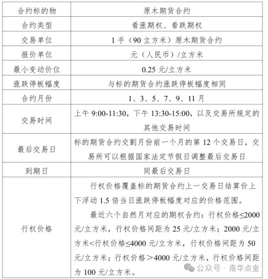
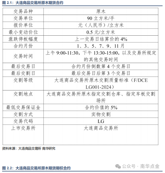
原木期货、期货期权合约,你了解吗?

原木期货交割品

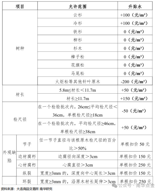
标准交割品严格界定为检尺径超过30CM、长度达到3.9米的辐射松原木。为了灵活应对市场变化,替代交割品在树种上放宽至所有针叶树种,同时明确了材长与检尺径作为关键质量指标。每手交割需保持树种、材长及检尺径的一致性,共涵盖25种具体交割品类。在标准设计上,特别是对于辐射松,其规格要求(材长3.85m5.85m,平均检尺径36cm46cm,单根不低于28cm)紧密贴合市场主流需求,这不仅基于辐射松在国内针叶原木进口中占比超60%的主导地位,还因其作为现货市场价格基准的广泛影响力。此外,考虑到下游采购的实际需求,通过细化检尺径与材长标准,提升出材率与加工灵活性,并允许所有针叶树种作为替代,以应对市场供应波动。

现货市场中,除辐射松外,欧洲云杉、冷杉、日本柳杉及国产杉木、马尾松等亦占据重要地位。针对这些树种,设定了不同材长(3.9米、5.9米、11.8米)与检尺径(20cm+30cm+40cm+)的规格区间,以全面覆盖市场需求。升贴水设置则依据各树种、规格的历史价格差异进行科学调整,确保市场公平性。云杉与冷杉因其材长优势,在加工灵活性上更胜一筹,故在替代交割中享有每立方米100元的升水优惠。铁杉、柳杉、杉木、樟子松、花旗松、马尾松这些树种市场占有率较低,在现货市场中价格略高于 辐射松,不设置升贴水。

以火炬松为代表的其他针叶树种在目前现货市场中普遍低于辐射松价格,以火炬松为例,火炬松最常见的规格为 3.9 30cm+,在 2021 年原木出现大行情,市场缺货,价格上升时,有部分贸易商从乌拉圭进口,但在长期正常行情下不适合用作替代,同时火炬松外观质量较差,容易引起质量争议,降低检验效率。故对此项设置 200 /m³的贴水。

原木期货交割方式

现货交割流程采用了车板与厂库并行模式,旨在优化交割效率与货物质量控制。通过引入贸易商参与,不仅加强了货物质量的源头把控,还有效简化了仓库交割的复杂流程,降低了二次检验成本及潜在的交割纠纷。设立第三方车板服务,不仅拓展了交割量,还为厂库外的企业提供了便捷的交割途径,利用厂库作为贸易商的身份,把控货物质量、提供一体化的服务支持,进一步减少了交易中的不确定性与纠纷。

每日选择交割和一次性交割相结合,并配以期转现交割的方式。其中,从交割月第一个交易日至合约最后交易日的前一交易日,客户可申请每日选择交割;最后交易日后,所有未平仓的原木期货合约持有者进行一次性交割,交割结算价采用该期货合约交割月最后十个交易日所有成交价格的加权平均价。

交割流程详解如下:

货物到港与入库货物抵达港口后,首先被运送至指定厂库进行堆放。每根原木的一端均贴有海外厂商出库时赋予的唯一编码,便于追溯与管理。

‌初步检查与协商买卖双方对货物进行联合检查,就货物状况进行协商。若发现明显开裂等质量问题,双方可共同决定是否继续进入装货流程。

‌智能检验系统应用交易所引入智能检验系统,通过平板控制实现检验流程的全面自动化。系统能自动获取原木的各项关键数据,如径级等,显著提升质检效率与准确性。

‌挑战式检验环节在装车过程中,买方享有现场观察并提出异议的权利。对于存在疑问的原木,买方可申请落地检验,每手交割品(90立方米)有3次挑战机会。挑战内容可涵盖原木的形态、材长、节子、边材腐朽、心材腐朽、纵裂或环裂等关键指标。

‌装货与结算挑战式检验完成后,抱车开始装货。系统自动根据检验结果生成结算单,精确计算每根原木的体积及相应的升贴水费用。整个交割流程高度自动化,减少了人工干预,提高了效率。

‌交割单位与溢短处理每个交割单位的原木体积允许有±3立方米的误差范围。对于超出此范围的溢短部分,买卖双方需根据约定价格及各项升贴水因素进行自行结算。厂库交割的具体计算公式确保了结算的公平性与透明度。溢短价款=(原木价格+非基准交割仓库与基准交割仓库的升贴水+树种升贴水+材长升贴水+检尺径升贴水)×溢短材积。

2.4 原木期货保证金

根据历史价格的波动特点,以21年到23年的现货价格计算,波动绝对值不超过4%的日子为100%,因此涨跌停板4%,最低保证金5%。

2.5 原木期货限仓规则

根据交易所网站的征询意见稿,持仓限额制度设计上,采用从严限仓的原则,自合约上市至交割月份前一个月第十四个交易日,持仓限额为1500手;交割月份前一个月第十五个交易日起至该月最后一个交易日,持仓限额为300手;进入交割月后,持仓限额为60手。

重要申明:本文内容由南华期货分析师戴一帆(Z0015428),黄卓诚(Z0021062)提供。本报告内容及观点仅供学习和参考,不构成任何投资建议。市场有风险,投资需谨慎。

(转自:南华期货)

加载中...