新浪财经 期货

【中粮视点】碳酸锂:(四)影响因素(完)

市场资讯 2023.07.20 08:56

相关:

【中粮视点】碳酸锂:(一)碳酸锂及锂产业链基本概况

【中粮视点】碳酸锂:(二)供需分析

【中粮视点】碳酸锂:(三)价格复盘

第四部分

影响因素

一、供需平衡主导中长期价格趋势

虽然全球碳酸锂产能持续投产消息目不暇接,但实际的产能释放远不及预期,尤其是国内部分,开工率依然偏低。预计2023-2025年全球产量增速下降,年均复合增长率为19%,其中2023年增量主要来自中国,而2024-2025年增量将来自非洲和南美。预计2023年全球需求增速将继续保持30%以上增速,但2024-2025年增速亦将下滑,其2023年增量主要来自动力电池,而2024-2025年储能电池亦将提供较大增量。预计2023-2025年,全球碳酸锂紧张格局有所缓解,2023-2024年全球碳酸锂面临过剩压力,中长期利空价格。

2023-2024年,中国碳酸锂产能增量较大,但由于资源禀赋不佳和产能爬坡较慢,实际产量增速落后于全球进度。资源来源结构方面,依然是锂云母产量释放,为总产量贡献较大增量。产品类型方面,电池级占比稳步增加。由于中国在全球控制锂资源量的提升,且项目在2023-2025年持续投产,预计进口量稳步增加。与之对应,中国碳酸锂的需求增量基本与全球水平持平,但由于进口的增加,导致中国先于全球转向供需过剩,将在中长期施压人民币计价的碳酸锂价格。

此前电池是引领碳酸锂价格上涨的主要驱动,但随着对于成本的极致追求,单车的锂元素用量大幅下降,从三元材料到磷酸铁锂,再到当前备受热议的磷酸锰铁锂,甚至钠离子、氢能已经有新的技术进步,未来低理化和去锂化已经成为技术攻关的主方向

在这种大环境背景下,未来锂资源的终端需求单位用量下降,与电池增量形成部分抵消,甚至电池领域的锂资源总消费量可能出现负增长。2021年5月,磷酸铁锂电池市新增占率超过三元材料,已经致使2021年之前对于电池用锂的需求线性外推预估完全失真。后续电池技术的迭代突破仍将在长周期对碳酸锂,乃至所有锂资源价格形成下跌驱动

汽车产销主导中期需求预期

在月度和季度级别周期中,新能源汽车产销量,尤其是新能源汽车销量依然是影响碳酸锂和锂资源价格的主因。预估2025年,全球新能源汽车销量为1934-2664万辆,其中中国销量为1045-1289万辆,海外销量为889-1374万辆;中国增速下降,而海外依然维持在30%以上增速,超越中国,为全球新能源汽消费的主力军。

一方面,新能源汽车的销量受到整体宏观经济和消费提振政策的影响,如各国的消费补贴、税费减免等。另一方面,还受到各国碳排放限制和新能源补贴政策的影响,如中国的国6政策、美国IRA法案等。因此,重点从宏观和政策面寻找中期方向,根据月度产销数据调整预期,新能源汽车的销量将影响到碳酸锂和锂资源产品的需求预期,对中期价格形成指引

资源新增产能扰动短期节奏

根据相关机构跟踪统计的112座锂矿山/盐湖,2022年仅39座在产,预计2023-2025年间,将有43座锂矿山/盐湖复产或投产,有效产能增长超两倍。因此在过程中,每一座锂矿山/盐湖的投产或投产不及预期都将造成锂资源供应的调整,进而对短期锂资源价格形成扰动

复产和新投产的锂矿山/盐湖中,主要增量来自北美和非洲的锂辉石资源,锂资源含量高、技术成熟,产能爬坡的速度会快于锂盐,预计到2025年,全球锂盐在锂资源供应中的占比将下降至40%(2022年为47%)。如上文所述,“目前盐湖提锂主要生产的锂盐为碳酸锂”,这种资源结构的变化,新增的锂资源产能对碳酸锂的供应扰动相对偏弱,但其会通过对其他锂盐产品的影响传到至碳酸锂

库存变化直观反应供需矛盾

库存作为供需的蓄水池,可以直接反应供需综合后的矛盾情况。中国碳酸锂的库存主要分为上游冶炼厂的产成品库存和下游电池厂的原料库存。

与其他大宗商品类似,酸锂的库存变化也与价格变化息息相关。从历史数据中可以发现,首先,库存在2023年开始快速积累,反应供应宽松,与碳酸锂价格下跌相对应。其次,在库存结构中,价格上涨时下游电池厂库存相对较高,反应出电池厂为保障生产稳定性累库情绪,反之,在价格下跌时下游电池厂主动去库,而上游的冶炼厂则显示明显累库迹象。此外,由于数据样本偏少,暂未发现库存的明显季节性变化。

最低交割品定价期货

碳酸锂期货采用实物交割,交割单位为1吨(净重),即1手期货合约。目前,综合分析最低交割品为四川地区厂库标准仓单的基准交割品(电池级碳酸锂)

基准交割品为Li2CO3≥99.5%的电池级碳酸锂,替代交割品为Li2CO3≥99.2%的工业级碳酸锂(贴水25,000元/吨)。仓单类型分为仓库标准仓单和厂库标准仓单,先公布的仓库和厂库均为平水交割。交割区域涵盖主产区和主销区,目前已公告的交割区域仅有江西、四川、江苏和上海,均为平水交割,其中江西为基准交割地。仓单有效期为4个月。交割方式分为一次性交割,滚动交割和期转现三种方式。

(一)     交割品级:电池级(基准)+工业级(替代)

目前,广期所规定碳酸锂期货采用品质交割,后续会考虑品牌交割管理 。

基准交割品:电池级碳酸锂。符合《中华人民共和国有色金属行业标准电池级碳酸锂》(YS/T 582-2013)的要求,Li2CO3≥99.5%,即电池级碳酸锂,此外磁性物质含量收紧,钾、钙、氯含量放宽,新增烧失量、硼、氟含量指标。

替代交割品:工业级碳酸锂。符合《中华人民共和国有色金属行业标准电池级碳酸锂》(YS/T 582-2013)的要求,Li2CO3≥99.2%,即工业级碳酸锂,此外新增钾、氟含量指标,粒径不作要求。目前,广期所规定替代交割品的贴水为25,000元/吨。

7月17日的最新数据显示,电池级和工业级的现货贴水为12,000元/吨,但根据广期所的相关统计数据,近年来25,000元/吨的贴水在86.4%的时间高于现货实际情况。这可以较好地保证期货价格不在基准品和替代品间漂移,维护电池级碳酸锂的基准定价品地位,目前测算,最低交割品为电池级碳酸锂

当碳酸锂价格处于大幅波动时,电池级和工业级的价差关系稳定性较差,期货的最低交割品也有可能漂移至工业级碳酸锂(替代交割品),但概率并不高。与此同时,碳酸锂价格大幅波动是,往往伴随这现货市场的供需错配,工业级碳酸锂参与交割也有利于保障交割资源稳定。

(二)     仓单类型:仓库+厂库

工业硅一样,碳酸锂的期货仓单类型亦分为仓库标准仓单、厂库标准仓单,对应仓库交割和厂库交割。由于仓库交割包含入库费、出库费和配合检验费,仓库交割仅需要出库费。因此,从仓单类型角度,厂库仓单是最低交割品

仓库交割:碳酸锂化学性质稳定、耐储存,仓储条件要求不高,且产业上中下游一般都保有库存,市场库存容量充裕。采用仓库交割方式,既符合现货贸易一般习惯,现有库容也可满足交割需求。目前,广期所公告交割仓库共计10处,其中上海5处、江苏4处、四川1处,均为平水交割,最低保障库容均为2000吨,合计库容2万吨。

厂库交割:分为基准交割厂库和非基准交割厂库。厂库仓单的持有人注销仓单时可以跟生产企业沟通产品品质的个性化需求,同时可以增加交割的灵活性,下游企业可以协商交割地点就近送货或者提货,方便降低交割成本,在供给紧张时也可以先注册仓单后交货,有效缓解市场仓单的压力,此外产业企业资金实力普遍较强,具备开具银行保函以及现金保证的能力。目前,广期所公告厂库共5家,其中江西4家(基准库),四川1家(非基准库),均为平水交割,合计标准仓单最大量2400吨,日发货速度在20-40吨/天。

(三)     交割区域:主销区+主产区

广期所计划的交割区域涵盖主产区和主销区,主产区有江西、四川和青海,主销区有江苏、湖南、福建、广东、湖北、上海,基准。其中江西为基准交割地,仅青海设置1000元/吨贴水,其余地区均为平水交割。目前,广期所已公告的交割区域仅有江西、四川、江苏和上海,其余地区可关注后续公告。

已公布交割区域中,江西、四川为主产区,江苏、上海为主销区。一般情况,由于运费的因素,产区价格会略低于销区交割。分析近期主产区江西和四川的碳酸锂价格走势可以发现,目前同样品质的电池级碳酸锂江西价格高于四川4000元/吨。因此,从交割区域角度,最低交割品为四川地区的电池级碳酸锂

(四)     仓单有效期:4个月+1次免检

根据交易所规则,生产日期在 60 天以内(含当日)的基准交割品和240天以内(含当日)的替代交割品可以申请注册标准仓单。仓单有效期为4个月,电池级碳酸锂生产日期需在入库前2个月内。

注销期为每年3月、7月、11月的最后一个交易日。即每年3月、7月、11月最后一个交易日之前(含当日)注册的碳酸锂期货标准仓单,应当在当年7月、11月、次年3月的最后一个交易日之前(含当日)全部注销。

仓单注销后,未出库且生产日期在2个月内的电池级碳酸锂,和未出库且生产日期在8个月内的工业级碳酸锂,可以免检在同一仓库再注册仓单

(五)     交割方式:一次性+滚动+期转现

碳酸锂的交割方式分为一次性交割,滚动交割和期转现三种方式,不同的交割方式的交割时长、匹配原则和交割结算价都有所不同。

一次性交割:亦称集中交割,合约最后交易日闭市后,交易所组织所有未平仓合约持有者进行的交割。采用三日交割法,即仓单提交日D1+配对日D2+交收日D3。D0,即最后交易日,是交割月第10个交易日(下同)。匹配原则是 “第一意向>第二意向”+“最少配对数”。买方可以申报两个交割意向,包括第一意向和第二意向,因此买交割意向填报非常有技巧。采用期货合约自交割月第一个交易日起至最后交易日所有成交价格的加权平均价作为交割结算价,配对日后七个交易日内卖方向买方交付发票。

滚动交割:指在交割月第一个交易日至最后交易日的前一交易日期间,由持有标准仓单(已冻结的除外,下同)和交割月单向卖持仓的卖方客户主动提出,并由交易所组织匹配双方在规定时间完成交割的交割方式。采用两日交割法,即配对日D1+交收日D2(配对日后第2个交易日)。交割月第一个交易日至最后交易日的前一日,持有标准仓单和卖持仓的卖方主动提申请,买方被动匹配,交易所组织匹配。匹配原则是“申报意向优先、含有建仓时间最早的持仓优先”+“最少配对数”。交割结算价采用该期货合约滚动配对日D1的当日结算价,配对日后七个交易日内卖方向买方交付发票。

期转现:指持有同一交割月份合约的交易双方通过协商达成现货买卖协议,并按照协议价格了结各自持有的期货持仓,同时进行数量相当的货款和实物交换。采用两日交割法,即审批日D1+交割日D2。匹配原则是合约上市之日起至交割月份前一个月倒数第三个交易日(含当日),持有同一交割月份合约的法人客户,买卖双方协商后,向交易所提交申请。交割结算价采用买卖双方协议价格,批准后七个交易日内卖方向买方交付发票。标准仓单和非标准仓单均可以进行期转现。

期货及期权合约上市的意义

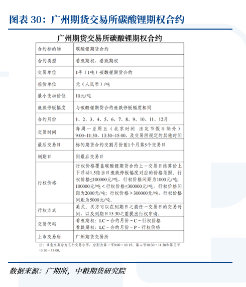
7月14日,广州期货交易所公告,碳酸锂期货合约自2023年7月21日(周五)起上市交易,碳酸锂期权合约自2023年7月24日(周一)起上市交易。

(一)     为绿色新能源再添一员

碳酸锂作为第二个上市的新能源品种,对期货行业亦具有重大意义。一方面,它服务新能源行业、服务实体经济、助力“双碳”等国家战略目标实现。另一方面,中国期货行业从农产品、有色等品种跟随海外“节奏”,到黑色等品种的中国“自主”,再到现在新能源等品种中国“引领”,反映出中国期货行业的影响力在逐步增大,反映出中国金融行业在逐步成熟。

期货行业在服务的过程中,不再是单一品种、单一企业的服务,而将是多品种采销产的综合服务解决方案,将是行业标准化的风险管理产品。服务的内容,也将不再局限在传统的通道业务,将扩展至含权产品、资金管理、制度建设、财务审计、风控合规、人员培养等多方面、多维度的立体化服务。

碳酸锂期货及期权的上市,将加强金融服务实体,充分发挥资本要素功能,保障产业链稳定,助力实体经济高质量发展。

(二)     掌握定价权  上市可行性充分

中国作为全球新能源行业的领军者之一,必须在这轮浪潮中抓住机会。对应着商品市场,我们应该牢牢地掌握住相关核心材料的定价权。锂是重要的能源金属,是全球重要的战略性矿产,被我国列为战略性新兴产业矿产。在保障有序资源开发利用,提升资源供给能力的同时,定价话语权也是我国在新能源产业发展中迫切的需求。因此,如碳酸锂、工业硅、多晶硅、氢氧化锂等核心原材料商品的期货上市是大势所趋。

碳酸锂期货及期权的上市,将匹配我国的锂盐加工能力,推动我国成为锂资源的国际定价中心,为全球锂产业链提供价格基准。人民币计价的碳酸锂期货也有助于中国的人民币国际化推广。同时,引入境外交易者,将加速国内产业链的国际化进程。

碳酸锂期货及期权的上市将引入更广泛的市场参与者、降低交易成本、提供价格发现的手段。广期所选择的交割品为电池级碳酸锂,同时工业级别碳酸锂作为替代交割品,交割品的覆盖范围广、标准化程度高。这从本质上决定了这个品种设计的成熟度。同时,碳酸锂价格竞争充分、没有明显的不可控因素和风险,具备开展期货交易的可行性。

(三)     产业链结构增添工具  保障稳定经营

碳酸锂期货及期权的上市将对锂产业链产生深远的影响,将帮助产业链企业规避价格波动对生产和利润产生的扰动,保障企业经营稳定。首先,现货企业的生产管理中多了两个工具,帮助管理原料风险、保护加工利润。其次,碳酸锂近两轮价格大幅波动,严重的扰乱了上下游企业的利润和现金流,期货和期权的上市后,这种情况将会得到有效的解决。

产业链企业在应对“新工具”时,首先,必须增加对于期货知识的普及,这不仅是在贸易人员、交易人员中,还有企业的高管、财务、审计、合规、风控等方方面面。任何一环的认知缺失,都可能影响期货、期权工具使用的效果。第二,根据我们的经验,很多时候在企业风险管理,尤其是上下游企业的价格风险管理中,期权的应用效果更佳。第三,期货和期权的应用,不仅仅在于规避价格风险,传统的套保理论已经迭代升级。最后,期货和期权还能帮助企业增加采购销售的渠道,提升竞争力,帮助企业加快资金周转、稳定现金流、优化税负。在使用期货和期权工具时,需要将这些因素综合考虑。

预计品种上市初期,虽然部分产业参与,但整体行业的认知、能力还是有待提升。有其他品种交易能力的企业会更快的接受,并享受初期的市场红利。这个过程中,行业认知加深、能力提升。对比黑色品种,大约用了3年的时间成长,预计碳酸锂这个品种需要的时间将更短。因此,我们非常看好这个品种,是一个蓝海市场,未来潜力巨大。

完结 End

加载中...