新浪财经 期货

东海期货:全球航运市场概况——航运系列专题(一)

市场资讯 2023.07.18 13:59

作者:杜扬 贾利军

专题要点:

Ø 海运市场概况。海运市场主要分为三个领域:集装箱航运、干散货航运、油气航运;三个市场在贸易量、货值方面的排序有所不同。

Ø 集装箱航运。集装箱运输的物品包括家具建筑类、纺织服装类、工业半成品成品等,根据运输货物的不同,集装箱可细分为普通干货集装箱、散货集装箱、冷冻集装箱等十个小类;集装箱船因其运载能力的不同而分为支线型、巴拿马型、新巴拿马型、超巴拿马型四类,且分布在不同的航线上;集装箱航线主要包括东西航线、南北航线、洲内航线三大类,其中东西航线为主干航线。集装箱运输为班轮运输,运费包括基本运费、附加费两大部分;集装箱运价指数方面,主要参考的国内指数有CCFI、SCFI,海外指数包括WCI、FBX。市场集中度较干散货航运、油轮航运更高,前十大公司的船舶数量、载重吨分别占到市场的47.8%、65%。

Ø 干散货航运。根据运载量的不同,干散货船分为灵便型、巴拿马型、好望角型、超大型四个类别;干散货运输的物品主要为铁矿、煤炭等大宗干散货,根据各个品种出口国、进口国的不同,分别形成了相应的航线。干散货运输以租船运输为主,租赁方式包括程租、期租、光租,相应的收费方式也不同;干散货运价指数方面,主要参考的国外指数为BDI,国内则包括远东干散货指数、中国进出干散货运价指数等。干散货航运市场的前十大公司的船舶数量、载重吨分别占到市场的37.3%、43.3%。

Ø 油轮航运。根据运输货物、载重量大小的不同,油轮可大致分为两大类五个小类别:运输成品油的包括中小型、巴拿马型油轮;运输原油的包括阿芙拉型、苏伊士型、超大型油轮。根据产油国、需求国的不同,叠加原油、成品油的差异,形成了以中东、西非、美洲出发的原油航运线,以及从主要炼油国出发的成品油航线。油轮航运也以租船为主;运价指数方面,国外主要参考BDTI、BCTI,国内则关注CTFI。油轮航运市场的前十大公司的船舶数量、载重吨分别占到市场的30.4%、47.7%。

  • 海运市场概况

海运是全球最重要的贸易运输方式,因运输商品的种类广泛、性价比较高、运输网络遍布等优点,使海运量占全球贸易运输量的90%以上。

根据商品种类、性质的不同,海运所需的船舶也存在不同;根据船舶的不同,海运市场可主要分为集装箱航运市场、干散货航运市场、油气航运市场三大类。从贸易量来看,集装箱运输的占比在三大类市场中居于末位;但使用集装箱运输的多为高货值的制成品或半成品,而干散货航运、油气航运的则为原料、能源品,使得集装箱航运的运输总金额居于三者之首。

  • 集装箱航运

2.1.集装箱类型与功能

根据装载内容、功能的不同,集装箱可以分为多个种类,其中,普通干货集装箱约占集装箱总量的80%,也是集装箱航运中最常见的种类。普通集装箱运输的物品类型主要包括:家居建筑用品、纺织服装、工业半成品和成品、消费电子产品等,更靠近工业品的中下游、消费终端。

集装箱常见的规格包括:40尺高柜(40HC)、40尺普柜(40GP)、20尺普柜(20GP)、45尺高柜(45HC);此外,还有48英尺、53英尺规格的集装箱。其中,高柜比普柜高30.44厘米(即1英尺),长度、宽度相同。通常,集装箱运费的计价单位是箱,常见的是20英尺集装箱(Twenty-feet Equivalent Unit,TEU)和40英尺集装箱(Forty-feet Equivalent Unit,FEU)。

2.2.集装箱船及航线

 根据集装箱船的载重量大小,集装箱船可以分为四个类别:支线型、巴拿马型、新巴拿马型、超巴拿马型,主要运载量和分布的航线如下:

全球集装箱航线主要包括东西航线、南北航线、洲内航线。其中,东西航线为主干航线,包括跨太平洋航线、远东-欧洲航线、美欧航线;南北航线包括欧洲-非洲航线、远东-澳新航线;洲内航线指洲际内部的航线,最具代表性的是远东区域内航线,即中日韩-东南亚航线。

2.3.运输方式及运价指数

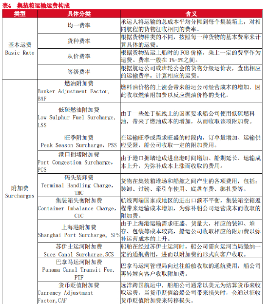
集装箱船的运输为班轮定期运输,航线、港口、船期、费率均较为固定;集装箱运输的运价由两部分构成:(1)基本运费,大致可分为均一费率、货种费率、从价费率、等级费率四种,对于大部分集装箱适用均一费率;(2)附加费,主要针对各类影响运价高低的可变因素收取费用,如燃油、港口拥堵、码头装卸、淡旺季等因素,以弥补船公司各项开支增加带来的运营成本增加。

在集装箱运价指数方面,国内外常用的计价指数有所不同。国内主要使用由上海航运交易所发布的集装箱运价指数系列,包括:中国出口集装箱运价指数(CCFI)、上海出口集装箱运价指数(SCFI)、上海出口集装箱结算运价指数(SCFIS)、中国进口集装箱运价指数(CICFI)等;国外常用的集装箱运价指数包括:德鲁里航运咨询公司发布的世界集装箱运价指数(WCI),波罗的海交易所发布的集装箱运价指数(FBX)。

2.4.市场集中度

在集装箱航运市场上,前十大航运公司以1909艘集装箱船,占据市场船舶数量的47.8%;相应的吨位达到1.83亿DWT,占市场总载重吨的65%。

  • 干散货航运
    • 干散货船型

根据干散货船的载重量大小,船型可以分为四个类别:灵便型、巴拿马型、好望角型、超大型矿砂船,主要货物类型、运载量和分布的航线如下:

  • 干散货航线

干散货运输的主要物品类型主要为铁矿石、煤炭、小麦、大豆等大宗干散货,针对不同的干散货种类,相应的海运航线也存在不同。具体来说,主要包括以下四类:

铁矿发运航线:铁矿的出口国包括澳大利亚、巴西、南美、智利,主要的进口国为中、日、韩等远东国家以及欧洲国家,相应的航线如下图所示。

煤炭发运航线:煤炭的出口国包括澳大利亚、印尼、南非、哥伦比亚、加拿大等,主要的进口国为中、日等远东国家以及欧洲国家,相应的航线如下图所示。

小麦发运航线:小麦的出口国包括美国、巴西、阿根廷、澳大利亚、俄罗斯、中国等,主要的进口国包括远东国家、欧洲国家、非洲国家等,相应的航线如下图所示。

大豆发运航线:大豆的出口国主要是美国、巴西、阿根廷等,主要的进口国包括远东国家、欧洲国家等,相应的航线如下图所示。

  • 运输方式及运价指数

不同于集装箱航运市场的班轮运输,干散货航运通常采取租船运输,航线上的港口、运输船期、费率均不固定,由租赁双方协商确定。在租船方式上,存在程租、期租、光租三种模式,相应租金收取方式也不同;其中,程租、期租属于运输租赁的范畴,而光船租赁属于财产租赁的范畴。

在干散货运价指数方面,国外主要参考波罗的海航运交易所发布的干散货海运费指数(BDI)以及项下不同船型的海运费指数,如海岬型(BCI)、巴拿马极限型(BPI)、轻便极限型(BSI)等。国内方面,上海航运交易所也发布了干散货运价指数系列,包括:远东干散货指数、中国进口干散货运价指数等。

  • 市场集中度

在干散货航运市场上,前十大航运公司以1381艘干散货船占据市场船舶数量的37.3%;相应的吨位达到1.56亿DWT,占市场总载重吨的43.3%。

  • 油轮航运
    • 油轮船型

根据运输货物、载重量大小的不同,油轮可大致分为两大类五个小类别:运输成品油的包括中小型、巴拿马型油轮;运输原油的包括阿芙拉型、苏伊士型、超大型油轮。主要货物类型、运载量和分布航线如下:

  • 油轮航线

油轮运输的航线主要包括原油运输航线、成品油运输航线,其中以原油运输航线为主。原油运输路线上,主要从产油区中东、西非、美洲出发,分别向各个需求国延伸;成品油运输航线,除了从原油主产区出发的航线外,也包括从其他非原油主产区的炼油国发往需求国的航线。

从中东出发的原油运输航线主要前往三个目的地:东亚、欧洲、北美,从而形成波斯湾-远东航线,波斯湾-苏伊士运河-欧洲航线、波斯湾-好望角-欧洲航线,波斯湾-好望角-北美航线。

从西非出发的原油运输航线主要前往东亚、欧洲、北美,从而形成西非-远东航线,西非-欧洲航线,西非-北美航线。

从南美出发的原油运输航线主要前往东亚、北美,从而形成南美-远东航线,南美-北美航线;而美国出口至欧洲的原油,形成了美欧航线。

成品油出口方面,可以大致分为两类:从原油主产区出发的航线、从炼油国出发的航线。

从原油主产区处罚的航线主要包括:由中东产油国出口成品油至集散地新加坡,形成波斯湾-新加坡航线;由美国出口成品油至中南美洲国家,形成美国-中南美洲航线。

此外,从炼油国出口成品油的航线包括:从中国出口至东南亚等国,形成中国-东南亚航线;从印度出口至欧洲国家,形成印度-苏伊士运河-欧洲航线;此外,欧洲也有向北美出口成品油的情况,即美欧航线。

  • 运输方式及运价指数

油轮市场通常采用租船方式运输,与干散货航运一致。

在油轮运价指数方面,市场主要参考波罗的海航运交易所发布的原油运价指数(BDTI)、成品油运价指数(BCTI);国内方面,则主要关注上海航运交易所发布的中国进口原油运价指数(CTFI)。

  • 市场集中度

在油轮航运市场上,前十大航运公司以972艘干散货船占据市场船舶数量的30.4%;相应的吨位达到1.46亿DWT,占市场总载重吨的47.7%。

重要声明

本报告由东海期货有限责任公司研究所团队完成,报告中信息均源于公开可获得资料。东海期货力求报告内容的客观、公正,但对这些信息的准确性及完整性不做任何保证,也不保证所包含的信息和建议不会发生任何变更。报告中的观点、结论和建议等全部内容只提供给客户做参考之用,并不构成对客户的投资建议,也未考虑个别客户特殊的投资目标、财务状况或需要,客户不应单纯依靠本报告而取代个人的独立判断。在任何情况下,本公司不对任何人因使用本报告中的任何内容所导致的任何损失负任何责任,交易者需自行承担风险。本报告版权仅为东海期货有限责任公司研究所所有,未经书面许可,任何机构和个人不得以任何形式翻版、复制发布,如引用、转载、刊发,须注明出处为东海期货有限责任公司。

加载中...