新浪财经 期货

美国2020年总统大选能否再现“黑天鹅”?

新浪财经

关注
期货K线图

期货K线图

来源:广发期货有限公司

摘要

本文对2020年美国总统大选进行了系统性的梳理,并着重介绍了2020年民主党可能胜出的参选人桑德斯的执政理念。我们认为,桑德斯是一位富有传奇色彩的政坛老将,其极左的“社会主义”执政主张在美国国内能够得到中低层劳动者和年轻人的认同,拥有大量的追随者。是特朗普2020年总统大选的强有力竞争对手。

从历史上看,在无丑闻缠身且执政业绩尚可的情况下,美国总统连任概率较高。从这一点看,特朗普有较大机会连任。尽管如此,2020年美国大选仍存“黑天鹅”事件的可能性,理由在于三个方面:

第一,与特朗普的“极右”主义相左,桑德斯的类“社会主义”主张容易在民生受到冲击的时候得到底层民众的广泛认同;

第二,此次疫情对于美国执政党是一次考验,如果疫情得不到有效防控,民众对于现任政府的失望可能导致特朗普连任失败;

第三,疫情对于美国经济的负面冲击可能波及美股,导致美股下行风险上升,民众或将财富蒸发归因于政府救市不力

后续,投资者需要密切关注美国疫情的发展情况以及美联储提前货币宽松政策是否能对美国经济产生实质性的刺激作用。

美国2020年大选将于11月3日举行,作为全球性的重大政治事件,美国总统选举不仅将对未来美国政治、经济、军事、外交的政策走向将产生深远影响,同时,大选往往给全球金融市场带来较大不确定性。 在全球疫情肆虐的背景下,美国2020年大选是否存在“黑天鹅”可能性?本文尝试对此次大选进行详细剖析。

美国选举人团制度简介

美国与其他民主国家不同,其总统推选并非由所有选民一人一票推举产生,而是采取“选举人团制”按照“赢者通吃”的规则确立总统。“选举人团制”自美国建国伊始便由宪法规定,美国大选首总统先由各州推选“选举人”,任何一个总统候选人如果赢得了这个州的多数人头票,就算赢得了这个州的所有选举人票,被称为“赢者通吃”。选举人票的数量,体现州权平等原则,根据各州在国会的议员数量而定。例如,每个州都在国会有2名参议员和至少1名众议员,所以,任何州都至少有3票。但人口多的大州,除了这3票以外,众议员人数越多,选举人票数也就越多。1961年,美国宪法修正案批准华盛顿特区可以像州一样有总统选举人。这样,美国国会有100参议员、435名众议员,加上华盛顿哥伦比亚特区的3票,总统选举人票总共就是538票。除了缅因和内布拉斯加两个州是按普选票得票比例分配选举人票,其余48个州和华盛顿均实行“胜者全得”制度。由于各州选举人票数量相差较大,这样就可能出现在全国投票中累计获得更多选民票的总统候选人不能赢得总统选举的情形。

“选举人团制”是美国共和制、联邦制和分权与制衡原则结合的产物,也是多种利益间妥协与协调的结果,存在其自身难以克服的缺陷与弊端。过去两百多年里,美国国会曾有700多项法案要取消“选举人”制度,但最后都以失败告终。“选举人团制”能保护小州的利益并通过“赢者通吃”快速而有效的确定总统。但从另一个角度来看,该制度可能产生所谓的“少数票总统”和查票纠纷。从上一届大选来看,特朗普的普选得票率仅为46.1%。但在最终选举人投票时本该投给希拉里的选举人有5名跑票,而特朗普只有2名选举人跑票,最终特朗普凭借“赢者通吃”规则成功当选为总统。

图1综合了Sabato‘s Crystal Ball、The Cook Political Report以及Inside Elections调查结果的各州的选举人票的民调数据,以及最新的美国大选民意调查情况。美国很多州都具有相对稳定的政治倾向,如图示深蓝色或深红色区域,分别为共和党与民主党最稳定的的传统票仓。而佛罗里达州、宾西法尼亚州等摇摆州的最终的投票结果往往将决定大选的走向。

美国2020年总统大选大节点

从历届美国大选的流程来看,竞选者需要在大选前一年提交申请,并在选举当年的2-6月展开党内选举。随后,两党将分别召开会议确定总统候选人。总统候选人需要在7-10月进行三轮竞选辩论及相关竞选活动为自身竞选争取票数。而11月民众将对总统候选人展开投票,从而初步确定总统人选。12月的选举人投票将正式确定美国总统人选,但由于“失信选举人”的存在,可能出现与11月全民投票不同的结果。从历届美国大选的流程来看,竞选者需要在大选前一年提交申请,并在选举当年的2-6月展开党内选举。随后,两党将分别召开会议确定总统候选人。总统候选人需要在7-10月进行三轮竞选辩论及相关竞选活动为自身竞选争取票数。而11月民众将对总统候选人展开投票,从而初步确定总统人选。12月的选举人投票将正式确定美国总统人选,但由于“失信选举人”的存在,可能出现与11月全民投票不同的结果。

从2020年大选进程来看,截至2月19日已有四个州完成初选,其余各州将在6月7日前陆续展开初选。3月3日“超级星期二”之后民主党党选情将进一步明朗,会很大程度影响未来选举的走向,应当重点关注。3月3日将有16个州举行初选,且将有34%的党代表将在这一天产生。从历史情况来看,“超级星期二”中票数最高的候选人90%以上都将获得提名。11月3日所有民众将开展大选投票,如果选票差距很大则可以初步确定总统人选,但若票数接近则需等到12月14日选举人投票才可最终确定总统人选。从截止到目前各州的党内初选结果来看,共和党特朗普占据了绝对的优势,基本获得了前三个州的所有选票,与预期相符,而其竞争对手沃什尔目前已退选。民主党竞选趋势尚不明朗,在前两州的投票中布蒂吉格、桑德斯分别获得22票和21票,而被寄予关注的拜登仅获得了8票。而在内华达州和卡罗莱纳州的竞选中,拜登奋起直追斩获了37票,排名来到了第二位,而桑德斯也保持了强劲的人气获得了32票,目前排名第一。从目前的情况来看,桑德斯与拜登是最有竞争力的民主党竞选人。

民主党总统候选人“花落谁家”

根据FOX News等三家机构最新调研结果,桑德斯目前的支持率明显高于其他竞选者,最有希望成为民主党总统候选人。而拜登排名第二,依然是十分有利的竞争者。但除桑德斯以外,拜登、布隆伯格、沃伦和布蒂吉格的支持度差异并不明显,且仍然具备和桑德斯竞争的潜力。民调结果受样本分布不均匀以及其他因素的影响可能是有偏的,因此目前只能初步认定桑德斯与拜登在民主党竞选中具有优势地位,而3月3日“超级星期二”的投票结果将很大程度上决定民主党总统候选人的推举结果。

图4为特朗普和民主党五位主要竞选人的民调结果对比,从图中可以看出目前民主党五位竞选人的民调支持率均高于特朗普。

表1和表2显示了内华达州与卡罗莱纳州的投票分布情况。其中,内华达州为桑德斯的优势州,桑德斯在该州获得了24票,而卡罗莱纳州为拜登优势州,为其贡献了28票。尽管从绝对值上看,拜登与桑德斯在各自优势州得到各个层次的选举人投票也会更多,但各自选票结构存在明显差异。从人种上看,拜登获得了更多黑人的投票,而桑德斯则在白人选民中更具优势。从年龄分布上看,桑德斯更受年轻人追捧,而拜登在45岁以上的投票者中更具优势。而从教育程度上看,两位竞选人获得较低教育层次民众的支持度更高。

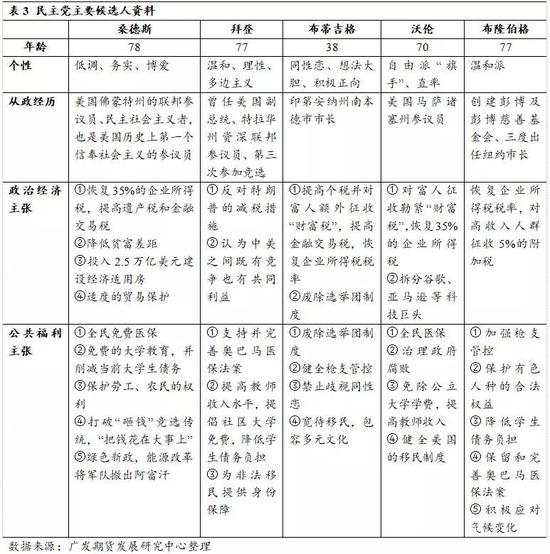
表3从多个维度对民主党主要候选人进行了比较。桑德斯是当前民主党最大的黑马,也是最具有特点的一位总统竞选者。桑德斯是一位民主社会主义者,也是美国历史上第一名信奉社会主义的参议员,但他并不属任何政党,故以独立人士身份出现在选票上。但由于加入民主党党团运作,故在委员会编排方面被算作民主党一员。桑德斯2016年曾参加总统竞选,在演讲中他提到要改善美国工薪家庭的生活情况,重建基础以提供更多的工作机会。要通过对富人增加税负,降低贫富差距,并扩大社会保障,为所有民众提供医保,降低学生的学费负担。他认为要让国家和党派为广大民众服务,就必须要有勇气挑战华尔街、保险公司、制药公司等权力垄断者。另外,桑德斯决心改变美国当金“砸钱”选举的不良格局,将民众政治诉求从财团的控制下解放出来。2016年这位74岁的老人在财力、年龄均不占优的情况下拒绝所有的大额度捐赠,但最后凭借着约800万人的小额助选,获得了约1300万人的投票,并赢下了全美23个州的支持,仅以细微的劣势败给了希拉里。

当前美国经历了一轮约十年的经济上行周期,失业率处于历史低位仅为3.6%左右,美股也同样实现了“十年长牛”。然而,美国的贫富差距是令人担忧的,美国最富有10%人群拥有美国全部资本的约70%,剩下50%的底部人群只拥有全部资本的5%。而近期,冠状病毒疫情的全球爆发引起了全球资产的恐慌下跌,美股也在多日的下跌中资产价格缩幅度最大达约10%。由于美国家庭财富的40%以上都配置于金融资产,如果疫情的恶化引发资产价格的进一步下降,将给美国社会带来沉重的打击。另外,美国的医疗费用高企,一旦疫情恶化很有可能对特朗普政府的弱医保政策产生冲击。《2018年美国家庭经济状况报告》显示,2018年有25%的美国成年人由于负担不起医疗费用而放弃必要的治疗,美国每年人均处方药花费约1200美元高于其他发达国家。高昂的医疗费用对美国的疫情控制可能形成较大阻碍,从而对美国的经济与社会的稳定产生较大冲击。而从当前的竞选人的政策主张来看,桑德斯降低贫富差距,实现全民免费医保等主张都切中社会问题的症结。桑德斯一贯民主社会主义政治风格,也令其相关政治主张更容易为民众信服。民主党的另一位候选人拜登则丑闻频发,因此拜登主张虽然部分与桑德斯相似,但我们认为桑德斯更容易获得广大民众的支持,很有可能成为特朗普最强大的竞争对手。

2020年总统大选能否再现“黑天鹅”?

从历史上来看,美国总统连任的概率非常大,自1900以来,19位现任总统当中有14位顺利连任,连任概率达73.68%。国家经济状况往往影响现任总统能否胜任的关键因素,胡佛总统(美国第31人总统)、卡特总统(美国第39任总统)、老布什总统(美国第41任总统)三任总统在任时国内经济状况恶化,导致民众对于总统不满而未能顺利连任;福特总统(美国第38任总统)因无条件和完全赦免因“水门事件”下台的尼克松在他总统期间犯的任何罪行而在1976年总统连任大选中失利;而约翰逊(美国第36任总统)因使得美军深陷越战泥淖无法抽身而备受民众抨击和质疑,在后续总统选举中未能连任。

从当前美国经济基本面来看,在全球经济整体增速下滑的趋势下,美国经济表现相对强劲。特朗普2016年总统上任以来,美国经济的增长表现分为两个阶段。第一阶段,美国大规模减税阶段。美国海外资本回流美国,美国经济在减税政策刺激下表现强劲,经济景气度持续上升,就业市场表现强劲,失业率持续下降,美国股市走牛。

第二阶段,减税效应边际效应减弱,全球贸易再平衡阶段。美国政府试图与中国、欧洲、日本等主要贸易伙伴进行贸易再平衡,全球贸易格局发生剧烈变化,进而波及全球制造业产业链。这一阶段,美国经济制造业景气度下行,商业投资增速下滑,制造业就业人口持续萎缩,股市波动加大。

因此,单从特朗普过去四年的政绩来来看,特朗普连任的概率依然较大。尽管如此,从目前特朗普执政的民众认可度来看,有喜有忧。

首先,特朗普执政以来,民众对于其认可度处于其上任以来的最高水平。根据全球知名的民意测验和商业调查/咨询公司GALLUP最新的测验结果,民众对于特朗普的工作认可度为49%,是其上任以来的最高水平。

但与此同时,与美国过往多任总统相比,其民意调查满意度均处于劣势。尽管上一任美国总统奥巴马在任期后期民意满意度大幅下滑,但仍高于特朗普目前的民意满意度。

通过民意满意度分析可见目前特朗普的执政成绩仅能算是中规中矩,Gallup统计数据显示从1938年-2020年,美国总统平均民意满意度为53%,特朗普民意满意度最高仅为49%,甚至没有达到平均水平。换言之,在美国国内相当数量的民众对于目前现状感到并不满意,这恰恰也给2020年美国总统大选带来了非常大的不确定性。

我们认为2020年特朗普寻求连任核心的挑战来自于三个方面:

首先,如果桑德斯顺利成为民主党总统候选人,其将成为特朗普的强有力的竞争对手。正如前文所述,桑德斯是一个富有传奇色彩的政坛老将,从政以来,致力于维护美国中低层民众利益,其核心政治主张包括:提高工人最低工资标准,加强对大企业和金融机构的监管,提高富人税率,打击金钱政治,实行免费公立大学和免费医疗等。这样一位极左的“社会主义者”在美国的中低层(尤其是年轻人)人群中备受欢迎,拥有庞大的追随者。

在特朗普当下民意满意度绝对水平不高的情况下,民意满意度边际变化效应极易被放大。设想后续由于疫情等因素冲击而导致美国经济景气度下降或者失业率上行,则民众极易受到桑德斯偏“社会主义”政治主张的吸引而偏向民主党。尤其是桑德斯有关免费医疗、大幅提高最低工资标准的施政主张在疫情时期更具吸引力。

其次,此次疫情将是考验美国医疗体系的关键时刻。目前海外新冠肺炎疫情处于爆发阶段。尽管中国最先爆发肺炎疫情,但经过国内强有力的防疫措施,疫情已经得到有效控制。但海外包括韩国、日本、意大利以及伊朗在内等国家疫情形势日趋严峻,防控难度越来越大。而从官方的报道来看,截止2020年3月1日,美国新冠肺炎新增确诊病例7例,累计确诊病例为69例,死亡1例。

尽管美国疫情确诊人数虽然不高,但疫情形势依然较为严峻。一方面, 美国目前处于流感季,新冠肺炎某些症状和流感类似,可能存在大量病例混杂在患流感人群中难以被发现。2月25日美国CDC下属国家免疫和呼吸系统疾病中心主任南希·梅索尼耶警告称,卫生专家预估新冠肺炎疫情会在美国蔓延,这不是是否会传播的问题,而是时间早晚的问题;另一方面,美国防疫准备工作面临不小的挑战,疫情防控设备和物资方面仍存在短缺。据《卫报》消息,美国目前仅有5个州拥有有效的新冠病毒检测试剂盒。而美国卫生部长亚历克斯·阿扎25日在接受国会议员质询时称,美国目前储存有3000万个N95口罩,但事实上医护人员的口罩需求为3亿个,缺口达到2亿7千万。

特朗普领导的美国政府在未来数月内能否带领美国人民一道打赢这场防疫攻坚战对于2020年特朗普总统连任具有重要的影响。美国属于“小政府”模式,政府对国内人员的管控和资源的调配效率远不及中国“大政府”模式。在美国民众医疗支出负担本已较重的背景下,倘若此次疫情得不到有效控制,在美国国内蔓延扩散造成恐慌,进一步加重民众医疗负担,则本已不高的民众满意度恐怕将要继续大打折扣,特朗普2020年顺利连任之路也将路途坎坷。

再者,疫情或进一步加大美国股市下行风险。次贷危机后,美股从2009年低点反弹,走出了10年牛市大行情,特朗普也将美股牛市归因于自己的政绩。事实上,股票市场的涨跌有其自身的规律,股市是经济的晴雨表。自2018年美国政府与全球主要贸易合作伙伴之间贸易关系恶化以来,美国股市波动显著加剧。以道琼斯工业指数为例,2018年以来,周度下跌次数占整个区间(2009.3-2020.2)比例随着下跌幅度加大而上升,表明美国股市2018年以来负向波动显著加大。

进入2020年,疫情或对美股股市造成了更大的冲击,2月29日单周美国道琼斯工业指数跌幅达12.36%,创次贷危机以来最大周度跌幅。肺炎疫情对于美国股市冲击的逻辑在于两个方面。

一方面,疫情在全球范围内蔓延扩大,短期内资本市场避险情绪急剧升温,全球投资者风险偏好下降,纷纷抛售包括股票在内的风险资产。从近期的股市表现来看,这种短期避险情绪表现得淋漓尽致;

另一方面,从偏中期的角度看,疫情在全球内爆发将对全球经济造成剧烈冲击,使得本已增长乏力的全球经济雪上加霜。尽管目前美国经济受冲击较小,但在产业全球化的背景下,这种负面冲击将通过全球产业链和资本市场传导到美国,进而影响到美国经济基本面。例如,包括苹果微软以及Paypal在内的很多跨国企业均已下调2020年的盈利预期。而股市是经济晴雨表,经济基本面走弱大概率会对美股中期走势形成一定压力。

因此,从美股的角度看,后续如果美联储的货币宽松政策未能有效对冲美国股市的下跌,则民众或将私人财富的蒸发归咎于政府的救市不力,进而可能影响到特朗普的连任计划。历史上,2007-2008年美国次贷危机期间,小布什总统的民意满意度大幅下降。

加载中...