新浪财经 期货

原油期货或上市 这些知识你必须了解!

新浪投资综合

关注

据媒体报道,中国原油期货预计在3月26日上市,此前交易所已经多次测试确保原油期货的顺利推出。原油期货已酝酿多年,期间几经推迟。上海期货交易所旗下的上海国际能源交易中心将以INE为缩写,并允许国内买家以人民币进行期货交易。此外,境外投资者也被允许投资,这在中国大宗商品市场尚属首例。

相对于其它品种有何特殊之处

原油期货是我国第一个对外开放的期货品种,原油期货在平台建设、市场参与主体、计价方式等诸多方面与国内现行期货品种有所不同。原油期货合约设计方案最大的亮点和创新可以用十七字概括,即“国际平台、净价交易、保税交割、人民币计价”。

国际平台:即交易国际化、交割国际化和结算环节国际化,以方便境内外交易者自由、高效、便捷地参与,并依托国际原油现货市场,引入境内外交易者参与,包括跨国石油公司、原油贸易商、投资银行等,推动形成反映中国和亚太时区原油市场供求关系的基准价格。

净价交易:就是计价为不含关税、增值税的净价,区别于国内目前期货交易价格均为含税价格的现状,方便与国际市场的不含税价格直接对比,同时避免税收政策变化对交易价格的影响。

保税交割:就是依托保税油库,进行实物交割,主要是考虑保税现货贸易的计价为不含税的净价,保税贸易对参与主体的限制少,保税油库又可以作为联系国内外原油市场的纽带,有利于国际原油现货、期货交易者参与交易和交割。

人民币计价:就是采用人民币进行交易、交割,接受美元等外汇资金作为保证金使用。

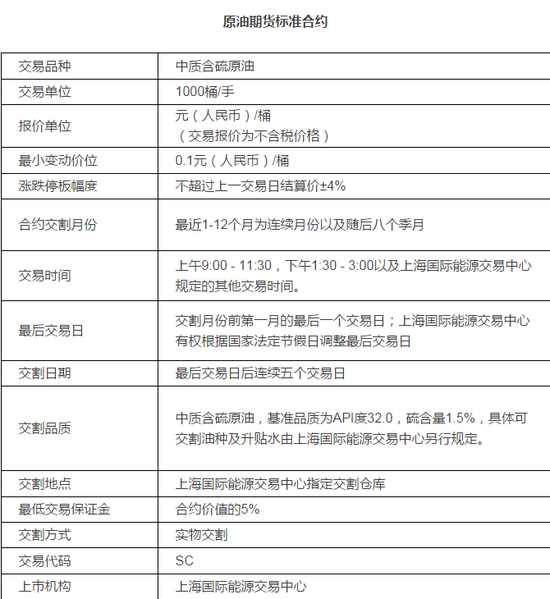
下面是上海能源交易中心公布的原油期货标准合约,交易单位1000桶/手,最小变动价位是0.1元人民币/桶,最小涨跌停板幅度是4%,交易时间是上午9:00到11:30,下午1:30到3:00。

国际主要原油期货交易所

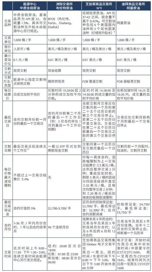
目前国际上最具影响力的原油期货交易中心为芝加哥商品交易所集团(CME)旗下的纽约商业交易所(NYMEX)、以及洲际交易所(ICE),对应的WTI、布伦特两种原油期货分别扮演着美国和欧洲基准原油合约的角色。其他国家(或地区)上市的原油期货合约影响力较小,包括迪拜商品交易所(DME)上市的阿曼(Oman)原油期货;印度大宗商品交易所(MCX)的原油期货及布伦特原油期货;日本的东京工业品交易所(TOCOM)的中东原油期货;莫斯科交易所的布伦特原油期货;圣彼得堡国际商品交易所的乌拉尔(Urals)原油期货等。

与国外原油期货的区别

我国的原油期货方案和目前国际上几个主要的原油期货品种在交割等级、合约大小、报价单位、交易时间、挂牌月份等多个方面都有所不同。下面是之间的对比图。

参与原油期货交易的条件

参与条件:个人50万,机构100万

据了解开户需要满足以下条件:

1、可用资金:个人投资者50万人民币或者等值的外币,机构投资者100万人民币或等值的外币。

2、知识测试:开户本人必须参加开户机构安排的期货交易考试并且合格。

3、交易经验:开户本人必须拥有10个交易日且参与10笔以上的境内期货仿真交易记录,或者近三年具有10笔以上境外期货交易记录。

境外客户参与原油交易的四种模式

1、境内期货公司会员直接代理境外客户参与原油期货;

2、境外中介机构接受境外客户委托后,委托境内期货公司会员或者境外特殊经纪参与者(一户一码)参与原油期货;

3、境外特殊经纪参与者接受境外客户委托参与原油期货(直接入场交易,结算、交割委托期货公司会员进行);

4、作为能源中心境外特殊非经纪参与者,参与原油期货。

推出原油期货的意义

1、为石油石化及相关企业提供保值避险工具

我国石油对外依存度日益提高,目前进口占比超过55%,进口原油的保值和价格锁定需求显得十分强烈。根据我国入世协议,外国企业获得与国内石油企业同等的国民待遇,外国企业带着价格制定优先权和石油套期保值的双重优势进入国内石油市场。如国内企业无法通过石油期货交易进行避险,就会处于更加被动和不利的境地。

其他的石油石化企业,比如一些民营企业,在产业链中没有定价权,急需在原油期货市场套期保值,锁定生产经营成本或预期利润,增强抵御市场价格风险的能力。

2、争取原油定价权,增强国际竞争力

由于亚太地区还没有权威的原油基准价格,“亚洲升水”使我国进口原油每年要多支出约20亿美元。近二十年来,因为中国等亚洲国家无定价权,在不考虑运费差别的情况下,亚洲主要的石油消费国对中东石油生产国支付的价格,比从同地区进口原油的欧美国家的价格每桶要高出1—1.5美元。

亚太范围来看,近年各国对亚太石油定价中心的争夺日益激烈,我国处于比较被动的地位。亚洲最大的两个能源期货市场是日本石油期货市场和新加坡石油期货市场。我国大庆生产的原油挂靠印尼米纳斯原油(Minas)定价,胜利、大港原油挂靠印尼辛塔中质原油(Cinta)定价,渤海原油挂靠印尼杜里原油(Duri)定价。推出原油期货,无疑将有助于中国争夺国际定价权,稳定国内经济运行。

原油小知识

1、原油种类有哪些?

根据不同的标准,原油可以进行以下分类:

按组成分类:石蜡基原油、环烷基原油和中间基原油三类;

按硫含量分类:超低硫原油、低硫原油、含硫原油和高硫原油四类;

按相对密度分类:轻质原油、中质原油、重质原油三类。

2、原油为何以桶来计量? 桶和吨有什么关系?

世界上最早两处打出工业油流的地方都盛产葡萄酒,而且在本国都很有名气。打出工业油流的人们不约而同用葡萄酒桶盛放刚打出来的原油。

1870年,洛克菲勒成立标准石油公司,他们使用的是自己家族生产的葡萄酒木桶并且自立交货规格,1桶为42加仑。美国政府采取了英国商人和美国商人能共同接受的标准,即沿用洛克菲勒家族标准石油公司自行制定的标准,规定42加仑为1桶。这个标准的原油计量单位“桶”(每加仑为3.7854L(美),故1桶约

159升)就成为至今全世界普遍采用的原油交易单位。

然而,“桶”主要还是欧佩克组织和英美等西方国家常用的原油计量单位,是以体积计量的。在中国和俄罗斯等国则是以重量计量的,使用“吨”作为原油计量单位。因为各地出产的原油密度不尽相同,所以一桶原油的重量也不尽相同,大约在128-142公斤之间。1吨原油大约等于7.0至7.8桶。

3、全球每天的原油产量、消费量有多大?

根据国际能源署(IEA)的数据,2016 年全球每天的原油总需求为 9645 万桶/天( 1236 -1378 万吨/天)。总供给为9690万桶/天

(1242-1384万吨/天)。其中,中国每天的原油总需求量为155 万吨/天,产量为55万吨/天,相当于每天需求1190万桶,每天供应400万桶。

根据《BP世界能源统计年鉴2017》,2016年全球每天的原油消费量为9656万桶(约1210万吨),同比增长156万桶/天,消费量为2011年以来最高。产量增长创下2011年以来的新高,为

9215万桶/天(约1201万吨/天),同比增长45万桶/天。其中, 中国每天的原油消费量为159万吨/天,产量为55万吨/天,相当于每天消费1238万桶,每天生产400万桶。

4、世界上的原油还能开采多少年?

世界原油能开采多少年,一般用储采比来衡量,即当年的剩余探明经济可采储量与当年产量的比例。根据《BP世界能源统计年鉴2017》,世界原油探明储量为17067亿桶,原油消费量352 亿桶/年,那么世界原油还可开采48年。

当然,世界原油到底还能开采多少年,取决于每年新发现的经济可采储量,如果新发现的储量大于年开采量,储采比还会增加。事实上,近年来世界原油的可采年限不但没有减少,而且还在增加。

5、世界重要的原油生产、消费国家有哪些?

根据《BP世界能源统计年鉴2017》,主要的原油生产国家有沙特12349千桶/日,俄罗斯11227千桶/日,美国12354千桶/日, 伊朗4600千桶/日,中国3999千桶/日,加拿大4460千桶/日。

主要的原油消费国家有美国19631千桶/日,中国12381千桶/ 日,日本4037千桶/日,印度4489千桶/日,俄罗斯3203千桶/ 日,沙特3906千桶/日。

6、OPEC参考的一揽子原油价什格体系?

OPEC参考的一揽子原油包括12种原油,分别为:阿尔及利亚撒哈拉混合油、安哥拉的Girassol、厄瓜多尔Oriente原油、伊朗重油、巴士拉轻油、科威特出口原油、利比亚的Es Sider、尼日利亚邦尼轻油、卡塔尔马林、拉伯轻油、穆尔本原油和委内瑞拉的Merey。

一揽子原油价格体系主要讲欧佩克的宗旨是,协调和统一各成员国的石油政策,并确定以最适宜的手段来维护它们各自和共同的利益。为使石油生产者与消费者的利益都得到保证,欧佩克实行石油生产配额制。为防止石油价格飚升,欧佩克可依据市场形势增加其石油产量;为阻止石油价格下滑,欧佩克则可依据市场形势减少其石油产量。

7、为什么中东地区动荡对原油市场的影响大?

中东地区动荡对原油市场的影响大,主要是因为:

首先,中东地区的原油储量巨大。沙特阿拉伯的原油储量高达2660亿桶,占世界总储量的比例高达15.7%,其日均产量目前约1200万桶。其次,伊拉克、伊朗和科威特的储量也分别高达1431亿桶、1578亿桶和1015亿桶。

其次,该地区的原油产量和出口量也很大,全球各大原油消费国对其依赖程度很高。据欧佩克2017年1月份月报的数据显示, 欧佩克成员中中东产油国的日均产量为2485万桶,占欧佩克产量的近77.7%,占世界总供应量的25.8%以上。

第三,该地区剩余产能很大,因此对油价调控能力很强。沙特阿拉伯是目前拥有剩余生产能力最大的国家,拥有对世界市场进行调控的能力,因此有人将沙特誉为“世界油市的中央银行”。正因为如此,中东产油国国内局势一旦发生动荡和出现社会动乱,对世界原油市场就会产生立竿见影的影响。例如2012年初欧盟宣布将对伊朗实施制裁,立即导致国际原油价格出现大幅飙升。再如,2011年利比亚战乱导致利比亚原来日产160万桶的原油供应一度几近停止,给世界油市带来冲击并导致油价飙升。为此,沙特迅速提高产量以弥补利比亚供应中断造成的空缺,对遏制世界油价进一步飙升起到了重要作用。

8、美国对原油市场的影响为什么那么大?

美国对原油市场影响大主要因为以下几个方面:一是美国原油消耗量十分庞大,2016年达到1963.1万桶/日即71.65亿桶/年, 位居世界第一。二是美国进口量很大,日进口达945.0万桶,对全球原油市场的供需影响格局很强1。三是美国综合国力强,有能力且有需要通过各种方式影响油价,在世界能源政治中的地位举足轻重。四是北美近期的页岩气技术发展有望飞速增加美国本土能源供给,实现美国能源的自给自足,甚至到2020年取代沙特阿拉伯,成为能源生产及出口大国。

9、美国有什么渠道能影响国际原油价格?

美国影响国际油价的方式有很多,包括但不局限于以下几个:

第一,美国建立了完善的战略储备和商业储备体系,以及库存数据的定期发布机制,同时依托国际能源署建立了战略储备的联合动用机制。

第二,美国建立了发达的能源金融市场体系,其石油期货价格成为了世界石油市场的风向标。

第三,美国有实力雄厚的跨国石油公司以及数量众多的中小石油公司,为石油产业的发展奠定了基础。

加载中...