新浪财经 期货

无煤的冬天:4省18市将告别烧煤时代!

新浪综合

关注
期货K线图

期货K线图

文章来源:找焦网

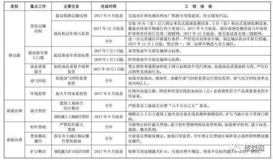
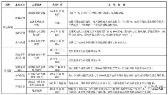
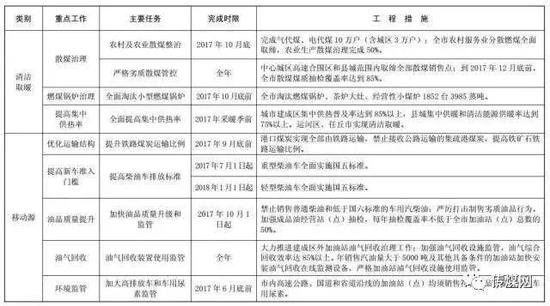
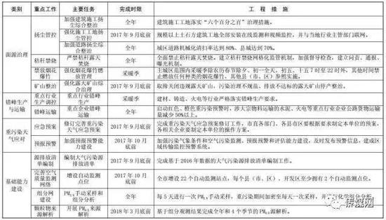
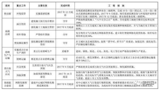
今年环保部印发了《京津冀及周边地区2017年大气污染防治工作方案的通知》,即将进入取暖季,冬季清洁取暖重点工程进程怎样,小编带你去看看禁煤的最新情况。

一、北京市

北京今年的任务是整个北京市平原区无煤,燃煤替换的工作量接近2016年的两倍,达到32.9万户。由市财政对取暖设备购置费用给予一次性补贴。其中500户以下的村庄补贴1.2万元,500户(含)以上的村庄补贴2.4万元,区财政可给予适当补贴。同时,执行农村地区村庄内住户“煤改清洁能源”相关气价、电价补贴政策。

二、天津市

天津市将继续深化大气污染治理,推动燃煤设施淘汰改造,改燃关停7台煤电机组和380座燃煤锅炉,全面治理城乡散煤,严格控制机动车和船舶排放污染,加大农作物秸秆综合利用和露天禁烧工作力度,关停淘汰落后企业100家。

三、河北省

河北提出,今年6月底前,省内已设立的“禁煤区”“禁燃区”将全部取消煤炭销售网点;新设立的“禁煤区”“禁燃区”自设立之日起,1个月内完成销售网点取消工作;严格控制新增散煤经营企业数量,凡不符合散煤经营网点布局规划的,一律不批准设立,并对现有煤炭经营单位予以清理整顿,依法查处非法劣质散煤销售网点;抓好农村散煤替代和清洁高效集中利用,鼓励各地积极探索并及时推广散煤治理的好经验、好做法,确保廊坊、保定禁煤区18个县(市、区)散煤归零。

1、石家庄

石家庄市将于10月底前,实现“1+4”组团城市散煤“清零”。长安区、裕华区、桥西区、新华区、高新区、藁城区、正定县(含正定新区)、鹿泉区、栾城区、循环化学园区全面完成清洁取暖。

完成气代煤、电代煤39万户以上(含四组团),农村服务业分散燃煤全面取缔,农业生产散煤治理完成50%。

加快推进城镇集中供暖2017年采暖季前,全市县城以上城市集中供暖和清洁供暖率达到75%以上。

2、唐山

唐山市进行了煤改气活动来减少环境污染。据市场消息,9月1日之前唐山将完成煤改气,8月下半月唐山钢厂将集中停产。受煤改气影响,一大批钢厂停产改造时间陆续发布。据了解,此次停产涉及范围相当广泛,几乎涉及整个唐山钢厂。

3、保定

据保定市发改委主任侯晓平介绍,保定是分散燃煤大市,“治霾先治煤、治煤先治散”已成为共识。

侯晓平称,此项任务涉及该市涿州、高碑店、白沟、涞水、定兴、易县、雄县、容城、徐水9个县级行政区。同时,保定还主动加压,启动了环主城区的改气改电,共655个村、42.93万户,年内计划完成14.3万户。

截至目前,北部禁煤区已累计完成1029个村、56.5万户,完工率达到了85%。

4、廊坊

5、沧州

9月15日起,河北沧州渤海港取消柴油货车集港煤炭业务,为控制环境污染,2017年8月19日,沧州渤海港务有限公司下发了关于取消柴油货车集港煤炭业务的通知。

6、邯郸

8月初,河北邯郸市发布通告要求在市主城区范围内(绕城高速公路以内区域)实行全面禁煤。通告内容主要有:

一、禁运。对市主城区重点用煤单位运煤车辆实行燃煤运输通行证核发制度。除持有运煤车辆进市通行证和过境的车辆外,其他车辆一律不得在市主城区范围内运输散煤,违者由交警部门按照相关规定进行处罚。

二、禁储。除重点用煤单位外,严禁任何单位和个人在市主城区范围内储存、囤积燃煤,现有储煤点燃煤由所在县(区)政府负责清理清场。

三、禁售。全面取缔市主城区内所有散煤经销场所,严禁任何单位和个人经营销售散煤。

四、禁燃。市主城区内所有散煤用户(各类机关、企事业单位、门店、流动摊点等)和居民住户日常炊事、取暖等活动禁止使用燃煤。

7、衡水

8、邢台

四、山西省

山西省加大环境污染治理力度,实施大气、水、土壤污染防治三大战役,努力改善环境质量。加大控煤、治污、管车、降尘力度,实施散煤综合治理,加快推进集中供热,提高清洁供暖比重。

城乡结合部和农村地区散煤治理,太原、阳泉、长治、晋城、临汾、晋中将划定“禁煤区”,除煤电、集中供热和原料用煤企业外,10月底前,完成燃料煤炭“清零”任务。10月底前,所有县城建成区10蒸吨/小时及以下燃煤锅炉全面“清零”,11个设区市建成区基本淘汰20蒸吨/小时以下燃煤锅炉。

1、太原

太原市为改善冬季大气环境质量,减少重污染天气,该市决定从10月1日起实施禁煤,市区范围内禁止任何单位和个人销售、运输、燃用煤炭。

10月1日起,太原市区范围内除太钢、大唐太原第二热电厂、西山白家庄矸石热电厂及保留的燃煤热源厂外,将全面实施禁煤。

2、长治

依据《中华人民共和国大气污染防治法》、《长治市建成区高污染燃料禁燃区建设规划》等法律法规和政策规定,为了彻底根治燃煤污染,6月13日起,长治市城区范围内将全面禁止使用各种煤焦燃料,确保空气质量有效改善。

禁煤种类包括煤炭、煤球、洁净焦等各种煤焦燃料。城区范围内全面禁止经营、运输、购置、储存、使用煤焦燃料,各类涉煤生产企业和经营单位必须停止生产、经营和运输行为,将生产、经营场地迁移至禁煤区以外。

3、晋城

晋城市出台《燃煤污染防治实施细则》,将通过煤炭消费总量减量控制,在市区建成区内划定“禁煤区”,提高集中供热、供气率等措施,防治燃煤导致的大气污染,从根本上改善环境空气质量。

“禁煤区”范围内除煤电、集中供热企业外,各企事业单位和其他生产经营者禁止使用煤炭及煤制品;依法取缔“禁煤区”内煤炭经营场所,除用煤许可单位外,严禁非法经营销售煤炭及煤制品。

五、山东省

山东省委办公厅、山东省政府办公厅印发《2017年环境保护突出问题综合整治攻坚方案》(下称《方案》)。

10月底前,完成“两焦一电一化一炭素”的关停淘汰工作。完成以气代煤、以电代煤10万户以上;

市主城区及各区县建成区基本实现集中供热或清洁能源供热全覆盖,包括各类门头房、农贸市场、洗浴、旅馆、饭店等商业设施;

各区县要划定建成区“禁煤区”范围,并报淄博市政府备案“禁煤区”内要实现煤炭彻底“清零”,包括各类型煤、兰炭、煤粉等煤制品;完成以气代煤、以电代煤的地区,自动划为高污染燃料禁燃区,一律不得燃用散煤;

建成区内关停早餐摊点等小型直燃煤设施;

各区县建成区内关停取缔所有小型直燃煤设施,包括早餐摊点、农贸市场、流动摊贩等;

全面完成10万千瓦时以下燃煤机组超低排放改造,共89台2167.5兆瓦。未按期完成的,纳入冬季错峰生产,采暖季实施全面停产。

1、淄博

10月7日,淄博市淄川区人民政府发布《关于划定淄川区禁煤区的通告》,划定了今后3年淄川区的禁煤区。禁煤区范围内,禁止任何单位、企业、经营业户和个人燃用和销售煤炭(包括各类散煤及型煤、兰炭、煤粉等煤制品)。自2017年10月1日起施行,有效期至2020年12月31日。

六、河南省

在今年的“2+26”城市改革禁煤中,河南省共有7个城市进入规划禁煤区,郑州、开封、安阳、鹤壁、新乡、焦作、濮阳市。

1、郑州

郑州市政府发布《关于禁止生产销售运输燃用煤炭的通告》,10月1日起,我市市区全域禁止生产、销售、运输、燃用煤炭,实现无煤化。

通告中所指“煤炭”包括原煤、散煤、煤矸石、煤泥、煤粉、水煤浆、型煤、焦炭、兰炭等。相关部门依法做好禁煤工作,对在高污染燃料禁燃区违法生产、销售、运输、燃用煤炭的行为,依法严格查处,确保禁煤工作落到实处。

2、开封

在开封市行政区域内禁止生产、加工、运输、囤积、销售、燃用散煤(包括小锅炉、商业服务业、家庭生活等民用煤炭及其制品,简称散煤)。

在高污染燃料禁燃区内销售散煤的,由市、县、区工商行政管理部门依据《中华人民共和国大气污染防治法》第一百零三条的规定责令改正,没收原材料、产品和违法所得,并处货值金额1倍以上3倍以下的罚款。

在高污染燃料禁燃区内未按照规定停止燃用高污染燃料的,由市、县、区环境保护主管部门依据《中华人民共和国大气污染防治法》第一百零七条的规定没收燃用高污染燃料的设施,组织拆除燃煤供热锅炉,并处2万元以上20万元以下的罚款。

3、安阳

近日安阳市人民政府办公室印发了《安阳市“十三五”煤炭消费总量控制工作方案》。

方案指出,推进热电联产,按照统一规划、以热定电原则,加快背压机组发展,加快供热管网建设。鼓励有条件的产业集聚区、工业园区等用户,推进冷热电多联供天然气分布式能源站建设。严格燃煤锅炉限建、禁建管控措施,全市城市建成区禁止新建20蒸吨/小时以下燃煤锅炉,其他区域原则上不再新建10蒸吨/小时以下燃煤锅炉。

加快推进现役燃煤锅炉节能环保提升改造,到2017年9月底,全市65蒸吨/小时以上燃煤锅炉完成超低排放改造,10蒸吨/小时以上、65蒸吨/小时以下燃煤锅炉全面执行大气污染物特别排放限值。全面拆改燃煤小锅炉,2017年完成全市10蒸吨及以下燃煤锅炉拆除或清洁能源改造。

4、濮阳

5月24日以来,市环境污染防治攻坚战指挥部综合督察组联合市委市政府督查局、市质监局,组织6个核查小组对各县区已申报完成拆改任务的燃煤锅炉逐一进行核查验收。

加载中...