新浪财经 期货

包围现代人的甜味剂“三氯蔗糖”,有可能成为“甜药”?

云南糖网

关注

本文源自:澎湃新闻 记者 曹年润

·最新研究发现,大量摄入三氯蔗可以抑制T细胞介导的免疫反应,但研究人员认为这种抑制效果并不完全是负面的,它可能可以治疗以减轻T细胞依赖性的自身免疫疾病。

3月15日,英国弗朗西斯克里克研究所(The Francis Crick Institute)的研究人员在《自然》(Nature)杂志发表了题为《膳食甜味剂三氯蔗糖是T细胞介导反应的负调节剂》(The dietary sweetener sucralose is a negative modulator of T cell-mediated responses)的研究论文,发现高剂量的三氯蔗糖可对免疫反应造成影响。

研究结果显示,大量摄入三氯蔗糖可以抑制T细胞介导的免疫反应,但研究人员认为这种抑制效果并不完全是负面的,它可能可以用于治疗以减轻T细胞依赖性的自身免疫疾病。

三氯蔗糖是一种代糖,常常出现在一些标记“无糖”食品的配料表中。肥胖成为公共健康问题的当下,“无糖”已然成为一种趋势。前瞻产业研究院数据显示,2016年至2020年,中国无糖饮料行业市场规模从31.2亿元增长至117.8亿元,年复合增速在39%左右。据中国科学院预测,随着《“健康中国2030”规划纲要》的推进以及消费者健康意识的提升,国内无糖饮料的市场规模将进一步保持增长势头,到2027年,国内无糖饮料的市场规模将攀升至276亿元。

所谓“无糖”,并非真的不含糖,而是以代糖代替蔗糖。代糖是人工合成的甜味剂,除三氯蔗糖外,常见的代糖还有赤藓糖醇安赛蜜、阿斯巴甜等。这些人工甜味剂具有糖类的甜味,但通常不能被人体转化,因此不产生热量。代糖成本低廉,因而被广泛应用于食品工业。

服用正常剂量的甜味剂通常被认为是安全的,但也有研究对某些甜味剂的长期影响提出担忧。例如,美国克利夫兰医学中心(Cleveland Clinic)的一项研究表明,常用人工甜味剂赤藓糖醇可能与提高血栓风险,增加心脏病和中风事件相关,相关论文于2023年2月27日发表于《自然-医学》(Nature Medicine)上。法国国家健康与医学研究所及巴黎北索邦大学的科学家团队合作完成的一项研究显示,更多地摄入人造甜味剂与全癌风险增加相关,特别是乳腺癌和肥胖相关癌症的风险更高,该论文于2022年3月发表于美国《公共科学图书馆·医学(PLOS Medicine)》期刊。

甜味剂是否真的安全?科学“审查”仍在继续。

抑制T细胞免疫反应

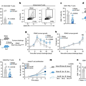
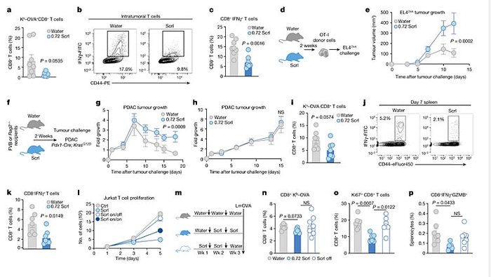
为研究三氯蔗糖是否会对人体免疫系统产生影响,弗朗西斯克里克研究所分子生物学家法比奥·扎尼(Fabio Zani)等人进行了实验,他们将甜味剂暴露于从小鼠和人类中提取的T细胞(免疫细胞),发现甜味剂损害了T细胞的复制和特异性反应能力。

为了观察这种现象是否会在活体动物中产生,研究人员给患有细菌感染或肿瘤的小鼠服用高剂量的三氯蔗糖,其剂量相当于人类每日最大安全可摄入量。据了解,欧洲食品安全局 (EFSA)确定的人类三氯蔗糖最大每日可接受摄入量(ADI)为每公斤(体重)15毫克,美国食品和药品监督管理局(FDA)确定的量则为每公斤(体重)5毫克。

实验结果显示,与给予水或其他甜味剂的对照组小鼠相比,高剂量三氯蔗糖损害了小鼠的T细胞反应,当研究人员停止给小鼠喂食三氯蔗糖时,它们的T细胞反应开始恢复。从机制上看,三氯蔗糖被发现能影响T细胞的细胞膜,降低其有效释放钙信号的能力,但不能排除三氯蔗糖可能通过其他机制影响T细胞。

研究人员没有测试低剂量的三氯蔗糖对小鼠T细胞免疫反应的影响,他们认为低剂量的三氯蔗糖可能完全不会产生这种效果,同时,他们也没有提供正常三氯蔗糖摄入量具有免疫抑制作用的证据。 “我们非常有信心,人们在正常饮食中摄入的量不会对免疫反应产生任何影响。”论文的共同作者、弗朗西斯克里克研究所癌症生物学家凯伦·沃斯登(Karen Vousden)说。

值得注意的是,研究人员指出,他们的数据表明三氯蔗糖不会阻碍其他免疫细胞类型(如B细胞或树突状细胞)中的钙信号传导。研究人员对此表示惊讶,他们在论文中解释,这可能是因为T细胞的膜组成使它们对三氯蔗糖特别敏感。

甜味剂可能成为“甜药”?

这项研究似乎又为人造甜味剂的潜在危害增添了新证据,不过这种免疫损害在人体是否同样存在,还有待验证。代表生产低热量食品和饮料公司的贸易组织卡路里控制委员会的执行董事罗伯特·兰金(Robert Rankin)在接受《自然》杂志采访时指出,这项研究的重点是老鼠,以及其服用的三氯蔗糖剂量超过了人们通常消耗的量。

研究人员一反常规地从另一个角度对他们的研究结果进行了重新认识——对于本身患有免疫疾病的人来说,甜味剂可能成为一种“甜药”。沃斯登向《自然》杂志表示,三氯蔗糖对T细胞免疫反应的削弱本质上并不是负面的,他们的研究结果强调了甜味剂有朝一日可能可以被用于治疗T细胞过度活跃导致的自身免疫疾病。

为验证这一理论,研究人员给患有1型糖尿病的实验小鼠服用高剂量的三氯蔗糖,1型糖尿病是一种由T细胞攻击胰腺细胞而引发的自身免疫性疾病,约30周后,只有约1/3的实验小鼠仍患有糖尿病,而所有服用水的小鼠都患有糖尿病。

扎尼表示,如果未来的研究能够证实,三氯蔗糖在人类身上有相似效果,那么可以使用三氯蔗糖与传统免疫抑制药物一起给药,从而降低免疫抑制药物的剂量。法国阿维尼翁大学生理学家纪尧姆·瓦尔特(Guillaume Walther)认为这种方式很有潜力,“特别是三氯蔗糖制造成本低,副作用更少。”

加载中...