新浪财经 期货

美国延长3000亿美元征税产品排除清单有效期

中国棉花网

关注

原标题:美国延长3000亿美元征税产品排除清单有效期 来源:中国纺织品进出口商会

美国当地时间2020年当地时间828日,美国贸易代表办公室公布3000亿美元加征关税延长排除有效期产品清单。原美国3000亿关税排除产品清单共有214项,本次获得延长有效期的产品有87项(包含14个完全排除产品),约占原清单的40%,其中包括纺服产品35项;未获得延长有效期的产品有127项,约占原清单的60%,其中包含纺服产品税号16个。原定排除有效期至美国东部时间202091日。现通知决定将部分产品排除有效期自202091日起延长至20201231日。

2019820日,美国贸易代表办公室(USTR)决定对年贸易额约为3000亿美元的中国货物征收10%的税款。该行动清单A所列产品的附加关税于201991日生效。2019830日,USTR决定将附加税税率从10%提高到15%2020122日,USTR决定将税率从15%降至7.5%。清单B仍未开征。

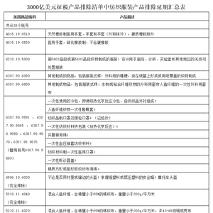
本次获得延期的纺织服装产品描述与HS码如下:

1) 4015.19.0510:完全排除,天然橡胶制医用手套、手套和手套(外科除外),硬质橡胶除外;

2) 4015.19.0550:完全排除,医用手套,硫化橡胶制,不含硬橡胶;

3) 5210.11.4040:完全排除,混合人造纤维、含棉量小于85%的棉织布,重量小于200g/平方米;

4) 5210.11.6020:完全排除,混合人造纤维、含棉量小于85%的棉织布,重量小于200g/平方米,#43-68府绸或宽布;

5) 5504.10.0000:完全排除,人造纤维短纤,未经其他纺前加工;

6) 6210.10.5000:完全排除,第5602品目或第5603品目织物制成的服装:设计用于医院、诊所、实验室和其他地区的无纺可处置服装;

7) 6307.90.6090:完全排除,其他制成的物品,包括服装式样:外科用的帷幔,由在纸基上形成或用纸覆盖的织物制成;

8) 6307.90.6800:完全排除,其他制成物品,包括服装式样:水刺或粘合纤维织物的外科用窗帘人造纤维的一次性外科用窗帘;

96506.10.6030:完全排除,不论是否带衬里或镶边的头盔;非增强塑料或层压塑料的安全帽;摩托车头盔;

106108.91.0030:女士针织长袍,主要重量为棉,带钩扣;

116111.20.6070:棉质针织联锁面料婴儿长袍,每个都有袖子,脖子开口和弹性底部开口;

126111.20.6070:婴儿的棉制针织睡袋,每个都有脖子开口和双向拉链;

136111.20.6070:婴儿睡袋,采用棉质互锁针织面料制成,无袖,每个带有颈部开口和双向拉链;

146111.20.6070:婴儿的棉质编织联锁面料睡袋,每个都有袖子和连指手套袖口;

156111.30.5015:婴儿无纺布涤纶针织羊毛毯子,每个都有两向拉链;;

166116.10.6500:含有少于50%重量的纺织纤维的手套,涂有旨在增强抓地力的橡胶或塑料;

176207.91.1000:男士和男孩的纯棉毛圈浴袍,采用平纹细布装饰,每条无腰带,但带有钩环扣;;

186208.91.1010:女式棉毛圈浴袍,配以平纹细布装饰,每条无腰带,但带有钩环扣;

196208.91.1020:女童纯棉毛圈浴袍,采用平纹细布装饰,每条无腰带,但带有钩环扣;。

206208.92.0020:女童羊毛浴袍,每条无腰带,但带有钩环扣;;

216301.30.0010:棉制的毯子(电热毯除外),每条毛毯的边长至少116 cm但不超过118 cm

226301.30.0020:棉制的毯子(电热毯除外),机织的,每条的边长至少116 cm但不超过118 cm

236302.10.0020:设计用于床褥和枕头的针织聚酯织物防尘罩;

246302.31.9020:婴儿床单层的细棉布,配有松紧带;

256302.31.9040:非针织或钩编枕头用棉质保护套,无毛边或印花的棉质保护套,每套都有完整的包装结构和拉链开口;;

266307.90.9891(曾经税号6307.90.9889):一次性使用的冷包,即使吸热化学反应冷包,由纺织品外衬组成;;

276307.90.9891(曾经税号6307.90.9889):人造纤维织物一次性鞋靴套;;

286307.90.98456307.90.98506307.90.98706307.90.9875(曾经税号6307.90.9889):纺织面料面罩和微粒面罩呼吸器;

296307.90.9891(曾经税号6307.90.9889):一次性纺织材料热包装(放热化学反应);

306307.90.9891(曾经税号6307.90.9889):开腹棉海绵;

316307.90.9891(曾经税号6307.90.9889):一次性血压袖套纺织材料;

326307.90.98456307.90.98506307.90.9870(曾经税号6307.90.9889):纺织材料制一次性医用口罩;

336307.90.9891(曾经税号6307.90.9889):一次性听诊器盖;

346307.90.9891(曾经税号6307.90.9889):棉质方形或矩形梭织纱布海绵。

356506.10.6045:设计用于自行车的运动头盔,包括聚氯乙烯,聚碳酸酯塑料或丙烯腈丁二烯苯乙烯的外壳,每个外壳均具有膨胀聚丙烯或膨胀聚苯乙烯的内衬。

(责编:贾小凡电话:010-58931122-289

加载中...