一周钢厂动态汇总(5月12日-5月16日)
我的钢铁网
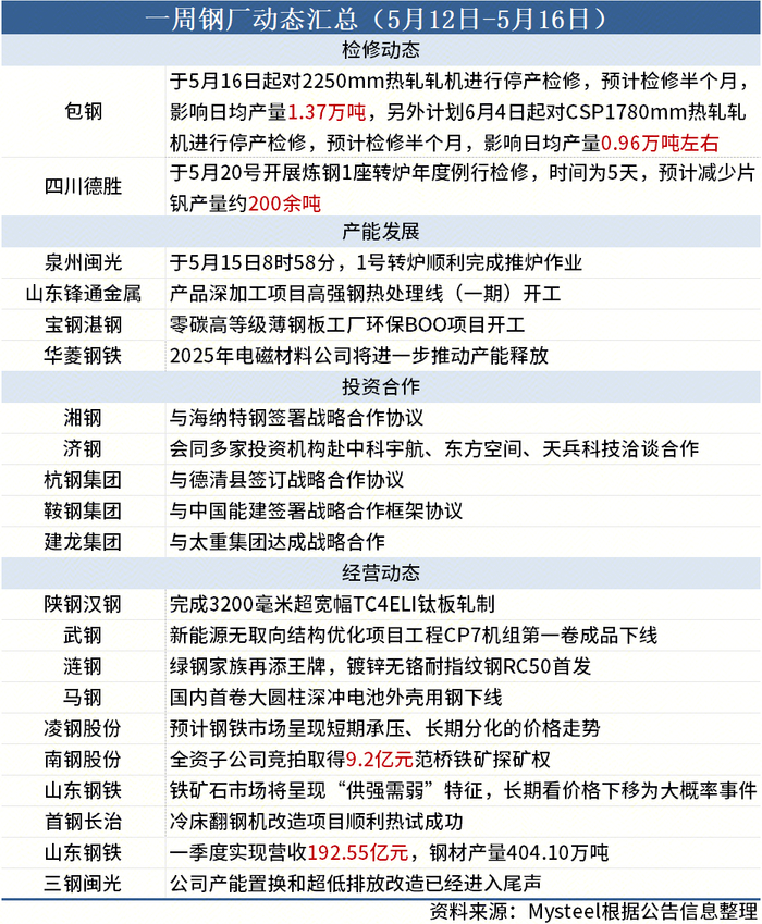
据Mysteel不完全统计,本周(5月12日-5月16日)2家钢厂发布检修信息,具体如下:
资讯监督:乐卫扬 021-26093827
资讯投诉:陈跃进 021-26093100
据Mysteel不完全统计,本周(5月12日-5月16日)2家钢厂发布检修信息,具体如下:
资讯监督:乐卫扬 021-26093827
资讯投诉:陈跃进 021-26093100