新浪财经 期货

聚焦“碳中和”(五):全国碳市场上线在即,如何参与碳交易

卓创资讯

关注

原标题:聚焦“碳中和”(五):全国碳市场上线在即,如何参与碳交易

【导语】按照前期规划,我国全国统一碳市场将于今年6月底上线。这也是自2011年我国开始摸索碳排放权交易市场以来的又一重大突破。按照计算,虽然首个履约周期仅纳入发电行业,但发电行业作为我国最大的碳排放行业,进入碳市场后将推动我国碳市场成为全球覆盖排放量最大的市场。庞大的市场份额意味着诸多的机遇和挑战,未来面对碳市场的主体不仅是重点排放单位,其中蕴含的投资机会也将吸引更多的其他单位和个人参与。什么是碳市场,如何参与碳市场,除了碳交易是否还有其他“碳金融”可以合理运用,这些都需要提前了解和布局。

一、什么是碳市场

碳市场的定义来源于“碳排放权交易”,即将“二氧化碳排放权”作为一种商品并赋予其价值进行买卖交易。这一概念在1997年达成共识、2005年开始实行的《京都议定书》中通过三种交易方式首次给出定义。

《京都议定书》提出的交易机制针对的是国家(地区)之间的碳排放权交易,此后各国(地区)根据自身排放情况和国情的不同发展了本国内部的碳排放权交易系统。如欧盟排放贸易体系(EUETS)、美国区域温室气体减排计划(RGGI)、韩国碳交易体系(Korea-ETS)等。

我国从2011年开始构建碳排放权交易体系,至今已十年磨剑,经历三个阶段的全国碳排放权交易系统已经确定将在今年内上线。

当前,我国全国碳排放交易市场已纳入全国2225家发电企业,并于今年年初开始了首个履约周期。据悉,纳入全国碳排放权交易市场的发电行业已经完成了等级注册。

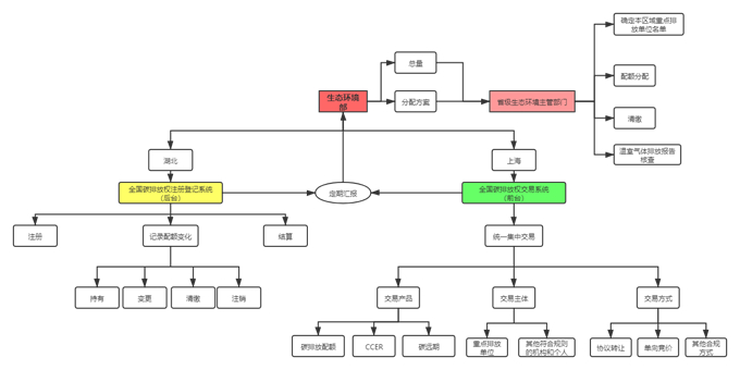
二、我国碳排放权交易体系架构

首先来看一下我国碳排放权交易体系架构:

可以看到,整个碳排放权交易体系可以分为三个部分:1.生态环境部及省级生态环境主管部门;2.全国碳排放权注册登记系统(部门);2.全国碳排放权交易系统(部门)。

他们分别的职责分别为:

生态环境部按照国家有关规定,组织建立全国碳排放权注册登记机构和全国碳排放权交易机构,组织建设全国碳排放权注册登记系统和全国碳排放权交易系统。同时,生态环境部根据国家温室气体排放控制要求,综合考虑经济增长、产业结构调整、能源结构优化、大气污染物排放协同控制等因素,制定碳排放配额总量确定与分配方案。省级生态环境主管部门应当根据生态环境部制定的碳排放配额总量确定与分配方案,向本行政区域内的重点排放单位分配规定年度的碳排放配额。

2017年我国确定了由湖北牵头组建全国碳排放权注册登记系统,上海牵头组建全国碳排放权交易系统。

全国碳排放权注册登记机构负责记录碳排放配额的持有、变更、清缴、注销等信息,并提供结算服务;全国碳排放权注册登记系统记录的信息是判断碳排放配额归属的最终依据。

全国碳排放权交易机构负责组织开展全国碳排放权集中统一交易。

三、如何参与碳交易

首先明确一下能够参与碳交易的主体:根据生态环境部下发的《碳排放权交易管理办法(试行)》(下称办法)规定“重点排放单位以及符合国家有关交易规则的机构和个人,是全国碳排放权交易市场的交易主体”。

同时,《办法》对重点排放单位进行了定义:

(一)属于全国碳排放权交易市场覆盖行业。

(二)年度温室气体排放量达到2.6万吨二氧化碳当量。

同时符合上述两个条件,则被认定为“重点排放单位”。

第一步:在碳排放权注册登记机构登记注册。

第二步:在碳排放权交易所开户。(由于全国碳排放权交易机构并未建成,以下开户和交易流程均以上海环境能源交易所(下称“上海环能所”)为例)

在上海环能所开户进行碳排放权交易需要注册交易所会员,会员分为两类自营类会员和综合类会员,分别有不同的开户条件:

同时收费也有所不同:

这里需要注意的是,重点排放单位自动成为自营类会员,且免除资格费(入会费)。

成为会员后,根据交易品种(见图1的交易品种)不同,需要开通不同的交易账户:

1.首先所有的会员都需要开通“交易账户”,开通流程如下:

2.进行碳配额交易的用户,需要“配额账户”,其开户流程如下:

3.进行CCER交易的用户,需要“CCER账户”,其开户流程如下:

4.进行碳远期交易的用户,需要“远期账户”,其开户流程如下:

第三步:进行三类产品的交易。

碳排放配额交易和CCER交易属于现货交易,其交易方式有两种,分别为挂牌交易(单向竞价)和协议转让。

1.挂牌交易,是指在规定的时间内,会员或客户通过交易系统进行买卖申报,交易系统对买卖申报进行单向逐笔配对的公开竞价交易方式。

2.协议转让,是指交易双方通过交易所电子交易系统进行报价、询价达成一致意见并确认成交的交易方式。单笔买卖申报超过10万吨时,交易双方应当通过协议转让方式达成交易。协议转让交易双方应当拥有与买卖申报相对应的配额或资金。

碳远期交易:交易产品为上海碳配额远期。协议标的为由上海市碳排放配额登记注册系统登记的上海碳排放配额。

其交易步骤类似于期货交易:

1.上海碳配额远期交易采用询价交易方式。

交易参与人在报价前应在上海清算所清算会员开立的其保证金账户足额缴纳保证金。上海碳配额远期交易报价必须要素齐全,包括但不限于产品号、协议号、买卖方向、数量、价格等。交易参与人通过询价就报价要素达成一致后可向上海环交所远期交易系统提交确认成交的请求。上海清算所为在上海环交所达成的上海碳配额远期交易提供中央对手清算服务。上海碳配额远期交易采用实物交割和现金交割两种交割方式。实物交割是指交易双方在最终结算日,以货款对付为原则,按照最终结算价格进行资金结算与实物交割。实物交割品种是指可用于到期协议所在年度履约的上海碳排放配额。上海清算所应根据碳配额交割情况向上海环交所提供交割清单,上海环交所据此交割清单进行相应的碳配额划转,并通知上海市碳排放配额登记注册系统完成碳配额登记变更。现金交割是指交易双方在最终结算日,按照最终结算价格进行现金差额结算。

四、其他“碳金融”产品

除了在碳市场中直接进行配额、CCER和远期的交易,依据碳排放权交易市场还有许多衍生的金融产品,可以用于进行投融资等活动,这里简单举一些例子供参考:

碳信托:

定义:通过信托运作的一种集合资金信托计划,是指发起人通过发行受益权凭证,从投资者手中获得资金,再将这些集合起来的资金,按照信托协议的约定投资于温室气体减排项目。

案例:2015年,国内首个碳信托产品在上海碳市场交易CCER。由上海证券有限责任公司与上海爱建信托有限责任公司联合发起设立的“爱建信托•海证一号碳排放交易投资集合资金信托计划”。是国内首个专业信托金融机构参与的、针对CCER的专项投资信托计划。

碳基金:

定义:碳基金是指由政府、金融机构、企业或个人投资设立的专门基金,致力于在全球范围投资于碳市场或温室气体减排、新能源项目,给予投资者市场收益回报。

案例:1.2014年11月26日,湖北省发改委主任李乐成与华能碳资产经营有限公司总经理宁金彪共同为全国首支碳基金鸣锣。2.华能集团与诺安基金共同发布了全国首支监管部门备案的“碳排放权专项资产管理计划”基金。

碳债券:

定义:指政府、企业为筹集低碳经济项目资金而向投资者发行的、承诺在一定时期支付利息和到期还本的债务凭证。

案例:2014年11月26日,华电湖北发电有限公司与民生银行武汉分行签署规模达20亿元的碳债券意向合作协议。

碳资产质押:

定义:碳资产质押融资是指将碳资产(包括但不限于配额,CCER等)作为质押物,向银行或其他金融机构申请贷款的融资方式。

案例:2014年11月26日,建设银行湖北省分行与华能武汉发电有限公司签署3亿元碳排放权质押贷款协议;光大银行武汉分行与湖北金澳科技化工有限公司签署了1亿元碳排放权质押贷款协议。

卖出回购:

定义:控排企业根据合同约定向碳资产管理公司卖出一定数量的碳配额,控排企业在获得相应配额转让资金后将资金委托金融机构进行财富管理,约定期限结束后控排企业再回购同样数量的碳配额。

案例:

2016年3月14日,在交易所的协助下春秋航空股份有限公司、上海置信碳资产管理公司、兴业银行上海分行共同完成首单碳配额卖出回购业务。本单卖出回购业务由春秋航空与置信碳资产根据合同约定卖出一定数量的碳配额,在获得相应配额转让资金收入后将相应资金委托兴业银行上海分行进行财富管理。约定期限结束后,春秋航空再购回同样数量的碳配额并与置信碳资产分享出售碳配额的资金管理获得的收益。

借碳交易:

定义:是符合条件的配额借入方存入一定比例的初始保证金后,向符合条件的配额借出方借入配额并在交易所进行交易,待双方约定的借碳期限届满后,由借入方向借出方返还配额并支付约定收益的行为。

加载中...