新浪财经 期货

【建投贵金属】铂钯供给情况与发展趋势

市场资讯 2025.09.05 14:31
外盘期货走势图

外盘期货走势图

文章来源:CFC金属研究

分析师 | 王彦青 中信建投期货研究发展部

本报告完成时间 | 2025年9月5日

重要提示:本报告观点和信息仅供符合证监会适当性管理规定的期货交易者参考。因本平台暂时无法设置访问限制,若您并非符合规定的交易者,为控制交易风险,请勿点击查看或使用本报告任何信息。对由此给您造成的不便表示诚挚歉意,感谢您的理解与配合!

广期所即将上市铂钯期货,为了便于投资者理解铂钯行业,我们推出铂钯期货系列专题报告,本文是系列的第二篇,主要围绕全球及中国铂钯供给情况进行探讨分析。

全球铂族金属供应来源分为矿产端与再生回收端。矿产供应高度集中于南非和俄罗斯,供给结构与储量均较为稳定。回收端以汽车催化剂为核心来源,呈现显著的地区分化与结构性特征,长期来看,随着全球乘用车行业电动化趋势加速、制造商降本增效,我们认为汽车催化剂回收市场将维持下行趋势。

中国铂族金属资源贫乏,严重依赖进口,尤其是铂金进口依存度较高。近年来回收再生渠道快速发展,钯金回收量显著增长,成为其供应增量的重要来源。铂钯作为我国重要战略性资源,其回收再生领域技术与材料的创新研发有利于降低对外依存度,保障铂钯供应链安全。

一、全球铂钯供给情况

1.1 矿产资源分布情况

全球铂族金属储量总体呈现高集中度、低增速的特点。

铂族金属储量极端集中主要因为地质演化的偶然性带来的资源禀赋限制。学术界普遍认为铂族元素是由超新星爆发或中子星合并带来的“超重元素合成”过程产生,行星形成的过程中捕获了这些宇宙事件释放的铂族金属,从而也就使得像地球这样的星球拥有了铂族元素。由于铂族元素较重,在地球形成的早期逐渐下沉进入地核,不过小行星撞击地球以及地壳运动等因素给了铂族元素重回地表的机会,岩浆侵入地表的过程中,铂族金属就同时被带了出来。南非的布什韦尔德杂岩体(Bushveld Igneous Complex)就是巨型岩浆侵入所产生,同时也是全球最大的层状侵入体之一,拥有全球71%的铂金储量与43%的钯金储量。俄罗斯的诺里尔斯克-塔耳纳赫杂岩体(Norilsk-Talanakh)则蕴藏着全球17%的铂金储量与44%的钯金储量。全球主要铂矿分布地还包括津巴布韦的大岩墙岩体(Great Dyke)、美国的静水矿区的JM矿脉(Stillwater Complex)、加拿大的萨德伯里(Sudbury Complex),即使全球范围内已有60多个国家发现含有铂族金属的矿床或远景岩体,上述主要地区占比仍超99%。

球铂族矿产资源高度集中,极大的开采难度使得矿产开发整体较慢,全球铂族金属储量较为稳定。现有产能水平下,全球理论可采储量可支撑矿山供应年限达119年。全球铂族金属储量由1995年的56000吨缓慢增长至2024年的81000吨,30年CAGR仅为1.28%。增量主要来源为新增矿体储量补充、矿山优化,抵消了因资源开发、采矿成本与铂族金属价格假设下调等因素引致的储量耗减负面影响。2024年全球铂族金属储量同比增长14%,主要系俄罗斯诺里尔斯克矿区开采规模扩大及新勘探项目持续推进下的资源增长,储量由5500吨跃升至16000吨。其他地区铂族金属储量情况暂无较大变化。

1.2 铂钯金属供给情况

1.2.1 矿产

铂金储量的高度集中同样决定其产量的高度集中。根据USGS数据,2024年南非贡献全球70.6%的铂金矿产量,因此在历史周期中,铂金产量的波动主要由南非生产波动所带来。20世纪中叶至2000s,南非金矿开采热带动了当地深层矿床的开发,2006年南非/全球铂金矿产量攀升至170/221吨的历史高点;进入2010s,南非政府在政策层面频繁对矿法进行修订,法律条款变化幅度极大、矿业政策稳定性极低。同时社会层面屡次爆发矿工抗争,如2014年南非铂矿工人长达半年的罢工抗争影响了全球铂金近64%的供应量,使得南非/全球铂金年矿产量同比下降28%/20%。

2021-2024年全球铂金矿产量总体呈下降趋势,除了南非的电力危机、安全事故频发、政治不确定因素,主要系矿企利润端持续缩减导致矿企资本支出削减、矿企重组,引起进一步的供应收缩。从成本端看,2024年铂金当量全球平均现金成本/总维持成本同比上升16%/12%;从下游价格看,2024年铂族金属价格持续低迷,一揽子价格均值已不足2021年峰值价格的一半,因此矿企利润空间严重承压,矿企普遍采取关闭高成本产能、推迟扩产项目、进行矿企检修、重组等措施以缓解资金链紧张。

值得一提的是,本文所提及的矿产量均为精炼矿山生产数量,同时由于铂族金属原矿所含铂族金属克数极低,运输原矿石几乎没有经济效益,矿企通常在矿石原产地进行精炼,并以锭状、粉末状等形式进行全球范围内的流通运输。

相比于铂金矿产量,钯金矿产量分布更加集中于南非与俄罗斯。根据USGS数据,2024年南非/俄罗斯分别贡献38%/39%的全球矿产量,北美地区的钯金产出也有一席之地,其钯金矿产量占全球产量的12%。南非方面,铂钯矿产量影响因素相近,近十年来由于利润空间下行、地缘因素等原因,钯金矿产量由87.8吨下降至72吨。俄罗斯方面,20世纪末冷战后矿企生产恢复促进钯金年矿产量快速增长,其中1999年同比增长40%;俄乌战争开始后,西方对俄相关制裁极大程度上影响了当地矿企产能运行及扩产投资能力,2019-2024俄罗斯钯金矿产量下降23.5%,同期全球钯金矿产量降幅为16.3%。北美地区同期钯金矿产量同样负增长,增速为-32.9%,主要系镍与钯金价格持续回调下,相关矿企运营策略与生产布局的改变。长期来看,铂族金属储量的高度集中将维持其产量小周期内呈现高波动的特征,资源开发难度上升与矿石品位下降的趋势将使全球铂族金属矿产量持续面临下行压力

1.2.2 回收

铂族金属回收量是其总供应量的重要组成部分。采矿端铂族金属储量的稀缺与需求端使用过程中难以损耗的特性共同驱动铂族金属在开放式回收与闭环回收体系中运行,随着矿产量持续下行的趋势,回收量对总供应的贡献或将趋于长期上升。不过,从中短期来看,汽车催化剂与首饰回收量下滑,导致近年来回收量较过去峰值水平有所回落,2024年铂金/钯金回收量约占全球总供应量的20%/30%。

从回收来源分析,汽车催化剂回收情况直接决定全球铂族金属回收供应量。2020年以来,疫情影响叠加车辆使用周期延长,导致汽车催化剂在铂钯回收量贡献中均有所降低,但其2024年仍在铂钯回收量中占比超75%/86%。目前汽车催化剂回收量已有企稳态势,增量来源主要为中国市场强力的车辆以旧换新政策,而潜在风险点包括国际贸易不确定性及政策干预不确定性。

珠宝作为铂金回收量第二大来源,近年来回收量占比围绕15%-20%波动。根据金属聚焦数据,2024年铂金首饰回收量下降10%,创下近十年来最低值29.8万盎司,其中日本市场主要面临低库存、低投资价值的负面影响,而中国市场同样面临流通困难、投资价值低等问题,预计铂金首饰回收市场将继续探底。钯金回收量回收第二大来源则为废弃电子电器回收,回收量占比约为13%,近年来随着制造商更多以廉价金属替代钯金,电子废料中钯金含量进一步降低,因此即使电子废料回收量呈上升趋势,废弃电子电气设备中的钯金回收绝对值持续下降。

从回收地区分析,全球铂族金属供给中汽车催化剂回收环节呈现显著的地区分化与结构性特征。铂金方面,北美西欧共同主导,2024年北美西欧汽车催化剂铂金回收量共73.5万盎司,较2019年高点下降36.5%,两者仍合计占全球总回收量的55%;钯金方面,总回收量显著高于铂金,北美在钯金回收中的主导地位强于其在铂金中的表现,回收量变化趋势与铂金类似,疫情后回收总量均有所下滑。汽车报废催化剂回收市场下行趋势主要受催化剂价值波动剧烈、回收商回收策略更迭、车辆使用周期延长、行业政策不确定性等因素主导。长期来看,随着全球乘用车行业电动化趋势加速——汽油车产量放缓、制造商降本增效——减少催化剂中铂族金属使用量,我们认为汽车催化剂回收市场或将维持小幅下行趋势。

1.3 头部铂钯生产企业梳理

全球铂族金属供应端总体呈现高度集中的特征,除了前文提及的国家层面的储量、产量高度集中,矿山资源及矿企产量同样高度集中

从矿山资源来看,2024年全球铂钯前十大矿山矿产量超70%,头部矿点资源供给较为稳定,常年贡献全球60%-70%的铂钯矿产量。铂方面,全球前五大矿山产量较为相近,基本在10-20吨/年的产量区间波动。钯方面,俄罗斯的kola与polar项目矿产量稳定在80吨/年以上;从矿企产量来看,2024年铂矿矿企CR5/CR10分别为72.6%、86.5%;钯矿矿企中,由于资源占比较大的俄罗斯钯金均产出于诺里尔斯克镍业,钯金行业集中度较铂矿更高,2024年钯矿矿企CR5/CR10分别为80.4%、90.9%。

从铂族金属龙头企业来看,斯班静水、英美铂业、英帕拉铂业、诺里尔斯克镍业、诺瑟姆铂金控股为综合矿产量前五的企业;庄信万丰则是作为全球铂族金属提纯、催化剂生产分销的龙头;铂族金属贸易领域则以田中贵金属、周大生、明牌珠宝等公司为代表;我国铂族金属龙头有贵研铂业紫金矿业等,贵研铂业在铂族金属领域深耕多年,具有专业技术和资源优势,且是国内唯一具备万吨级二次资源处理能力的铂族金属企业;紫金矿业拥有贵金属勘探、开采与加工、资源回收利用及开发等领域的行业领先优势,近年来通过战略性收购和项目开发,资源储备大大加强,逐渐成为全球铂族金属领域的重要参与者。

二、中国铂钯供给情况

我国铂族金属矿产资源较为贫瘠,然而我国作为工业大国,对铂族金属的需求较大,约占全球总需求20%,因此我国铂族金属的主要来源于进口,近年来我国铂族金属尤其是钯金回收再生供给量快速上升,为我国铂族金属供给提供了一定的补充,有利于降低对外依存度。

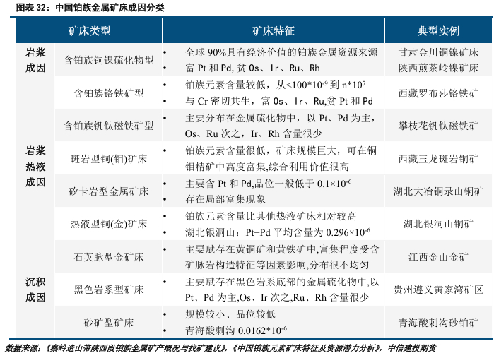
矿产资源方面:我国铂族金属矿储量/产量小而稳定,铂钯金属储量占比全球小于0.1%,而产量占比全球小于1%;我国铂族金属资源分布较为集中,主要分布于川滇黔、新甘青、西藏雅鲁藏布江三大地区,其中甘肃金川铜镍矿床为主要产出区域,2024年我国铂钯矿产量较2021年增长104%至4.9吨,主要系主要产区矿床品位增长;我国铂族金属矿床按成因可总体分为岩浆、热液、沉积三类,矿床类型较为丰富,特征各异;我国铂族金属矿石品位低于全球主要矿产区平均水平,据长江有色金属网2020年数据,我国平均品位为0.796g/t,略高于我国矿产资源工业要求参考手册中所要求的最低工业品位0.5g/t。

进口方面,铂钯金属制品的主要进口品类为未锻造的铂钯、铂(钯)粉,其他来源包括铂(钯)板、片与半制的铂(钯)。铂金供应极度依赖进口,2024年进口依存度超85%,从南非直接进口50.3吨铂金属,中国香港作为重要贸易中转站,供应量超过总进口量的10%。钯金进口依存度呈下降态势,钯金进口量近年来呈现快速下滑趋势,由2020年的峰值41.9吨下降至2024年9.3吨,主要系钯金回收再利用渠道逐渐被重视,供应占比由2020年的23%跃升至2024年的64%,同时我国因燃油车产量下滑钯金同期需求量由90.3吨下降至68.9吨也是主要原因之一,如今随着回收技术及新材料研发更新,我国铂钯进口依存度有望进一步降低。

回收再生方面,铂钯金属矿产的稀缺性将导致回收再生渠道在铂钯金属总供给的占比长期整体向上。2024年我国铂/钯回收再生量同比增长5.5%/60.0%,主要原因是2023年底全行业暂停三元催化器的收集回收导致的低基数、2024年国家大力出台有关汽车行业以旧换新的一系列措施,带动了我国回收量的显著增长。

三、总结

综上所述,全球铂族金属供应来源分为矿产端与再生回收端。矿产端主要关注南非、俄罗斯等主产区生产的不确定性因素;再生回收端主要关注汽车催化剂回收情况,我们认为随着全球乘用车行业电动化趋势加速、制造商降本增效,汽车催化剂回收市场长期将维持下行趋势,但回收占总供应的比重或将趋于上行。由于我国铂族金属对外依存度较高,我国则更应重视回收再生领域技术与材料的创新研发,降低铂族金属供应的对外依存度。

分析师:王彦青

邮箱:wangyanqing@csc.com.cn

电话:023-81157292

期货投资咨询资格号:Z0014569

全国统一客服电话:400-8877-780

网址:www.cfc108.com  

加载中...