新浪财经 基金

监管下死命令:券商集合理财必须转公募或私募

中国基金报

关注

中国基金报记者 王元也

时隔一年,《证券公司大集合资产管理业务适用操作指引》(下称“指引”)终于千呼万唤始出来,《指引》对大集合产品进一步对标公募基金、实现规范发展的标准与程序进行细化明确,并给予了规范过渡期。多位业内人士告诉记者,《指引》与此前和监管线下沟通以及公司的准备工作,方向都是一致的。

有券商资管人士表示,接下来公司要做的最大一件事,就是大集合改造的客户征询,而各家券商资管也要面临着保不保,保哪个产品的决择。

关于此次《指引》,基金君整理了五大要点,一起来看一下。

要点1 :设置2年过渡期,和资管新规的过渡期一致

证监会要求,存量大集合资产管理业务应当在2020年12 月31 日前对标公募基金进行管理。

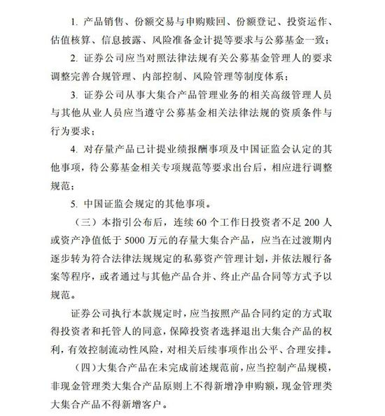
针对大集合产品的公募化改造,证监会给出了五大方向:

1. 产品销售、份额交易与申购赎回、份额登记、投资运作、估值核算、信息披露、风险准备金计提等要求与公募基金一致;

2. 证券公司应当对照法律法规有关公募基金管理人的要求调整完善合规管理、内部控制、风险管理等制度体系;

3. 证券公司从事大集合产品管理业务的相关高级管理人员与其他从业人员应当遵守公募基金相关法律法规的资质条件与行为要求;

4. 对存量产品已计提业绩报酬事项及中国证监会认定的其他事项,待公募基金相关专项规范等要求出台后,相应进行调整规范;

5. 中国证监会规定的其他事项。

要点2:这些情况下大集合需逐步转为私募资管计划

证监会规定,连续60 个工作日投资者不足200人或资产净值低于5000万元的存量大集合产品,应当在过渡期内逐步转为符合法律法规规定的私募资产管理计划,并依法履行备案等程序,或者通过与其他产品合并、终止产品合同等方式予以规范。

要点3:过渡期内未验收的大集合产品,对非现金管理类产品不得新增净申购额

根据监管要求,大集合产品在未完成规范前,应当控制产品规模,其中,非现金管理类大集合产品原则上不得新增净申购额,现金管理类大集合产品不得新增客户。

与此同时,监管也给出五大“红线”,从今日开始,大集合产品不得新增以下行为:

(一)未完成整改规范前,公开或变相公开募集产品份额;

(二)通过分期发行独立核算子份额等方式变相发起设立新的大集合产品;

(三)违规为大集合产品聘请投资顾问;

(四)未经注册擅自对合同条款进行实质性调整或变更;

(五)法律、行政法规及中国证监会规定的其他事项。

要点4:没有公募基金牌照的券商,需要参考公募基金的运作规范,向证监会申请规范验收及产品合同变更

在此之前,业内的说法是不管有无公募基金牌照,都可以参照公募基金进行改造,但是此次的《指引》进一步对此作了明确,监管更倾向让有公募牌照的公司管理公募基金。

如果券商未取得公募基金资格,则需要向证监会申请验收,参考公募基金的运作规范,包括:产品销售、份额交易与申购赎回、份额登记、投资运作、估值核算、信息披露、风险准备金计提等要求与公募基金一致;整改规范后合同期限原则上不能超过3年。

证监会表示,鼓励未取得公募基金管理资格的证券公司通过将大集合产品管理人更换为其控股、参股的基金管理公司并变更注册为公募基金的方式,提前完成大集合资产管理业务规范工作。

要点5:规范后的大集合产品3年合同期届满仍未转为公募基金的,将适时采取规模管控等措施

证监会表示,将按照市场“三公”原则,对完成规范工作且成效显著的券商或券商资管子公司涉及申请公募基金管理资格或设立、参股基金管理公司等行政许可事项,在审核进度方面予以优先支持。规范后的大集合产品3 年合同期届满仍未转为公募基金的,将适时采取规模管控等措施。

业内:基本符合预期  长期利好行业发展

多位业内人士表示,《指引》与此前和监管线下沟通以及公司的准备工作,方向都是一致的,长期来说,对券商肯定是一个利好。但是短期来说,因为大集合产品的公募化改造涉及到资金门槛、信息披露、久期以及系统、产品、制度等多个方面,花费时间较长,对券商来说也是一个大工程,券商也面临着一定的压力。

“我们接下来要做的最大一件事就是大集合改造的客户征询”,上海一家券商资管的工作人员告诉记者,公司需要将产品改造的客户征询函派发给产品的所有持有人,“然后他们同意改造的话要把回函寄回来,那不同意的话就要给他们一个退出的选择,退出之后,产品的客户数也会少,规模也会少一些。”

在她看来,大集合不像小集合有客户数量限制,有些规模比较大的产品有几千甚至几十万客户,且客户都是通过销售渠道来的,这个过程中就要花费不少时间。

华东一家券商资管的市场部人士告诉记者,目前各家都面临着保不保,保哪个的决择,就其公司而言,现在公司内部的大集合改造目前在梳理产品阶段,已经对产品剩下的户数、定位、产品线的布局以及规模等多方面进行综合摸排和考虑,“改造的时候留下的肯定都是精品,也是公司重点投入的产品”。

券商大集合理财产品规模下滑明显不足7000亿

据东方财富Choice不完全统计,截止三季度末,目前券商大集合理财的最新资产净值达6717.12亿元,下滑明显。

具体从产品规模来看,规模在100亿元以上的大集合产品共有20只,其中有4只规模在200亿元以上。规模最大的是长江资管旗下的长江超越理财乐享一天,截止目前最新净值为339.57亿元,是目前所有大集合产品中唯一一个规模在300亿元以上的,该产品成立于为2013年5月15日。

此外,光大资管旗下的光大阳光北斗星2号、招商资管旗下的招商智远天添利和广州证券旗下的广州红棉安心回报年年盈规模均超过200亿元,分别为295.2亿元、255.7亿元和234.18亿元。

从产品管理人来看,光证资管目前拥有大集合产品17只,整体规模为549.16亿元,在券商或券商资管子公司中远远领先。华泰资管、广州证券、申万宏源和国君资管大集合产品规模均在300亿元以上,分别为477.83亿元、341.09亿元、322.69亿元和302亿元。而大集合资管规模曾经高居榜首的广发资管目前该类产品规模仅剩222.69亿元。

券商大集合的前世今生

按照集合理财的规模和认购最低标准,券商集合理财产品分为大集合和小集合。大集合一般规模在5到10亿,认购起点是5至10万,为“类公募”产品。小集合理财产品的特点是规模小,灵活运作。一般几千万就可运作,但认购起点一般在100万以上,为“私募”产品。

具体来说,大集合属于历史遗留概念,分为限定性集合管理产品和非限定性集合管理产品,从爆发增长到面临监管不再新发,再到将实行公募化改造,大集合理财产品这些年的经历也可谓浮浮沉沉。

2003年,监管部门先后颁布实施《关于证券公司从事集合性受托投资管理业务有关问题的通知》、《证券公司客户资产管理业务试行办法》等规定,券商资产管理业务迎来规范化时代。

2004年10月25日,光大证券率先向证监会申报集合资产计划,成为首只申报获批的券商集合理财产品,也是券商首只大集合理财产品,该产品于2005年4月成立。

2008年,证监会又出台了《证券公司集合资产管理业务实施细则(试行)》,以规范证券公司集合资产管理业务。

2012年10月,证监会发布券商资管系列新政,进一步放松对券商资管业务的管制,松绑后券商资管集合产品随即爆发式增长。 

2013年3月底,证监会发布《关于加强证券公司资产管理业务监管的通知》,其中明确6月1日后,大集合产品将不再允许新设,符合条件的券商可以开展公募基金业务。

2013年5月28日,证监会发布修订后的《证券公司客户资产管理业务管理办法》和《证券公司集合资产管理业务实施细则》,删除了关于大集合双10%投资比例的限制规定及其大集合投资范围的规定,不再区分大集合和小集合。修订后的管理办法和集合细则规范的证券公司资产管理计划,无论集合计划、定向计划和专项计划,均为私募理财产品。

至此,大集合产品开始陷入“非公非私”的尴尬境地。

2017年5月,监管层对大集合中存在的资金池业务提出整改要求,剑指非标类资产。

2017年11月17日,央行发布《关于规范金融机构资产管理业务的指导意见(征求意见稿)》指出,资产管理产品按照募集方式的不同,分为公募产品和私募产品。大集合产品的改造似乎已经势在必行。

附上:证券公司大集合资产管理业务适用 《关于规范金融机构资产管理业务 的指导意见》操作指引

加载中...