新浪财经 基金

前海开源杨德龙:多角度解析英国脱欧的概率与影响

新浪财经

关注

英国脱欧的概率与影响

作者:杨德龙  李赫

摘要:从2016年脱欧公投后,英国脱欧进程一波三折,英国与欧盟达成过两份协议(梅政府版和约翰逊政府版),但都没有通过英议会的投票,导致脱欧推迟到明年1月底。

本文从历史、外交、经济、移民、立法等角度,探究英国脱欧的原因。从历史原因上看,英国人持有“帝国情节”,一直未能与欧洲大陆融为一体;从英国外交传统来看,英国一直以来奉行“大陆均势”外交的传统;从英国与欧盟经济走势来看,2011-2015年英国经济明显好与欧盟;从移民问题来看,欧盟一直难以有效解决移民问题;从立法来看,英国脱欧后便能恢复该国立法自主权。

英欧谈判受阻,关键在于北爱尔兰问题。当前,英国对于脱欧、爱尔兰边界问题的意见严重分裂,难以协调统一提出切实可行的解决方案。比如,梅政府版的脱欧协议被英国议会否决,主要原因就是由于英国议会反对协议中涉及爱尔兰和北爱尔兰边境问题的内容--协议中爱尔兰边界将采取“软边界”形式,即在未能解决边境问题之前,暂时将北爱尔兰留在欧盟单一市场以及关税同盟中。

未来英国脱欧有四种可能性:如果保守党赢得12月大选,明年1月顺利脱欧(概率为41%);工党或自由民主党如果赢得大选,大概率会开启对留欧的二次公投,如果成功,英国有留欧的可能性(23%);如果二次公投失败或脱欧党(除保守党)赢得大选,会与欧盟再次协商,会有一份新的脱欧协议(18%);由于未来依然有硬脱欧可能,则延期脱欧(或硬脱欧)也有一定概率(18%)。

最后,脱欧在经济、通胀、贸易、投资、金融等方面都产生了负面影响。这些负面影响导致了英国经济受到冲击,欧洲金融秩序也将重塑。

正文:

一、英国脱欧进程、原因与关键阻点

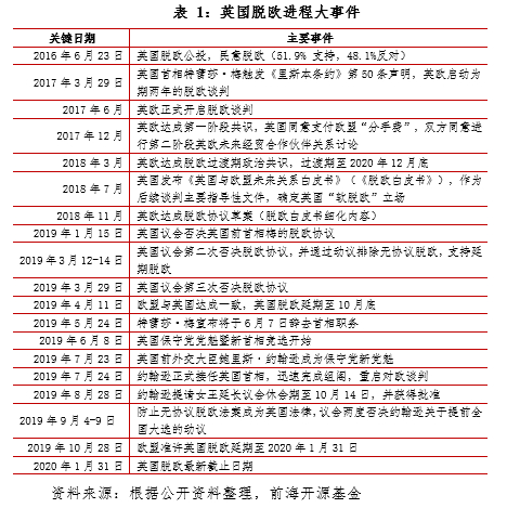
自从2016年6月24日公投正式结果公布以来,英国脱欧进程一波三折(表1)。随着时任首相戴维﹒卡梅伦辞职,特蕾莎﹒梅出任英国首相,并在2017年3月28日正式签署申请脱离欧盟的信函。此后,英国首相与欧盟便开展漫长的谈判来协商脱欧条款。

1.英国脱欧进程

在经过两年多的协商后,终于在2018年11月底迎来了重要突破。在2018年11月25日召开的欧盟特别峰会上,英国与其他27个欧盟成员国一致通过了“脱欧”协议草案。按照此前的约定,英国正式退欧的时间点为2019年3月29日,退欧后的英国有21个月的过渡期,到2020年12月31日,英国将彻底脱离欧盟。虽然欧盟方面已经通过脱欧协议,但是仍需获得英国议会投票通过,以及欧盟其他各成员国分别表决通过才能生效。之后,梅政府与英国议会的博弈逐渐展开。

英国议会在2019年1月15日、3月14日和3月29日,三度否决脱欧协议,这意味着梅政府主导的“软脱欧”遭遇重大打击。无奈之下,梅政府只能与欧盟商议,在2019年4月11日,将英国脱欧延期至10月底。2019年5月24日,特蕾莎﹒梅宣布于6月7日辞去首相职务。

2019年7月23日,鲍里斯˙约翰逊接任保守党党魁及英国首相,迅速完成组阁并重启对欧谈判。约翰逊秉持着“与其继续留欧,毋宁死在阴沟”的强硬态度与策略,尝试通过延长议会休会期来摆脱议会钳制,但无奈被议会否决。同时,议会规定“硬脱欧”违法,并且要求约翰逊政府与欧盟谈判延迟脱欧日期。欧盟同意将脱欧日期延迟至2020年1月31日。为了打破脱欧僵局,约翰逊提出在12月12日提前举行大选,以此获得议会中的大多数席位,来通过与欧盟达成的脱欧协议,并带领英国在明年1月离开欧盟。

2.英国脱欧原因

第一,从历史原因上看,英国是孤悬于欧洲大陆之外的岛国,英国与欧洲的关系既密切又复杂,由于政治、经济、文化和地理等因素的影响,特别是英国人持有的“帝国情节”和主权意识,与欧盟一体化理念相冲突,英国对欧洲大陆奉行“光荣独立”(Splendid Isolation)政策,一直未能与欧洲大陆融为一体。英国于1973年加入欧共体,但没有加入欧元区,并且由于英国与欧盟在政治、货币以及经济利益等重大问题上存在分歧,英国与欧盟“分与和”的问题长期存在。

第二,从英国外交传统来看,英国一直以来奉行“大陆均势”外交的传统,加上英国人传统的孤傲性格,其与欧盟的关系主要建立在利益之上。在欧洲经济发展向好时,与欧盟关系趋于紧密,比如英国在1973年加入欧共体的重要原因就是期望通过加入欧共体来获得经济利益。然而当欧洲经济出现下行、前景展望疲弱时,出于自身利益的考量,英国则开始视欧盟为拖累。早在欧债危机时,英国脱欧就已开始酝酿。欧债危机的爆发为欧洲经济蒙上一层阴影,严重拖累英国经济,由于英国是欧盟的成员国,需要提供大量资金来援助其他成员国,加上欧盟为应对危机出台的政策也严重损害了英国的利益,令英国国内的“疑欧”情绪蔓延。脱欧的支持者认为,在英国脱欧后,将不再为欧盟提供预算,能够直接减少英国财政成本。

第三,从英国与欧盟经济走势来看,2011-2015年英国经济明显好与欧盟。2011-2015年欧盟GDP同比增速均值为1.16%,明显逊于英国的2%(图1)。欧盟成员国经济实力差异较大,例如发生债务危机的“欧猪五国(PIIGS)”经济较弱,一方面拖累欧盟整体经济水平,另一方面对其救援还加重英国的经济负担。此外,英国的失业率也长期低于欧盟整体失业率(图2)。2008年金融危机爆发后,欧盟与英国的失业率均大幅走高,经过一段时间的调整后,英国失业率从2011年底就开始下降,英国失业率目前维持在4%左右;而欧盟失业率则是走高至2013年11%的高位后才开始下行,欧盟失业率目前维持在7.5%左右。就业人数的逐渐增多也有力地支撑英国经济在2011年后的复苏较欧盟更快。

第四,从移民问题来看,欧盟一直难以有效解决移民问题,这也是英国脱欧支持者主要的考虑因素之一。欧盟允许人口自由流动,英国境内的欧洲移民持续增长,导致英国的社会福利被大量占用,挤占英国人的工作机会。同时,难民问题愈演愈烈加重社会负担,以及一系列恐怖主义行为的发生,都令英国脱欧的情绪迅速攀升。英国与欧盟的关系日渐淡薄,英国民众倾向于支持英国脱欧,认为英国留在欧盟的意义不大。他们认为英国脱欧后,能够自己制定移民政策,或令其难民问题得到阶段性缓解。

最后,英国脱欧后便能恢复该国立法自主权。欧盟的一些立法在一定程度上侵犯了英国的主权,英美法系与大陆法系的差异也导致英国在欧盟的法律框架下存在一定问题。近年来,英国政府一直在争取“收回”部分立法自主权,以阻止一些不受欢迎的欧盟法规在英国实施,但都遭到欧盟的否决。脱离欧盟后,英国这些诉求将得以实现。

3.英国脱欧的关键阻点

英欧谈判受阻,关键在于北爱尔兰问题(表2)。英国在脱欧关键问题北爱尔兰担保协议上有两点核心诉求:一是要求欧盟删除脱欧协议中的北爱尔兰担保协议,避免英国长期受困于欧盟监管和贸易规则。二是希望通过其他方案替代北爱尔兰担保协议。然而,当前英国对于脱欧、爱尔兰边界问题的意见严重分裂,难以协调统一提出切实可行的解决方案。欧盟则在北爱尔兰担保协议问题上坚持如果英国无法提出有效替代方案,就不会与英国重启脱欧协议谈判。英国脱欧进程由此陷入两难局面。

比如,梅政府版的脱欧协议被英国议会否决,主要原因就是由于英国议会反对协议中涉及爱尔兰和北爱尔兰边境问题的内容--协议中爱尔兰边界将采取“软边界”形式,英欧双方都同意要有“后备方案”(Backstop Plan),即在未能解决边境问题之前,暂时将北爱尔兰留在欧盟单一市场以及关税同盟中。而反对的议员认为“后备方案”会让整个英国“无限期”与欧盟联系在一起,导致英国无法实现真正意义上的脱欧,并且将变相地造成北爱尔兰与英国的“分裂”。

二、  英国脱欧概率与对经济的影响

1.英国脱欧的几种可能性

虽然保守党12月大选民调处于领先地位,但英国脱欧依然变数较大。英国脱欧有几种可能性(图3):如果保守党赢得12月大选,则可获得足够的议会席位保证通过脱欧协议,明年1月顺利脱欧;工党或自由民主党如果赢得大选,大概率会开启对留欧的二次公投,如果成功,英国有留欧的可能性;如果二次公投失败或脱欧党(除保守党)赢得大选,会与欧盟再次协商,会有一份新的脱欧协议;由于硬脱欧被议会认定为违法,但未来依然有硬脱欧可能(有可能大选后改回不违法),则延期脱欧(或硬脱欧)也有一定概率。根据英国大选民调和二次公投可能性,可以算出英国明年1月顺利脱欧的概率是41%,二次公投留欧的概率是23%,与欧盟再次协商概率18%,延期脱欧(或硬脱欧)为18%。

2.英国脱欧对经济、通胀、贸易和投资的影响

经济:从2016年6月脱欧公投至今,根据学术界及各种机构测算,脱欧约拖累英国GDP约2至2.5个百分点(图4)。实际上,拆分英国GDP来看,脱欧公投结束的一段时间内,即2016年三季度至2017年年底,英国进出口整体表现较为强劲,库存去化,这拉动英国GDP缓慢提速。但进入2018年,随着脱欧最后期限的公布,叠加全球贸易摩擦升温、需求放缓,英国进出口由拉动转为拖累,投资和消费也较为疲软(其中投资整体为拖累)。进入2019年,脱欧谈判屡屡停滞,脱欧大限从2019年3月29日四度顺延至2020年1月31日,为了应对潜在的无协议脱欧风险,2019年二季度出现了明显的“抢出口”现象,拉动英国经济会出现明显反弹,但未来“抢出口”现象预计将回落。

而往后看,当前如果最终英国无协议脱欧,对英国的冲击将大于欧盟:根据OECD测算,至2022年这将拖累英国GDP约3个百分点,拖累欧盟GDP约0.6个百分点(图5)。英国财政部对于脱欧后15年的英国经济做了预测,称无论以何种方式脱欧,英国国内生产总值在未来15年内都将低于留在欧盟的情况(图6)。英国央行报告也显示,无协议脱欧对英国经济的冲击程度可能大于2008年金融危机,预测到2023年年底,与英国从未公投脱欧的情形相比,英国经济规模将低超过10%。出于对“硬脱欧”下经济前景的担忧,大多数议员都反对无协议脱欧,认为英国举行第二次公投或像挪威[1]加入欧洲自由贸易联盟(EFTA)对英国未来更有希望。

通胀:英镑贬值推升输入型通胀,英国央行不得不加息应对。脱欧公投后,英镑快速贬值,直接导致了输入型通胀:英国通胀水平从2016年5月的0.5%一度飙升至2017年的3.1%(图7)。通胀压力下,英国央行被迫自2017年11月宣布加息(图8)。虽然在货币政策的调控下,英国通胀稳步回落。但由于脱欧不确定性高企,英国央行的未来的操作空间仍然会受到制约。

贸易:脱欧最后期限有所扰动,但英国与欧盟主要国家贸易整体下滑。脱欧后,英国将不再属于欧盟单一市场,这意味着海关手续将更加繁杂、关税税率也将有所提升,这无疑会对英国和欧盟之间的贸易产生冲击(图9)。当前,欧盟在英国整体贸易量中占比约50%,其中德、荷、意、法是其主要贸易伙伴。虽然欧盟对外的关税并不高(以美国和德国为例,二者主要类别商品关税税率多在0-5%),但脱欧仍然对英国与欧盟产生了明显冲击,其中英国对德国的贸易逆差明显收窄(图10)。而如前所述,脱欧大限原定于3月29日(四度顺延至明年1月31日),为了应对潜在的无协议脱欧风险,2019年一季度出现了明显的“抢出口”现象,而“抢出口”效应衰退后,出口拉动也明显回落。

投资:投资增速相对放缓,但脱欧以来英国对欧盟的跨境投资明显提速。横向对比来看,英国投资的整体增速已经弱于G7其他国家,显示脱欧对英国内需的负面冲击已经在体现。尤其在海外投资方面,英国对外资较为依赖,2018年英国FDI存量占GDP比例高达67.11%,远高于法国(29.65%)和德国(23.51%)(图11)。而英国的FDI流量在2017年和2018年出现断崖式下跌,从2016年的1961亿美元骤降至2018年的645亿美元,跌幅高达67.11%(图12),英国的FDI流量跌出全球前二十。

三、欧洲金融秩序正在重塑

面对英国无协议脱欧风险,金融业已进入“备战”状态,采取多方位预防和应对措施。在英国脱欧的进程中,欧洲金融秩序正在重塑。

一是金融机构遵循“效率最高、成本最低”原则进行转移。目前,在不确定性背景下,外资金融机构应对脱欧的基本思路是逐步满足最低监管要求。英国《金融时报》对多位银行高管的采访显示,为保留更多选择权,在英大型国际银行暂不针对脱欧采取更多行动,通过尽可能少地转移人数和业务,使其在应对政治不确定性的同时将成本降至最低。一方面,立足客户需求和监管合规,迁移至欧盟的人员和业务保持在最低水平,例如投行业务、销售和交易以及合规人员等。另一方面,尽可能保持现行业务管理模式不变,原则上在提升经营效率的同时降低成本。保持现有的以法人实体与管理路径地理分离的欧非地区业务管理模式。管理路径以效率和人才为先,视伦敦为重要的金融管理中心,选取欧盟内法人机构辐射欧盟内业务,替代人员迁移。截至2019年3月,伦敦排名前15的大型国际银行共减少工作岗位3500个,占伦敦全部雇员的5%,其中仅有不到1500人的转移与脱欧有关(表3)。

二是欧洲金融监管愈加复杂化。目前,英欧双方间的投融资、储蓄、信贷、结算、证券交易、保险等金融业务所涉及的合同,均在现有监管和法律体制下运行。一旦英国无协议脱欧,意味着监管和法律将发生重大改变,大量金融业务合同的连续性恐将受到影响。同时,无协议脱欧涉及到众多监管条例,如CRR,CRD,MiFID2和欧盟数据保护法等,关系到银行管理、客户和消费者权益、数据管理和数据保留、转账支付、有价证券交易等诸多领域。当前,英欧双方正积极协商使脱欧对金融业务产生的不利影响最小化,已达成一系列应对无协议脱欧的重大安排。在中央清算领域,欧洲市场及证券管理局(ESMA)同意欧盟金融机构在可能出现的英国无协议脱欧情况下,有一年的过渡期继续使用伦敦金融基础设施进行衍生品清算服务。在金融通行证方面,英国延长在英欧盟金融机构过渡期,推出临时许可制度(TPR)。若英欧之间没有达成脱欧“过渡期”协议,拥有“金融通行证”的欧洲经济区(EEA)金融机构可以通过申请TPR获得三年的过渡期,继续按照原有规则向英国客户提供服务。

三是金融市场难免剧烈震荡。2016年公投以来,英国脱欧进程屡有变化,英镑、欧元乃至美元指数随之起伏,欧洲股市、债市、黄金价格应声涨跌。一旦英国无协议脱欧,黑天鹅再度飞起,必将再次引发一轮金融市场震荡。在经济环境恶劣的背景下,公司债、杠杆贷款、新兴市场债券等部分资产可能失去流动性。资产流动性风险将在英欧双方积聚,金融系统将蒙受巨大压力,可能出现市场超调状况。目前,英国央行、欧洲央行都表示为金融体系流动性支持做好准备,但货币政策仅能抵消部分负面影响,潜在金融风险仍不容忽视。

四是欧洲展开新一轮金融中心角逐。随着英国脱欧,不少欧盟成员国看到其中的机遇,积极吸引金融运营机构入驻。德国、法国的金融监管当局组成了专门的工作团队到伦敦宣讲;法国总统马克龙试图推动更宽松的劳动法并推出税务减免优惠,减轻企业和投资者税负;德国政府为吸引外资银行进驻法兰克福,放松了年薪高于22万欧元银行高管的辞退保护;都柏林、卢森堡、阿姆斯特丹等欧洲金融城市也凭借各自的地理区位、交易平台、税收成本等优势,积极参与到欧洲金融中心的角逐中来。然而,伦敦国际金融中心地位不会发生根本性动摇。受脱欧不确定性影响,在英外资同业多数持观望态度,仅为满足欧盟监管要求实施脱欧应急预案,人员和业务转移的基本原则是最低成本和最高效率,维持伦敦欧洲区域中心以及业务中心地位。无协议脱欧将在短期内冲击英国金融市场,对英镑汇率及房价造成不利影响。但是从长远来看,考虑到英国在营商环境、法律、人才和经营时差等方面的优势,伦敦国际金融中心地位依然稳固。

[1] 挪威模式自2016年脱欧公投以来即被频繁提及,是协议的可能替代方案。挪威不是欧盟成员国,而是欧洲自由贸易联盟(EFTA)成员,是欧洲经济区(EEA)的一部分,使得挪威与欧盟之间同样享受自由贸易,在人口、货物、服务和资本方面可以自由流动,同时保证了农业、渔业、司法和内务的相对独立,不受欧盟干涉。但挪威仍需遵循单一市场的政策以及欧盟的主要法律,而对欧盟贸易政策无发言权,并且每年还需对欧盟支付约3.4亿欧元,数额甚至超过很多欧盟成员国。

责任编辑:石秀珍 SF183

加载中...