新浪财经 基金

新《公司法》下董事、监事和高管资格、职责与风险

东莞阳光网、东莞市第三人民法院

关注

一、董事/董事会议事规则有哪些注意事项?

2023年《公司法》关于有限责任公司董事会的规定

第六十七条 (适用于股份公司)

有限责任公司设董事会,本法第七十五条另有规定的除外。董事会行使下列职权:

(一)召集股东会会议,并向股东会报告工作;

(二)执行股东会的决议;

(三)决定公司的经营计划和投资方案;

(四)制订公司的利润分配方案和弥补亏损方案;

(五)制订公司增加或者减少注册资本以及发行公司债券的方案;

(六)制订公司合并、分立、解散或者变更公司形式的方案;

(七)决定公司内部管理机构的设置;

(八)决定聘任或者解聘公司经理及其报酬事项,并根据经理的提名决定聘任或者解聘公司副经理、财务负责人及其报酬事项;

(九)制定公司的基本管理制度;

(十)公司章程规定或者股东会授予的其他职权。

公司章程对董事会职权的限制不得对抗善意相对人。

第六十八条 (第一款也适用于股份公司)

有限责任公司董事会成员为三人以上,其成员中可以有公司职工代表。职工人数三百人以上的有限责任公司,除依法设监事会并有公司职工代表的外,其董事会成员中应当有公司职工代表。董事会中的职工代表由公司职工通过职工代表大会、职工大会或者其他形式民主选举产生。

董事会设董事长一人,可以设副董事长。董事长、副董事长的产生办法由公司章程规定。

第七十条(也适用于股份公司)

董事任期由公司章程规定,但每届任期不得超过三年。董事任期届满,连选可以连任。

董事任期届满未及时改选,或者董事在任期内辞任导致董事会成员低于法定人数的,在改选出的董事就任前,原董事仍应当依照法律、行政法规和公司章程的规定,履行董事职务。

董事辞任的,应当以书面形式通知公司,公司收到通知之日辞任生效,但存在前款规定情形的,董事应当继续履行职务。

第七十一条(适用于股份公司)

股东会可以决议解任董事,决议作出之日解任生效。

无正当理由,在任期届满前解任董事的,该董事可以要求公司予以赔偿。

第七十二条

董事会会议由董事长召集和主持;董事长不能履行职务或者不履行职务的,由副董事长召集和主持;副董事长不能履行职务或者不履行职务的,由过半数的董事共同推举一名董事召集和主持。

第七十三条

董事会的议事方式和表决程序,除本法有规定的外,由公司章程规定。

董事会会议应当有过半数的董事出席方可举行。董事会作出决议,应当经全体董事的过半数通过。

董事会决议的表决,应当一人一票。

董事会应当对所议事项的决定作成会议记录,出席会议的董事应当在会议记录上签名。

第七十四条

有限责任公司可以设经理,由董事会决定聘任或者解聘。

经理对董事会负责,根据公司章程的规定或者董事会的授权行使职权。经理列席董事会会议。

第七十五条

规模较小或者股东人数较少的有限责任公司,可以不设董事会,设一名董事,行使本法规定的董事会的职权。该董事可以兼任公司经理。

2023年《公司法》关于股份有限公司董事会的规定

第一百二十条

股份有限公司设董事会,本法第一百二十八条另有规定的除外。

本法第六十七条、第六十八条第一款、第七十条、第七十一条的规定,适用于股份有限公司。

第一百二十二条

董事会设董事长一人,可以设副董事长。董事长和副董事长由董事会以全体董事的过半数选举产生。

董事长召集和主持董事会会议,检查董事会决议的实施情况。副董事长协助董事长工作,董事长不能履行职务或者不履行职务的,由副董事长履行职务;副董事长不能履行职务或者不履行职务的,由过半数的董事共同推举一名董事履行职务。

第一百二十三条

董事会每年度至少召开两次会议,每次会议应当于会议召开十日前通知全体董事和监事。

代表十分之一以上表决权的股东、三分之一以上董事或者监事会,可以提议召开临时董事会会议。董事长应当自接到提议后十日内,召集和主持董事会会议。

董事会召开临时会议,可以另定召集董事会的通知方式和通知时限。

第一百二十四条

董事会会议应当有过半数的董事出席方可举行。董事会作出决议,应当经全体董事的过半数通过。

董事会决议的表决,应当一人一票。

董事会应当对所议事项的决定作成会议记录,出席会议的董事应当在会议记录上签名。

第一百二十五条

董事会会议,应当由董事本人出席;董事因故不能出席,可以书面委托其他董事代为出席,委托书应当载明授权范围。

董事应当对董事会的决议承担责任。董事会的决议违反法律、行政法规或者公司章程、股东会决议,给公司造成严重损失的,参与决议的董事对公司负赔偿责任;经证明在表决时曾表明异议并记载于会议记录的,该董事可以免除责任。

第一百二十六条

股份有限公司设经理,由董事会决定聘任或者解聘。

经理对董事会负责,根据公司章程的规定或者董事会的授权行使职权。经理列席董事会会议。

第一百二十七条

公司董事会可以决定由董事会成员兼任经理。

第一百二十八条

规模较小或者股东人数较少的股份有限公司,可以不设董事会,设一名董事,行使本法规定的董事会的职权。该董事可以兼任公司经理。

第一百二十九条

公司应当定期向股东披露董事、监事、高级管理人员从公司获得报酬的情况。

第一百五十二条

公司章程或者股东会可以授权董事会在三年内决定发行不超过已发行股份百分之五十的股份。但以非货币财产作价出资的应当经股东会决议。

董事会依照前款规定决定发行股份导致公司注册资本、已发行股份数发生变化的,对公司章程该项记载事项的修改不需再由股东会表决。

第一百五十三条

公司章程或者股东会授权董事会决定发行新股的,董事会决议应当经全体董事三分之二以上通过。

第一百六十二条 公司不得收购本公司股份。但是,有下列情形之一的除外:

(一)减少公司注册资本;

(二)与持有本公司股份的其他公司合并;

(三)将股份用于员工持股计划或者股权激励;

(四)股东因对股东会作出的公司合并、分立决议持异议,要求公司收购其股份;

(五)将股份用于转换公司发行的可转换为股票的公司债券;

(六)上市公司为维护公司价值及股东权益所必需。

公司因前款第一项、第二项规定的情形收购本公司股份的,应当经股东会决议;公司因前款第三项、第五项、第六项规定的情形收购本公司股份的,可以按照公司章程或者股东会的授权,经三分之二以上董事出席的董事会会议决议。

2023年《公司法》关于上市公司董事会的规定

第一百三十六条

上市公司设独立董事,具体管理办法由国务院证券监督管理机构规定。

上市公司的公司章程除载明本法第九十五条规定的事项外,还应当依照法律、行政法规的规定载明董事会专门委员会的组成、职权以及董事、监事、高级管理人员薪酬考核机制等事项。

第一百三十八条

上市公司设董事会秘书,负责公司股东会和董事会会议的筹备、文件保管以及公司股东资料的管理,办理信息披露事务等事宜。

第一百三十九条

上市公司董事与董事会会议决议事项所涉及的企业或者个人有关联关系的,该董事应当及时向董事会书面报告。有关联关系的董事不得对该项决议行使表决权,也不得代理其他董事行使表决权。该董事会会议由过半数的无关联关系董事出席即可举行,董事会会议所作决议须经无关联关系董事过半数通过。出席董事会会议的无关联关系董事人数不足三人的,应当将该事项提交上市公司股东会审议。

第一百六十三条

公司不得为他人取得本公司或者其母公司的股份提供赠与、借款、担保以及其他财务资助,公司实施员工持股计划的除外。

为公司利益,经股东会决议,或者董事会按照公司章程或者股东会的授权作出决议,公司可以为他人取得本公司或者其母公司的股份提供财务资助,但财务资助的累计总额不得超过已发行股本总额的百分之十。董事会作出决议应当经全体董事的三分之二以上通过。

违反前两款规定,给公司造成损失的,负有责任的董事、监事、高级管理人员应当承担赔偿责任。

2023年《公司法》关于国家出资公司董事会的规定

第一百七十二条

国有独资公司不设股东会,由履行出资人职责的机构行使股东会职权。履行出资人职责的机构可以授权公司董事会行使股东会的部分职权,但公司章程的制定和修改,公司的合并、分立、解散、申请破产,增加或者减少注册资本,分配利润,应当由履行出资人职责的机构决定。

第一百七十三条

国有独资公司的董事会依照本法规定行使职权。

国有独资公司的董事会成员中,应当过半数为外部董事,并应当有公司职工代表。

董事会成员由履行出资人职责的机构委派;但是,董事会成员中的职工代表由公司职工代表大会选举产生。

董事会设董事长一人,可以设副董事长。董事长、副董事长由履行出资人职责的机构从董事会成员中指定。

第一百七十四条

国有独资公司的经理由董事会聘任或者解聘。

经履行出资人职责的机构同意,董事会成员可以兼任经理。

第一百七十五条

国有独资公司的董事、高级管理人员,未经履行出资人职责的机构同意,不得在其他有限责任公司、股份有限公司或者其他经济组织兼职。

实务提示

1、有限责任公司和股份有限公司均可设置董事会或一名董事

除国有独资公司和上市公司外,规模较小或者股东人数较少的有限责任公司和股份有限公司,均可以不设董事会,仅设一名董事履行董事会职责,且该一名董事可以兼任公司经理。

2、董事会决议事项

本次修订的亮点之一有限度的授权资本制仅适用于股份有限公司,对以有限责任公司为主要组织形式的私募基金管理人而言并不会带来变化和影响。

私募管理人公司的内部管理机构的设置,决定聘任或者解聘公司经理及其报酬事项,根据经理的提名决定聘任或者解聘公司副经理、财务负责人、风控合规负责人等高级管理人员及其报酬事项,制定公司的风险控制和内部管理等基本管理制度等,一般均由董事会作出决议。

3、董事会会议应特别注意关联交易、竞业事项表决机制

有限责任公司和股份有限公司董事会会议应当有过半数的董事出席方可举行;董事会作出决议,应当经全体董事的过半数通过。

根据2023年修订《公司法》,以下事项应适用特别董事会议事规则。

1)有限责任公司和股份有限公司的董事会对董事、监事、高管及其关联方与公司开展交易、与公司竞业等事项进行决议时,关联董事不得参与表决,其表决权不计入表决权总数;出席董事会会议的无关联关系董事人数不足三人的,应当将该事项提交股东会审议。

2)上市公司的董事与董事会决议事项所涉及的企业或个人有关联关系的,有关联关系的董事不得对该项决议行使表决权,也不得代理其他董事行使表决权。该董事会会议由过半数的无关联关系董事出席,所作决议须经无关联关系董事过半数通过。出席董事会会议的无关联关系董事人数不足三人的,应当将该事项提交上市公司股东会审议。

3)股份有限公司章程或者股东会授权董事会决定发行新股的,董事会决议应当经全体董事三分之二以上通过。

4)股份有限公司因特定情形收购本公司股份的(员工持股计划或股权激励、收购异议股东股份、公司债券转换),可以按照公司章程或者股东会的授权,经三分之二以上董事出席的董事会会议决议。

5)股份有限公司为公司利益,为他人取得本公司或者其母公司的股份提供财务资助的,可以由董事会按照公司章程或者股东会的授权作出决议的,但财务资助的累计总额不得超过已发行股本总额的百分之十,且董事会作出决议应当经全体董事的三分之二以上通过。

根据以上归纳,私募基金管理人在公司制度以及董事会议事规则方面,应特别注意就以下事项明确决策机制:

(1)董事、监事或者高级管理人员直接或者间接与本公司订立合同或者进行交易;

(2)董事、监事、高级管理人员的近亲属,董事、监事、高级管理人员或者其近亲属直接或者间接控制的企业,以及与董事、监事、高级管理人员有其他关联关系的关联人,与公司订立合同或者进行交易;

(3)董事、监事、高级管理人员,利用职务便利为自己或者他人谋取属于公司的商业机会;

(4)董事、监事、高级管理人员自营或者为他人经营与其任职公司同类的业务。

以上事项均为董事、监事、高级管理人员与公司发生潜在利益冲突,可能违反其忠实、勤勉义务的情形,建议从以下方面完善公司章程和内部制度:

第一,建立报告机制。结合国务院《私募投资基金监督管理条例》关于私募基金管理人建立私募基金管理人从业人员投资申报制度的相关规定,建议通过内部制度明确需要报告的情形、例外、报告期限、报告流程。根据2023年《公司法》,可以向股东会报告,也可以向董事会报告,建议由公司内部制度进行明确。

第二,确定决议主体。根据2023年《公司法》规定,公司章程可以自行规定由股东会或者董事会对以上事项进行决议。如果通过董事会进行决议,则关联董事不得参与表决,其表决权不计入表决权总数;且出席董事会会议的无关联关系董事人数不足三人的,应当将该事项提交股东会审议。

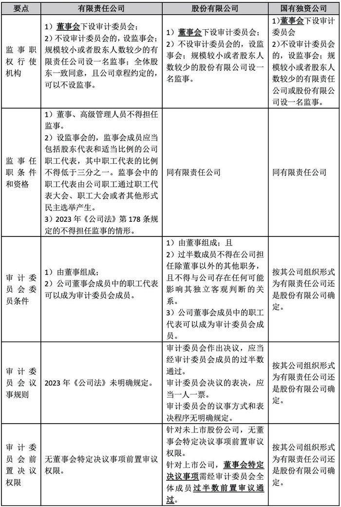
二、监事/监事会/审计委员会如何组成

2023年《公司法》关于有限责任公司监事/监事会/审计委员会的规定

第六十九条

有限责任公司可以按照公司章程的规定在董事会中设置由董事组成的审计委员会,行使本法规定的监事会的职权,不设监事会或者监事。公司董事会成员中的职工代表可以成为审计委员会成员。

第七十六条

有限责任公司设监事会,本法第六十九条、第八十三条另有规定的除外。

监事会成员为三人以上。监事会成员应当包括股东代表和适当比例的公司职工代表,其中职工代表的比例不得低于三分之一,具体比例由公司章程规定。监事会中的职工代表由公司职工通过职工代表大会、职工大会或者其他形式民主选举产生。

监事会设主席一人,由全体监事过半数选举产生。监事会主席召集和主持监事会会议;监事会主席不能履行职务或者不履行职务的,由过半数的监事共同推举一名监事召集和主持监事会会议。

董事、高级管理人员不得兼任监事。

第七十七条

监事的任期每届为三年。监事任期届满,连选可以连任。

监事任期届满未及时改选,或者监事在任期内辞任导致监事会成员低于法定人数的,在改选出的监事就任前,原监事仍应当依照法律、行政法规和公司章程的规定,履行监事职务。

第七十八条

监事会行使下列职权:

(一)检查公司财务;

(二)对董事、高级管理人员执行职务的行为进行监督,对违反法律、行政法规、公司章程或者股东会决议的董事、高级管理人员提出解任的建议;

(三)当董事、高级管理人员的行为损害公司的利益时,要求董事、高级管理人员予以纠正;

(四)提议召开临时股东会会议,在董事会不履行本法规定的召集和主持股东会会议职责时召集和主持股东会会议;

(五)向股东会会议提出提案;

(六)依照本法第一百八十九条的规定,对董事、高级管理人员提起诉讼;

(七)公司章程规定的其他职权。

第七十九条

监事可以列席董事会会议,并对董事会决议事项提出质询或者建议。

监事会发现公司经营情况异常,可以进行调查;必要时,可以聘请会计师事务所等协助其工作,费用由公司承担。

第八十条

监事会可以要求董事、高级管理人员提交执行职务的报告。

董事、高级管理人员应当如实向监事会提供有关情况和资料,不得妨碍监事会或者监事行使职权。

第八十一条

监事会每年度至少召开一次会议,监事可以提议召开临时监事会会议。

监事会的议事方式和表决程序,除本法有规定的外,由公司章程规定。

监事会决议应当经全体监事的过半数通过。

监事会决议的表决,应当一人一票。

监事会应当对所议事项的决定作成会议记录,出席会议的监事应当在会议记录上签名。

第八十二条

监事会行使职权所必需的费用,由公司承担。

第八十三条

规模较小或者股东人数较少的有限责任公司,可以不设监事会,设一名监事,行使本法规定的监事会的职权;经全体股东一致同意,也可以不设监事。

2023年《公司法》关于股份有限公司监事/监事会/审计委员会的规定

第一百二十一条

股份有限公司可以按照公司章程的规定在董事会中设置由董事组成的审计委员会,行使本法规定的监事会的职权,不设监事会或者监事。

审计委员会成员为三名以上,过半数成员不得在公司担任除董事以外的其他职务,且不得与公司存在任何可能影响其独立客观判断的关系。公司董事会成员中的职工代表可以成为审计委员会成员。

审计委员会作出决议,应当经审计委员会成员的过半数通过。

审计委员会决议的表决,应当一人一票。

审计委员会的议事方式和表决程序,除本法有规定的外,由公司章程规定。

公司可以按照公司章程的规定在董事会中设置其他委员会。

2023年《公司法》关于国有独资公司监事/监事会/审计委员会的规定

第一百七十六条

国有独资公司在董事会中设置由董事组成的审计委员会行使本法规定的监事会职权的,不设监事会或者监事。

实务提示

2024年7月1日起,有限责任公司和股份有限公司,包括这两种组织形式的国有独资公司,除设置监事或者监事会外,还可以由董事会下设审计委员会行使监事会职权。在监事或监事会、审计委员会组成等方面,几类公司还存在一些差异。

实务提示

从私募基金管理人的员工人数、收入类型和数额、股东人数来判断,应属于2023年《公司法》所规定的股东人数较少或者规模较小的公司,此前设置一人监事的存量私募基金管理人应无需整改。

分析相关条文内容,股东人数较少或规模较小的私募基金管理人,关于监事、审计委员会的设置存在以下几种模式:

有限责任公司管理人:

(1)可以设置一名监事或监事会,或者

(2)设置审计委员会,或者

(3)对于只设一名董事的有限责任公司管理人,由于不存在董事会,因此无审计委员会,同时全体股东一致同意的情况下,也可以不设置监事,公司呈现股东/股东会+董事这一简单的治理结构。

股份有限公司管理人:

(1)可以设置一名监事或监事会,或者

(2)设置审计委员会,或者

(3)对于无董事会、只设一名董事的股份有限公司管理人,如果不设置审计委员会,则必须设置一名监事,且无法通过股东会一致决议豁免。

由于2023年版《公司法》并没有对非上市公司的审计委员会的权限、议事规则作出特别具体的规定,建议作出审计委员会安排的私募基金管理人,通过公司章程和内部制度予以规定。

三、董事、监事、高级管理人员的任职资格

2023年《公司法》第一百七十八条

有下列情形之一的,不得担任公司的董事、监事、高级管理人员:

(一)无民事行为能力或者限制民事行为能力;

(二)因贪污、贿赂、侵占财产、挪用财产或者破坏社会主义市场经济秩序,被判处刑罚,或者因犯罪被剥夺政治权利,执行期满未逾五年,被宣告缓刑的,自缓刑考验期满之日起未逾二年;

(三)担任破产清算的公司、企业的董事或者厂长、经理,对该公司、企业的破产负有个人责任的,自该公司、企业破产清算完结之日起未逾三年;

(四)担任因违法被吊销营业执照、责令关闭的公司、企业的法定代表人,并负有个人责任的,自该公司、企业被吊销营业执照、责令关闭之日起未逾三年;

(五)个人因所负数额较大债务到期未清偿被人民法院列为失信被执行人。

违反前款规定选举、委派董事、监事或者聘任高级管理人员的,该选举、委派或者聘任无效。

董事、监事、高级管理人员在任职期间出现本条第一款所列情形的,公司应当解除其职务。

第一百七十九条

董事、监事、高级管理人员应当遵守法律、行政法规和公司章程。

第一百八十条

董事、监事、高级管理人员对公司负有忠实义务,应当采取措施避免自身利益与公司利益冲突,不得利用职权牟取不正当利益。

董事、监事、高级管理人员对公司负有勤勉义务,执行职务应当为公司的最大利益尽到管理者通常应有的合理注意。

公司的控股股东、实际控制人不担任公司董事但实际执行公司事务的,适用前两款规定。

第一百八十一条

董事、监事、高级管理人员不得有下列行为:

(一)侵占公司财产、挪用公司资金;

(二)将公司资金以其个人名义或者以其他个人名义开立账户存储;

(三)利用职权贿赂或者收受其他非法收入;

(四)接受他人与公司交易的佣金归为己有;

(五)擅自披露公司秘密;

(六)违反对公司忠实义务的其他行为

第二百六十五条

本法下列用语的含义:

(一)高级管理人员,是指公司的经理、副经理、财务负责人,上市公司董事会秘书和公司章程规定的其他人员。

实务建议

2023年《公司法》关于高级管理人员的范围没有进行实质修订,实务中,私募基金管理人应注意设置风控合规负责人,并在章程中将风控合规负责人明确为高级管理人员。

2023年《公司法》第十百七十八条对董事、监事、高管的任职资格负面清单进行了调整,特别是将“个人所负数额较大的债务到期未清偿”进一步细化为”负有数额较大的到期未清偿债务”,且“被人民法院列为失信被执行人”,充分考虑了个人负债严重程度,更加合理。

除以上负面清单所列条件外,根据基金业协会相关自律规则,董事、高级管理人员还需要满足私募基金管理人的合规管理要求。例如,对于高级管理人员的合法合规和诚信情况,《私募投资基金登记备案办法》第十六条规定了董事、监事、高级管理人员的任职负面清单,其中包括十一项具体情形,该等情形与2023年《公司法》规定差异对比如下表。

对于自律规则不符合2023年《公司法》第一百七十八条规定或者存在冲突的,我们理解应当根据公司法的法律规定进行适用。实务中可能出现的问题是,自律规则规定了诸多2023年《公司法》第一百七十八条未规定的负面情形,例如曾受行政处罚、重大违法违规、被吊销专业资格等,基金业协会从自律监管角度可能拒绝存在该等情形的人员担任董事、监事或者高管,或认定存在合规瑕疵,但管理人公司实际上很难根据自律规则对该等人员进行解聘或采取类似整改措施,因为一旦解聘,相关董监高可能提出公司存在违法解聘行为。

实务中还需注意的是,如果董事同时担任私募基金管理人的法定代表人、总经理或其他高管职务,或自然人股东、实际控制人同时担任公司的董事的,应同时满足相关自律规则关于股东、控制人的条件要求,以及法定代表人、高管任职人员的工作经验和项目经历的各项要求。

四、董事、监事、高级管理人员的职责义务和风险

根据2023年《公司法》,董事、监事和高级管理人员的职责义务和风险梳理如下。

五、法定代表人

第十条 公司的法定代表人按照公司章程的规定,由代表公司执行公司事务的董事或者经理担任。

担任法定代表人的董事或者经理辞任的,视为同时辞去法定代表人。

法定代表人辞任的,公司应当在法定代表人辞任之日起三十日内确定新的法定代表人。

第十一条 法定代表人以公司名义从事的民事活动,其法律后果由公司承受。

公司章程或者股东会对法定代表人职权的限制,不得对抗善意相对人。

法定代表人因执行职务造成他人损害的,由公司承担民事责任。公司承担民事责任后,依照法律或者公司章程的规定,可以向有过错的法定代表人追偿。

第三十五条

公司申请变更登记,应当向公司登记机关提交公司法定代表人签署的变更登记申请书、 依法作出的变更决议或者决定等文件。

公司变更登记事项涉及修改公司章程的,应当提交修改后的公司章程。

公司变更法定代表人的,变更登记申请书由变更后的法定代表人签署。

第四十六条 有限责任公司章程应当载明下列事项:

(一)公司名称和住所;

(二)公司经营范围;

(三)公司注册资本;

(四)股东的姓名或者名称;

(五)股东的出资额、出资方式和出资日期;

(六)公司的机构及其产生办法、职权、议事规则;

(七)公司法定代表人的产生、变更办法;

(八)股东会认为需要规定的其他事项。

股东应当在公司章程上签名或者盖章。

第九十五条

股份有限公司章程应当载明下列事项:

(一)公司名称和住所;

(二)公司经营范围;

(三)公司设立方式;

(四)公司注册资本、已发行的股份数和设立时发行的股份数,面额股的每股金额;

(五)发行类别股的,每一类别股的股份数及其权利和义务;

(六)发起人的姓名或者名称、认购的股份数、出资方式;

(七)董事会的组成、职权和议事规则;

(八)公司法定代表人的产生、变更办法;

(九)监事会的组成、职权和议事规则;

(十)公司利润分配办法;

(十一)公司的解散事由与清算办法;

(十二)公司的通知和公告办法;

(十三)股东会认为需要规定的其他事项。

实务建议

2023年《公司法》对法定代表人相关制度进行了较大调整。私募基金管理人的法定代表人除按照公司法的规定进行选任、变更外,还需要符合管理人持续合规要求。

第一,从产生方式和任职资格来看,法定代表人并非必须由董事长或一人董事或经历担任,而是可以通过公司章程来自行约定产生方式。理论上讲,在私募基金管理人公司中,负责投资的高管、风控合规负责人、财务负责人,或其他章程规定经一定方式决议产生的人员均可以担任法定代表人。但私募基金管理人登记和持续合规的相关规则要求,私募基金管理人的法定代表人还应同时具有符合要求的工作经验和工作年限,不存在重大违法违规或失信记录,且该等要求基本与私募基金管理人的高级管理人员一致。

第二,关于法定代表人的任职负面清单,2023年《公司法》并未作出规定。而2022年3月1日施行的《中华人民共和国市场主体登记管理条例》第十二条规定,有下列情形之一的,不得担任公司、非公司企业法人的法定代表人:

(一)无民事行为能力或者限制民事行为能力;

(二)因贪污、贿赂、侵占财产、挪用财产或者破坏社会主义市场经济秩序被判处刑罚,执行期满未逾5年,或者因犯罪被剥夺政治权利,执行期满未逾5年;

(三)担任破产清算的公司、非公司企业法人的法定代表人、董事或者厂长、经理,对破产负有个人责任的,自破产清算完结之日起未逾3年;

(四)担任因违法被吊销营业执照、责令关闭的公司、非公司企业法人的法定代表人,并负有个人责任的,自被吊销营业执照之日起未逾3年;

(五)个人所负数额较大的债务到期未清偿;

(六)法律、行政法规规定的其他情形。

我们认为,2023年《公司法》没有对法定代表人的任职资格作出限制的情况下,《中华人民共和国市场主体登记管理条例》中关于法定代表人任职负面清单中的内容应根据《公司法》进行调整,以适应法定代表人制度的调整,提高登记效率。

第三,法定代表人辞任制度。本次修订新增法定代表人辞任相关规定,同时要求新法定代表人应在原法定代表人辞任之日起三十日内确定。

第四,法定代表人的姓名是登记事项,法定代表人变更的,由变更的法定代表人签署变更登记申请书。这一规定解决了法定代表人变更时,原法定代表人不配合导致法定代表人变更登记障碍的实务难题。

第五,规定法定代表人代表行为的法律后果,以及侵权责任承担方式,与民法典保持一致。

金融法律评论与实务(co-effortfinancelaw)

加载中...