中国私募证券投资基金评级报告(2024-01)
财经自媒体
来源:排排网研究院
一、评级情况
1月,回顾1月市场走势,沪指本月累计下跌6.27%,跌幅已超去年全年跌幅3.70%;深证成指本月累计下跌13.77%,跌幅超去年全年跌幅13.54%;创业板指本月累计下跌16.81%,跌幅接近于去年全年下跌幅度19.41%。另据同花顺问财数据显示,一月跌超30%个股数量653只,跌超20%个股高达2807只,占沪深两市个股一半以上。自1月初多个指数即持续震荡走低,沪指一度跌破2800点,市场情绪跌入谷底,后迎来1月下旬央行公布降准、预告降息后,市场情绪快速转暖,指数反弹,市场5日日均成交额由约6600亿元的低位升至约8000亿元,但下旬,资金从成长股向低估值股的资金腾挪给成长股带来了剧烈冲击。风格方面,大盘风格依旧显著优于中小盘,红利股、央国企、煤炭开采等概念延续2023年底的强势表现。行业方面,金融、煤炭、家电等表现较优,国防军工、TMT、机械等遇冷。北向资金延续净流出,北向资金净流出145.05亿元,但是在本月最后一周,资金流向掉头,变成了净流入48.52亿元,尽管全月是净流出,但是北向抄底频率明显增加。其中,以中银国际香港的席位最为明显,截至1月30日,本月通过该席位买入A股的资金达到446.45亿元,遥遥领先其他席位,其中有320.8亿的资金是近10个交易日流入。此外,不论是近1个月、近10日,还是近5日的资金额来看,中银国际香港稳居第一。成交额来看,1月两市成交额持续缩量。其中,1月份第一周包含1天元旦假期(含4个交易日)和第五周也就是本周(含3个交易日),日均成交额均在0.7万亿级别;1月份的第四周日均成交额放量达0.8万亿;此外,1月份的第二周和第三周日均成交额均在0.6万亿级别。1月份,制造业采购经理指数(PMI)为49.2%,比上月上升0.2个百分点,制造业景气水平有所回升。从分类指数看,在构成制造业PMI的5个分类指数中,生产指数和供应商配送时间指数高于临界点,新订单指数、原材料库存指数和从业人员指数低于临界点。生产指数为51.3%,比上月上升1.1个百分点,表明制造业生产景气度有所回升。新订单指数为49.0%,比上月上升0.3个百分点,表明制造业市场需求景气度有所改善。原材料库存指数为47.6%,比上月下降0.1个百分点,表明制造业主要原材料库存量继续减少。从业人员指数为47.6%,比上月下降0.3个百分点,表明制造业企业用工景气度下降。供应商配送时间指数为50.8%,比上月上升0.5个百分点,表明制造业原材料供应商交货时间持续加快。国金证券分析称,中期看,随着稳增长政策的密集出台,经济修复进程有望加速,增量资金或重回抓反弹阶段。市场风格会趋于“蓝筹化”,沪指的中级行情不会缺席,建议在市场有效发力之前仍要控制好总体仓位适宜低吸,“中字头”绩优央企有望成为市场重新反弹的主要推动力。
海外方面,2024年1月的全球市场中,除香港恒生指数及韩国KOSPI指数下跌幅度较大,日经225指数暴力上涨以外,其他指数波动不多,基本在±2%以内,相对比较平稳,接近月末都有一定幅度的向下调整趋势。其中美国纳斯达克指数单月上涨1.02%,美国道琼斯指数单月上涨1.22%,美国标普500指数单月上涨1.59%,台湾加权指数单月下跌-0.23%,香港恒生指数单月下跌-9.16%,英国富时100指数单月下跌-1.33%。美股方面,2024 年首月,美股持续强势,尤其是美联储降息预期和科技巨头业绩的支撑下,标普 500、纳指不断创出历史新高。不过 1 月 30 日的美股出现小小的回调,标普暂别历史高位,纳指跌落两年高位,道指四日连创历史新高。这主要是因为市场对大型科技股的投资价值出现分歧,微软财报后盘后先涨超 1% 后转跌。谷歌跌落历史高位,财报后跌超 5%。英伟达虽然连创历史新高,财报后 AMD 跌超 6%。由于 " 最懂苹果的分析师 " 郭明錤预计 iPhone 今年出货剧减,苹果收跌近 2%。对于美股的投资价值,德意志银行全球首席投资官(CIO)Christian Nolting 在接受媒体采访时表示,由于预期今年美国经济的年增长率放缓为 0.8%,美股短期内可能会出现 5% 至 10% 的调整。德意志银行预测,在当前财报季结束后,股市就将会出现放缓,但这也可能带来了潜在的买点。因为该名分析师认为即使美国出现衰退,也只是小规模或短暂的衰退。如果市场出现波动,那就是买入大盘的机会。对于美股科技股的后续投资价值,其实关键就在于美联储降息以及科技巨头的业绩能都从 AIGC 得到支撑。贝莱德周一将美股评级从 " 中性 " 上调至 " 超配 ",预计标普 500 指数未来 6 到 12 个月内将继续保持上涨势头。给出的理由是,贝莱德认为在投资者对人工智能的兴奋推动下,科技股推动的股市反弹应该会 " 随着通胀进一步下降、美联储开始降息、市场坚持乐观的宏观前景而扩大 "。不过,贝莱德同样提醒投资者警惕 " 通胀过山车 " 的可能性,因为美国的工资增长可能会阻止服务业通胀放缓到足以将核心通胀率维持在 2% 附近。
在此背景下,下面统计分析存续基金融智评级情况,2024年01月,共有18973品参与一年期评级,14076品参与二年期评级,9152品参与三年期评级,3767产品参与五年期评级。具体星级分布数据如表1:
具体产品的评级情况,投资者可登录私募排排网查看,具体查询地址如下:
一年期股票策略评级情况查询地址:https://dc.simuwang.com/?condition=rating:5;ret:4;rating_year:1
二年期股票策略评级情况查询地址:https://dc.simuwang.com/?condition=rating:5;ret:5;rating_year:2
三年期股票策略评级情况查询地址:https://dc.simuwang.com/?condition=rating:5;ret:6;rating_year:3
五年期股票策略评级情况查询地址:
https://dc.simuwang.com/?condition=rating:5;ret:8;rating_year:5
如需查询其他策略的各周期评级情况,进入上述链接修改并选择具体的策略,可自助查询。
二、五年期五星级基金变动
五年期五星级基金,代表着纵观过去五年整体业绩,产品的收益率、最大回撤、索提诺指标的综合表现在同策略里比较突出。
2024年01月,五年期五星级私募产品一共354只,对应私募240家。其中,12月新晋五年期五星级私募产品50只,对应私募42家,新晋产品的策略仍以股票策略为主,此外还有期货及衍生品策略、多资产策略、组合基金的部分产品。此外,42只私募产品在12月出现降级,对应38家私募,均由五星降级为四星,降级的主要原因是和同策略产品比,五年期收益率、最大回撤和索提诺比率排名的加权平均值下降。
下面表2和表3分别是2024年01月五年期五星级产品的新晋和降级名单。因本报告各表上榜产品较多,若同一私募的同一基金经理有多只产品上榜,只选取收益率最高的一只代表产品展示;此外,数量过多的榜单只展示前30只产品。
三、三年期五星级基金变动
因成立较早且存续超过五年的产品多为股票策略,所以从结果看历次五年期五星级上榜产品多为主观股票多头策略。为了观测更多其他主/子策略优秀私募和产品,本报告增加了三年期维度的五星级新晋/降级/连续12个月上榜名单。因上榜产品中主观股票多头产品较多,而该策略优秀私募已在五年期维度获得较多观测,以下三年期维度榜单均展示除主观股票多头策略外的其他策略产品。
三年期五星级基金,代表着纵观过去三年整体业绩,产品的收益率、最大回撤、索提诺指标的综合表现在同策略里比较突出。
2024年01月,三年期五星级私募产品856只,对应私募525家。其中,新晋三年期五星级产品有133只,对应私募118家。此外,有95产品在12月出现降级,大部分降为四级。少部分降为三级,对应83私募。
下面表4和表5分别是2024年01月三年期五星级产品的新晋和降级名单。因本报告各表上榜产品较多,若同一私募的同一基金经理有多只产品上榜,只选取收益率最高的一只代表产品展示;此外,数量过多的榜单只展示前30只产品。
四、连续12个月获评五年期或三年期五星级基金
随着评级周期的滚动,各榜单均有一定流动性,不过仍有部分私募及产品长期表现稳健,连续多个月摘得五星级评级。下表是连续12个月获评五年期五星级的产品名单。
2024年01月累计有143只产品连续12个月卫冕五年期五星级评级,对应的入选私募有109家。总观上榜的产品,分别有96%/96%/93%的产品近三/二/一年跑赢同期基准。
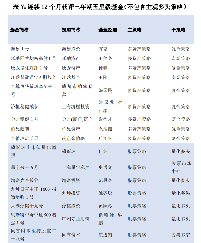
2024年01月累计有228只产品连续12个月卫冕三年期五星级评级,对应入选私募166家,其中非主观股票多头策略产品有102只,对应的私募有81家。总观上榜的产品,分别有94%/93%的产品近二/一年跑赢同期基准。
表7为连续12个月获评三年期五星级基金产品的名单,因本报告各表上榜产品较多,若同一私募的同一基金经理有多只产品上榜,只选取收益率最高的一只代表产品展示;此外,数量过多的榜单各策略筛选排名靠前的部分产品展示。
五、近一、二、三、五年均获评五星级基金
上文观测维度筛选出的是长周期(近三/五年)同策略表现较好的五星级产品,而其中部分产品近一、二年表现却并不突出,没有跑赢同期基准。所以为了观测长、短期都持续表现较好的产品,本报告还增加了近一、二、三、五年期均获评五星级的产品名单。
2024年01月上榜产品57只,对应私募44家。具体表现参见下表:
六、五星级基金融智风格
融智风格方面,从图1可以看到大部分评为五星级的产品可以做到攻守兼备,表现不错。和2023年12月相比,各年期产品攻守兼备型产品占比均有所下降,其中一年期产品占比下降较为显著为1.9个百分点。其次,各周期防御型产品占比,,二年期及三年期产品防御型产品占比有所下降,但下降幅度并不显著,一年期及五年期产品占比有所上升,一年期产品占比上升较为显著为1.7个百分点。就进攻型产品比例而言,除了五年期产品有所下降外,其余各年期产品占比均有所上升,其中二年期上升较为显著为3个百分点。
图1:五星级各周期产品融智风格分布
【评级简介】
1、评级目的
为了让投资者、投资顾问及其他相关机构更好的评估和比较私募基金的表现,并希望能够促使私募基金的调查研究过程更加透明,推动私募基金的规范健康发展,融智评级针对成立一年或者一年以上的非结构化私募证券投资基金产品(单账户、海外基金、穿透式TOT除外),基于历史业绩进行定量分析,建立了五星评价体系。评级结果只陈述过去,不预测未来。
2、评级对象
针对非结构化私募证券投资基金产品(单账户、海外基金、穿透式TOT除外),且至评价时点至少具备一年以上历史业绩。
3、评级指标
融智评级综合考虑绝对收益,最大回撤和风险调整收益指标,在关注盈利能力的同时,增加了对下行风险的考虑。
4、评级步骤
1)数据准备:基于融智数据团队于上月5日至本月5日对私募基金净值数据的收集整理,数据来源于相关第三方托管公司或私募机构。
2)指标计算:计算评级区间内指标值,进行排名并以此作为星级评价的依据。
3)星级规则:根据融智综合指标排名来评定星级,前10%评价为五星,接下来的22.5%为四星,中间的35%为三星、随后的22.5%为二星、最后的10%为一星。
4)融智风格箱:旨在通过分析产品对市场的敏感度来定量的划分产品的风格,刻画产品的进攻能力和防御能力。风格箱中运用到的两个指标为上行捕获率和下行捕获率,通过两个指标值的分布区域定位基金风格。
5、更新频率
融智私募基金评级每月10日公布上月评级结果(只针对上月5日至本月5日公布净值的私募),以月频率滚动更新。
6、评级使用
融智评级是以产品过往业绩为基础的定量评价,产品具有较高的星级,并不等于该产品未来能够继续取得了良好的业绩,其未来表现仍然受到投资组合变动的影响。产品具有高的星级,也不等于该投资组合适于每个投资人,因为投资人的投资目标、投资周期和风险承受能力因投资人而异。评级结果每月定期更新,其评价结果的变化,并不一定表示产品业绩表现的回落,也可能是其他同类基金表现转好所致。
投资人不应以星级下降作为赎回产品的指引。
【免责声明】
本报告信息均来源于公开资料,我公司对这些信息的准确性和完整性不作任何保证。报告中的内容和意见仅供参考,并不构成对所述相关产品购买的依据。我公司及其雇员对使用本报告及其内容所引发的任何直接或间接损失概不负责。
本报告仅向合格投资者传送,未经私募排排网研究中心书面授权,本研究报告的任何部分均不得以任何方式制作任何形式的拷贝、复印件或复制品,或再次分发给任何其他人,或以任何侵犯本公司版权的其他方式使用。如欲引用或转载本文内容,务必联络私募排排网研究中心并获得许可,并需注明出处为私募排排网研究中心,且不得对本文进行有悖原意的引用和删改。如未经本公司授权,私自转载或者转发本报告,所引起的一切后果及法律责任由私自转载或转发者承担。本公司并保留追究其法律责任的权利。