新浪财经 基金

一文读懂私募基金托管的那些事

新浪财经综合

关注

一文读懂私募基金托管的那些事

作者:徐淑君

来源:邦信阳中建中汇(ID:boss_young)

近几年,托管机构的职责边界一直是行业内的争议点,一方面为满足基金业协会的监管要求,基金产品必须托管,但托管机构为规避自身风险,对基金又设置了高门槛,例如要求基金管理人或股东具备国资背景或是上市公司、限制私募基金自然人投资者的人数,造成私募圈托管难的现状。

本文中,笔者通过梳理相关监管要求和法律法规并结合实操经验,希望读者对基金托管有较为清晰的认识。

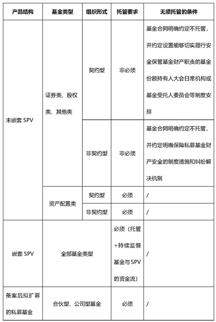
一、2019版《备案须知》下差异化托管要求

值得注意的是,虽然在目前相关法律法规中并没有要求契约型基金必须托管,但是自2018年8月起,契约型私募基金在备案时,AMBERS系统自动提示“契约型私募基金应当有具有托管资格的基金托管人进行托管”。

二、关于基金托管的相关法律法规

名 称

职 责

《证券投资基金法》(2015修正)—适用证券类基金托管人

第三十六条 基金托管人应当履行下列职责:(一)安全保管基金财产;(二)按照规定开设基金财产的资金账户和证券账户;(三)对所托管的不同基金财产分别设置账户,确保基金财产的完整与独立;(四)保存基金托管业务活动的记录、账册、报表和其他相关资料;(五)按照基金合同的约定,根据基金管理人的投资指令,及时办理清算、交割事宜;(六)办理与基金托管业务活动有关的信息披露事项;(七)对基金财务会计报告、中期和年度基金报告出具意见;(八)复核、审查基金管理人计算的基金资产净值和基金份额申购、赎回价格;(九)按照规定召集基金份额持有人大会;(十)按照规定监督基金管理人的投资运作;(十一)国务院证券监督管理机构规定的其他职责。

证监会《证券投资基金托管业务管理办法》(2020年7月10日)—适用商业银行或其它金融机构担任托管人

第十五条 基金托管人在与基金管理人订立基金合同、基金招募说明书、基金托管协议等法律文件前,应当从保护基金份额持有人角度,对涉及投资范围与投资限制、基金费用、收益分配、会计估值、信息披露等方面的条款进行评估,确保相关约定合规清晰、风险揭示充分、会计估值科学公允。在基金托管协议中,还应当对基金托管人与基金管理人之间的业务监督与协作等职责进行详细约定。

第十七条 基金托管人应当安全保管基金财产,按照相关规定和基金托管协议约定履行下列职责:(一)为所托管的不同基金财产分别设置资金账户、证券账户等投资交易必需的相关账户,确保基金财产的独立与完整;(二)建立与基金管理人的对账机制,定期核对资金头寸、证券账目、净值信息等数据,及时核查认购与申购资金的到账、赎回资金的支付以及投资资金的支付与到账情况,并对基金的会计凭证、交易记录、合同协议等重要文件档案保存20年以上;(三)对基金财产投资信息和相关资料负保密义务,除法律、行政法规和其他有关规定、监管机构及审计要求外,不得向任何机构或者个人泄露相关信息和资料。非银行金融机构开展基金托管业务,应当为其托管的基金选定具有基金托管资格的商业银行作为资金存管银行,并开立托管资金专门账户,用于托管基金现金资产的归集、存放与支付,该账户不得存放其他性质资金。

第二十一条 基金托管人应当根据基金合同及托管协议约定,制定基金投资监督标准与监督流程,对基金合同生效之后所托管基金的投资范围、投资比例、投资风格、投资限制、关联方交易等进行严格监督,及时提示基金管理人违规风险。

当发现基金管理人发出但未执行的投资指令或者已经生效的投资指令违反法律、行政法规和其他有关规定,或者基金合同约定,应当依法履行通知基金管理人等程序,并及时报告中国证监会,持续跟进基金管理人的后续处理,督促基金管理人依法履行披露义务。基金管理人的上述违规失信行为给基金财产或者基金份额持有人造成损害的,基金托管人应当督促基金管理人及时予以赔偿。

第二十二条 基金托管人应当对所托管基金履行法律法规、基金合同有关收益分配约定情况进行定期复核,发现基金收益分配有违规失信行为的,应当及时通知基金管理人,并报告中国证监会。

第二十三条 对于转换基金运作方式、更换基金管理人等需召开基金份额持有人大会审议的事项,基金托管人应当积极配合基金管理人召集基金份额持有人大会;基金管理人未按规定召集或者不能召集的,基金托管人应当按照规定召集基金份额持有人大会,并依法履行对外披露与报告义务。

中国银行业协会《中国银行业协会商业银行资产托管业务指引》(2019年3月18日)—适用商业银行以及商业银行所属或控股的其他从事托管业务的机构

第十二条 托管银行开展资产托管业务,应当根据法律法规规定和托管合同约定,承担下述全部或部分职责:(一)开立并管理托管账户;(二)安全保管资产;(三)执行资金划拨指令,办理托管资产的资金清算及证券交收事宜;(四)对托管资产的资产、负债等会计要素进行确认、计量,复核受托人或管理人计算的托管资产财务数据;(五)履行投资监督和信息披露职责;(六)保管托管业务活动的记录、账册、报表等相关资料;(七)法律法规明确规定的其他托管职责。

第十三条 托管银行发现委托人、管理人有下列情形的,有权终止托管服务:(一)违反资产管理目的,不当处分产品财产的;(二)未能遵守或履行合同约定的有关承诺、义务、陈述或保证;(三)被依法取消从事资产管理业务的相关资质或经营异常;(四)被依法解散、被依法撤销、被依法宣告破产或失联。(五)法律法规明确规定和合同约定的其他情形。

第十四条 出现第十三条第(一)(二)(三)项事由,托管银行要求终止托管服务的,应与合同当事人签署托管终止协议,将托管资金移交至继任托管人;如委托人或管理人拒不签署终止协议或未落实继任托管人,托管银行有权采用止付措施,或公告解除托管合同,不再履行托管职责;出现第十三条第(四)项事由,托管银行应立即对托管资金账户采取止付措施。

第十五条 托管银行承担的托管职责仅限于法律法规规定和托管合同约定,对实际管控的托管资金账户及证券账户内资产承担保管职责。托管银行的托管职责不包含以下内容,法律法规另有规定或托管合同另有约定的除外。(一)投资者的适当性管理;(二)审核项目及交易信息真实性;(三)审查托管产品以及托管产品资金来源的合法合规性;(四)对托管产品本金及收益提供保证或承诺;(五)对已划出托管账户以及处于托管银行实际控制之外的资产的保管责任;(六)对未兑付托管产品后续资金的追偿;(七)主会计方未接受托管银行的复核意见进行信息披露产生的相应责任;(八)因不可抗力,以及由于第三方(包括但不限于证券交易所、期货交易所、中国证券登记结算公司、中国期货市场监控中心等)发送或提供的数据错误及合理信赖上述信息操作给托管资产造成的损失;(九)提供保证或其他形式的担保;(十)自身应尽职责之外的连带责任。

2019版《基金备案须知》

私募投资基金托管人(以下简称“托管人”)应当严格履行《证券投资基金法》第三章规定的法定职责,不得通过合同约定免除其法定职责。基金合同和托管协议应当按照《证券投资基金法》、《私募投资基金监督管理暂行办法》等法律法规和自律规则明确约定托管人的权利义务、职责。管理人发生异常且无法履行管理职责时,托管人应当按照法律法规及合同约定履行托管职责,维护投资者合法权益。托管人在监督管理人的投资运作过程中,发现管理人的投资或清算指令违反法律法规和自律规则以及合同约定的,应当拒绝执行,并向中国证券监督管理委员会和协会报告。

三、关于基金托管的有关问题

问题一:通过SPV投资底层资产的基金如何托管

根据2019版《基金备案须知》,通过SPV投资底层资产的,必须托管,托管人应当持续监督基金与SPV的资金流,事前掌握资金划转路径,事后获取并保管资金划转及投资凭证。管理人应当及时将投资凭证交付托管人。该条规定是否意味着托管人要一并对SPV托管,若不托管,如何实现托管人事前事后持续监督的要求?根据目前的理解,一种偏向于《基金备案须知》并未强制SPV必须托管,而且若多个基金同时通过SPV投资底层项目,SPV托管人的选择可能也未必统一,但为了满足基金业协会对托管人持续监督的要求,建议在基金合同或托管协议中对于基金财产的划转路径、投资路径作明确约定,且管理人应及时向托管人提交SPV向底层资产投资的相关凭证;另一种偏向于认为托管人要一并对SPV进行托管,SPV也应在基金托管行开设托管账户,从而实现托管人持续监管基金与SPV的资金流。根据我们的实操经验,目前很多托管行均要求对SPV一并进行托管。

问题二:托管人与管理人的共同受托责任

根据《信托法》第32条规定“共同受托人处理信托事务对第三人所负债务,应当承担连带清偿责任。第三人对共同受托人之一所作的意思表示,对其他受托人同样有效。共同受托人之一违反信托目的处分信托财产或者因违背管理职责、处理信托事务不当致使信托财产受到损失的,其他受托人应当承担连带赔偿责任。”而此次银行业协会在《托管业务指引》明确了除非法律法规另有规定或托管合同另有约定,托管人不承担职责之外的连带责任,对管理人、受托人等相关机构的行为不承担连带责任。正面回应了此前引起争议的“管理人与托管人为共同受托人”话题。虽然基金业协会在2018年曾多次提到管理人与托管人的共同受托职责,但是从业内讨论、司法案例以及协会在2019版《基金备案须知》中的表述,基金业协会在管理人发生异常且无法履行管理职责时并未强制要求托管人承担共同受托责任,只是要求托管人依据相关法律法规及合同约定承担责任,基金业协会对托管人的职责态度放宽,银行业协会亦在《托管业务指引》明确了托管银行的止付义务。因此,为避免对托管人职责范围产生歧义,建议在基金合同或托管协议中作明确约定,管理人与托管人不是信托法上的共同受托人,不承担连带责任。

与此同时,从目前司法实践看,托管人虽然不需要承担连带责任,但仍可能因过错承担补充清偿责任。例如在中国民生银行股份有限公司、李凌洁合同纠纷【(2018)粤03民终16126号】一案中,深圳市中级人民法院认为民生银行作为基金托管人,与涉案基金的运行存在法律上和合同上的监督管理关系,对主责任人基金管理人的债务不履行行为具有一定的过错,使本来可以避免的或者减少的损失得以发生或者扩大,故民生银行属于补充责任人,对投资者损失应承担补充赔偿责任。考虑到基金托管人的主要职责在于基金财产的保管、清算交割、投资监督、信息披露等,不参与基金财产的投资运作,基金托管人承担的责任界限也应当与基金管理人相区别,在尽可能保障投资者合法权益的同时,不应过分加重托管人责任。

问题三:关于是否有义务召开基金份额持有人大会

根据《托管业务管理办法》的规定,基金托管人应积极配合管理人召开基金份额持有人大会,在管理人未能或无法召集情况下,按照规定由托管人代劳。根据《证券投资基金法》规定“召开基金份额持有人大会”为公募证券投资基金管理人的职责,尚未有明确规定私募基金管理人或托管人有召开基金份额持有人大会的义务,基金份额持有人大会的召开程序由基金合同约定为主。同时值得注意的是,对于契约型私募基金,当投资人多达百余人的时候,在出现基金管理人出现未按规定召集或者不能召集的情况时,若通过投资人自行召集基金份额持有人大会,则会给投资人增加很多难度,从而导致基金陷入僵局,最终损害投资人的利益,因此为避免僵局,建议在基金合同中约定前述情形的处理方式。

问题四:无托管情况下的如何保障基金财产安全

契约型基金应设置能够切实履行安全保管基金财产职责的基金份额持有人大会日常机构或基金受托人委员会等制度安排;非契约型基金应约定明确保障私募基金财产安全的制度措施和纠纷解决机制。同时,对于基金未托管的情况应作为特殊风险向投资者披露。

1、基金份额持有人大会或基金受托人委员会等制度

正如前文所述,托管人是否有权及有义务召开基金份额持有人大会尚不明确,为了更好地维护投资人的权益,建议在基金合同中细化基金份额持有人大会或基金受托人委员会的召集方式、召集人、召集情形等。

2、保障基金财产安全的制度措施

基金财产一般会面临财产混同、利益输送、侵占、挪用基金财产等风险,因此我们建议从以下多个角度保障私募基金财产安全:

1)基金银行账户的开立、管理和监督。为基金开立募集账户和经营账户,约定基金重要证照和印鉴的保管方式、更换、转账、划款审批、网银审核等事项;

2)对基金财产的管理、运用、处分等进行明确约定,对于基金重大经营决策事项进行特别约定;

3)约定不得侵占、挪用基金财产,不得发生混同、利益输送等;

4)建立防火墙,防范内幕交易或利益输送;

5)强化信息披露;

6)定期审计并由管理人报送投资者。

3、纠纷解决机制

明确管辖法院或仲裁机构。例如“因基金财产安全引发的争议或纠纷,各方应本着友好协商的态度协商解决,如不能协商一致的,可向管理人所在地法院提起诉讼。”

此外,建议无托管的基金产品由投资者出具无托管的无异议函。

责任编辑:石秀珍 SF183

加载中...