新浪财经 基金

关键时期中央重要会议!疫情过后,经济如何恢复

格上基金官方微博

关注

作者:拾叶

来源:米筐投资(ID:mikuangtouzi)

1

近日,政治局常委会召开会议,听取了应对新型冠状病毒感染肺炎疫情工作领导小组和有关部门关于疫情防控工作情况的汇报,研究下一步疫情防控工作。

需要注意的是,这是政治局常委会近期就同一主题召开的第二次会议,这种频率实属罕见。但现在是关键时期,也在意料之中!

接下来两周,按照钟南山院士说法,不仅是疫情可能发生转折的重要时间窗口,也同也是多地复工的时间窗口,可以说,接下来的两周,极其关键!

而更艰巨的一个任务,就是在经济停摆这么长的事件后,如何全力做好疫情防控的同时,有序、安全的恢复我们的经济?

2

在这次疫情之前,几乎所有的专家和金融机构都预测2020年我们的经济压力能有阶段性回暖。

但遗憾的是,庚子新春疫情肆虐神州大地,并且迅速演绎成为影响我国经济复苏回暖的最大阻力。

这也让1月初做出经济预测报告的所有金融机构都要推倒重来,重新做评估。

以春节期间为例,就有旅游、娱乐、餐饮、商场四大行业首当其冲蒙受了巨额损失,预估行业减收在万亿级别,就连餐饮行业龙头西贝莜面村都称现金流只能撑三个月,可想而知其他的中小餐饮企业资金状况更是压力重重。

而与此同时,因出行和复工受到限制,工业产出也将受到非常大的压制。这些因素将拖累全年经济增长差不多一个百分点,一季度到4点多都有极大的可能性,所以大家要做好心理准备。

3

鉴于此,既然多出了这么一大段在家的时间,那我们就针对目前的经济状况,来分析推演一下下一步该怎么办?

我们从拉动中国经济的三驾马车来推演:

1、投资

首先,这次大范围的复工延期和网格状隔离管控在历史上是没出现的。而这也势必对刚有企稳苗头的工业生产再次造成巨大冲击。

三驾马车之一的投资是由房地产、基建和制造业三部分构成。

这次,房地产由于售楼部关闭,工地施工延期,房地产投资和销售增速将掉头向下;基建和制造业也会受到深刻影响。

以地产龙头恒大为例,全国1246个项目、1040个售楼部2月20日前不得开工开业!

2、出口

三驾马车之二的出口,虽然和鹰酱的贸易协议签订,双边的贸易摩擦出现缓和。而大家瞩目的世卫组织已将新型冠状病毒感染肺炎疫情定义为“国际关注的突发公共卫生事件”,但并没明确限制经贸和旅游往来。

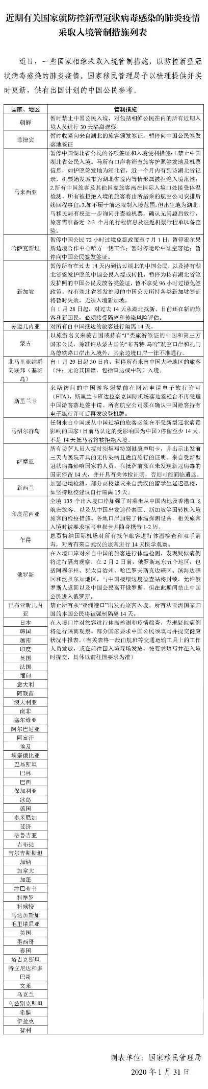
但一方面疫情之下国内延迟复工将对贸易企业造成更直接的拖累不说,另一方面,已经有一些国家对我们采取了入境管制措施,并且还有不少朋友跟我讲,从中国出口的商品,到海运集装箱再到运输船,每一个环节都需要对船员进行体检检疫,对商品进行消毒防疫,这对海外贸易来讲,增加了很多时间成本和金钱成本。

《近期有关国家就防控新型冠状病毒感染的肺炎疫情采取入境管制措施列表》:

3、消费

消费这块儿,我觉得没什么讲的,因为没法讲啊!旅游、娱乐、餐饮、商场四大居民消费行业已经打了头阵被团灭了,整个消费整体也势必是下行的。

唯独由于疫情期间的刚性需求以及和有“囤货”心理有关的一些物资遭到大量哄抢。

但整体而言,不是特别乐观。

4

疫情对经济的影响可能会进一步显现。

我们知道,一季度是春节,之后又是两会,北方地区还处于冬季的寒冷天气,本来生产活动在这个阶段期就不是很积极,主要就是靠消费来拉动,现在又出这么一档子事儿。

单返工大城市北京和湖北省加一块就占了全国GDP的8%左右,影响不可谓不大。

现在很多人拿03年“非典”时期跟现在作比较。

但当年03年“非典”我们刚加入WTO,贸易迎来井喷期,同时城镇化和人口红利也能强劲的推动经济,但现在经济下行压力加大,内外环境都与当年大不相同。

况且许多民营中小企业这两年本来压力就很大,再叠加疫情的冲击,这些企业主所面临的挑战可比当年“非典”时候更严峻。

5

所以,在这种大环境下,政策肯定会出现宽松,对冲疫情带来的经济下行压力。

按照过去对于灾害等事件的政策操作惯性,对疫区必定会有定向支持。

首先,除湖北地区之外,各地应该加快复工安排。

按照当局会议的说法是“有序复工复产,逐步恢复正常运转”。

那么很多地方的假期在二月中旬之后大概率不会再延长,停摆这么长时间已经对很多企业造成了很大的压力。80%以上的生产经营都受到影响,放假不是长久之计。应该让更多企业自主决定复工的方法。

其次,减税优惠和财政补贴,重点会支持受疫情冲击严重的消费、服务及生产型企业,以此来促进消费扩张和生产恢复。

第三,对疫情影响较大的一些中小微型企业、个体工商户、白领和农民工等微观个体通过定向减税,发放补贴等方式进行支持,以此来防止中小企业出现倒B、员工SY潮,因为这些都很可能引发社会稳定问题。

第四,在货币政策方面,有可能针对性主要疫区内的金融机构进行定向降准,所释放的资金用于疫区受冲击较大的行业、企业的信贷支持。

最后,我觉得也建议银行体系应该尽快降息,降低全社会的资金成本和负债成本,给企业和经济提供强力信心,话说,银行这些年赚了那么多钱,还不够么?这都什么时候了,该给老百姓和社会让让利了。

加载中...